| 学科专业评审组: | 动力电气组 | | 项目名称: | 房间空调换热器高效节铜和代铜关键技术及产业化 |
| 提名单位: | 中共陕西省委军民融合发展委员会办公室 |
| 提名等级: | 一等奖 |
| 提名单位意见: | 我单位认真审阅了该项目推荐书及其附件材料,确认全部材料真实有效,相关栏目均符合山东省科学技术奖励委员会办公室的填写要求。按照要求,我单位和项目完成单位都已对该项目的拟推荐情况进行了公示,公示期间无异议。
房间空调器利用低品位的可再生空气能进行供热和制冷,与清洁能源和国计民生密切相关。为提高房间空调器的能力能效,并缓解我国铜资源欠缺而国际铜价高位波动对产业链安全的影响,本项目采用“先节铜后代铜,先室内后室外替代”逐步推进、先易后难的策略,以高效节铜、先室内后室外换热器的以铝代铜为技术主线,实现房间空调器换热器都被替代为全铝换热器的目标。项目主要创新点为:铜管换热器冷凝/蒸发流路差异融合同步增效的可变分流高效节铜技术;室内一体弧形非等宽非对称翅片小管径铝管换热器等效平替代铜管技术;室外速排水全工况竖插贯通翅片全铝微通道换热器增效替代铜及耐腐蚀技术。本项目的研究成果有力推动了行业技术进步、转型升级与绿色发展提升了产业的围际竞争力,为双碳战略和培育新质生产力提供了有力的技术支撑,经济、社会利生态效益显著。
|
| 项目简介: | 

|
| 客观评价: | 

|
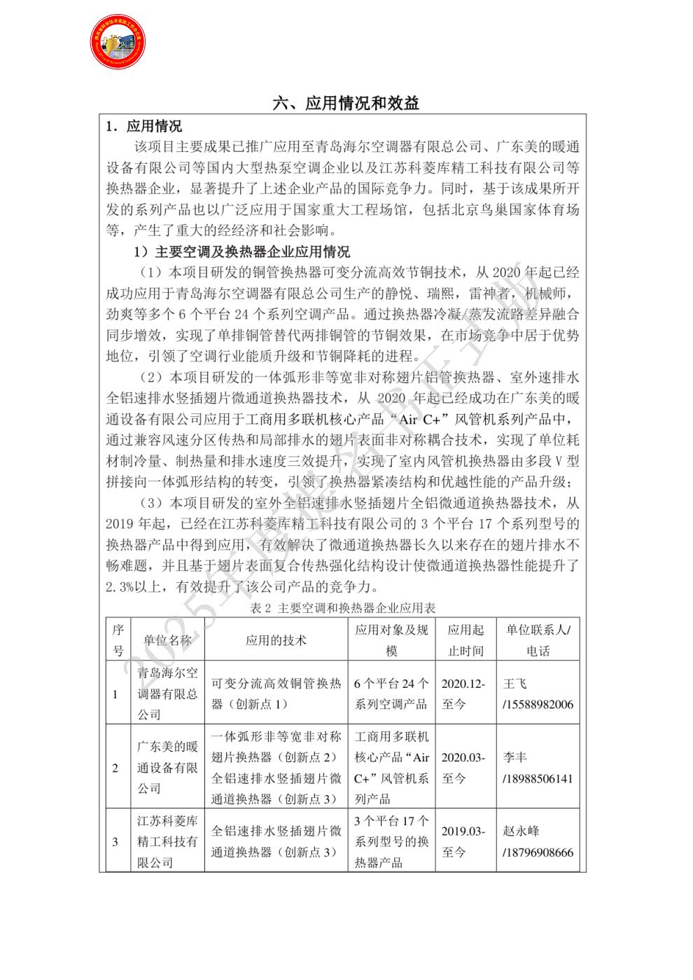
| 应用情况和效益: | 

|
| 主要知识产权和标准规范等目录: | 

|
| 主要完成人: | - 姓名:黄东
排名:1 行政职务:制冷及低温工程系主任 技术职称:教授 工作单位:西安交通大学 对本项目技术创造性贡献:项目第一完成人,制定研究方案、技术路线和相关系列技术推广,第1~3项主要创新点的主要提出者,对每个创新点的技术难点与设计方案进行审核与指导,并对创新效果进行负责。 曾获国家科技奖励情况:①2023年国家科技进步奖二等奖,“温湿氧磁多维精准控制家用保鲜电器技术创新与产业化”,第4,2023-J-257-2-02-R04;
②2023年中国轻工联科技进步奖一等奖,“热泵空调器低碳关键技术及产业化”,第3,2023-J-1-32;
③2023年中国生产力促进奖一等奖,“宽温域多场景高效多联式空调系统关键技术及产业化”,第2,2023-SCL-CXFZ-1-1002;
④2022年中国产学研合作创新成果奖一等奖,“宽温域全工况高效多联式空调系统关键技术及产业化”,第3,20226034; - 姓名:王飞
排名:2 行政职务:无 技术职称:高级工程师 工作单位:青岛海尔空调器有限总公司 对本项目技术创造性贡献:项目第二完成人,主要创新点1.1、1.2、1.3进行方案规划和具体实施。在创新点1.1中,提出了换热器冷凝/蒸发流路差异融合可变流路新技术;在创新点1.2中,迭代了集管式模块化系列技术;在创新点1.3中,首创了基于正向降阻导通/反向微压密封的单向阀梯级均液技术。 曾获国家科技奖励情况:①2018 年,山东省科学技术进步奖三等奖,“空调器舒适节能清洁技术及产业化”,第4,JB2017-3-16-R04;
②2023年,河南省科学技术进步奖三等奖,“房间空调器性能改善关键技术研发及应用”,第7,2023-J-193-R01/07 - 姓名:罗彬
排名:3 行政职务:研发中心主任 技术职称:高级工程师 工作单位:广东美的暖通设备有限公司 对本项目技术创造性贡献:项目第三完成人,主要创新点2.1、2.2进行方案规划和具体实施。在创新点2.1中,提出了风速和翅片非均匀主动协同强化传热技术;在创新点2.2中,发明了与非均匀风速分布协同的一体弧形非等宽翅片强化传热技术,进一步研发了兼容风速分区传热和局部排水的翅片表面非对称耦合技术。参与了主要创新点3.1的研究与开发工作。 曾获国家科技奖励情况:①2022年中国生产力促进(创新发展)奖一等奖,“宽温域多场景⾼效多联式空调系统关键技术及产业化”,第8,2023-SCL-CXFZ-0012;
②2020年中国发明协会创业成果奖一等奖,“宽范围高效多联机节能关键技术及产业化应用”,第1,2020-CAICG-1-J04; - 姓名:赵洋
排名:4 行政职务:主任工程师 技术职称:高级工程师 工作单位:中家院(北京)检测认证有限公司 对本项目技术创造性贡献:项目主要完成人,参与了创新点3.3的方案规划和具体实施,创新了铝基材稀土元素细晶钝化和表面梯度渗锌耐腐蚀技术,提高了铝材的耐腐蚀性。牵头制定了相关行业标准《房间空气调节器用铝制热交换器耐腐蚀性试验方法》。
曾获国家科技奖励情况:无 - 姓名:赵日晶
排名:5 行政职务:无 技术职称:副教授 工作单位:西安交通大学 对本项目技术创造性贡献:项目主要完成人,参与了主要创新点1.1、2.1、3.1和3.2的理论研究和结构设计。对主要创新点1.1中冷凝/蒸发各优流路的寻优和融合进行了理论分析;主要创新点2.1中一体弧形非等宽翅片强化传热技术的增效机理进行了理论分析和轮廓线设计;主要创新点3.1的竖插贯通翅片横纵交织排水通道和表面复合强化传热进行了仿真计算和结构设计;主要创新点3.2中竖直集管两相均液强化传热技术进行了仿真计算和设计改进。 曾获国家科技奖励情况:无 - 姓名:赵永峰
排名:6 行政职务:常务副总经理 技术职称:无 工作单位:江苏科菱库精工科技有限公司 对本项目技术创造性贡献:项目主要完成人,参与主要创新点3.1和3.2,对主要创新点3.1中的竖插贯通翅片进行方案评估、结构设计及样件制造,对主要创新点3.2中的竖直集管进行方案评估、结构设计及样件制造。 曾获国家科技奖励情况:无 - 姓名:李丰
排名:7 行政职务:研发总监 技术职称:高级工程师 工作单位:广东美的暖通设备有限公司 对本项目技术创造性贡献:项目主要完成人,参与了主要创新点2.3和3.3的方案规划和具体实施,在创新点2.3中,等泵功约束下优化了5mm铝管内齿几何结构参数,破解了铝管壁厚大和传热系数低的难题;在创新点3.3中,创新了铝基材稀土元素细晶钝化和表面梯度渗锌耐腐蚀技术,提高了铝材的耐腐蚀性。 曾获国家科技奖励情况:无
|
| 主要完成单位及创新推广贡献: | - 单位名称:西安交通大学
单位贡献:项目的第一完成单位,主要创新点1~3提出者,负责整个项目的研究方案、技术路线和相关系列技术推广。在国家重点研发课题、国家自然科学基金等项目的支持下,在房间空调器换热器高效节铜和替代铜关键技术及产业化领域开展研究,将基础研究、技术研发和工程应用相结合,主要贡献如下:1)发明了铜管换热器冷凝/蒸发流路差异融合同步增效的可变分流高效节铜技术,实现相同制冷和制热能力下铜材使用大幅减小;2)发明了室内一体弧形非等宽不对称翅片小管径铝管换热器等效平替代铜技术,翅片铝管换热器在同等耗材下换热量较铜管换热器提升;3)发明了室外速排水全工况竖插贯通翅片全铝微通道换热器增效替代铜及耐腐蚀技术,破解了微通道换热器难以适应“干-湿-结霜-除霜”热泵全工况的难题,并实现单排微通道换热器可替代3~5排铜管换热器的目标。
- 单位名称:广东美的暖通设备有限公司
单位贡献:项目的第二完成单位,主要创新点2和主要创新点3.3的具体规划和执行单位,主要贡献如下:1)提出了风速和翅片非均匀主动协同强化传热技术,发明了与非均匀风速分布协同的一体弧形非等宽翅片强化传热技术,进一步研发了兼容风速分区传热和局部排水的翅片表面非对称耦合技术;并且等泵功约束下优化了5mm铝管内齿几何结构参数,破解了铝管壁厚大和传热系数低的难题;2)创新了铝基材稀土元素细晶钝化和表面梯度渗锌耐腐蚀技术,提高了铝材的耐腐蚀性。
- 单位名称:青岛海尔空调器有限总公司
单位贡献:项目的第三完成单位,主要创新点1的具体规划和执行单位,主要贡献如下:1)提出了换热器冷凝/蒸发流路差异融合可变流路新技术;2)迭代了集管式模块化系列技术;首创了基于正向降阻导通/反向微压密封的单向阀梯级均液技术。破解了冷凝分组串联提速和蒸发多路并联减阻有机融合的难题,实现了铜管换热器冷凝/蒸发同步增效的目的。
- 单位名称:中家院(北京)检测认证有限公司
单位贡献:项目主要完成单位,创新点3.3的方案规划和具体实施,主要贡献如下:创新了铝基材稀土元素细晶钝化和表面梯度渗锌耐腐蚀技术,提高了铝材的耐腐蚀性。牵头制定了相关行业标准《房间空气调节器用铝制热交换器耐腐蚀性试验方法》。
- 单位名称:江苏科菱库精工科技有限公司
单位贡献:项目的主要完成单位,主要创新点3.1和3.2的方案评估、结构设计和样件制造,主要贡献如下:1)对主要创新点3.1中的竖插贯通翅片进行方案评估、结构设计及样件制造;2)对主要创新点3.2中的竖直集管进行方案评估、结构设计及样件制造。
|
| 完成人合作关系说明: | 完成人合作关系说明:1
|