| 学科专业评审组: | 动力电气组 | | 项目名称: | 透平式压缩机全工况设计与系统智能调控关键技术及工业应用 |
| 提名单位: | 中共陕西省委军民融合发展委员会办公室 |
| 提名等级: | 一等奖 |
| 提名单位意见: | 该项成果针对透平式压缩机全工况设计与系统智能调控关键共性技术及工业应用,揭示了透平压缩机多级及单级环境下的非定常作用机理,提出了融合流场信息的神经网络模型框架和全工况性能预测及智能设计优化方法,建立了数据和模型双重驱动的工作点调节智能体,实现了透平压缩机的失稳状态早期辨识、预警以及高效运行调控,解决了高参数条件下的高端透平式压缩机的设计和调控难题,实现了透平式压缩机的气动设计性能和智能调控总体水平达到国际先进,部分能耗等指标国际领先,支撑了透平式压缩机国产化技术重大突破,助力我国透平式压缩机重大装备的市场占有率超80%。
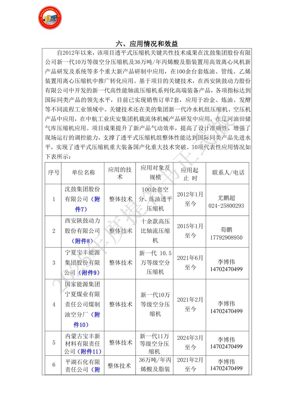
该成果在沈阳鼓风机集团股份有限公司等得到转化应用,应用于多台国内首台套新产品的研制,在100余台套炼油、管线、乙烯装置用离心压缩机中转化应用,实现了离心压缩机产品覆盖范围的突破。该成果在西安陕鼓动力股份有限公司等得到转化应用,基于开发的新一代高性能轴流压缩机系列化高端装备产品,各项指标达到国际同类产品的领先水平,应用于冶金、炼油等流程工业领域,打破了国外技术垄断和市场封锁,取得了显著的经济和社会效益。该项目在国家重点研发计划项目、国家863项目等支持下,历经13年攻关,获得专利25件,登记软件著作权6项。
成果材料齐全、规范、无知识产权纠纷,人员排序无争议,符合陕西省科学技术进步奖提名条件。
提名该项目为陕西省科学技术进步奖一等奖。
|
| 项目简介: | 

|
| 客观评价: | 

|
| 应用情况和效益: | 

|
| 主要知识产权和标准规范等目录: | 

|
| 主要完成人: | - 姓名:席光
排名:1 行政职务:流体机械及压缩 机国家工程研究 中心主任 技术职称:教授 工作单位:西安交通大学 对本项目技术创造性贡献:1)项目负责人,提出透平式压缩机全工况设计与系统智能调控关键技术思想,负责整个项目研究方案、技术路线和任务进度等管理等工作。对创新点1、2、3做出了主要贡献:建立了透平压缩机等效粗糙度转换系数及效应评估方法,提出了基于POD流场信息提取的ANN模型训练框架,提升优化代理模型的预测精度,发展了压缩机全工况预测模型方法,设计开发了高性能大流量系数压缩机系列模型级,效率比国家标准最高等级提高2%以上。
2)佐证材料:发明专利ZL202010851179.7、ZL202310918049.4、ZL202310097854.5、ZL201610802268.6等(附件1、3、34、39等)。 曾获国家科技奖励情况:(1)2022,陕西省科技进步一等奖,大型化工介质离心压缩机关键技术及其在高端装备中的应用,第1完成人,2022-J-224789-1-R01;(2)2005,国家科技进步二等奖,大型离心压缩机关键共性技术及在石化、冶金行业的应用,第2完成人,2005-J-216-2-05-R02;(3)1993,国家教委科学技术进步奖一等奖,空分装置原料气单轴全“全可控涡”三元等温型透平压缩机技术,第1完成人,93-01101。 - 姓名:张勇
排名:2 行政职务:副总裁、 首席技术官 技术职称:教授级高工 工作单位:沈鼓集团股份有限公司 对本项目技术创造性贡献:1)该项目主要成员,负责项目关键技术成果在完成单位的转化应用等工作,对创新点3和4做出了实质性贡献:基于项目成果主导开发完成了新一代10万等级空分压缩机、连续重整循环氢压缩机组、36万吨/年丙烯酸及脂装置用高效离心风机新产品等,提出了增压压缩机入口导叶调节方法,主导了透平压缩机负荷管网系统高效运行耦合匹配及智能调控技术的工程应用。
2)佐证材料:发明专利ZL201610282245.7(附件2)、国家标准GB/T42601.1-2023(附件40)。 曾获国家科技奖励情况:1)2010年获国家科技进步二等奖,大型乙烯装置用裂解气压缩机关键技术及装备,第9完成人,证书编号:2010-J-237-2-01-R09;2)2024年获中国机械工业科学技术进步一等奖,压缩空气储能电站用离心压缩机关键技术及应用,第1完成人,证书编号:R2406036-01;3)2023年获辽宁省科技进步一等奖,大型风洞压缩机组关键技术研发及示范应用,第1完成人,证书编号:2023-J-1-16-R01; - 姓名:王志恒
排名:3 行政职务:流体机械及工程系书记 技术职称:副教授 工作单位:西安交通大学 对本项目技术创造性贡献:1)该项目主要成员,对创新点1、2做出实质性贡献,国家重点研发计划项目课题“叶片式气体流体机械的全参数设计优化及控制技术”骨干成员,揭示了时序效应对离心压缩机性能和流场的影响,探明了时序效应对离心压缩机动叶和静叶叶片上非定常压力和气动力的影响,提出了离心叶轮全三维参数化造型方法,提出了包含工作点模型和边界模型的全工况性能模型方法,构建了径流式流体机械全工况范围的流体动力学性能优化及调控方法。
2)佐证材料:发明专利ZL202310918049.4、ZL202310097854.5等(附件3、34)。 曾获国家科技奖励情况:2022,陕西省科技进步一等奖,大型化工介质离心压缩机关键技术及其在高端装备中的应用,第3完成人,2022-J-224789-1-R03 - 姓名:张利民
排名:4 行政职务:常务副总工程师 技术职称:正高级工程师 工作单位:西安陕鼓动力股份有限公司 对本项目技术创造性贡献:1)该项目主要成员,对创新点2和4做出实质性贡献,本项目技术在西安陕鼓动力股份有限公司推广应用负责人,提出了多机并联离心压缩机组的自动并机操作方法,主导了工业用轴流压缩机高雷诺数叶型设计的开发工作,实施了本项目关键技术成果在单位的推广应用。
2)佐证材料:发明专利ZL201910752528.7等(附件37)。 曾获国家科技奖励情况:2006年度国家科学技术进步奖二等奖,50MW煤气联合循环发电CCPP装置轴流与离心串联式煤气压缩机组,排名4,2006-J-216-2-05-R04;2005年度陕西省科学技术进步奖一等奖,CCPP装置AV45-17+4E280轴流+离心煤气压缩机,排名4,05-1-001-R4;2013年度中国机械工业科技奖三等奖,基于在线分析的真实气体离心压缩机闭式循环实验技术研究,排名1,R1306008-01。 - 姓名:刘立军
排名:5 行政职务:流体机械及工程 系主任 技术职称:教授 工作单位:西安交通大学 对本项目技术创造性贡献:1)该项目主要成员,对创新点4做出实质性贡献,国家重点研发计划项目课题“流体机械复杂系统的关联耦合机制及高效广域智能调控”负责人,针对压缩机负荷管网系统宽幅变负荷运行,项目建立了长周期能耗评价模型,开发了高稳定性、低能耗运行多目标优化算法,提出了压缩机组和负荷管网系统匹配和谐运行的节能优化运行方法及智能调控策略,开发了压缩机组匹配优化软件,实现了压缩机系统运行效率提高8%以上。
2)佐证材料:发明专利ZL201411162037.4、ZL202110645646.5、ZL202211681411.2等(附件36等)、软件著作权2016SR120643、2019SR0955341等。 曾获国家科技奖励情况:无 - 姓名:杨树华
排名:6 行政职务: 副总工程师 技术职称:教授级高工 工作单位:沈鼓集团股份有限公司 对本项目技术创造性贡献:1)该项目主要成员,对创新点2和4做出实质性贡献,针对专用模型级开发、新型控制系统的设计以及驱动机成套技术等集成式电驱压缩机组技术难点组织攻关,完成了36万吨/年丙烯酸及酯装置用高效离心风机新产品研发及系统节能示范。
2)佐证材料:发明专利ZL201910353952.4等(附件34)。 曾获国家科技奖励情况:1) 2021年获辽宁省科学进步奖一等奖,《大型蒸汽裂解气装置用离心压缩机组的研制》,第3完成人,证书编号:2020-J-1-05-R03;
2) 2017年中国机械工业科学技术奖一等奖,《极端条件下压缩机关键部件失效预防关键技术》,第4完成人,证书编号:R1706036-04;
3) 2024年度中国产学研合作促进会科技创新成果奖三等奖,流体机械复杂系统动态设计、智能诊断与自主健康关键技术及应用,第3完成人,证书编号:20242239; - 姓名:汪创华
排名:7 行政职务:首席专家 技术职称:教授级高工 工作单位:沈鼓集团股份有限公司 对本项目技术创造性贡献:1)该项目主要成员,对创新点2和4做出实质性贡献,完成了十万等级空分压缩机多级轴流压缩机设计优化,建立进气室+离心段+排气室的联合模型,对进气室、排气室进行段环境下联合优化,开展流体机械负荷管网系统高效运行耦合匹配优化及设计方法研究,调整新一代10万等级空分压缩机工艺参数,实现与空分系统管网的优化匹配。
2)佐证材料:发明专利ZL201610282245.7等(附件2)。 曾获国家科技奖励情况:1)2010年获国家科技进步二等奖,大型乙烯装置用裂解气压缩机关键技术及装备,第2完成人,证书编号:2010-J-237-2-01-R02;2)2020年获国家科技进步一等奖,400万吨/年煤间接液化成套技术创新开发及产业化,第7完成人,证书编号:2020-J-213-1-01-R07;3)2019年获辽宁省科技进步一等奖,10万等级制氧量空分装置用压缩机组及成套装备研制和产业化应用,第1完成人,证书编号:2019-J-1-06-R01; - 姓名:秦国良
排名:8 行政职务:无 技术职称:教授 工作单位:西安交通大学 对本项目技术创造性贡献:1)该项目主要成员,对创新点4做出实质性贡献,国家重点研发计划项目课题“流体机械复杂系统的关联耦合机制及高效广域智能调控”骨干成员,基于双函数耦合调控叶片扩压器端壁造型方法,有效抑制了离心压缩机小流量工况下的流动分离,推迟旋转失速和喘振发生,从而拓宽离心压缩机稳定运行范围。
2)佐证材料:发明专利ZL202110378171.8、ZL201410632679.9、 ZL201911114121.7等(附件38等)。 曾获国家科技奖励情况:无 - 姓名:姬成
排名:9 行政职务:无 技术职称:其它 工作单位:沈鼓集团股份有限公司 对本项目技术创造性贡献:1)该项目主要成员,对创新点2做出突出贡献,建立了全三维参数化计算域与网格拓扑的自动生成技术,实现了基于本征正交分解(Proper Orthogonal Decomposition,POD)流场信息提取的人工神经网络(Artificial Neural Network,ANN)模型训练方法。
2)佐证材料:发明专利ZL202310097854.5等(附件34)。 曾获国家科技奖励情况:无 - 姓名:罗金平
排名:10 行政职务:无 技术职称:副研究员 工作单位:西安交通大学 对本项目技术创造性贡献:1)该项目主要成员,对创新点4做出实质性贡献,针对压缩机负荷管网系统宽幅变负荷运行,项目建立了长周期能耗评价模型,开发了高稳定性、低能耗运行多目标优化算法,参与开发了压缩机组串并联运行系统的性能预估与分析软件、管网系统流动阻力计算与选型软件、管网选型设计及经济性评价软件等。
2)佐证材料:发明专利ZL201411162037.4等(附件36)、软件著作权2016SR120643、2019SR0955341等。 曾获国家科技奖励情况:无 - 姓名:李新宏
排名:11 行政职务:技术副总监 技术职称:正高级工程师 工作单位:西安陕鼓动力股份有限公司 对本项目技术创造性贡献:1)该项目主要成员,对创新点1做出实质性贡献,参与开发了多级透平压缩机非定常流场计算和分析软件,参与构建了整机非定常流动并行计算区域分解方法,显著提升了透平压缩机内部复杂定常/非定常流动及性能预测精度。
2)佐证材料:项目验收意见(附件26)。 曾获国家科技奖励情况:2017年度陕西省科学技术进步奖三等奖,MVR蒸汽压缩机组的开发与应用,排名1,2017-3-042-R1。 - 姓名:王雷
排名:12 行政职务:技术副总监 技术职称:高级工程师 工作单位:西安陕鼓动力股份有限公司 对本项目技术创造性贡献:1)该项目主要成员,对创新点1和3做出实质性贡献,参与建立了网格生成与性能优化方法混合编程及优化技术,攻克了高雷诺数高性能叶型技术,有效抑制高雷诺数下的流动分离,显著降低叶型损失,使超大型轴流压缩机在高雷诺数工况下的运行性能得到有力保障。
2)佐证材料:项目验收意见(附件26)。 曾获国家科技奖励情况:无 - 姓名:王晟旻
排名:13 行政职务:无 技术职称:高级工程师 工作单位:沈鼓集团股份有限公司 对本项目技术创造性贡献:1)该项目主要成员,对创新点2和4做出实质性贡献,建立了包含几何参数化建模模块、基于并行计算流体力学的不良流场诊断模块、高维高效代理模型模块、优化求解模块、后处理模块在内的流体机械高维高效节能设计优化体系。整合不同构型流体机械设计方法,流体机械低能耗传动技术以及机组与管网系统匹配设计与智能调控技术,形成了由新模型级开发模块、优化设计模块、快速选型设计模块、系统节能模块构成的流体机械系统节能设计优化集成技术。
2)佐证材料:项目验收意见(附件23、25)。 曾获国家科技奖励情况:2021年获辽宁省科技进步二等奖,120万吨/年PDH装置丙烯制冷压缩机组,第8完成人,
证书编号:2021-J-2-08-R08; - 姓名:杜鹏
排名:14 行政职务:无 技术职称:高级工程师 工作单位:沈鼓集团股份有限公司 对本项目技术创造性贡献:1)该项目主要成员,对创新点3和4做出实质性贡献,针对丙烯酸装置用离心压缩机的市场需求,完成了高效节能离心风机的设计研发工作,负责了36万吨/年丙烯酸及酯装置用离心风机新产品研发及系统节能示范项目主要工作,进一步负责了在国内丙烯酸装置领域新产品的推广及后续产品的设计工作。
2)佐证材料:项目验收意见(附件23、25)。 曾获国家科技奖励情况:无 - 姓名:黄柱
排名:15 行政职务:无 技术职称:副教授 工作单位:西安交通大学 对本项目技术创造性贡献:1)该项目主要成员,对创新点2做出实质性贡献,开发了高精度数值格式,研究了湍流模型不确定性,并应用到离心压缩机设计研发中,提升了设计精度与可靠性。
2)佐证材料:合作协议(附件32)。 曾获国家科技奖励情况:无
|
| 主要完成单位及创新推广贡献: | - 单位名称:西安交通大学
单位贡献:西安交通大学作为第一完成单位,主持该项目的基础理论研究、关键共性技术开发和实验室测试验证研究,是本项目1、2、3、4的主要完成单位。在国家重点研发计划项目、国家863计划项目、国家自然科学基金重点项目等的支持下,创新性地揭示了透平压缩机多级及单级环境下的非定常作用机理,提出了融合流场信息的神经网络模型框架和全工况性能预测及智能设计优化方法,建立了数据和模型双重驱动的工作点调节智能体,实现了透平式压缩机的失稳状态早期辨识、预警以及高效运行调控,解决了非常规条件下的高端透平式压缩机装备的设计和调控难题。主要学术贡献包括:1)深入研究了透平式压缩机内部时序效应及其对性能的影响规律,在湍流模型中建立了离心压缩机等效粗糙度转换系数及效应评估方法,实现了透平式压缩机内部非定常复杂流动的精确预测和复杂参数影响精细化建模;2)提出了基于POD流场信息提取的ANN模型训练框架,提出了全工况预测模型方法,大度幅度提升了透平式压缩机设计点的效率及高效工况范围;3)设计开发了高气动性能离心压缩机模型级;4)建立了压缩机负荷管网系统全生命周期宽幅变负荷运行的能耗评价模型,突破了压缩机及其系统运行的在线监测与高效智能调控技术,实现了压缩机抑制失稳安全运行与高效运行,系统运行效率提高8%以上。同时,西安交通大学负责技术成果在沈阳鼓风机集团股份有限公司、西安陕鼓动力股份有限公司等单位的推广、转化和应用。
- 单位名称:沈鼓集团股份有限公司
单位贡献:沈鼓集团股份有限公司是本项目创新点2、3、4的合作完成单位,是本项目整体技术的工业化应用单位之一。在离心压缩机高端装备的设计、制造研究中,沈阳鼓风机集团股份有限公司与西安交通大学保持长期、紧密的合作关系,具有良好的合作基础。在本项目中,针对透平式压缩机宽工况高效设计、重要透平压缩机装备研发和透平压缩机运行调控等行业共性问题,沈阳鼓风机集团股份有限公司与西安交通大学离心压缩机研发团队合作,开发了离心压缩机高维全工况设计系统,完成了大流量系数压缩机模型级的实验验证工作,完成了新一代10万等级空分压缩机新产品研发及系统节能示范、36万吨/年丙烯酸及酯装置用高效离心风机新产品研发及系统节能示范。将本项目的关键技术成果应用于沈阳鼓风机集团股份有限公司,并完成了多台国内首台套新产品的研制,并转化应用于100余台套空分、炼油装置用透平压缩机中,打破了国外技术垄断和市场封锁。
- 单位名称:西安陕鼓动力股份有限公司
单位贡献:西安陕鼓动力股份有限公司是本项目创新点1、2、3、4的合作完成单位,是本项目整体技术的工业化应用单位之一。在本项目中通过对我国冶金、石化、空分等流程工业用大型在役轴流压缩机长周期运行状况调研和数据分析,从市场对轴流压缩机更高效率、更高稳定性和更低综合成本需求出发,创新性的将先进航空发动机压气机设计技术引入工业轴流压缩机,突破新一代高性能轴流压缩机的关键技术,拓宽了现有轴流压缩机的气动设计参数空间,构建了新一代高性能轴流压缩机全三维气动设计体系。基于该体系开发了新一代高性能轴流压缩机高效通流构型、低展弦比宽弦长高可靠性旋转动叶和适用于重载和极端工况的榫槽结构,实现了基于损失落后角模型自动标定技术的快速精确气动性能预测,显著提高了轴流压缩机机组能耗、可靠性和紧凑性。
|
| 完成人合作关系说明: | 完成人合作关系说明:1
|