| 学科专业评审组: | 动力电气组 | | 项目名称: | 厂级数智化供热优化管控系统关键技术开发及应用 |
| 提名单位: | 西安热工研究院有限公司 |
| 提名等级: | 三等奖 |
| 提名单位意见: | 该项目所研发的厂级数智化供热优化管控系统技术体系,突破了新型电力系统下火电机组热电解耦困难、供热灵活性不足、供热经济性差、关键能耗指标管理粗放、供热成本评估无序化、管控系统分散等问题,解决了在线能耗监测系统误差大、可信度低的难题,构建了以能耗分级评价为核心的供热成本分析体系,实现了多机组、多热源、多供热模式下供热系统在线高效协同优化运行技术的全面推广应用,显著提升了大型热电联产机组的运行智能化、灵活性和经济性,对于推动热电联产机组供热优化、提升大型火电机组供热经济性和灵活性、降低供热系统碳排放强度与综合能耗具有重要意义,有助于改善大气环境质量和碳达峰目标,巩固了大型热电联产机组在新型能源体系中的基石作用。
我单位对提名书进行了认真审核,确认材料真实有效,符合陕西省科学技术进步奖授奖条件,提名该项目为陕西省科学技术进步奖三等奖。
|
| 项目简介: | 

|
| 客观评价: | 

|
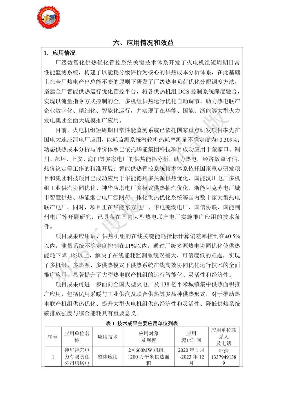
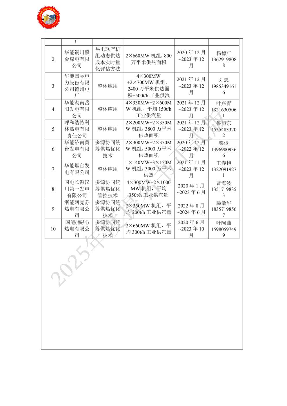
| 应用情况和效益: | 

|
| 主要知识产权和标准规范等目录: | 

|
| 主要完成人: | - 姓名:余小兵
排名:1 行政职务:所长 技术职称:正高级工程师 工作单位:西安热工研究院有限公司 对本项目技术创造性贡献:项目总负责人,对项目技术研发和应用做出了整体规划,规划项目研究内容、技术路线,把握项目的总体进度。对本项目中所列 1)、2)、3)项创新点做出突出贡献。旁证材料:国重项目2022YFC3802402课题负责人,国际标准1项(IEC TR63388:2021 Report On The Development Of Cogeneration”,授权发明专利3项。 曾获国家科技奖励情况:获得省部级或行业相关奖励十余项,其中包括2021年电力科技创新奖一等奖、2022年电力科技创新奖二等奖、2024年电力科技进步奖二等奖、2020年度全国能源化学地质-优秀职工创新奖一等奖、2021年度电力建设科学技术进步奖三等,获得华能科技进步奖一等奖、二等奖多项。 - 姓名:杨利
排名:2 行政职务:无 技术职称:工程师 工作单位:西安热工研究院有限公司 对本项目技术创造性贡献:提出了多变量稳态检测方法和无代码可视化在线热力系统仿真建模技术,创建了电热协同优化策略,开发了热电优化管控平台,发表论文4篇,授权发明专利2项 曾获国家科技奖励情况:1) 2024年度中电联电力科技创新奖一等奖,证书编号:PIA-2024-J-1008-R02,第2完成人;2)2024年度电力建设科学技术进步奖三等奖,证书编号: 2024-KJ-S-89,第一完成人;3)2022年度中电联电力科技创新奖二等奖,证书编号:PIA-2022-J-2026-R01,第一完成人。 - 姓名:马汀山
排名:3 行政职务:主任 技术职称:研究员 工作单位:西安热工研究院有限公司 对本项目技术创造性贡献:项目主要成员,华能集团科技项目《基于厂级经济性运行调度的智能供热运行优化系统研发》HNKJ21-H79负责人,对创新点3)做出突出贡献,研发了多机组、多供热模式下的厂级供热统筹优化DCS层级管控平台,授权发明专利8项。 曾获国家科技奖励情况:2017年,陕西省科学技术奖一等奖:“燃煤电站经济运行关键技术研究及应用”,第6完成人,证书编号:2017-1-18-R6;2018年度中国电力优秀青年科技人才奖
- 姓名:王进仕
排名:4 行政职务:无 技术职称:教授 工作单位:西安交通大学 对本项目技术创造性贡献:项目主要成员,对创新点3)做出突出贡献,提出了基于改进灰狼算法优化热电负荷经济性分配方法,并完成了优化算法系统软件的编程的开发,授权发明专利1项,发表文章1篇 曾获国家科技奖励情况:1)2020年,陕西省科学技术进步奖,一等奖,安全高效的汽液接触凝结释热技术及应用,第4完成人;2) 2020年,国防科学技术进步奖,二等奖,闭式循环系统构型研究,第2完成人;3) 2021年,中国电力科学技术进步奖,三等奖,火电机组余能利用的智慧供热关键技术及应用,第3完成人。 - 姓名:江浩
排名:5 行政职务:副总经理 技术职称:研究员 工作单位:西安热工研究院有限公司 对本项目技术创造性贡献:项目主要成员,对创新点1)做出突出贡献,构建了以区间估计及假设检验等数理统计方法为基础的关键热力学性能指标在线计算、修正及评价的能耗监测体系。旁证材料:发表文章1篇,国重项目2019YFB1505403的负责人。
曾获国家科技奖励情况:获得陕西省科学技术二等奖1项(第一完成人)、三等奖1项(第三完成人),中国电力科学技术二等奖1项(第二完成人),三等奖1项(第一完成人),发表论文20余篇,获得专利20余项,合著出版《燃煤发电机组能耗诊断分析与节能诊断技术》1部。 - 姓名:呼浩
排名:6 行政职务:主任 技术职称:高级工程师 工作单位:神华神东电力有限责任公司 对本项目技术创造性贡献:示范单位负责人,神华集团科技项目《热电联产机组供热特性及供热统筹优化研究GSKJ-20-07》负责人,推动了供热优化决策平台的落地和顺利实施,发表论文1篇,软著2项。
曾获国家科技奖励情况:2014年获全国电力职工成果二等奖1项;2019年获国神公司科技进步二等奖1项;2020年获国神公司科技进步二等奖2项、三等奖1项;2021年国神公司科技进步二等奖1项;三等奖3项;2022获国神公司科技进步一等奖2项、三等奖1项;2023年获电力行业技术监督专业技术能手称号;2023年获国家能源集团创新创效大赛优秀奖1项。 - 姓名:杨庆川
排名:7 行政职务:无 技术职称:工程师 工作单位:西安热工研究院有限公司 对本项目技术创造性贡献:项目主要成员,参与完成了创新点(3)的研发,开发了基于无代码可视化数字孪生模型,是创新点3的主要贡献者,发表文章1篇 曾获国家科技奖励情况:热工院科学技术进步奖1项
|
| 主要完成单位及创新推广贡献: | - 单位名称:西安热工研究院有限公司
单位贡献:西安热工研究院有限公司对项目所列1)、2)、3)项科技创新点做出了创造性贡献和应用推广贡献,项目组率先开展了大型热电联产机组厂级数智化供热优化管控系统关键技术研究,开发了火电机组短周期日常性能监测系统,构建了以能耗分级评价为核心的供热成本分析体系,搭建了厂级智能供热运行优化管控平台,助力热电联产企业数字化、精细化、智能化运行,并实现了大规模工程应用。所开发的多源统筹供热优化协同调控系统应用于华能、国能、浙能发电集团数十个热电厂,其中包括国内首台套神华神东店塔电厂厂级供热集中智能管控系统、华能铜川电厂多源协同供热运行优化系统等,是技术推广应用的主要贡献单位。
- 单位名称:神华神东电力有限责任公司
单位贡献:神华神东电力有限责任公司是项目成果创新点2)中“基于工况分析法的热电联产机组动态燃料成本确定方法”中供热燃料成本动态分析与评估的首次应用示范单位,同时是创新点3)中“基于系统运行特征识别(SIS层级)的电热协同优化策略”的首次示范应用单位,在创新点2)、3)的研发及推广应用中均起到重要作用,极大推动了该成果的广泛应用。
- 单位名称:西安交通大学
单位贡献:西安交通大学是创新点2)、3)的主要研发单位。提出了基于多源数据融合与特征数据回归分析的无代码可视化在线热力系统仿真建模技术,创建了基于系统运行特征识别的电热协同优化策略,突破了热电分配调节范围、难以适应热电联供灵活多变趋势的局限性,实现了全工况的多热源供热协同优化技术交叉融合,在上述技术的研发和推广应用中负责技术支持和指导。
|
| 完成人合作关系说明: | 完成人合作关系说明:1
|