| 学科专业评审组: | 动力电气组 | | 项目名称: | 高过负载能力电磁继电器技术及应用 |
| 提名单位: | 陕西电子信息集团有限公司 |
| 提名等级: | 三等奖 |
| 提名单位意见: | 我单位确认项目提名材料真实有效,符合陕西省科学技术进步奖要求。该项目针对航天、武器装备电子系统对关键元器件高可靠性的需求,围绕高过负载能力电磁继电器技术开展攻关:分析过负载工况故障特征并提出抑制方法,研究电弧快速抑制技术,建立有限体积热设计方法实现最优传热,通过容差设计平衡产品性能参数与批次稳定性,突破触点抗烧蚀、吸反力配合设计、热场优化等关键技术。
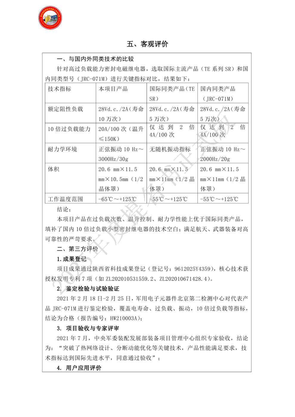
研制的大过负载密封电磁继电器实现额定阻性10倍过负载性能:28Vd.c. 2A阻性负载寿命10万次,10倍过负载100次温升≤150K;耐力学性能达振动10Hz~3000Hz/30g,工作温度-65℃~+125℃,四组转换触点体积仅20.6mm×11.5mm×10.5mm,技术成熟度6级。将该技术推广至同类产品创造了9000多万的经济效益。
核心创新:①提出高过负载工况热网络分析方法,建立热量平衡准则与优化模型;②发明基于分断动能的设计方法,通过提升簧片平均分断速度实现电弧快速抑制。
项目成果已应用于航天、武器装备电子系统,解决了密封继电器耐受高过载能力弱的问题,显著提升电子系统稳定性。对照评奖条件,提名该项目为陕西省科学技术进步奖三等奖。
|
| 项目简介: | 

|
| 客观评价: | 

|
| 应用情况和效益: |  |
| 主要知识产权和标准规范等目录: | 

|
| 主要完成人: | - 姓名:史利兵
排名:1 行政职务:部长 技术职称:高级工程师 工作单位:陕西群力电工有限责任公司 对本项目技术创造性贡献:作为项目第一完成人,牵头与哈尔滨工业大学开展校企合作,整合双方资源;带领
团队开展高过负载能力电磁继电器技术攻关,解决研制过程中遇到的关键技术问题
(如电弧抑制、热稳定性设计等),推动项目顺利实施。 曾获国家科技奖励情况:1.《JPT-41F型小型大功率射频继电器》项目获陕西电子信息集团有2018年科学技术进步一等奖。
2.《JPT-33FB型同轴微波开关》项目获宝鸡市科学技术奖三等奖。
3.《JPT-3M型小型射频密封磁保持继电器》获得2020年陕西电子信息集团科学技术进步一等奖;
5.《JRW-7023M型有可靠性指标的微型密封直流电磁继电器》获得2022年陕西电子信息集团科学技术进步三等奖;
6.筑梦群力QC项目获陕西省2022年质量管理小组二等奖;
7.《高过负载能力电磁继电器设计技术》荣获2024年陕西电子信息集团有限公司公司职工“五小”竞赛优秀创新成果奖;
8.《一种同层结构的磁保持继电器》获得2025年国家发明专利(ZL202211116028.2)第一完成人。
- 姓名:由佳欣
排名:2 行政职务:副所长 技术职称:教授 工作单位:哈尔滨工业大学 对本项目技术创造性贡献:哈尔滨工业大学项目负责人,主导了项目建议书撰写与申报;负责高过负载工况电磁继电器热网络分析、电弧特性仿真等理论建模工作,为产品设计提供量化理论依据;协调高校与陕西群力的联合攻关,推动理论研究与工程实践结合。 曾获国家科技奖励情况:2018年获国家部委科技进步二等奖(序5);
2018年获陕西省科技工作者创新创业大赛铜奖(序2);
2021年获国家部委科技进步一等奖(序6);
2023年新材料创新大赛优秀奖(序1)。 - 姓名:朱煜
排名:3 行政职务:总经理 技术职称:正高级工程师 工作单位:陕西群力电工有限责任公司 对本项目技术创造性贡献:主导产品总体规划,提升产品性能稳定性与高可靠性;重视成本分析与前期质量控制,协调生产与验证环节,确保产品符合航天级质量标准。 曾获国家科技奖励情况:陕西省创新人才推进计划中青年科技创新领军人才。 - 姓名:谭旭
排名:4 行政职务:副所长 技术职称:高级工程师 工作单位:陕西群力电工有限责任公司 对本项目技术创造性贡献:负责高过负载能力电磁继电器的产品化设计,将理论模型转化为实际产品;优化生产工艺(如触头装配、材料处理),解决生产过程中的工艺问题;确保产品符合航天、高新装备等领域的严苛要求,支撑产品批量生产。 曾获国家科技奖励情况:1、研发的《高可靠航天密封电磁继电器及其设计技术》获2018年陕西省科技工作者创新创业大赛“铜奖”;
2、研发的《高过负载能力电磁继电器设计技术》获2024年陕西省电子信息集团有限公司职工“五小”竞赛优秀创新成果奖;
- 姓名:田聪
排名:5 行政职务:副经理 技术职称:高级工程师 工作单位:陕西群力电工有限责任公司 对本项目技术创造性贡献:开展电磁继电器设计与仿真计算(如机构运动学、电磁系统仿真),优化触头结构、磁场大小、分离速度等参数;通过Adams等工具进行运动学分析,提升继电器分断过程的稳定性与电弧抑制效率,为产品性能优化提供仿真支撑。 曾获国家科技奖励情况:1、研发的《高可靠航天密封电磁继电器及其设计技术》获2018年陕西省科技工作者创新创业大赛“铜奖”;
2、研发的《高过负载能力电磁继电器设计技术》获2021年陕西省创新方法大赛优胜奖;
3、研发的《高过负载能力电磁继电器设计技术》获2024年陕西省电子信息集团有限公司职工“五小”竞赛优秀创新成果奖;
4、研发的《一种新型高压直流接触器设计技术》获2024年陕西省企业“三新三小”创新竞赛项目三等奖;
5、研发的《一种带有强制导向的轨道交通用安全型继电器的创新优化》获2025年陕西省企业“三新三小”创新竞赛项目一等奖。
- 姓名:阮永刚
排名:6 行政职务:副总经理 技术职称:高级工程师 工作单位:陕西群力电工有限责任公司 对本项目技术创造性贡献:负责产品稳健性设计,提升批次产品的性能一致性。 曾获国家科技奖励情况:《JSD-001F型机械式加速度过载开关》获陕西电子信息集团科技进步二等奖;
《AMD-1型接线盒》获陕西电子信息集团科技进步二等奖;
《JQX-147M型小型大功率密封直流电磁继电器》获陕西电子信息集团科技进步三等奖;
《JPT-41F型小型大功率射频继电器》获陕西电子信息集团科技进步一等奖;
《JE-16F型热继电器》获陕西电子信息集团科技进步三等奖。 - 姓名:庞钊恒
排名:7 行政职务:部长 技术职称:高级经济师 工作单位:陕西群力电工有限责任公司 对本项目技术创造性贡献:完成设计文件、技术资料的技术审核,负责产品整体性优化与技术标准化审定,主导高过负载能力电磁继电器的应用推广及拓展,提升产品市场占有率。 曾获国家科技奖励情况:曾获科技奖励情况:无。
|
| 主要完成单位及创新推广贡献: | - 单位名称:陕西群力电工有限责任公司
单位贡献: 保证产品研制所需的流动资金充沛,按进度安排对研制过程中各节点完成情况进行评审,并对出现的问题进行及时分析解决。
保证新品研制所需材料能保质保量及时采购,并能保证生产管理畅通有序。
定期对生产设备进行保养检修,保证设备的完好性,有效降低生产过程中的风险;做好试制准备状态
检查,及时发现问题并处理。
及时安排摸底试验并对试验中出现的问题进行失效分析。
按时组织开展设计定型会,使产品技术状态固化,保证设计、工艺文件的有效性,正确性,保证小批量生产正常进行。
及时跟踪用户使用情况,准确为用户提供产品正确使用信息。
- 单位名称:哈尔滨工业大学
单位贡献:哈尔滨工业大学作为本项目核心合作单位,围绕科技创新和应用推广落地两大关键环节,提供了技术、平台和资源的支撑,具体贡献如下:
一、科技创新层面:突破核心技术瓶颈,奠定成果技术基础 。
1.关键技术的研发,哈工大聚焦本次项目的小体积、高可靠、高负载的项目需求,依托电器与电子可靠性研究所的技术积累,提出了分断动能方法等关键技术,解决了高过负载下的触点切换可靠性问题。
2.提供试验支撑
借助机电组件检测中心的设备优势,为本项目研发过程的关键参数提供了测试数据,确保新技术从设计到实际应用的可行性。
3.输出高水平技术成果:
哈尔滨工业大学以本项目为依托,发表相关高水平论文4篇,系统阐述了创新技术原理,为本项目技术成果的学术认可与推广提供了理论支撑。
二、应用推广层面:链接产业资源,加速成果转化落地
1.搭建产学研对接桥梁:凭借合作的高可靠开关联合研发中心,加速从实验室到生产线的落地难题。
2.提供技术培训与服务:针对群力电工设计和技术人员开展专项培训,帮助联合研发单位快速推广应用技术,确保创新技术在实际生中的稳定发挥效能。
|
| 完成人合作关系说明: | 完成人合作关系说明:1
|