| 学科专业评审组: | 动力电气组 | | 项目名称: | 保障大规模特高压直流群安全的大电网频率稳定分析与防控关键技术 |
| 提名单位: | 国网陕西省电力有限公司 |
| 提名等级: | 二等奖 |
| 提名单位意见: | 该项目以高比例新能源外送型电力系统频率安全这一问题为主线,深入开展大电网频率安全解析分析和量化评估、新能源快速频率响应和协同控制、大电网频率安全动态防控等方面取得系列科技创新成果。项目成果已应用于西北电网、陕西和青海等省级电网以及新能源场站,显著提升了新能源频率支撑能力和电网稳定运行能力,保障了西北新能源健康持续发展,具有显著的经济和社会效益,进一步推广应用将有力支撑国家“碳达峰、碳中和”重大战略。
该项目符合陕西省科学技术进步奖提名条件。 |
| 项目简介: | 

|
| 客观评价: | 

|
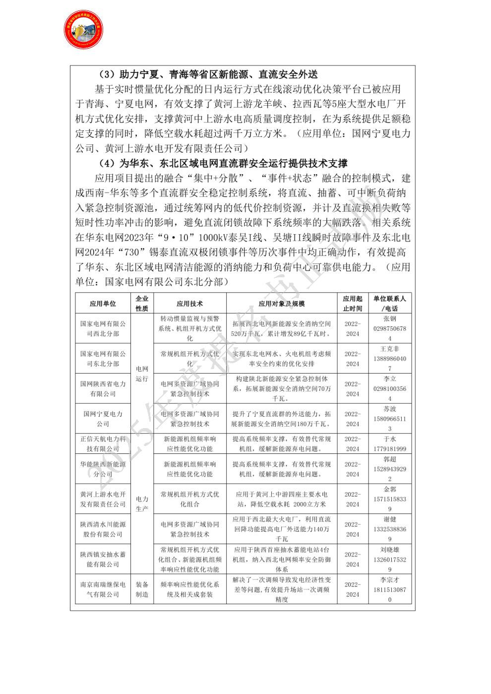
| 应用情况和效益: | 

|
| 主要知识产权和标准规范等目录: | 

|
| 主要完成人: | - 姓名:牛拴保
排名:1 行政职务:国网西北分部安全总监(副总师) 技术职称:教授级高工 工作单位:国家电网有限公司西北分部 对本项目技术创造性贡献:构建了大电网频率安全风险评估指标体系,在西北电网实现闭环应用:提出了转动惯量、一次调频能力在同步电网内不同区域之间的优化分配方法,实现了常规机组最小开机方式的精准制定;主导研发了国内接入新能源总量最大的区域电网稳定控制系统,有效保障电网的安全稳定运行。对创新点1、2和3做出贡献。
[佐证材料:专利1、2、5,论文8] 曾获国家科技奖励情况:先后获得陕西省科技进步奖5项(其中。二等奖3次,排位分别为第一、第一、第二),曾获中国电力优秀科技工作者、国家电网有限公司十大专业领军人才等多项科技荣誉。 - 姓名:王铁柱
排名:2 行政职务:前瞻技术研究室主任 技术职称:高级工程师 工作单位:中国电力科学研究院有限公司 对本项目技术创造性贡献:参与提出了基于量化指标的外送型电力系统频率安全边界快速评估方法,解决大电网频率安全特性影响因素繁多、影响程度不明的问题;提出了考虑频率安全约束的开机组合优化算法,达到新能源安全承载空间的最大化利用。对创新点1、2都做出了巨大贡献。
[佐证材料:专利1、2,论文9] 曾获国家科技奖励情况:曾获中国电工技术学会科技进步一等奖2项、广西科技进步一等奖1项、国网公司科技进步一等奖2项。 - 姓名:李兆伟
排名:3 行政职务:部门经理 技术职称:教授级高工 工作单位:国电南瑞科技股份有限公司 对本项目技术创造性贡献:提出了考虑区域惯量分布与扰动量分担的均衡度评价指标,实现频率安全薄弱环节在线化分析辨识;提出了基于有功调节性能差异化配置的多类型资源梯次协同控制技术;提出了协控总站、主站、子站及执行站四级防御控制架构,解决了超千万千瓦级别新能源的跨省域分层、分区协调控制的难题。对创新点2、3都做出了巨大贡献。
[佐证材料:专利3、5、6,论文10] 曾获国家科技奖励情况:2024年获新疆维吾尔自治区人民政府科技进步奖一等奖
2022年获国家电网有限公司科技进步奖二等奖
2021年获青海省人民政府科技进步奖三等奖 - 姓名:行舟
排名:4 行政职务:国网西北分部党委书记、副主任 技术职称:高级工程师 工作单位:国家电网有限公司西北分部 对本项目技术创造性贡献:提出计及区域能力、预想事故等因素的系统频率安全裕度评估方法;提出高比例新能源电力系统惯量协调配置和一次调频能力优化策略;提出高比例新能源电力系统频率稳定预防控制策略,有效提高新能源对系统频率安全的支撑能力。对创新点3做出了巨大贡献。
[佐证材料:合同1] 曾获国家科技奖励情况:国家电网有限公司西北分部科技进步奖二等奖 - 姓名:任景
排名:5 行政职务:国网西北分部调控中心主任 技术职称:教授级高工 工作单位:国家电网有限公司西北分部 对本项目技术创造性贡献:提出了考虑频率安全约束的日前开机组合优化算法,实现常规机组最小开机方式的精准制定;提出了新能源场站毫秒级状态聚合与控制解耦的快速控制架构,解决海量发电单元接入、多种类设备融合等难题。对创新点2、3都做出了巨大贡献。
[佐证材料:专利4,任合同1] 曾获国家科技奖励情况:获得省部级(含国网级)奖项共17项,省公司级奖项6项获国网青年创新创意大赛三等奖(铜奖)2次、二等奖1次。获得陕西能源行业巾帼标兵、国网杰出青年岗位能手、国家电网有限公司巾帼建功标兵等称号。 - 姓名:张钢
排名:6 行政职务:系统运行处副处 技术职称:教授级高工 工作单位:国家电网有限公司西北分部 对本项目技术创造性贡献:建立了双惯量中心等值解析模型,实现直流扰动下电网频率安全水平的快速评估;建立考虑转动惯量分布和一次调频性能约束的开机组合优化模型;构建了涵盖新能源有功调节、直流频率调制、储能功率连续控制的“2.5道”频率防线,有效降低高、低周防线动作风险。对创新点1、2、3都做出了巨大贡献。
[佐证材料:专利1、2、5,论文8] 曾获国家科技奖励情况:陕西省科技进步二等奖1项、中国电工技术学会科学技术一等奖1项、中电联电力创新一等奖1项,国家电网公司科技进步奖二等奖2项。 - 姓名:贺元康
排名:7 行政职务:副主任 技术职称:教授级高工 工作单位:国家电网有限公司西北分部 对本项目技术创造性贡献:参与新能源场站快速安全惯量控制方法和精准一次调频控制方法的理论研究和系统开发工作。对创新点3都做出了巨大贡献。
[佐证材料:合同1] 曾获国家科技奖励情况:获国家电网有限公司西北分部科技进步奖二等奖。 - 姓名:李宇骏
排名:8 行政职务:无 技术职称:教授 工作单位:西安交通大学 对本项目技术创造性贡献:提出系统受扰后任意母线频率与系统惯量中心(COI)频率的耦合关系,进而构建新能源低穿有功扰动分析模型;提出了新能源机组频率调节能量优化调用的级联控制策略和考虑暂态风轮转速约束的一次调频参数配置方法,有效提高新能源对系统频率安全的支撑能力。对创新点1、3做出贡献.
[佐证材料:论文7]
曾获国家科技奖励情况:2024 年度电力科学技术进步一等奖(排名第 5)
2022 年度可再生能源学会科学技术进步二等奖(排名第 6) - 姓名:王碧阳
排名:9 行政职务:系统处副处长 技术职称:高级工程师 工作单位:国网陕西省电力有限公司 对本项目技术创造性贡献:指导项目技术方案和实施方案设计;参与量化评估系统、紧急控制系统的理论分析和技术开发工作。对创新点2做出了巨大贡献。
[佐证材料:合同1] 曾获国家科技奖励情况:2022年,项目《光伏电站电网支撑能力提升关键技术及应用》获陕西省科技进步奖二等奖,第9完成人;
2023年,项目《装备与电网协同的新能源接入系统强度量化和提升关键技术及应用》获中国电工技术学会科技进步奖一等奖,第15完成人 - 姓名:吴雪莲
排名:10 行政职务:无 技术职称:高级工程师 工作单位:国电南瑞科技股份有限公司 对本项目技术创造性贡献:基于新能源超短期预测、直流运行功率计划调整等信息,提出了各关键节点的等效惯量水平与潜在功率扰动风险的评估方法;提出了基于频率控制门槛值与调差率等关键参数优化设置的多类型资源一次调频协调优化方法。对创新点2和3做出贡献。
[佐证材料:专利3、6,论文10] 曾获国家科技奖励情况:2022年获国家电网有限公司科技进步奖二等奖
2021年电工技术学会科技进步奖二等奖
|
| 主要完成单位及创新推广贡献: | - 单位名称:国家电网有限公司西北分部
单位贡献:作为第一完成单位,提出了新型电力系统典型频率安全故障下高、低频问题实用化分析方法实现了对电网频率安全裕度的快速量化评估;综合考虑机组惯量支撑与运行成本,提出了常规机组开机方式的日内滚动优化方法,充分挖掘了开机方式优化潜力;提出了“集中+分散”、“事件+响应”融合的大电网频率安全多资源协同防御体系,实现了直流群故障、大规模新能源脱网等典型故障的优化防御。对创新点1、2和3有重大贡献。
- 单位名称:中国电力科学研究院有限公司
单位贡献:作为第二完成单位,参与了高比例新能源外送型电力系统频率安全实用化分析方法研究,以及基于日前、日内开机方式滚动优化的频率安全事前预防控制方法研究,提出了基于量化指标的外送型电力系统频率安全边界快速评估方法、考虑频率安全约束的开机组合优化算法并参与研发了相关平台系统。对创新点1、2做出贡献。
- 单位名称:国电南瑞科技股份有限公司
单位贡献:作为第三完成单位,研发了基于实时惯量优化分配的日内运行方式在线滚动优化决策平台综合考虑机组惯量支撑与运行成本,实现了常规机组开机方式的日内滚动优化;研发了国内接入新能源总量最大的区域电网稳定控制系统,实现了直流群故障、大规模新能源脱网等典型故障的优化防御。对创新点2、3有重大贡献。
- 单位名称:国网陕西省电力有限公司
单位贡献:作为第四完成单位,参与了高比例新能源外送型电力系统频率安全实用化分析方法研究,以及基于日前、日内开机方式滚动优化的频率安全事前预防控制方法研究,提出了考虑频率安全约束的日前开机组合优化算法、研发了基于实时惯量优化分配的日内运行方式在线滚动优化平台。对创新点2有重大贡献。
- 单位名称:西安交通大学
单位贡献:作为第五完成单位,发现了系统受扰后任意母线频率与系统惯量中心(COI)频率的耦合关系,进而构建基于节点频率遥测信息、系统惯量水平等状态量的新能源低穿有功扰动分析模型,实现了大规模新能源基地低电压穿越过程中有功扰动规模的快速估计,能够在故障发生后1秒之内得到误差不超过10%的分析结果,有效解决了因新能源低电压穿越状态“不可观导致的频率安全风险难以量化评估问题。对创新点1、3做出贡献。
- 单位名称:陕西清水川能源股份有限公司
单位贡献:作为第六完成单位,应用项目研究提出的大规模直流群频率安全稳定紧急防御技术,建成了保障陕西清水川能源股份有限公司二期项目安全外送的安全稳定紧急控制系统,通过制定故障后的陕武直流回降策略,有力缓解了电厂功率损失对陕北乃至西北主网的冲击,并提高了清水川电厂的出力。上述措施应用以来,将清水川二期电厂4台百万机组安全外送能力由230万千瓦提升至370万千瓦,年均增发电量达到2.736亿千瓦时,有力支撑陕西电网负荷保供及电力高效外送目标。对创新点3做出贡献。
|
| 完成人合作关系说明: | 完成人合作关系说明:1
|