| 学科专业评审组: | 动力电气组 | | 项目名称: | 无人机机器人协同的架空输电线路带电探伤及R型销钉缺陷修补装置 |
| 提名单位: | 国网陕西省电力有限公司 |
| 提名等级: | 三等奖 |
| 提名单位意见: | 针对目前输电线路压接管、耐张线夹等压接类金具内部缺陷依靠可见光巡视及红外光巡视无法发现,R型销钉缺失缺陷,均需要人工登塔高处带电作业等问题,提出一种“无人机-机器人协同”智能巡检整体解决方案。通过设计机载挂载平台,骑线式机器人研发试制,利用地面工作站实现对检修检测机器人的实时控制,采用电磁屏蔽适应技术,实现高电压复杂电磁环境下数据链双向稳定传输,使无人机巡检具备连续全自动化运行。
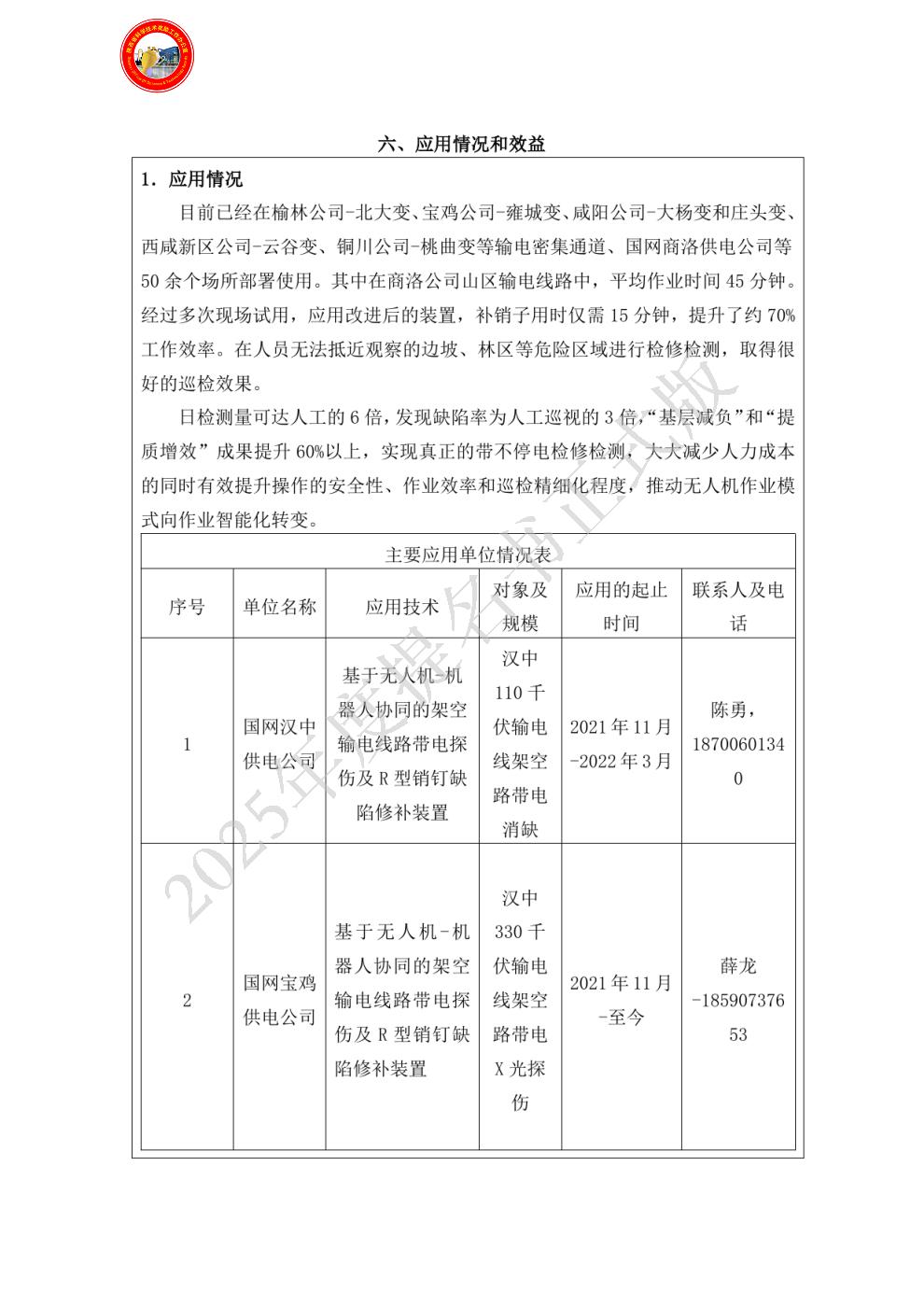
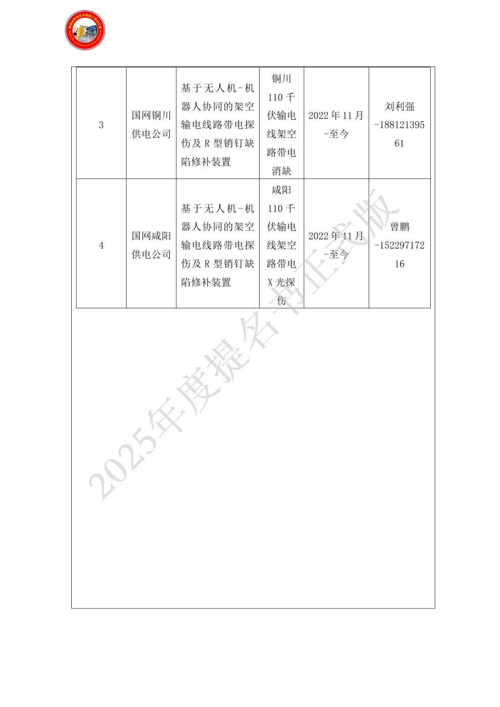
“无人机-机器人协同的架空输电线路带电探伤及R型销钉缺陷修补装置”已在陕西公司输电基建项目验收、输电线路带电消缺等50余个场所试点应用,实现了750千伏六分裂导线带电无损探伤、110千伏及35千伏输电线路R型销钉缺陷消缺等电力检修检测任务。系统投运至今已多次执行常规化检测任务,自动完成数据分类存储和生成巡检报告,实现了检修检测的全过程管控,推进了设备缺陷数据分析应用的精细化和精益化管理水平,提升了无人化作业能力,具备带电完成检修检测任务,实现对检修检测过程的实时监控以及检测数据的自动分析处理。有效扩大了无人机作业范围,全面提升了运检质效,促进了线路运维向“数字化”“智能化”迈进,将有力支撑智慧输电线路及设备运检数字化建设。
我单位认真审阅了该推荐材料及完成人资格,确认推荐材料真实有效,相关栏目符合填写要求。
同意推荐该项目为陕西省科学技术进步三等奖。 |
| 项目简介: | 

|
| 客观评价: | 

|
| 应用情况和效益: | 

|
| 主要知识产权和标准规范等目录: | 

|
| 主要完成人: | - 姓名:孙喆
排名:1 行政职务:副主任 技术职称:高级工程师 工作单位:国网陕西省电力有限公司培训中心 对本项目技术创造性贡献:作为项目及课题负责人,主导确立项目核心技术路线,突破传统人工检测效率低、安全性差的痛点,从技术顶层设计层面明确 “安全风险防控 - 设备集成 - 协同控制” 的三阶研究框架,为项目提供系统性创新方向。创造性提出 “抗电磁干扰 + 主动避障” 双重安全防控方案。针对输电线路强电磁环境,设计飞控系统、通信模块的电磁屏蔽封装结构。 曾获国家科技奖励情况: - 姓名:薛琦
排名:2 行政职务:无 技术职称:高级工程师 工作单位:国网陕西省电力有限公司培训中心 对本项目技术创造性贡献:突破商用云台承载与运动精度不足的问题,设计专为 X 射线设备定制的三轴云台 —— 采用轻量化铝合金框架,优化电机配置与传动结构;创新性解析无人机飞控系统(如大疆 FC30)通信协议,开发云台与飞控的专用协同接口,实现两者运动同步 曾获国家科技奖励情况: - 姓名:张静
排名:3 行政职务:无 技术职称:讲师 工作单位:国网陕西省电力有限公司培训中心 对本项目技术创造性贡献:参与成像背板设备结构设计,创新性提出 “轻量化 - 高强度” 平衡方案,通过碳纤维材料(pla-cf 3D 打印材料)3D 打印设备外壳,在减轻重量 30% 的同时提升结构强度 20%,为设备轻量化提供关键技术支撑。 曾获国家科技奖励情况: - 姓名:李建兴
排名:4 行政职务:副主任 技术职称:副教授 工作单位:国网陕西省电力有限公司培训中心 对本项目技术创造性贡献:创新性设计 X 射线设备与无人机的集成结构,提出 “模块化挂载方案”—— 将 X 射线源与探测器分为两个独立模块,通过快拆接口与无人机连接,方便设备维护与更换,同时优化电气供电链路,采用双电池冗余供电,解决设备续航不足问题。 曾获国家科技奖励情况:2006年 电力职业技术教育教学成果奖
2008年 电力职业技术教育教学成果奖
2009年 教育部高职高专电力类专业指导委员会精品课程
2011年 陕西普通高校优秀教材奖
2013年 陕西省优秀教学成果奖
国网陕西省电力有限公司 科技进步二等奖2项,三等奖3项
陕西电力行业协会 QC成果奖3项
陕西电力行业协会 优秀专利奖3项 - 姓名:李建峰
排名:5 行政职务:无 技术职称:高级工程师 工作单位:国网陕西省电力有限公司 对本项目技术创造性贡献:在稳定设计中,提出 “自适应减震算法”,通过传感器实时采集无人机抖动数据,动态调整减震机构阻尼系数,将成像板抖动幅度控制在 0.5mm 以内,提升影像清晰度。 曾获国家科技奖励情况:国网陕西省电力有限公司科学技术奖一等奖1项,三等奖1项。 - 姓名:薛晶
排名:6 行政职务:副主任 技术职称:高级工程师 工作单位:国网陕西省电力有限公司培训中心 对本项目技术创造性贡献:在稳定设计中,提出 “自适应减震算法”,通过传感器实时采集无人机抖动数据,动态调整减震机构阻尼系数,将成像板抖动幅度控制在 0.5mm 以内,提升影像清晰度。 曾获国家科技奖励情况:2015-2020年,获国网陕西省电力公司工程技术专家称号(电网运行专业)。
2019年,获国网陕西省电力公司专利成果二等奖1项、QC成果三等奖1项。
2020年,获国网陕西省电力公司专利成果三等奖1项。
2022年,党建+项目入选全国电力能源优秀党建典型案例。
2023年,获国网陕西省电力有限公司科技进步三等奖1项、QC成果三等奖1项;
第二十九届陕西省企业管理现代化创新成果三等奖1项。 - 姓名:张亮
排名:7 行政职务:主任 技术职称:高级工程师 工作单位:国网陕西省电力有限公司培训中心 对本项目技术创造性贡献:在稳定设计中,提出 “自适应减震算法”,通过传感器实时采集无人机抖动数据,动态调整减震机构阻尼系数,将成像板抖动幅度控制在 0.5mm 以内,提升影像清晰度。 曾获国家科技奖励情况:1.“移动多媒体终端培训教学及管理系统的开发及应用”获2015年国网陕西省电力公司科技进步二等奖
2.“基于典型工作任务的培训项目体系建设与实践”获2017年度国网陕西省电力公司管理创新成果二等奖
3.“企业培训机构以提质增效为导向的运营管理实践”获2021年陕西省电力行业企业管理创新成果三等奖
4.“‘共享型移动智能安全考场’平台+移动终端实施安全准入考试管理创新与实践” 获2021年陕西省电力行业企业管理创新成果优秀奖
5.“优质服务背景下电网企业省级培训中心“精准培训”组织模式创新与实践”获2022年陕西省电力行业企业管理创新成果二等奖
|
| 主要完成单位及创新推广贡献: | - 单位名称:国网陕西省电力有限公司培训中心
单位贡献:(1)国网陕西省电力有限公司培训中心作为第一完成单位,负责监督指导总体技术方案制定、技术分析、可行性研究、技术路线确定、技术优化和具体实施推广等。持续提供有关理论、方法和应用技术支持,并参与指导了项目成果的推广应用。
(2)提供了关键技术支持,建立了多分裂全角度金具智能补销技术,X光探伤技术、全机体CNC 等电势隔离屏蔽信号发生技术首创无人机接触式带电停靠在输电线路技术,在电磁干扰、等电位技术上进行关键性技术突破,实现项目技术在电力行业现场的应用。
(3)负责项目成果的推广应用,对于项目成果如何在复杂作业现场的实施,进行了优化评估,提升了性能,为其他单位提供技术支持和人员培训支持,大幅提高作业效率和精度,降低人力成本。
通过该项目研究,获得多项知识产权,国网陕西省电力有限公司培训中心对于项目的理论推进、技术实现、智能检测检修系统落地推广应用具有突出贡献。
- 单位名称:国网陕西省电力有限公司
单位贡献:国网陕西省电力有限公司作为第二完成单位,建立了无人机侧向带电输电并网线路技术,防坠智能收缩顶轮预紧技术为实现无人机自主巡检作业提供了有效支撑。
同时通过各种科技活动和宣传渠道,对本项目的推广应用起到了极大的推动作用。
|
| 完成人合作关系说明: | 完成人合作关系说明:1
|