| 学科专业评审组: | 动力电气组 | | 项目名称: | 基于跨域模型示范场景的电力系统安全风险智能管控关键技术及应用 |
| 提名单位: | 国网陕西省电力有限公司 |
| 提名等级: | 三等奖 |
| 提名单位意见: | 该项目充分发挥“电网一张图”在数字化转型中的作用,对电力作业现场智能安全管控平台的功能优化提升,包括作业管理全流程优化、反违章管理、安全督查中心值班管理、四双管理、视频监控、人工智能、智能分析、安全教育培训管理、电网一张图、安全责任清单、国网安全家园、安全工器具全流程管理和安全生产大数据分析13个方面需求分析和系统设计。该项目二期项目建设后,形成了“前端感知层收集信息、管控平台辅助决策、督查中心科学指挥”全新安全管控模式。已授权4项发明专利,发表4篇论文、参与制定企业标准1项。
此成果已在国网陕西电力及所属公司展开应用。目前已统存储145377条作业数据,开展现场督查726738次,发现违章128948条;远程视频督查642798次,远程发现违章68341起。人均检查效率、安全督查效率得到极大提升,现场安全震慑效果显著。仅现场安全督查工作可节省费用7300万元/年。项目技术经南瑞信通合作转化应用,已累计销售额18160.61万元、新增利润3663.51万元。该技术应用可实施多维度检测,不受环境和地域限制,对各业务风控节点全面覆盖,对风险完整生命周期整体把控,实现统一管控,有效降低电网、设备、人身、信息事故发生概率,提高事故应急响应水平和处理能力、安全生产管控工作效率,降低人工监察工作量及提升现场安全智能化管控水平,具有广阔应用前景和推广价值。
提名为陕西省科学技术进步奖三等奖。
|
| 项目简介: | 

|
| 客观评价: | 

|
| 应用情况和效益: | 

|
| 主要知识产权和标准规范等目录: | 

|
| 主要完成人: | - 姓名:冯杰
排名:1 行政职务:副处长 技术职称:高级工程师 工作单位:国网陕西省电力有限公司 对本项目技术创造性贡献:项目负责人,负责项目具体方案设计,项目总体管控,项目具体实施,负责项目技术开发;提出大数据在对电力生产安全生产作业中的应用研究;信息化手段在安全生产反违章管理领域的改善应用;基于物联网技术的电力现场作业安全管理系统设计;技术贡献关联主要科技创新第1项;获得成果主要是授权发明专利1项(附件1-1-1),发表论文3项(附件1-2-1、附件1-2-2、附件1-2-3),参与企业标准制定1项(附件1-3)。 曾获国家科技奖励情况:1.国网陕西省电力公司2020年度科学技术科技进步奖 二等奖 作业现场智能安全管控平台项目 2; - 姓名:游强
排名:2 行政职务:处长 技术职称:高级工程师 工作单位:国网陕西省电力有限公司 对本项目技术创造性贡献:项目组成员,主要是协助项目负责人实施项目,主要负责项目实施过程的技术控制,设计现场作业现场安全监督要点,负责物联网技术在项目中的应用;技术贡献关联主要科技创新第1项;获得成果主要是授权发明专利1项(附件1-1-1),发表论文1项(附件1-2-3),参与企业标准制定1项(附件1-3)。 曾获国家科技奖励情况:1.国网陕西省电力公司2020年度科学技术科技进步奖 二等奖 作业现场智能安全管控平台项目 4; - 姓名:韩斌
排名:3 行政职务:无 技术职称:高级工程师 工作单位:南京南瑞信息通信科技有限公司 对本项目技术创造性贡献:项目组成员,作为南瑞信通主要技术负责人负责南瑞信通承担内容的总体研究与实施。主要负责研究视频图像压缩技术、语音去噪关键技术的技术开发及平台应用,技术贡献关联主要科技创新第2、3项;获得成果主要是授权发明专利3项(附件1-1-2、附件1-1-3、附件1-1-4),发表论文1项(附件1-2-4),参与企业标准制定1项(附件1-3)。 曾获国家科技奖励情况:1.2024年获国家电网有限公司科学技术进步奖二等奖
2.2024年获江苏省信息技术应用学会科技创新奖一等奖
3.2021年获中国安全生产协会第二届安全科学技术进步奖一等奖 - 姓名:毕宏伟
排名:4 行政职务:副主任 技术职称:高级工程师 工作单位:国网陕西省电力有限公司 对本项目技术创造性贡献:项目组成员,负责在平台运行中开发安全控制关键技术;负责平台运行验证工作;项目需求分析;技术贡献关联主要科技创新第1项;参与项目二期实施(附件2-1)。 曾获国家科技奖励情况:无 - 姓名:陈在军
排名:5 行政职务:安全总监 技术职称:高级工程师 工作单位:国网陕西省电力有限公司 对本项目技术创造性贡献:项目组成员,负责对平台运行的情况总体评估;对项目实施中技术安全督查中心总体业务实施技术指导;技术贡献关联主要科技创新第1项;参与项目二期实施(附件2-1)。 曾获国家科技奖励情况:无 - 姓名:肖波
排名:6 行政职务:安全分析室副主任 技术职称:高级工程师 工作单位:国网陕西省电力有限公司 对本项目技术创造性贡献:项目组成员,负责平台运行中监控数据的分析与应用性验证工作;平台联调测试;作业风险管控规范实施;工器具管理实施方案制定;技术贡献关联主要科技创新第1项;参与项目二期实施(附件2-1)。 曾获国家科技奖励情况:无 - 姓名:高峰
排名:7 行政职务:三级管理专家 技术职称:高级工程师 工作单位:国网陕西省电力有限公司 对本项目技术创造性贡献:项目组成员,负责平台运行中安全督查、反违章管理业务规范实施;分析平台运行中存在的技术风险;技术贡献关联主要为项目科技创新1项。 曾获国家科技奖励情况:无
|
| 主要完成单位及创新推广贡献: | - 单位名称:国网陕西省电力有限公司
单位贡献:项目主要科研技术提出单位,项目执行单位,提出项目整体研究思路,制定项目技术路线,主持项目的全面研究,实现项目的全面推广应用。
1.针对安全生产数据未标准化管理问题,提出设计跨专业的安全风险综合管控数据模型,形成公司级“安全”属性业务数据域(安全域),实现安监、设备、建设等专业数据规范设计及数据共享;
2.针对安全风险未能有效识别和防控的问题,首次运用扎根理论、事故致因理论及贝叶斯网络,研究电网安全风险关联分析模型,从人、机、料、法、环五方面量化各风险因素,识别安全风险关键因素及发生概率为不同类型作业提供合理的风险防范措施建议;
3.针对作业现场视频监督效率低的问题,提出机器视觉、体态识别等嵌入式智能分析方法,促进研制数字化安全管控智能终端,在现场复杂环境下开展智能反违章、防误操作智能预警等典型应用,实时监控作业环节中的安全隐患、违章行为;
4.针对项目应用问题,促进实现了项目在国网陕西省电力有限公司及所属市、县公司(含各级二级单位及施工单位)的安全风险管控监督平台展开了应用工作,进而降低电网、设备、人身、信息事故的发生概率,提高事故的应急响应水平和处理能力,有效提高了公司安全生产管控工作效率,降低人工监察工作量,提升了现场安全智能化管控水平,据测算仅现场安全督查工作这一项,国网陕西省电力有限公司可节省费用约7300万元/年。
- 单位名称:南京南瑞信息通信科技有限公司
单位贡献:项目主要承担单位,参与了基于高精度定位和图像识别的视频告警联动实现方法、基于深度神经网络的图像质量评估方法、电网安全风险影响因素分析方法及装置、基于贝叶斯网络的我国电网安全风险关联分析等研究方案制定、关键技术研究工作。
1.基于高精度定位和图像识别的视频告警联动实现方法,开发出便携式移动边缘计算装置;
2.基于深度神经网络的图像质量评估方法、基于贝叶斯网络的我国电网安全风险关联分析,开发出安全风险管控平台系统软件;
3.针对安全生产数据未标准化管理问题,设计跨专业的安全风险综合管控数据模型,形成公司级属性业务数据域(安全域),实现安监、设备、建设等专业数据规范设计及数据共享。
4.参与国网陕西省电力有限公司及其所属单位项目平台运行测试、应用等相关工作,负责项目实施转化支持工作。
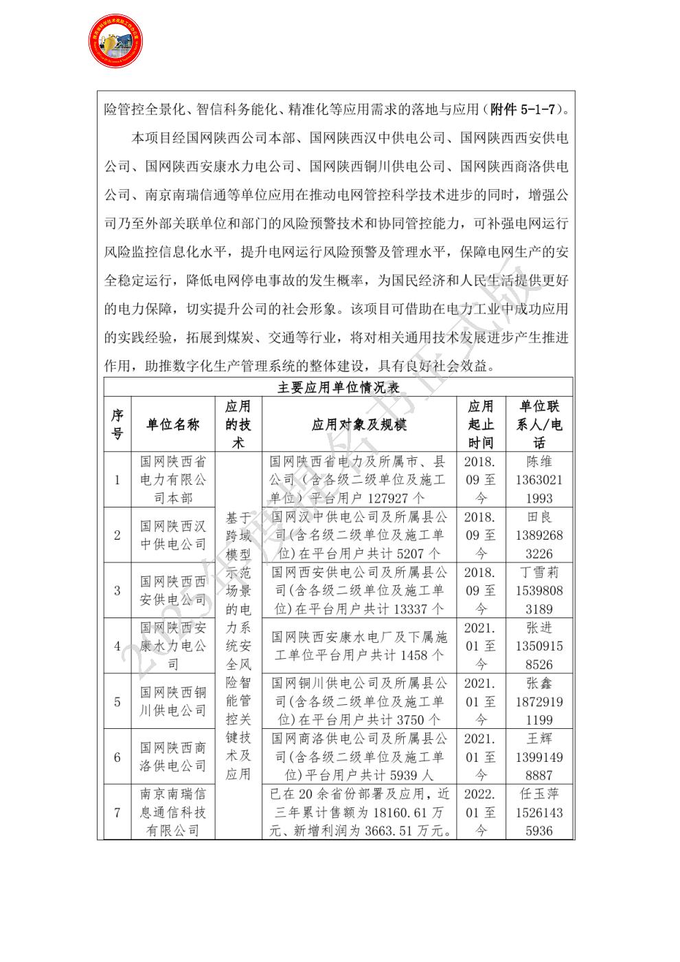
5.与国网陕电针对平台及终端进行联合转化,现阶段已在全国20余省份完成部署及应用,实现电网生产与作业风险管控全景化、智信科务能化、精准化等应用需求的落地与应用,截止2024年底,累计售额为18160.61万元、新增利润为3663.51万元。
|
| 完成人合作关系说明: | 完成人合作关系说明:1
|