| 学科专业评审组: | 动力电气组 | | 项目名称: | 配电线路多形态断线故障检测与精细化隔离技术 |
| 提名单位: | 国网陕西省电力有限公司 |
| 提名等级: | 三等奖 |
| 提名单位意见: | 该项目聚焦配电线路多形态断线故障检测及隔离技术难题,攻克了配电线路断线故障场景下单相接地检测技术的适应性分析及能力提升技术,提出了基于配电开关本地采集信息的断线故障灵敏检测及保护技术,提出了融合中低压电压分布特征的断线故障系统级研判及精细化隔离方法,形成了从断线故障特征分析,灵敏检测与可靠保护,到精准定位与精细隔离的全链条技术体系,并实现从关键技术到软硬件产品的完整落地,显著提升了配电线路断线故障处置的智能化与高效化水平,技术创新性突出,难度高。
项目成果在陕西省10kV配电网实现了整体应用,推动了省内一二次融合开关断线故障检测及保护功能的全面升级,实现了中低压电压融合研判与精细化隔离系统在陕西配电云主站的部署和应用,显著提升了配电线路断线故障的检测准确率与隔离精细化程度;依托项目成果,主流设备厂家的一二次融合开关完成升级改造并推广应用至多个省份配电网;有效避免了断线故障极易引发山火事故带来的人身伤亡、用电设备和林区损毁等严重后果,经济和社会效益显著。
我单位认真审阅了该项目推荐材料及完成人资格,确认推荐材料真实有效,相关栏目符合填写要求。
|
| 项目简介: | 

|
| 客观评价: | 
|
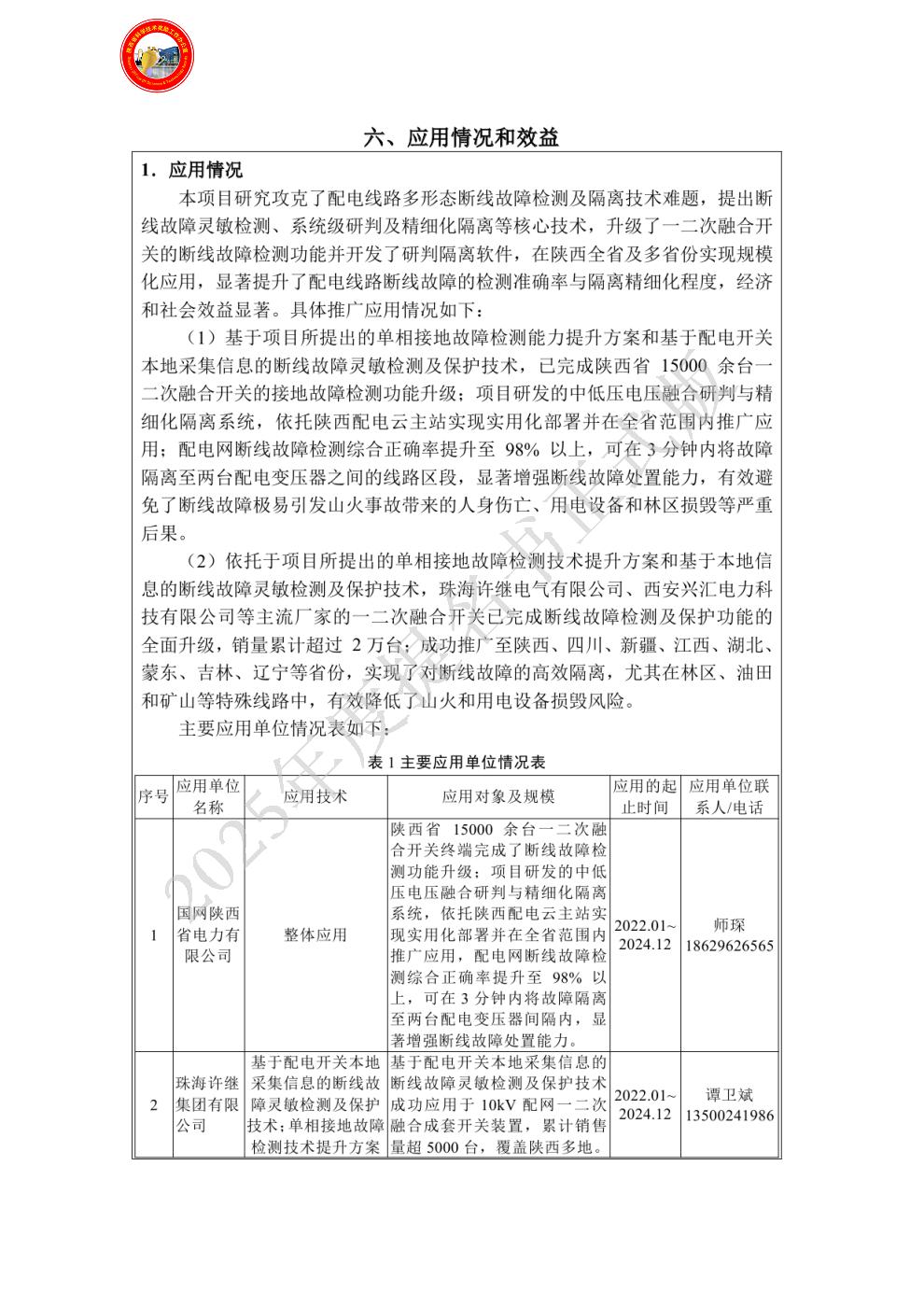
| 应用情况和效益: | 

|
| 主要知识产权和标准规范等目录: | 

|
| 主要完成人: | - 姓名:张志华
排名:1 行政职务:主任 技术职称:正高级工程师 工作单位:国网陕西省电力有限公司电力科学研究院 对本项目技术创造性贡献:项目总负责及过程管控,提出项目总体研究方案、协调各子课题研究,承担了配电线路断线故障场景下单相接地检测能力提升方案、承担基于负序电压电流相关性的断线故障保护判据及时间级差保护配合方案研究、融合中低压电压分布特征的断线故障系统级研判及精细化隔离方法等研究,对创新点1、2、3均做出了贡献。[旁证材料:发明专利F1、F3、F15、F19,论文F2、F17,软著F20,专著F21,验收证书F12、F13]
本人在该项技术研发工作中投入的工作量占本人同期工作总量的百分比为75%。 曾获国家科技奖励情况:2012年,陕西省科学技术进步奖,一等奖,馈线自动化的系统测试技术研究,第8完成人,2012-1-21-R8;
2014年,陕西省科学技术进步奖,二等奖,基于自愈控制配电网故障处理技术研究,第8成人,14-2-44R8;
2016年,陕西省科学技术进步奖,二等奖,先进配电自动化关键技术研究,第3完成人,2016-2-044-R3。 - 姓名:常仲学
排名:2 行政职务:无 技术职称:副教授 工作单位:西安交通大学 对本项目技术创造性贡献:承担断线复杂接地故障的暂稳态特征研究,提出了单相接地故障检测技术的适应性分析方法,提出了基于相邻开关电压幅值差动的断线故障检测方法及区段定位技术,对创新点1和2做出了贡献。[旁证材料:发明专利F1、F16,论文F17、F18]
本人在该项技术研发工作中投入的工作量占本人同期工作总量的百分比为60%。 曾获国家科技奖励情况:2021年获陕西省科技进步一等奖。 - 姓名:邵美阳
排名:3 行政职务:无 技术职称:工程师 工作单位:国网陕西省电力有限公司电力科学研究院 对本项目技术创造性贡献:承担基于负序电压电流相关性的断线故障保护判据、融合中低压电压分布特征的断线故障检测判据研究,断线故障系统级研判及精细化隔离流程设计等工作,对创新点2和3做出了贡献。[旁证材料:发明专利F3、F15、F19,验收证书F12、F13]
本人在该项技术研发工作中投入的工作量占本人同期工作总量的百分比为50%。 曾获国家科技奖励情况:2024年获国网陕西省电力有限公司科学技术进步奖一等奖;
2023年获国网陕西省电力有限公司科学技术进步奖一等奖;
2022年获国网陕西省电力有限公司科学技术进步奖一等奖。 - 姓名:王露缙
排名:4 行政职务:无 技术职称:无 工作单位:国网陕西省电力有限公司电力科学研究院 对本项目技术创造性贡献:承担基于电弧时域多维动态特征智能识别的单相接地故障检测技术提升方案研究,以及时间级差保护配合方案研究,对创新点1和2做出了贡献。[旁证材料:发明专利F3、F15、F19,验收证书F12、F13]
本人在该项技术研发工作中投入的工作量占本人同期工作总量的百分比为50%。 曾获国家科技奖励情况:2023年获国网陕西省电力有限公司科技进步一等奖
2024年获国网陕西省电力有限公司科技进步二等奖 - 姓名:师琛
排名:5 行政职务:配网二次处副处长 技术职称:高级工程师 工作单位:国网陕西省电力有限公司 对本项目技术创造性贡献:负责基于配电开关本地采集信息的断线故障灵敏检测及保护技术参数整定及优化配置研究工作,制定现场应用技术方案,对创新点2做出了贡献。[旁证材料:验收证书F12、F13]
本人在该项技术研发工作中投入的工作量占本人同期工作总量的百分比为40%。 曾获国家科技奖励情况:2024年获得国网陕西省电力公司科学技术进步奖一等奖,《智能配电网中性点柔性接地技术》,排名5/11,证书编号:2024-JB-1-9。 - 姓名:查贝妮
排名:6 行政职务:副主任 技术职称:高级经济师 工作单位:国网陕西省电力有限公司 对本项目技术创造性贡献:负责融合中低压电压分布特征的断线故障系统级研判及精细化隔离信息集成和软件部署方案制定,完成应用成效评估工作,对创新点3做出了贡献。[旁证材料:验收证书F12、F13]
本人在该项技术研发工作中投入的工作量占本人同期工作总量的百分比为40%。 曾获国家科技奖励情况:2008.6.17《一种用于配网线路中无功功率与谐波电流综合治理方案》获2007年度陕西省电力公司科学技术进步奖优秀论文二等奖;
2011.12.27《新型光伏发电系统的储能技术》获2010年度陕西省电力公司科学技术进步奖优秀论文三等奖
2020.11.24《工程项目档案智能化归档模板自动生成模块的构建与应用》获陕西省经济科技档案工作创新优秀案例一等奖 - 姓名:张宜阳
排名:7 行政职务:副主任 技术职称:高级工程师 工作单位:国网陕西省电力公司电力科学研究院 对本项目技术创造性贡献:协助零序电气量积分启动判据的辅助分析、断线故障系统级研判及精细化隔离软件在云主站的推广应用等工作,对创新点1和3做出了贡献。[旁证材料:验收证书F12、F13]
本人在该项技术研发工作中投入的工作量占本人同期工作总量的百分比为35%。 曾获国家科技奖励情况:2017年度国网陕西电力公司科技进步一等奖
2017年度国网陕西电力公司科技进步二等奖
2021年度国网陕西电科院先进个人
|
| 主要完成单位及创新推广贡献: | - 单位名称:国网陕西省电力有限公司电力科学研究院
单位贡献:项目总负责单位,提出项目整体研究思路,制定项目技术路线,主持项目的全面研究:
(1)提出了融合零序电气量积分启动判据和电弧时域多维动态特征智能识别的单相接地故障检测技术提升方案;
(2)开展基于负序电压电流相关性的断线故障保护判据及时间级差保护配合方案研究;
(3)提出了融合中低压电压分布特征的断线故障系统级研判及精细化隔离方法,设计了中低压融合研判逻辑和精细定位流程,研发了断线故障系统级研判和精细化隔离软件。
- 单位名称:西安交通大学
单位贡献:项目主要参与单位,参与了单相接地故障检测技术的适应性分析、基于电压差动的断线故障灵敏检测及保护技术研究等工作,主要包括:
(1)揭示了断线复杂接地故障的暂稳态特征,提出了单相接地故障检测技术的适应性分析方法;
(2)提出了基于相邻开关电压幅值差动的断线故障检测方法及区段定位技术。
|
| 完成人合作关系说明: | 完成人合作关系说明:1
|