| 学科专业评审组: | 动力电气组 | | 项目名称: | 强气象依赖背景下的新能源电力保供支撑能力管理提升研究 |
| 提名单位: | 国网陕西省电力有限公司 |
| 提名等级: | 二等奖 |
| 提名单位意见: | 为更好应对电网的强气象敏感特征,该项目聚焦强气象依赖背景下电网气象感知能力建设难题,在充分开展新兴电网调峰资源发展规划及政策调研的基础上,研究强气象因素对电网的影响机理,气象敏感型电网源荷运行特征和电力保供能力提升等关键技术。创新性提出扩展数值天气预报(Extend-NWP),构建了对陕西电网影响最为突出的连续高温、寒潮、大风沙尘、区域性强降水四种典型场景,提出了一套较为完备的强气象依赖背景下新能源保供能力管理提升方案,有效提升了新能源功率预测水平。
该项目应用工作已在陕西全省范围开展,依托该研究形成的管理方法在陕西电网已常态化落地应用,相应高影响天气辨识功能已经在全省范围475座新能源场站应用,并具备在高影响天气过程中开展极端天气辨识、影响数据自动化报送能力。该项目的研究成果对于提升高影响天气过程预报预测水平,开展新能源保供能力评估,提升新能源参与电网保供能力具有普适应,具有良好的向全公司系统推广应用的条件。
为进一步推动研究成果应用,已向陕西省能源局正式行文上报电力气象相关工作建议,获何钟局长签批,批示内容“请电力处、新能源处参阅。电力气象工作对能源保供意义重大,建议电力、气象部门进一步加强合作,积极应对新型电力系统挑战”。
我单位认真审阅了该推荐材料及完成人资格,确认推荐材料真实有效,相关栏目符合填写要求。
同意推荐该项目为陕西省科学技术进步二等奖。 |
| 项目简介: | 

|
| 客观评价: | 

|
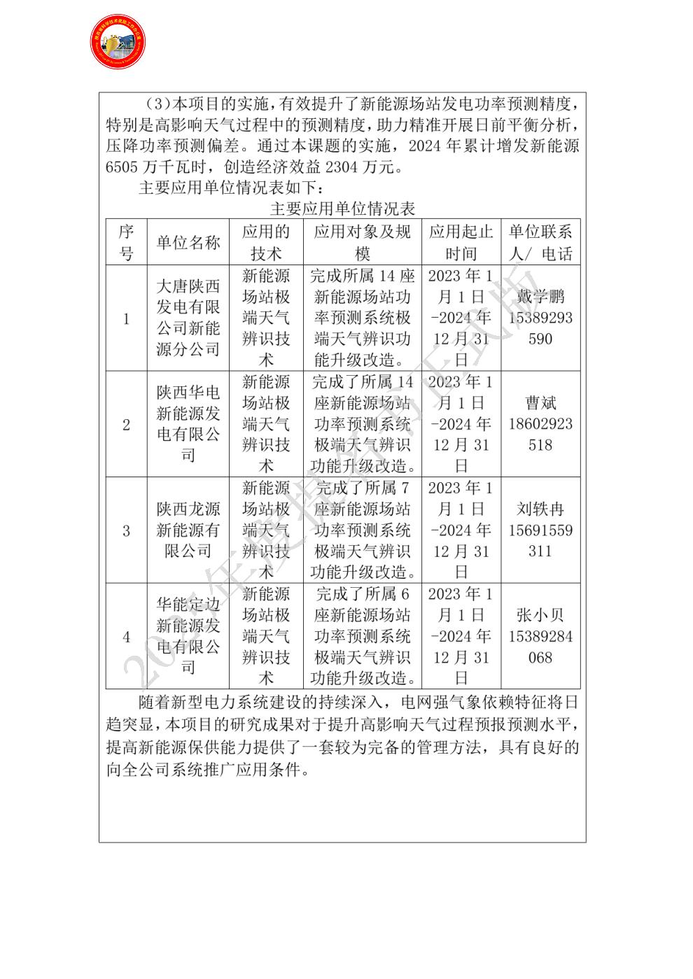
| 应用情况和效益: | 

|
| 主要知识产权和标准规范等目录: |  |
| 主要完成人: | - 姓名:王步云
排名:1 行政职务:主任 技术职称:教授级高工 工作单位:国网陕西省电力有限公司 对本项目技术创造性贡献:1.对项目的选题、研究方向、研究方法、成果落地进行指导、把控。
2.制定项目研究思路,明确本项目“源头-转化-成果-提升”的研究思路。
3.协调突破项目研究难点,保障项目顺利推进。
曾获国家科技奖励情况:无 - 姓名:东琦
排名:2 行政职务:总工程师 技术职称:高级工程师 工作单位:国网陕西省电力有限公司 对本项目技术创造性贡献:1.提出课题研究任务,明确强气象依赖背景下新能源保供能力管理提升研究内容。
2.主持气象服务中心交流座谈,把控研究进展、研究方向,确保研究收获实效。
3.安排部署企业级电力气象服务中心建设,推进课题提出的建议尽快落地。
曾获国家科技奖励情况:无 - 姓名:崔葛安
排名:3 行政职务:水新处处长 技术职称:高级工程师 工作单位:国网陕西省电力有限公司 对本项目技术创造性贡献:1.研究实现多元负荷、新能源参与保供的协同控制策略和方法。
2.构建精准的新能源及新兴主体参与电力保供评估体系。
曾获国家科技奖励情况:无 - 姓名:帖靖
排名:4 行政职务:副主任 技术职称:高级工程师 工作单位:国网陕西省电力有限公司 对本项目技术创造性贡献:1.全过程指导软课题项目实施,督导项目按节点完成开题报告、中期验收和最终验收。
2.指导项目研究内容、研究思路,提出依托气象预测模型开展负荷预测技术研究,完善项目研究内容,丰富项目研究成果。
3.指导课题成果材料编制,全面把控成果编制质量。
曾获国家科技奖励情况:无 - 姓名:高虎成
排名:5 行政职务:处长 技术职称:高级工程师 工作单位:国网陕西省电力有限公司 对本项目技术创造性贡献:1.全过程参与软课题项目实施,指导项目按节点完成开题报告、中期验收和最终验收。
2.参与编制软课题项目成果,指导完成软课题成果申报。
3.完成向公司领导研究专题的编制。
曾获国家科技奖励情况:无 - 姓名:王思源
排名:6 行政职务:专责 技术职称:高级工程师 工作单位:国网陕西省电力有限公司 对本项目技术创造性贡献:1.提供了新能源预测相关技术路线比较,并提供测试比对的数据基础;
2.协调对接电科院及陕西气象服务中心,开展预测技术研讨,选择并制定最终技术路线,推动开展研发并完成测试;
3.承担了极端气象条件下功率预测技术分析报告。 曾获国家科技奖励情况:无 - 姓名:杨晓春
排名:7 行政职务:副主任 技术职称:教授级高工 工作单位:陕西省气象服务中心 对本项目技术创造性贡献:1.建立影响陕西地区风光电站运营的风机覆冰、光伏板覆雪、大风、沙尘预报模型,针对“连续高温”、“持续寒潮”、“大风沙尘”、“区域性强降水”场景建立能源保供关键时期专项预报制度。
2.完成重点场站测风塔、辐射站气象监测数据质量评估,为场站气象标准化建设提供了依据。
曾获国家科技奖励情况:获2022年度陕西省科学技术奖三等奖,关中城市群空气质量数值模拟技术研究与应用, 排名第1,证书号,202-J-224330-3-R01;
获2015年度西安市科学技术奖三等奖, 西安市空气质量预报系统建设及研究,排名第1,证书号,2015-3-31-R1。 - 姓名:李旭东
排名:8 行政职务:无 技术职称:高级工程师 工作单位:国网陕西省电力有限公司电力科学研究院 对本项目技术创造性贡献:1.承担项目的协调与实施。
2.参与提出了组建气象服务机构、高校科研团队、新能源功率预测服务商、新能源场站等多个团体的“多机构、跨领域、源网协同”的高影响天气管理体系和适应性的考虑各类场景的新能源功率预测方法。 曾获国家科技奖励情况:获2024年度中国发明协会发明创业奖成果奖二等奖,新能源一次调频技术研究及应用,排名第6,证书编号,2024-CAICG-2-J21 - 姓名:宋晓川
排名:9 行政职务:自动化处处长 技术职称:高级工程师 工作单位:国网陕西省电力有限公司 对本项目技术创造性贡献:1.完成项目中涉及软件功能方面的架构设计、部署及调试,组织完成数值天气预报数据接入。
2.协调完成场站侧功率预测系统升级改造。
3.参与项目主报告编制。
曾获国家科技奖励情况:无 - 姓名:李骏
排名:10 行政职务:调控处副处长 技术职称:高级工程师 工作单位:国网陕西省电力有限公司 对本项目技术创造性贡献:1.提炼项目创新价值,组织开展课题申报。
2.参与构建气象感知管理体系、科学决策体系、电力气象赋能体系建设讨论。
3.整理课题资料,提炼“四大体系”建设管理方法,形成电力气象感知能力提升管理框架,有效提升“五类感知能力”、实现“六大成效”。
曾获国家科技奖励情况:无
|
| 主要完成单位及创新推广贡献: | - 单位名称:国网陕西省电力有限公司
单位贡献:(1)创新性地提出了组建气象服务机构、高校科研团队、新能源功率预测服务商、新能源场站等多个团体的“多机构、跨领域、源网协同”的管理体系。
(2)创新建立覆冰、覆雪、沙尘、大风四类高影响天气风险预测模型,并将高影响天气预报结果纳入省气象台数值天气预报,建立涵盖寒潮、沙尘、覆冰、覆雪的扩展数值天气预报。
(3)协同陕西省气象服务中心,提出并实现了扩展数值天气预报(Extend-NWP),新能源功率预测算法可以高效的将覆冰、覆雪、沙尘、大风四类高影响天气预测结果应用到功率预测结果中。
(4)总结气温与电网用电负荷对应关系,提出基于积温效应的电力负荷预测方法,更好适应高控温负荷占比的电网用电负荷预测。
(5)考虑新能源出力特征以及不确定性负荷模型,提出适用于“连续高温”、“持续寒潮”、“大风沙尘”、“区域性强降水”四类典型场景的保供能力评价指标体系,并提出了基于多元柔性负荷参与的新能源保供支撑能力提升方案。
- 单位名称:国网陕西省电力有限公司电力科学研究院
单位贡献:项目主要承担单位,项目实施单位,参与了新兴电网调峰资源发展规划及政策、考虑强气象环境影响下的电网典型运行场景构建和高影响天气多发背景下新型电力系统保供能力提升等研究方案制定、关键技术研究工作。
(1)组织、协调气象服务机构、高校科研团队、新能源功率预测服务商、新能源场站等多个团体,开展“多机构、跨领域、源网协同”的高影响天气管理工作。
(2)提出了适应性的考虑各类场景的新能源功率预测方法,持续提升电网影响较大的典型场景的保供能力。
(3)开展考虑典型场景的保供能力评估体系建设,参与保供能力评价分析流程。
- 单位名称:陕西省气象服务中心
单位贡献:(1)建立影响陕西地区风、光电站运营的风机覆冰、沙尘、光伏板覆雪和雾霾风险预测方法,并依托扩展数值天气预报(Extend-NWP)产品实现预报结果向功率预测的高效传导。
(2)获得极端天气对典型负荷用户和新能源发电的影响机理,开展新能源电站测风塔、辐射站数据质量评估。
(3)针对“连续高温”、“持续寒潮”、“大风沙尘”、“区域性强降水”场景建立能源保供关键时期专项预报制度,应用于迎峰度夏、迎峰度冬能源电力保供的形势研判和风险预警中。
|
| 完成人合作关系说明: | 完成人合作关系说明:1
|