| 学科专业评审组: | 动力电气组 | | 项目名称: | 基于光谱重构带电检测的污秽全状态可视化技术及工程应用 |
| 提名单位: | 国网陕西省电力有限公司 |
| 提名等级: | 二等奖 |
| 提名单位意见: | 项目研究针对重污区绝缘子表面污秽成分和等级远程识别困难与染污绝缘子污闪结构失效的难题,采取了理论-实验-应用相联合的技术路线,建立了基于随机游走理论的绝缘子伞间电弧发展树状概率模型,提出了基于光谱增强成像的绝缘子污秽成分及分布的可视化检测方法,形成了综合考虑绝缘子类型、污染成分、污染程度等关键参数的绝缘子伞型结构与选型的定制化设计策略,从而显著提高了重污染区域输电线路的绝缘性能。
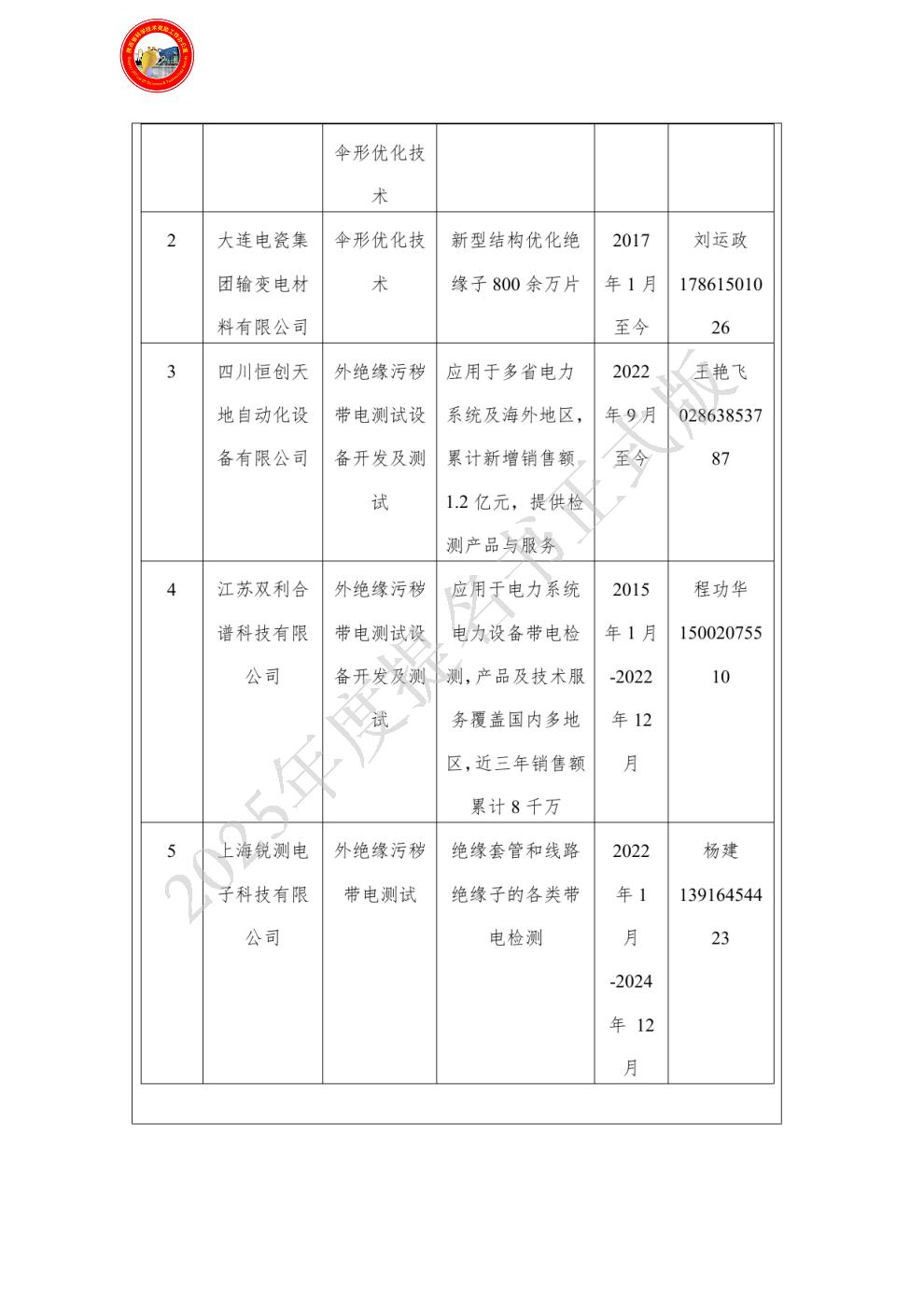
项目成果在全国多个省份,包括皖电东送、浙福、锡南等特高压工程的300余条重污区输电线路,并推广至全国范围。通过开展现场测试、优化设计绝缘子结构,有效降低线路污闪概率;开展了污秽带电检测300余次,批量生产超过150万片新型绝缘子,广泛应用于安徽、新疆、陕西等多个省份,并在全国逐渐铺开。项目成果社会、经济效益显著,具有较大的市场需求,在相关领域起到了引领作用。
项目研究成果丰硕,形成大量自主产权,成果创新点突出,经中电联组织召开的鉴定会鉴定,认为“基于多光谱诊断的电弧串联发展模型达到了国际领先水平”;获2019年国网陕西省电力有限公司科学技术进步奖一等奖1项。
我单位认真审阅了该推荐材料及完成人资格,确认推荐材料真实有效,相关栏目符合填写要求。
同意推荐该项目为陕西省科学技术进步二等奖。 |
| 项目简介: | 

|
| 客观评价: | 

|
| 应用情况和效益: | 

|
| 主要知识产权和标准规范等目录: | 

|
| 主要完成人: | - 姓名:任明
排名:1 行政职务:无 技术职称:教授 工作单位:西安交通大学 对本项目技术创造性贡献:项目主要参与人员,技术攻关人员,结合物质成分分光原理提出了高光谱识别污秽成分的方法,建立了绝 缘子表面污秽成分无损识别平台。对创新点第1-3项均做出了重要贡献。[旁证材料:发明专利5项,第三方检测报告,鉴定证书,验收报告等]。 曾获国家科技奖励情况:国家电网公司科技进步奖,二等奖,2021年;云南省科技进步奖,二等奖,2022年;中国机械工业科学技术奖,二等奖,2023年。 - 姓名:杨昊
排名:2 行政职务:无 技术职称:副教授 工作单位:西安工程大学 对本项目技术创造性贡献:项目子课题负责人,负责项目具体实施。提出了基于光谱诊断的绝缘子表面电弧发展动态模型,搭建了绝 缘子表面污秽成分无损检测平台,建立了陕西地区线路绝缘子表面污秽成分高光谱数据库。对创新点1,2项均做出了重要贡献。[旁证材料:获奖证书,鉴定证书,验收报告等]。 曾获国家科技奖励情况:获2019年国网陕西省电力有限公司科学技术进步奖一等奖。 - 姓名:朱明曦
排名:3 行政职务:无 技术职称:高级工程师 工作单位:国网陕西省电力有限公司电力科学研究院 对本项目技术创造性贡献:项目技术攻关人员,进行了结构优化后的绝缘子线路应用,建立了陕西地区绝缘子表面污秽成分高光谱数据库。对创新点1、3项均做出了重要贡献。[旁证材料:鉴定证书F6-4,验收报告F6-5,查新报告F6-6等]。
本人在该项技术研发工作中投入的工作量占本人同期工作总量的百分比为52%。 曾获国家科技奖励情况: 多次获得陕西省电力有限公司科技进步奖。 - 姓名:董明
排名:4 行政职务:无 技术职称:教授 工作单位:西安交通大学 对本项目技术创造性贡献:项目主要参与人员,协助完成了线路绝缘子污秽成分无损识别现场应用和部分330及110kV线路的推广实施 。对创新点1、3项均做出了重要贡献。[旁证材料:发明专利6项 ,鉴定证书,验收报告等]。 曾获国家科技奖励情况: - 姓名:岳永刚
排名:5 行政职务:修试管理二处主任 技术职称:正高级工程师 工作单位:内蒙古电力(集团)有限责任公司内蒙古超高压供电分公司 对本项目技术创造性贡献:项目主要参与人员,协助完成了结构优化后的输变电绝缘子应用,协助搭建了绝 缘子表面污秽成分无损检测平台。对创新点1、2项均做出了重要贡献。[旁证材料:鉴定证书,验收报告,查新报告等]。 曾获国家科技奖励情况:2023.8获内蒙古自治区科技进步奖二等奖(油浸式电力变压器绝缘状态介电谱定量评估及寿
命延长技术)(排名第1)
2021.12获内蒙古自治区科技进步奖三等奖(500kVSF6断路器瓷质套管爆炸原因深度分析及防范措施研究)(排名第2) - 姓名:常栋梁
排名:6 行政职务:支部书记 技术职称:高级工程师 工作单位:国网陕西省电力有限公司 对本项目技术创造性贡献:项目参与人,协助开展了绝缘子现场污闪性能测试,协助进行了结构优化绝缘子的现场推广应用。对创新点第3项做出了重要贡献。[旁证材料:查新报告F6-6等]。
本人在该项技术研发工作中投入的工作量占本人同期工作总量的百分比为48%。 曾获国家科技奖励情况: 多次获得陕西省电力有限公司科技进步奖。 - 姓名:苏煜
排名:7 行政职务:副主任 技术职称:高级工程师 工作单位:国网陕西省电力有限公司 对本项目技术创造性贡献:协助完成了结构优化后的绝缘子线路应用,协助进行了陕西地区绝缘子表面污秽成分高光谱数据库建立。对创新点1、3项均做出了重要贡献。[旁证材料:鉴定证书,验收报告,查新报告等]。
本人在该项技术研发工作中投入的工作量占本人同期工作总量的百分比为46%。 曾获国家科技奖励情况: 多次获得陕西省电力有限公司科技进步奖。 - 姓名:张健
排名:8 行政职务:五级职员 技术职称:副编审 工作单位:国网陕西省电力有限公司电力科学研究院 对本项目技术创造性贡献:项目参与人员,协助开展了复杂污秽成分下盘式绝缘子污闪试验,协助探究了复杂环境下污闪机理。对创新点第2项做出了重要贡献。[旁证材料:验收报告,查新报告等]。
本人在该项技术研发工作中投入的工作量占本人同期工作总量的百分比为45%。 曾获国家科技奖励情况: 多次获得陕西省电力有限公司科技进步奖。 - 姓名:赵旭峰
排名:9 行政职务:副主任 技术职称:高级经济师 工作单位:国网陕西省电力有限公司 对本项目技术创造性贡献:项目主要参与人员,协助完成了结构优化后的绝缘子线路应用,协助进行了陕西地区绝缘子表面污秽成分高光谱数据库建立。对创新点1、3项均做出了重要贡献。[旁证材料:查新报告F6-6,鉴定证书F6-4等]。
本人在该项技术研发工作中投入的工作量占本人同期工作总量的百分比为44%。 曾获国家科技奖励情况: 多次获得陕西省电力有限公司科技进步奖。 - 姓名:邹德仕
排名:10 行政职务:无 技术职称:高级工程师 工作单位:大连电瓷集团输变电材料有限公司 对本项目技术创造性贡献:项目主要参与人,开展了复杂环境下盘式绝缘子及复合绝缘子污闪性能测试,提出了高压、特高压绝缘子伞型结构优化方案。对创新点3做出了重要贡献。[旁证材料:专利3项,查新报告、鉴证书等]。 曾获国家科技奖励情况:1、荣获大连电瓷2016-2017年度优秀共产党员称号;2、参与的《圆柱头结构研究》项目,荣获大连电瓷2018年度成果评定特等奖;3、荣获大连电瓷2021年度劳动模范称号;4、2023年,在大连市机重石化电信系统“十四五”期间第二届“名师带高徒”活动中荣获“名师”称号;5、2024年,进入大连市重点产业急需紧缺人才名单,享受政府津贴。
|
| 主要完成单位及创新推广贡献: | - 单位名称:国网陕西省电力有限公司电力科学研究院
单位贡献:项目第一完成单位,负责项目的具体实施,制定项目技术路线,主持项目的全面研究工作,并组织实 施项目成果的推广应用,对项目主要技术创新点1-3均做出了创造性贡献。
(1)项目基于示踪元素光谱诊断技术,建立了绝缘子表面污秽成分及等级高光谱检测系统,实现了获得了不同污秽成分下绝缘子表面局部电弧等离子体特征参数。
(2)掌握了不同污秽成分与分布形态下的局部电弧发展判据,建立了基于随机游走理论的绝缘子伞间电弧发展树状概率模型。
(3)为不同污秽伞型机构与污秽成分下的绝缘子表面电弧发展及闪络路径预测提供支撑,有效提升了重污区线路绝缘能力。
见知识产权论文,鉴定报告、验收报告、查新报告、应用报告等。
- 单位名称:西安交通大学
单位贡献:项目主要承担单位,项目主要思想提出单位,参与了绝缘子表面污秽成分检测、机载污秽成分检测装置、绝缘子结构优化等研究方案制定、关键技术研究工作。
(1)构建了考虑多种条件的绝缘子表面污秽高光谱图库。
(2)提出了污秽成分与等级的自动识别算法。
(3)开发了机载高光谱检测平台。
(4)实现了全线路逐塔检测,解决了效率低下,漏检率高的问题。
- 单位名称:西安工程大学
单位贡献:项目主要承担单位,参与了绝缘子表面污秽成分检测、机载污秽成分检测装置、绝缘子结构优化等技术方案制定、关键技术研究工作。
(1)获得了不同污秽成分下染污表面局部电弧发展等离子体参数。
(2)提出了绝缘子伞间电弧发展电热场充要条件判据。
(3)建立了考虑不同表面污秽成分下的局部电弧发展预测模型。
(4)阐明了污秽成分与伞型结构对电弧发展的作用机制。
- 单位名称:内蒙古电力(集团)有限责任公司内蒙古超高压供电分公司
单位贡献:项目第四完成单位,配合主持单位进行研究开发工作,参与了机载污秽成分检测装置、绝缘子结构优化等技术方案制定、关键技术研究工作。项目开展了绝缘子伞间电弧发展路径预测,结合实际绝缘子具体结构参数设计并搭建了盘式绝缘子拟实试验模型,研究了污秽成分、绝缘子结构等对绝缘子表面局部电弧发展路径的影响规律,获得了不同污秽成分及伞型结构下实际电弧路径概率分布。
- 单位名称:大连电瓷集团输变电材料有限公司
单位贡献:项目主要参与单位,参与了绝缘子结构优化的技术方案制定、关键技术研究工作。
(1)开展了复杂环境下盘式绝缘子及复合绝缘子污闪性能测试
(2)提出了高压、特高压绝缘子伞型结构优化方案。
|
| 完成人合作关系说明: | 完成人合作关系说明:1
|