| 学科专业评审组: | 动力电气组 | | 项目名称: | 提高城市供电可靠性的不停电作业用系列工器具研制和应用 |
| 提名单位: | 国网陕西省电力有限公司 |
| 提名等级: | 二等奖 |
| 提名单位意见: | 该项目针对当前配网不停电作业工器具应用效率低、防护可靠性差的问题,提出了基于介电梯度绝缘的配网不停电作业装备结构优化方法,开发制造了配网不停电作业系列自动化工器具与人身防护装备,显著提升了作业效率与安全防护水平,创新性强,难度大。
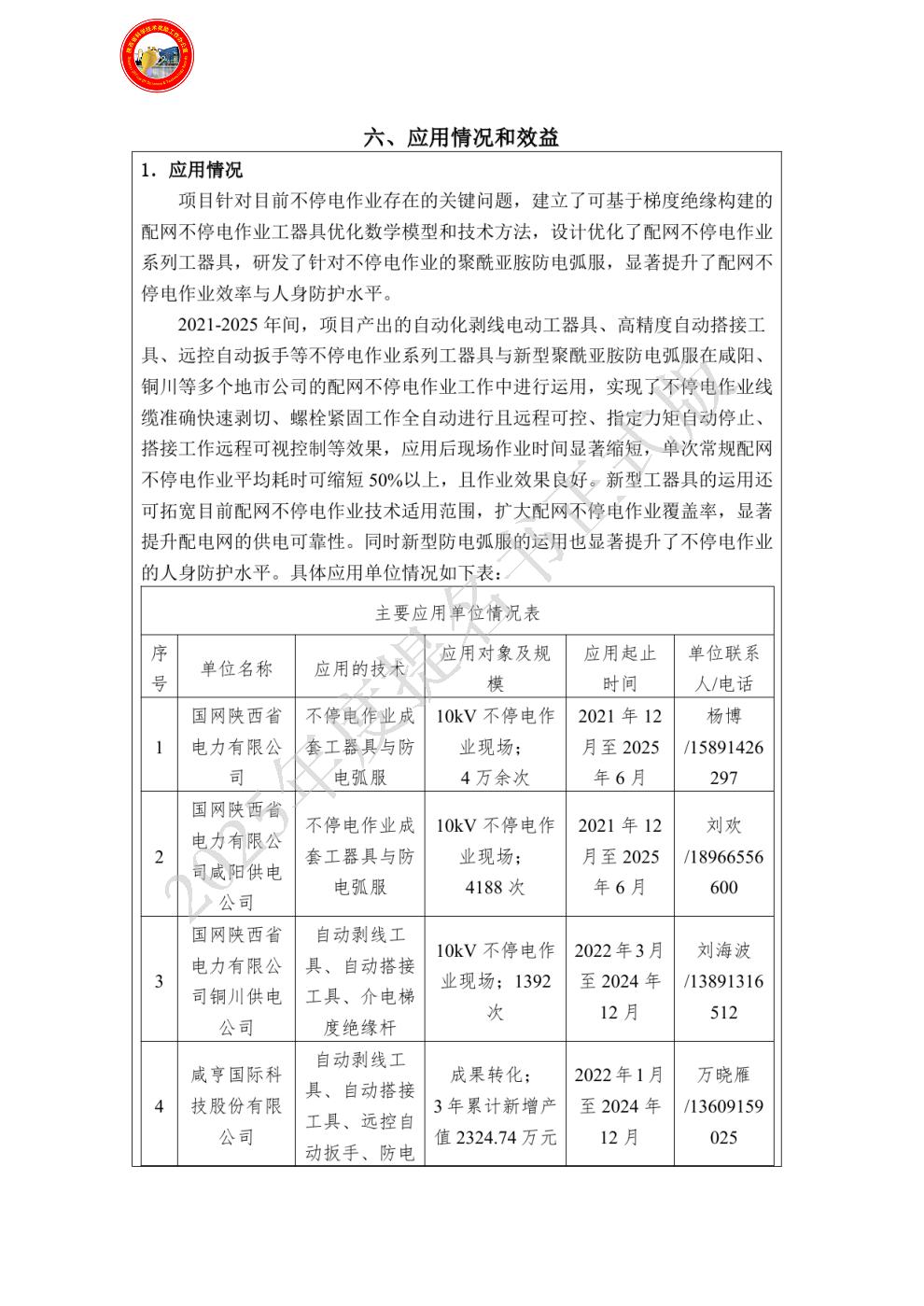
项目成果已在陕西多个配网不停电一线作业现场开展了试点应用,显著降低了一线作业人员的劳动强度,提升了不停电作业的效率与规范性。项目成果还通过国网电商平台实现了成果转化,带来了显著的经济、社会效益,有效解决了当前不停电作业装备发展水平难以匹配作业量剧增需求的问题,在相关领域达到了国际先进水平。
我单位认真审阅了该推荐材料及完成人资格,确认推荐材料真实有效,相关栏目符合填写要求。
同意推荐该项目为陕西省科学技术进步二等奖。 |
| 项目简介: | 
|
| 客观评价: | 

|
| 应用情况和效益: | 

|
| 主要知识产权和标准规范等目录: | 

|
| 主要完成人: | - 姓名:琚泽立
排名:1 行政职务:主管 技术职称:正高级工程师 工作单位:国网陕西省电力有限公司电力科学研究院 对本项目技术创造性贡献:项目技术负责人,提出技术路线,总体把控项目研究方向与进度。负责介电梯度绝缘在不停电作业工器具中的应用方法研究,负责新型防电弧服设计方案的提出以及防电弧服材料耐电弧性能测试与分析,对本项目所列技术创新点1、3做出创新性贡献。
[旁证材料:专利3,论文2篇及鉴定报告] 曾获国家科技奖励情况:1、2021年,陕西省科学技术进步奖二等奖,“配电网低电压综合治理技术研究和工程应用”,排名第2。
2、2019年,陕西省科学技术进步奖三等奖,“交联电缆及附件的典型故障分析与防护措施研究”,排名第2。
3、2018年,陕西省科学技术进步奖三等奖,“高压电缆线路多状态监测技术在电网中的研究与应用”,排名第2。 - 姓名:李文栋
排名:2 行政职务:无 技术职称:副教授 工作单位:西安交通大学 对本项目技术创造性贡献:项目主要研究人员,负责基于介电梯度绝缘的不停电作业工器具设计优化理论研究,验证不同类型工具的绝缘结构优化效果,对本项目所列技术创新点1做出创新性贡献。
[旁证材料:专利1、专利8、论文2篇,以及鉴定报告] 曾获国家科技奖励情况:无 - 姓名:刘欢
排名:3 行政职务:无 技术职称:高级工程师 工作单位:国网陕西省电力有限公司咸阳供电公司 对本项目技术创造性贡献:项目主要研究人员,主要负责基于人机视觉协同定位控制技术的可视化操作及自动搭接方法研究,负责新型工器具的工程应用与反馈修改迭代,对本项目所列技术创新点2做出创新性贡献。
[旁证材料:专利2、5、6、7及鉴定报告] 曾获国家科技奖励情况:无 - 姓名:李文波
排名:4 行政职务:副院长 技术职称:正高级工程师 工作单位:国网陕西省电力有限公司电力科学研究院 对本项目技术创造性贡献:项目主要研究人员,主要负责研究光-电协同感知控制技术、远程力矩控制遥控技术在不停电作业系列工器具中的应用方法,对本项目所列技术创新点2做出创新性贡献。
[旁证材料:专利2、4、6及鉴定报告] 曾获国家科技奖励情况:1、2023年陕西省科技进步一等奖《瞬态冲击下变电站二次系统多路径耦合风险评估及防护关键技术》第5完成人,证书编号:2023-J-234686-1-R05
2、2020年陕西省科技进步三等奖《山地架空配电线路雷害机理与防雷关键技术研究及应用》第1完成人,证书编号:2020-J-204172-3-R01 - 姓名:王鸿
排名:5 行政职务:总经理 技术职称:正高级工程师 工作单位:国网(西安)环保技术中心有限公司 对本项目技术创造性贡献:项目主要研究人员,负责组织不停电作业系列工器具与防电弧服的性能试验及成果转化,对本项目所列技术创新点2、3做出创新性贡献。
[旁证材料:项目验收证书及鉴定报告] 曾获国家科技奖励情况:无 - 姓名:杨凯
排名:6 行政职务:无 技术职称:工程师 工作单位:国网陕西省电力有限公司电力科学研究院 对本项目技术创造性贡献:项目主要研究人员,负责考虑介电梯度绝缘的不停电作业用环氧、聚合物等绝缘材料不均匀固化机理及调控方法研究,对本项目所列技术创新点1做出创新性贡献。
[旁证材料:论文3篇及鉴定报告] 曾获国家科技奖励情况:无 - 姓名:王战
排名:7 行政职务:主任 技术职称:正高级工程师 工作单位:国网陕西省电力有限公司 对本项目技术创造性贡献:参与不停电作业系列工器具与防电弧服材料选型及结构优化调整,参与新型工器具应用培训方案设计,对本项目所列技术创新点2、3做出创新性贡献。
[旁证材料:项目验收证书及鉴定报告] 曾获国家科技奖励情况:无 - 姓名:刘辉
排名:8 行政职务:院长助理 技术职称:正高级工程师 工作单位:国网陕西省电力有限公司电力科学研究院 对本项目技术创造性贡献:参与防电弧服材料组分与耐电弧性能关联性的试验研究,从转化应用角度提出工器具与防电弧服改进建议,对本项目所列技术创新点2、3做出创新性贡献。
[旁证材料:项目验收证书及鉴定报告] 曾获国家科技奖励情况:1.2009年获得国网公司科学技术进步三等奖第5完成人,证书号:20091049-G05
项目名称:《110kV复合绝缘子及FC100/146玻璃绝缘子串防冰闪措施研究》 - 姓名:杨博
排名:9 行政职务:副处长 技术职称:高级工程师 工作单位:国网陕西省电力有限公司 对本项目技术创造性贡献:参与防电弧服耐电弧性能仿真模型的建立、电弧面料耐电弧性能的预测方法研究,对本项目所列技术创新点3做出创新性贡献。
[旁证材料:专利3、项目验收证书及鉴定报告] 曾获国家科技奖励情况:无 - 姓名:张一博
排名:10 行政职务:处长 技术职称:高级工程师 工作单位:国网陕西省电力有限公司 对本项目技术创造性贡献:参与不停电作业防电弧服的耐电弧性能评价平台的搭建,以及新型聚酰亚胺防电弧服性能测试评价,对本项目所列技术创新点3做出创新性贡献。
[旁证材料:论文1篇、项目验收证书及及鉴定报告] 曾获国家科技奖励情况:无
|
| 主要完成单位及创新推广贡献: | - 单位名称:国网陕西省电力有限公司电力科学研究院
单位贡献:全面主持本项目研究开发工作,提出项目整体研究思路,制定项目技术路线,按时完成项目研究开发任务和推广应用。
1)设计并开发了采用光-电协同感知控制技术、远程力矩控制遥控技术的高精度自动化剥线电动工器具、远控自动扳手新型配网不停电作业工器具。
2)提出了聚酰亚胺/芳纶/抗静电混纺织物混合的电弧防护面料性能配比方案,研制了采用聚酰亚胺/芳纶/抗静电混纺织物的低压不停电作业用新型防电弧服装。
- 单位名称:西安交通大学
单位贡献:项目主要承担单位,参与了基于介电梯度绝缘的工器具优化理论、针对不同类型不停电作业工器具的绝缘结构设计优化方法等技术研究工作。
(1)构建了工器具绝缘部件最优化问题通用数学模型,获得了适用于一维和二维轴对称介电梯度绝缘优化设计算法。
(2)提出了基于介电梯度电场控制的配网不停电作业工器具绝缘结构优化设计方法。
- 单位名称:国网陕西省电力有限公司咸阳供电公司
单位贡献:项目主要承担单位,参与了配网不停电作业新型工器具的研发设计及现场应用等工作。
(1)设计并开发了采用人机视觉协同定位控制技术的高精度自动搭接工具。
(2)负责开展了不停电作业系列新型工器具及防电弧服的试点应用。
- 单位名称:国网(西安)环保技术中心有限公司
单位贡献:项目主要承担单位,参与了不停电作业用工器具与防电弧服的测试与成果转化工作。
(1)开展了不同配比的聚酰亚胺防电弧服材料性能测试。
(2)提出了不停电作业用工器具与防电弧服的成果转化方案。
- 单位名称:咸亨国际科技股份有限公司
单位贡献:主要参与单位,参与不停电作业新型工器具的产业化设计优化与成果转化工作。
(1)对项目研发的配网不停电作业系列工器具进行产业化改造,生产了配网不停电作业系列工器具产品,并开展成果转化
- 单位名称:浏阳市金锋机械科技有限公司
单位贡献:主要参与单位,参与不停电作业新型工器具与防电弧服的产业化设计优化与成果转化工作。
|
| 完成人合作关系说明: | 完成人合作关系说明:1
|