| 学科专业评审组: | 动力电气组 | | 项目名称: | 大容量系列化发电机断路器成套装置关键技术及工程应用 |
| 提名单位: | 中国西电电气股份有限公司 |
| 提名等级: | 一等奖 |
| 提名单位意见: | 该项目聚焦我国能源领域多个长期制约发展的“卡脖子”难题,通过系统性技术攻关,实现我国战略能源领域(水电、核电、火电)大容量发电机断路器成套装置自主化核心技术突破与重大工程应用。项目突破了超大短路电流高效灭弧关键技术、超大电流长期载流的关键技术、大操作功下高可靠高效率操动及传动系统的关键技术、极端服役条件下高性能材料的配方及加工工艺等,形成了130kA/160kA/170kA/
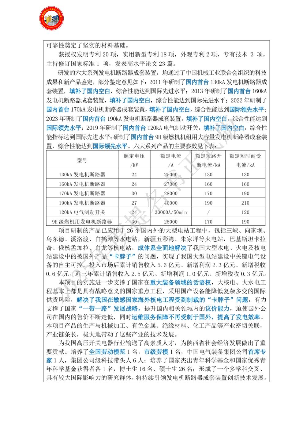
190kA发电机断路器成套装置、120kA电气制动开关、9H级燃机机组用大容量发电机断路器成套装置等系列产品,其中核电用发电机断路器成套装置是国家科技重大专项“大型先进压水堆及高温气冷堆核电站”的课题。通过实施本项目,累计产生知识产权44项(其中发明专利20项,实用新型专利18项,外观专利2项,专有技术3项,标准1项),发表高水平论文23篇,实现国内外重大工程应用,现场运行良好,经济效益显著。
该项目选题准确,理论上有突破,技术上有创新,实用性强,对行业的技术进步和产业结构优化升级有较大作用,有广阔的应用前景和推广价值。
我单位认真审阅了项目申报材料,确认材料真实有效,相关栏目符合填写要求。
提名该项目为陕西省科学技术进步奖一等奖。
|
| 项目简介: | 

|
| 客观评价: | 

|
| 应用情况和效益: | 

|
| 主要知识产权和标准规范等目录: | 

|
| 主要完成人: | - 姓名:张文兵
排名:1 行政职务:总经理 技术职称:正高级工程师 工作单位:西安高压电器研究院股份有限公司 对本项目技术创造性贡献:1.总体技术路线指定;2. 技术体系搭建;3.设计及试验中关键问题处理。主要参与创新点:1、2、3、4;支撑材料:专利:附件1-1-1、2-2-9(7);标准:附件2-2-11 曾获国家科技奖励情况:获国家科学技术进步奖二等奖2项;省部级科学技术进步奖17项,其中一等奖5项;国务院特殊津贴专家、中国电气装备集团公司首席技术专家,“全国劳动模范”。 - 姓名:唐波
排名:2 行政职务:副总经理 技术职称:高级工程师 工作单位:中国三峡建工(集团)有限公司 对本项目技术创造性贡献:项目总体实施协调负责,推动项目的实施与技术应用。参与160kA、170kA发电机断路器成套装置的研究工作。主要参与创新点:1、2、3、4;专利:附件2-2-12(18);鉴定证书2-2-22;合同:附件2-1-11 曾获国家科技奖励情况:无 - 姓名:程立
排名:3 行政职务:分公司总经理 技术职称:正高级工程师 工作单位:西安西电开关电气有限公司 对本项目技术创造性贡献:1.总体实施协调;2.总体方案设计;3.设计及试验中关键问题处理。主要参与创新点:1、2、3、4;支撑材料:专利:附件1-1-3、2-2-7、2-2-9(6) 曾获国家科技奖励情况:获省部级科学技术一等奖3项,二等奖1项,三等奖1项。 西安市劳动模范,西安市九三英才。 - 姓名:崔明硕
排名:4 行政职务:部长 技术职称:正高级工程师 工作单位:中国西电电气股份有限公司 对本项目技术创造性贡献:1.总体实施协调; 2.共同开展整体方案设计; 3.突破了短路电流开断难题。 主要参与创新点:1、2、3;支撑材料:鉴定证书:附件2-2-19 曾获国家科技奖励情况:国家科学技术进步奖二等奖1项,陕西省科学技术三等奖两项,电工技术学会科学技术二等奖1项,电工技术学会科学技术二三等奖1项,中国机械工业科学技术二等奖1项,中国机械工业科学技术三等奖1项 - 姓名:严旭
排名:5 行政职务:主任 技术职称:高级工程师 工作单位:西安高压电器研究院股份有限公司 对本项目技术创造性贡献:1.项目实施协调; 2.共同开展整体方案设计; 3.设计及试验中关键问题处理。主要参与创新点:1、2、3、4。支撑材料:专利:附件1-1-2、2-2-8(5);标准:附件2-2-11 曾获国家科技奖励情况:获中机联科技进步一等奖1项、三等奖1项;中核勘察设计协会技术成果一等奖1项;水力发电科技进步二等奖1项;中国电气装备集团技术发明一等奖1项; - 姓名:王丽
排名:6 行政职务:技术总监 技术职称:正高级工程师 工作单位:国核电力规划设计研究院有限公司 对本项目技术创造性贡献:1.组织国家科技重大专项课题申报实施;2.整合研发资源;3破170、190kA发电机断路器成套装置等系列产品研发。主要参与创新点:1、2。支撑材料:专利:附件2-2-9(7) 曾获国家科技奖励情况:获电力行业优秀工程设计一等奖;国家优质工程金奖;山东省优秀工程勘察设计二等奖; - 姓名:马占峰
排名:7 行政职务:处长 技术职称:正高级工程师 工作单位:西安西电开关电气有限公司 对本项目技术创造性贡献:1.项目实施协调; 2.共同开展整体及部件方案设计; 3.设计及试验中关键问题处理。主要参与创新点:1、2、3。支撑材料:专利:附件1-1-2、2-2-8;标准:附件2-2-11 曾获国家科技奖励情况:获中国机械工业联合会科学技术奖一等奖;中国核工业勘察设计协会技术成果一等奖;全国优秀专利奖;中国电气装备技术发明一等奖; - 姓名:盖斐
排名:8 行政职务:副主任 技术职称:高级工程师 工作单位:中国三峡建工(集团)有限公司 对本项目技术创造性贡献:参与160kA 发电机断路器成套装置的应用,负责提出170kA发电机断路器技术参数需求,共同组织方案审定与实施;负责170kA GCB样机的工程应用。主要参与创新点:1、2。支撑材料:鉴定证书:附件2-2-18 曾获国家科技奖励情况:2022年获设备管理与技术创新成果一等奖;2022年获电力行业电气自动化技术优秀创新成果一等奖; - 姓名:吕军玲
排名:9 行政职务:无 技术职称:正高级工程师 工作单位:西安西电开关电气有限公司 对本项目技术创造性贡献:1.共同开展整体方案设计;2.共同开展样机试制及型式试验;3.参与试验分析及优化改进。主要参与创新点:1、2、3。支撑材料:专利:附件2-2-9(6)、2-2-9(7)、2-2-12(12) 曾获国家科技奖励情况:中国机械工业联合会科技进步奖二等奖1项;中国核工业勘察设计协会技术成果一等奖1项;中国电气装备技术发明一等奖1项;中国电力创新奖二等奖1项;陕西省专利二等奖1项。 - 姓名:陈立
排名:10 行政职务:无 技术职称:副研究员 工作单位:西安交通大学 对本项目技术创造性贡献:1.建立了大容量等离子体高精度参数计算方法。2.构建了百千安级电弧基础物性参数数据库。3.开发了开关电弧演化全过程高精度计算技术。主要参与创新点:1、2。支撑材料:论文:附件2-2-13(1-8) 曾获国家科技奖励情况:2024年度中国电工技术学会科学技术进步二等奖,“大容量紧凑型550kV/8000A GIS研制与工程应用”。 - 姓名:马冲
排名:11 行政职务:无 技术职称:高级工程师 工作单位:西安西电开关电气有限公司 对本项目技术创造性贡献:1.断路器设计; 2.电场及强度仿真计算。主要参与创新点:1、2、3。支撑材料:专利:附件1-1-2、2-2-7、2-2-9(7) 曾获国家科技奖励情况:中国机械联合会科技进步三等奖1项;中国核工业勘察设计协会技术成果一等奖1项;中国电气装备技术发明一等奖1项;中国电力创新奖二等奖1项;陕西省专利二等奖1项。 - 姓名:张鑫
排名:12 行政职务:无 技术职称:高级工程师 工作单位:西安西电开关电气有限公司 对本项目技术创造性贡献:1.传动系统设计; 2.动力学仿真计算。主要参与创新点:2、3、4。支撑材料:专利:附件2-2-7、2-2-12(38) 曾获国家科技奖励情况:中国核工业勘察设计协会技术成果一等奖1项;中国电气装备科技进步三等奖1项;中国电力创新奖二等奖1项;陕西省专利二等奖1项。 - 姓名:张斯翔
排名:13 行政职务:业务主管 技术职称:高级工程师 工作单位:中国三峡建工(集团)有限公司 对本项目技术创造性贡献:参与160kA 发电机断路器的应用,共同开展170kA发电机断路器产品研究工作,共同推进详细设计方案的审定;开展产品方案研究。主要参与创新点:1、2、3。著作:附件2-2-13(24) 曾获国家科技奖励情况:辽宁省科技进步一等奖;电力行业电气自动化技术优秀成果一等奖;中国电力设备管理协会管理创新成果(技术类)一等奖 - 姓名:路媛婧
排名:14 行政职务:无 技术职称:工程师 工作单位:西安高压电器研究院股份有限公司 对本项目技术创造性贡献:1.共同参与断路器设计;2.共同开展磁流体仿真计算;主要参与创新点:1、2、4;专利:附件1-1-1、1-1-2、2-2-8;标准:附件2-2-11 曾获国家科技奖励情况:中国核工业勘察设计协会技术成果一等奖1项;中国电气装备技术发明一等奖1项,中国电气装备标准三等奖。 - 姓名:李娟
排名:15 行政职务:专业师 技术职称:高级工程师 工作单位:中国三峡建工(集团)有限公司 对本项目技术创造性贡献:参与160kA 发电机断路器成套装置的应用,共同开展170kA 发电机断路器成套装置产品研究工作,参与方案审定与实施;负责现场示范应用协调管理工作。主要参与创新点:1、2、3;专利:附件1-1-3、2-2-12(26) 曾获国家科技奖励情况:水力发电科学技术科技进步二等奖;中国电力科学技术进步三等奖;中国电力技术市场协会电力行业电气自动化技术优秀创新成果一等奖;中国设备管理协会设备管理与技术创新成果一等奖。
|
| 主要完成单位及创新推广贡献: | - 单位名称:西安西电开关电气有限公司
单位贡献:项目负责单位,制定研究路线及方案,并进行具体实施,解决了项目中的关键技术问题,在系列化产品研发中实现了应用并创造了良好的效益。主要贡献如下:
1、研究制定发电机断路器成套装置(GCB)系列化产品的参数和性能指标;制定产品的整机方案、断路器方案、隔离开关方案以及接地开关方案计。对产品样机各零件进行工艺研究,确保其能达到设计指标;
2、负责产品样机的加工、装配、调试;对产品样机进行各项研究性试验和型式试验,确保样机性能满足设计和标准的要求;
3、国家科技重大专项“大型先进压水堆核电厂发电机断路器成套装置的研制”子课题二和子课题三承担单位,搭建模型样机完成了大电流开断技术研究及发电机断路器成套装置整机工艺关键技术研究;
4、发电机断路器成套装置系列化产品技术成果制造、产业化平台以及工程推广应用承担单位,牵头制定了国家标准“GB/T 14824-2021”,提升了我国在大容量开断方面的国际声誉和产品竞争力,取得了显著的经济社会效益。
- 单位名称:中国三峡建工(集团)有限公司
单位贡献:
1、提出百万千瓦级及以上机组用发电机断路器成套装置关键技术要求及技术研究策略,并组织相关单位开展专题研究,研究攻克了断路器灭弧室、绝缘材料、大电流开断、大电流通流能力难题。
2、组织实施国内首个大容量发电机SF6断路器及成套装置研制,即160kA发电断路器成套装置,组织实施170kA发电断路器成套装置的国资委1025(央企攻坚一期)项目工程,并且170kA发电断路器成套装置、120kA电气制动开关被国家能源局评为能源领域首台(套)重大技术装备项目。
3、组织开展160kA/170kA发电机断路器成套装置与120kA电气制动开关的工程应用可行性研究,明确提出了设备结构、设备参数、布置、接口、通信等要求,并对设计方案进行审查和技术指导,研制出的具有完全自主知识产权的160kA发电机断路器成套装置,并成功应用于向家坝、溪洛渡水电站,并在乌东德项目大批量应用。研制出的具有完全自主知识产权的170kA发电机断路器成套装置与120kA电气制动开关,成功应用于白鹤滩水电站。
3、从国产化160kA/170kA发电机断路器成套装置关键技术在巨型水电站应用的技术策略的提出、整体布置规划研究到设备设计、研制、制造、现场安装调试及投入运行,推进了160kA/170kA发电机断路器成套装置关键技术的突破和设备国产化。
- 单位名称:西安高压电器研究院股份有限公司
单位贡献:断路器总体技术方案制定,大容量试验方法与技术研究,解决了项目中的关键技术问题。主要贡献如下:
1、负责整机及断路器的方案设计;研究了多种灭弧室结构、形态和其关键部件尺寸的配合, 通过仿真与试验结合的手段验证各灭弧室开断效果,优化灭弧室性能;
2、负责灭弧室关键参数的测量研究,测量了大电流下灭弧室的气压,为灭弧室的最终定型打下基础;
3、国家科技重大专项“大型先进压水堆核电厂发电机断路器成套装置的研制”子课题二和子课题四承担单位,负责超大短路电流和超大额定电流下的试验方法的研究和试验回路的搭建;
4、协调组织修订了国家标准“GB/T 14824-2021”。
- 单位名称:国核电力规划设计研究院有限公司
单位贡献:核电工程需求及关键技术研究,牵头组建核电用发电机断路器成套装置产学研联合体,主要贡献:
1、国家重大科技专项“大型先进压水堆及高温气冷堆核电站”课题“大型先进压水堆核电厂发电机断路器成套装置研制”的组织单位,通过国家重大专项综合绩效评价,实现大型先进压水堆关键气设备的技术突破,推动核电用发电机断路器成套装置的技术升级和创新能力提升,为我国电力装备走向更广阔的国际市场奠定了坚实基础;
2、建立了准确反应大型核电站发电机出口处故障情况的短路电流计算方法,全面考虑机组超前、滞后、空载等各种运行工况、发电机交直轴稳态、瞬态及超瞬态等参数,更准确的反应故障时发电机出口短路电流值,为发电机断路器成套装置的设备选型提供准确参数,并实现了短路电流计算软件的国产化;开发了发电机出口设备选择计算软件,可根据实际工程参数计算发电机出口断路器需求参数并对设备选型。
- 单位名称:西安交通大学
单位贡献:
1、建立了大容量电弧等离子体高精度参数计算方法。综合考虑粒子瞬态演化与耦合相互作用特性,开发了大容量SF6电弧的全过程组分求解方法,创新发展等离子体统计热力学与量子输运理论,实现了极端高温电弧的热动、输运、辐射特性计算。
2、国家科技重大专项“大型先进压水堆核电厂发电机断路器成套装置的研制”子课题二任务一承担单位,构建了百千安级电弧基础物性参数数据库。建立了大容量开断喷口烧蚀裂解模型,提出了多组分烧蚀蒸气动态分解与扩散计算方法,系统阐明了多组分电弧等离子耦合作用机制。
3、开发了开关电弧演化全过程高精度计算技术。提出了灭弧室中复杂非线性、大梯度空间光子辐射输运模拟方法,开发了大容量电弧演化全过程的磁流体动力学仿真模型,发明了弧后“慢-中-快”多阶段热击穿及“流注-先导”电击穿评估算法。
- 单位名称:中国中原对外工程有限公司
单位贡献:
1、作为中核集团核能“走出去”产业链链长及国际化经营排头兵,是中国第一个海外核工程建造商,开创了中国核工业走向世界的先河。在发电机断路器的研制方面,因巴基斯坦卡拉奇核电站K-2/K-3项目“华龙一号”海外首堆工程需要,中国中原对外工程有限公司与西安西电开关电气有限公开展联合研制190kA发电机断路器成套装置。
2、深度参与联合研制及首次应用的研发和全过程管理。解决了超大短路电流开断、超大连续电流通流等多个技术攻关问题。中国中原对外工程有限公司与西安西电开关电气有限公司成立“大容量发电机断路器项目联合突击队”,并从样机方案讨论、关键材料/部件分供方选择、工程应用、安装调试等多方面提供了有力的支持工作,确保了国内首台(套)190kA发电机断路器成套装置在海外华龙K-3机组中如期顺利投运。
|
| 完成人合作关系说明: | 完成人合作关系说明:1
|