| 学科专业评审组: | 动力电气组 | | 项目名称: | 节能冰箱高性能柔性门封技术研究及产业化 |
| 提名单位: | 陕西省科学技术协会 |
| 提名等级: | 二等奖 |
| 提名单位意见: | “节能冰箱高性能柔性门封技术研究及产业化”项目面向家电行业节能降耗需求,取得了系统性创新与突破,提名申报科技进步奖。
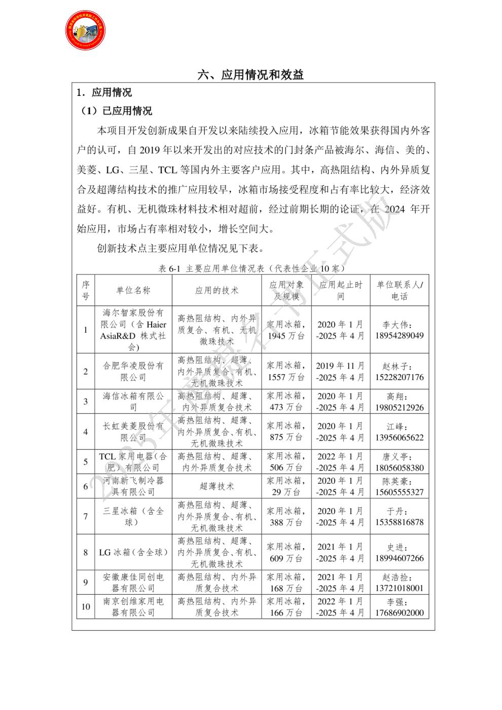
项目成功解决了冰箱门封热湿传递理论欠缺、性能精确测量困难、材料导热系数高、生产效率低及适配性差等长期制约行业发展的关键技术难题。主要创新包括:首创了基于装配形变与微观渗流的门封热湿传递特性理论;发明了综合导热系数与渗透测量技术,攻克了性能精准评测瓶颈;研发了有机/无机空心微珠低导热材料技术,门封胶条导热系数降低30%~40%;创新开发高热阻、超薄及异质复合门封结构,并集成智能在线冲裁等技术,实现了自动化高效生产。
项目获授权发明专利13件,实用新型专利20项,发表论文20篇,主持制定行业标准1项。产品已规模化应用于国内外主流品牌冰箱,近五年实现销售收入26.29亿元,国内市场占有率超48%,稳居行业第一。
应用该创新技术的冰箱整机耗电量显著降低3%~5%,至2024年累计节电12.4~20.7亿千瓦时,碳减排98.38~163.97万吨,经济与社会效益巨大。中国检验检测学会组织的科学技术成果鉴定(鉴定证书号:CGPJ-DZDQ-004),认为技术难点多、难度大、创新性强、应用范围广,总体技术达到国际领先水平。项目显著提升了我国冰箱节能技术的国际竞争力,为落实“双碳”战略做出了突出贡献,完全符合科技进步奖标准。
提名该项目为陕西省科学技术进步奖二等奖。 |
| 项目简介: | 

|
| 客观评价: | 

|
| 应用情况和效益: | 

|
| 主要知识产权和标准规范等目录: |  |
| 主要完成人: | - 姓名:晏刚
排名:1 行政职务:陕西省制冷学会秘书长 技术职称:教授 工作单位:西安交通大学 对本项目技术创造性贡献:项目总负责人,负责制定项目计划,制定项目总体方案,进行项目管理对项目开发进度及成果负责。系统研究了门封条热湿传递及节能理论分析。对创新点1、3均有突出贡献,主要为:(1)研究了基于静态结构分析的冰箱门封条传热仿真方法理论,揭示了门封条精细化传热路径与传热形式;(2)研究了基于微观形貌检测的门封条湿空气渗流理论,揭示了门封条渗透间隙、类型、模型与影响机制;(3)提出了冰箱门封条热负荷分布与绝热性能缺陷精确识别方法。 曾获国家科技奖励情况:1)强冷强热型热泵空调系统关键技术研究及产业化,2023 年,中国制冷学会,科技进步二等奖,排名 2 ;2)空气源热泵高制热量及舒适性关键技术研究及应用,2022 年,中国商业联合会,科技进步一等奖,排名 3。 - 姓名:刘国强
排名:2 行政职务:中国制冷学会轻商创新中心副秘书长 技术职称:助理研究员 工作单位:西安交通大学 对本项目技术创造性贡献:项目成果主要骨干,系统研究了门封条热湿传递理论分析与热湿传递测技术。对创新点1、2均有突出贡献,主要为:(1)研究了反向热稳态法与数字滤波热流去噪相结合的门封条综合导热系数测量技术,开发了示踪气体流动近似的门封条湿空气渗透测量技术,解决了门封条绝热性能和门封性能难以获取的难题;(2)明确了低导热无机和有机材料门封条的热负荷下降效果。 曾获国家科技奖励情况:2022年中国家用电器技术大会优秀论文、2023年中国家用电器技术大会优秀论文、2024年中国家用电器技术大会优秀论文。 - 姓名:刘朋
排名:3 行政职务:技术主管 技术职称:工程师 工作单位:安徽万朗磁塑股份有限公司 对本项目技术创造性贡献:项目成果主要骨干,项目技术方案主要执行人,负责项目的技术方案制定、验证及推广。对创新点1、2、3均有突出贡献,主要为:(1)参与门封测量技术平台的搭建,验证,提供验证门封方案制作验证样品;(2)负责根据低导热材料特性,开发特有的低导热材料门封结构并根据主机厂不同机型,设计开发搭载方案并进行推广应用;(3)负责高热阻门封、超薄门封、内外异质复合共挤门封等创新型门封技术方案设计、开发、推广。 曾获国家科技奖励情况:2022年中国家用电器技术大会优秀论文、2023年中国家用电器技术大会优秀论文、2024年中国家用电器技术大会优秀论文。 - 姓名:赵天阳
排名:4 行政职务:无 技术职称:无 工作单位:西安交通大学 对本项目技术创造性贡献:项目成果主要骨干,系统研究了柔性门封条的传热仿真建模技术。对创新点1、3均有突出贡献,主要为:(1)采用静态结构分析构造了胶体与门体、箱体相接合的物理模型;(2)根据门封条装配情况建立几何物理模型和三维数值传热模型,获得各条接触边热负荷,实现了冰箱门封条绝热性能结构缺陷部位的精确识别。 曾获国家科技奖励情况:2021-2022学年本科生国家奖学金、2023-2024学年硕士研究生国家奖学金。 - 姓名:陈旗
排名:5 行政职务:无 技术职称:副教授 工作单位:西安交通大学 对本项目技术创造性贡献:项目成果主要骨干,对创新点3有突出贡献,负责以门封条为核心的冰箱节能实验测试,并提供相关提升建议和意见。
曾获国家科技奖励情况:2021年 山东省科技进步奖;
2024年 中国制冷学会产学融合优秀成果奖 - 姓名:熊通
排名:6 行政职务:无 技术职称:助理研究员 工作单位:西安交通大学 对本项目技术创造性贡献:项目成果主要骨干,对创新点2有突出贡献,负责以门封条理化性能测试,并提供相关提升建议和意见。 曾获国家科技奖励情况:青岛市科学技术进步二等奖(第4位),中国轻工业联合会科学技术二等奖(第4位) - 姓名:汪昌勇
排名:7 行政职务:门封研究所所长 技术职称:工程师 工作单位:安徽万朗磁塑股份有限公司 对本项目技术创造性贡献:项目成果主要骨干,对创新点2、3均有突出贡献,主要为:(1)提出低导热材料技术研发方向,参与制定技术方案并对项目方案进行评审确定;(2)提出了高热阻门封结构、超薄门封技术、内外异质复合技术等门封结构设计技术;(3)提出了门封条高效生产技术方案。 曾获国家科技奖励情况:参与的TPE冰箱门密封条的研究与开发项目荣获轻工业联合会科学技术进步三等奖。 - 姓名:张大卫
排名:8 行政职务:技术主管 技术职称:工程师 工作单位:安徽万朗磁塑股份有限公司 对本项目技术创造性贡献:项目成果主要骨干,项目产品研发过程主要执行人。对创新点2、3均有突出贡献,主要为:(1)研究了低导热材料与生产结合的工艺及效果验证,根据开发计划制定具体实施方案,设计开发低导热料门封结构;(2)研究了高热阻门封、超薄门封等新式结构生产工艺及设计方法,研究了高效生产技术,并开发应用。 曾获国家科技奖励情况:2022年中国家用电器技术大会优秀论文、2023年中国家用电器技术大会优秀论文、2024年中国家用电器技术大会优秀论文。 - 姓名:严娟
排名:9 行政职务:高分子研究所所长 技术职称:工程师 工作单位:安徽万朗磁塑股份有限公司 对本项目技术创造性贡献:项目成果主要骨干,系统研究了有机微球和无机微球对软质PVC及TPE的影响,开发两款低导热材料,导热系数降低30-40%,对创新点2有突出贡献,主要为:(1)通过微球内部空腔结构有效阻隔热传导路径,使材料导热系数降低30%-40%;(2)创新性地采用低温母粒载体技术,结合有机硅接枝空心膨胀微球,实现了微球的高效分散与尺寸稳定性,配合特殊的工艺控制,显著降低微球破损率。 曾获国家科技奖励情况:2020年度荣获万朗精神奖、2022年度荣获创新万朗20年技术创新奖、2024年度门封材料项目技术创新一等奖。 - 姓名:汪娟
排名:10 行政职务:技术管理部部长 技术职称:工程师 工作单位:安徽万朗磁塑股份有限公司 对本项目技术创造性贡献:项目完成人之一,主要负责本项目的产学研对接、研发过程管理、进度把控及科技成果管理,并主导组织项目的专利布局与挖掘,形成严密的专利保护网,参与制定了《产品碳效比核算方法 家用电冰箱》团体标准,对创新点2、3具有一定贡献。 曾获国家科技奖励情况:1)公司2021年度优秀员工奖、公司2022年营运创新管理奖、公司2023年度卓越管理奖;2)2022年、2023年、2024年中国家用电器技术大会优秀论文。
|
| 主要完成单位及创新推广贡献: | - 单位名称:西安交通大学
单位贡献:西安交通大学是本项目的本项目的发起及负责单位,主要负责了冰箱门封条热湿传递特性理论与测量技术,为高热阻及强适配性门封条技术的研发提供了重要的理论指导和实测数据依据,并对本项目的顺利实施提供了研究经费和其他相关条件,授权与申报发明专利10余件,在International Journal of Refrigeration、Enegy、西安交通大学学报等权威期刊发表学术期刊论文15篇,项目内容获批国家自然科学基金项目1项、奖励3项。
主要技术创新为:
(1)提出了基于静态结构分析的冰箱门封条传热仿真方法和基于微观形貌检测的门封条湿空气渗流理论,探究门封条精细化传热形式与传热路径和渗透间隙、类型、模型与影响机制;
(2)开发反向热稳态法与数字滤波热流去噪相结合的门封条综合导热系数测量技术和示踪气体的渗透测量技术;
(3)揭示了冰箱门封胶条和磁条对热湿传递作用规律,为新型结构门封条技术的开发设计提供了重要的理论基础。
(4)开发高热阻、强适配性等门封条节能技术。
- 单位名称:安徽万朗磁塑股份有限公司
单位贡献:安徽万朗磁塑股份有限公司是本项目的主要完成单位,开发出多种门封条节能技术,成功在国内外主要家电企业应用,项目发表6篇国内外论文,授权与申报发明专利11件、实用新型专利20件、制订行业、团体标准4项、企业标准5项,获得各项奖励10余项。
主要技术创新为:
(1)进行门封条热湿传递特性理论及测量技术研究,结合门封条产品验证并应用;
(2)开发低导热材料及门封条产品技术,根据主机厂需求,制定低导热材料门封条产品,完成开发并推广应用;
(3)开发高热阻、超薄等门封条节能技术,并根据新技术门封条开发对应的高效生产技术;
(4)创新成果的推广应用。
|
| 完成人合作关系说明: | 完成人合作关系说明:1
|