| 学科专业评审组: | 动力电气组 | | 项目名称: | KYN61-40.5(Z)金属封闭开关设备技术研究及产业化 |
| 提名单位: | 宝鸡市人民政府 |
| 提名等级: | 三等奖 |
| 提名单位意见: | 在创新性与先进性上,项目突破行业瓶颈:一是首创对KYN61-40.5开关柜方案进行标准化设计,统一柜体结构、元器件选型及接口规格,解决传统产品“规格杂乱、适配难”痛点,使得生产线换型效率提升40%以上,为规模化生产奠基;二是研发的KYN61-40.5(Z)/T4000-40大电流设备,优化母线排布与开关柜散热结构,实现4000A额定电流稳定运行,短时耐受电流达40kA/4s,关键指标优于国家标准,填补国内40.5kV级大电流紧凑型开关设备的技术空白;三是设备智能升级,集成智能模块,满足国网“一键顺控”运维要求,操作流程从20分钟缩至5分钟,运维作业量减60%,经中国机械工业联合会技术鉴定,技术水平达到国际领先水平。
在应用效果与行业带动上,成果转化显著:近三年销4500余台,年营收1.5亿元、利税2700万元,带动200余人就业;设备投用于国家级电网、新能源电站,高可靠性降低电力事故率,切实保障工业生产与居民用电安全,同时推动行业向“标准化、智能化”转型,为新型电力系统提供装备支撑,有效助力我省电力装备制造业技术升级。
|
| 项目简介: | 

|
| 客观评价: | 

|
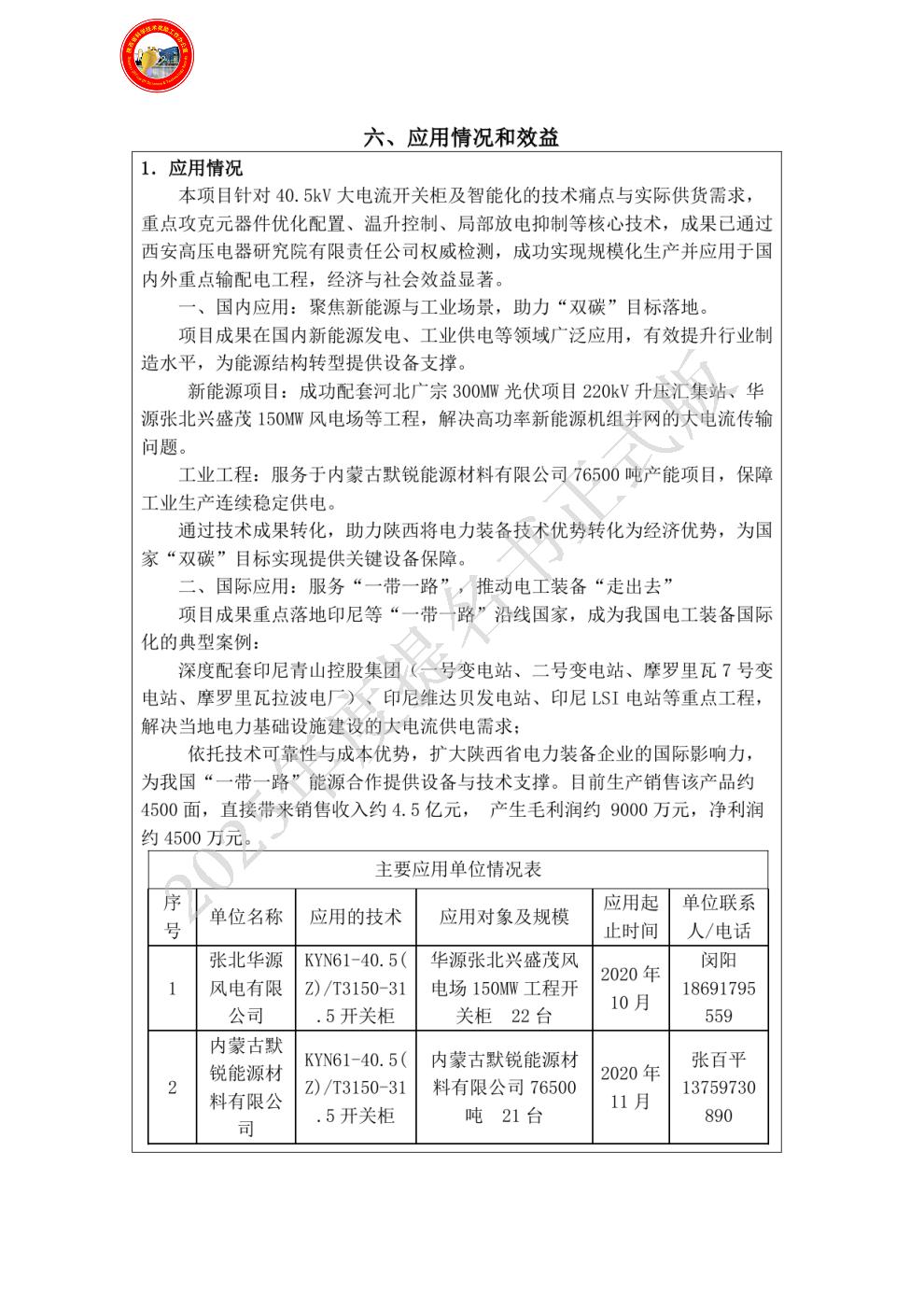
| 应用情况和效益: | 

|
| 主要知识产权和标准规范等目录: | 

|
| 主要完成人: | - 姓名:崔宇
排名:1 行政职务:无 技术职称:高级工程师 工作单位:西电宝鸡电气有限公司 对本项目技术创造性贡献:主要负责本项目组织实施、总体设计方案,并进行方案评审
曾获国家科技奖励情况:宝鸡市高新区第四届拔尖人才、西电集团第四批科技带头人、全国第三届智能制造创新大赛创新实践奖、西电集团科技进步三等奖、陕西省企业“三新三小”创新竞赛二等奖、三等奖、陕西省质量管理小组二等奖、三等奖 - 姓名:成鹏志
排名:2 行政职务:副总经理 技术职称:高级工程师 工作单位:西电宝鸡电气有限公司 对本项目技术创造性贡献:项目总体协调,并进行方案评审。 曾获国家科技奖励情况:西电集团十大杰出青年、中国西电集团专家库成员、西电集团科技进步三等奖、陕西省科协“三新三小”创新竞赛二等奖、三等奖、宝鸡市青工“五小”创新项目优秀成果。 - 姓名:马丽娜
排名:3 行政职务:无 技术职称:高级工程师 工作单位:西电宝鸡电气有限公司 对本项目技术创造性贡献:参与项目评审、负责完成图纸设计,编制项目鉴定验收。 曾获国家科技奖励情况:2024年获陕西省“三新三小”三等奖;西电集团科技进步三等奖、全国第三届智能制造创新大赛创新实践奖、陕西省质量管理小组二等奖、三等奖。 - 姓名:张哲
排名:4 行政职务:副部长 技术职称:工程师 工作单位:西电宝鸡电气有限公司 对本项目技术创造性贡献:参与方案评审、方案设计 曾获国家科技奖励情况:2023.08 获2023年陕西省企业“三新三小”创新竞赛三等奖;
2023.09 获2023年陕西省质量管理小组“三等奖”;
2025.07 获”陕西省质量管理小组二等奖”。 - 姓名:吕鹏
排名:5 行政职务:处长 技术职称:工程师 工作单位:西电宝鸡电气有限公司 对本项目技术创造性贡献:负责方案设计 曾获国家科技奖励情况: - 姓名:杨永军
排名:6 行政职务:无 技术职称:高级工程师 工作单位:西电宝鸡电气有限公司 对本项目技术创造性贡献:参与方案评审、负责完成图纸设计。 曾获国家科技奖励情况:1.中国西电集团2020年度科技进步奖三等奖;
2.2021-2024年先后5次获陕西省“三新三小”二、三等奖; - 姓名:宋亚龙
排名:7 行政职务:无 技术职称:工程师 工作单位:西电宝鸡电气有限公司 对本项目技术创造性贡献:参与完成图纸设计。 曾获国家科技奖励情况:
|
| 主要完成单位及创新推广贡献: | - 单位名称:西电宝鸡电气有限公司
单位贡献: 本单位作为项目核心研发与产业化主体,围绕技术突破、智能升级与产业转化三大维度深度发力,推动项目实现科技创新与应用落地双成效。
在科技创新突破上,聚焦新能源大电流设备空白,研发团队攻克40.5kV开关柜电流承载与绝缘协同难题,获2项实用新型专利(ZL 2023 2 1476586.X、ZL 2021 2 1438535.9),发表核心论文《一种手车式大电流开关柜设计研究》,成功实现3150A、4000A等级产品系列化;针对国网智能化需求,研发电动推进机构等关键部件,获2项专利(ZL 2021 2 1438186.0、ZL202221191628.0),完成“一键顺控”技术深度融合,填补行业智能运维设备短板。
在应用推广与产业转化上,牵头构建全系列标准化体系,制定设计、生产、质控全流程标准,获西电科鉴验字(2022)第094号鉴定验收证书,将设计差错率降至2%以下,支撑产品规模化应用于国内外新能源与电网工程;同时,搭建“技术-生产-市场”对接机制,推动产品出口印尼等“一带一路”沿线国家,助力我国电工装备“走出去”,彰显单位在输配电领域的技术引领与产业服务能力。
|
| 完成人合作关系说明: | 完成人合作关系说明:1
|