| 学科专业评审组: | 动力电气组 | | 项目名称: | 10kV智能电网深度融合取电装置及应用 |
| 提名单位: | 西安市人民政府 |
| 提名等级: | 三等奖 |
| 提名单位意见: |
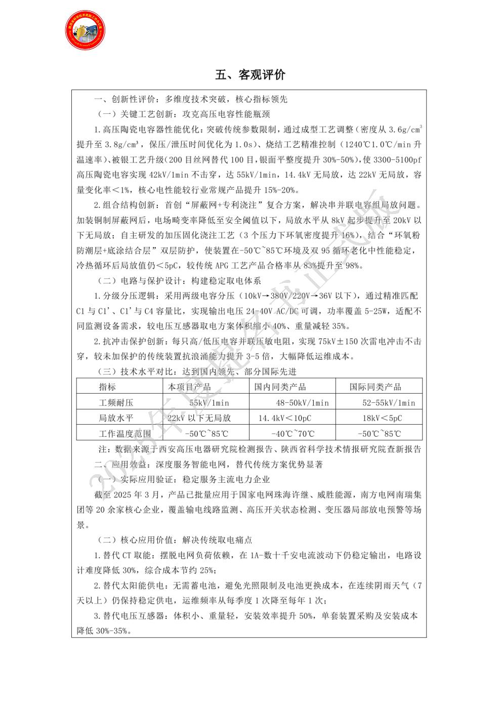
该项目由西无二独立研发,聚焦智能电网高压侧设备供电难题,创新采用超高压陶瓷电容与变压器一体化设计,通过电容分压原理取电并经转化模块处理,实现了稳定可靠的电源输出。 技术创新性突出:一是利用创新工艺制造出超高压耐候性好的陶瓷电容器,并利用其分压技术,实现10W—24W及以上大功率交直流输出,该技术处于国际国内领先水平;二是采用先进的封装技术制造工艺,结合压敏电阻和可控硅限幅电路一体化设计技术,在安全取电时能有效抵御雷电及过电压冲击,可实现10kV、24kV、36kV等高压输电环境下安全稳定带电取电方法,为功能设备或仪器提供可靠的电源,且输出方式和功率可自由选型设计;三是解决了传统PT铁磁谐振问题,功率和电压覆盖范围宽,能满足多类智能开关及控制器的电源需求。 应用成效显著:广泛应用于电力系统在线监测、智能电网、交通电气化、工业自动化等需求低压小功率的电源领域,现大量服务于许继电气、威胜能源,南瑞集团等知名企业。近三年累计产值1.1亿元,创造利润1815万元。提高了电网运行的安全性与稳定性,推动了电力系统智能化升级,降低了运维成本,助力节能环保。 研发团队由邓一鸣(享受国务院特殊津贴高级技术专家)等11位骨干组成,在技术研发、工艺优化、成果转化等方面具备较强的科研创新能力。
综上所述,该项目在技术创新、应用价值和行业影响等方面均达到省级科技进步奖的评审标准,特此提名。
|
| 项目简介: | 

|
| 客观评价: | 

|
| 应用情况和效益: |  |
| 主要知识产权和标准规范等目录: |  |
| 主要完成人: | - 姓名:邓一鸣
排名:1 行政职务:享受国务院特殊津贴高级技术专家 技术职称:高级工程师 工作单位:西安市西无二电子信息集团有限公司 对本项目技术创造性贡献:作为项目负责人,整体把控研发方向。在研发方面,主导高压电容取电装置架构设计创新,提出优化的电容分压与变压器配合方案,提升取电效率与稳定性。在工艺上,统筹工艺规划,引入新的生产工艺标准,确保产品一致性和可靠性。 曾获国家科技奖励情况:获得享受国务院特殊津贴高级技术专家。获得国家新产品技术奖。 - 姓名:刘兴书
排名:2 行政职务:技术部总经理 技术职称:工程师 工作单位:西安市西无二电子信息集团有限公司 对本项目技术创造性贡献:参与研发、试制、检测、送样、改进、售后服务及送检型式试验报告。
选型高压陶瓷电容做高压取电电容,具有局放小、耐压高、抗雷电冲击强的特点。电源盒子采用CL原理,可消除谐振干扰,具有功率大、输出电压稳定的特点,在户外运行具有超强的抗弧光放电的功能。
曾获国家科技奖励情况:新品研发连续多年曾获得西无二集团公司一、二、三等奖。 - 姓名:任新军
排名:3 行政职务:技术部副总经理 技术职称:工程师 工作单位:西安市西无二电子信息集团有限公司 对本项目技术创造性贡献:参与产品设计研发、样品试制、电气检测及型式试验。
采用高压陶瓷电容做高压取电电容,通过多款瓷料搭配和并联形式降低产品的温度特性,具有温飘小、局放小、耐压高、抗雷电冲击强的特点;高压分压部分设计硅胶套伞群硅胶帽结构增加爬距;电源盒子采用CL原理,可消除谐振干扰,具有功率大、输出电压稳定的特点;通过容值控制调整取电输出功率;户外运行具有超强的抗弧光放电的功能。
曾获国家科技奖励情况:2014年荣获西安市创新技术能手。
2020年荣获西安市劳动模范。
多次荣获西无二集团公司科技进步1、2、3等奖。
- 姓名:张健
排名:4 行政职务:电容器子公司技术部部长 技术职称:工程师 工作单位:西安市西无二电子信息集团有限公司 对本项目技术创造性贡献:负责产品设计,创新产品外观与内部结构一体化设计,提高安装便捷性。参与研发过程中电路布局优化,确保电气性能稳定。 曾获国家科技奖励情况:无 - 姓名:张西鹏
排名:5 行政职务:技术部业务总监 技术职称:工程师 工作单位:西安市西无二电子信息集团有限公司 对本项目技术创造性贡献:参与产品设计,对取电装置的关键部件进行创新设计,提升部件兼容性与可靠性。在工艺方面,参与制定生产工艺规范,保障产品质量。 曾获国家科技奖励情况:2020.12西安市机械冶金建材工会评为十佳机械工匠人才。
2021.1西安市国资委评为党员先锋岗。
2022.7西安市工业投资集团公司评为优秀共产党员。
- 姓名:孙晓云
排名:6 行政职务:董事长 技术职称:高级经济师 工作单位:西安市西无二电子信息集团有限公司 对本项目技术创造性贡献:主导财务核算与成本控制,精准测算项目经济效益指标,为项目资金合理分配及成本优化提供数据支撑。 曾获国家科技奖励情况:荣获陕西省、西安市管理成果奖5项,西安市级以上荣誉8项。 - 姓名:马雪丽
排名:7 行政职务:西安市西无二电子信息集团有限公司技术中心主任助理 技术职称:工程师 工作单位:西安市西无二电子信息集团有限公司 对本项目技术创造性贡献:开展工艺研究,创新提出新的电容生产工艺,提高产品性能稳定性。协助研发优化产品生产可行性设计。 曾获国家科技奖励情况:荣获西安市市级荣誉3项,西无二集团公司先进科技工作者1项。
|
| 主要完成单位及创新推广贡献: | - 单位名称:西安市西无二电子信息集团有限公司
单位贡献:一、科技创新方面的贡献
采用高压电容与变压器一体化设计,利用电容分压原理从高压线路上获取电能,通过转化模块实现降压稳压,稳定安全输出交直流电源。在关键技术上实现替代传统互感器,交直流电源输出抗谐振,电压输出稳定,通过创新的封装技术,解决了局放难题,0-14.4kV升压、降压全程无局放。通过改进电容材料和电路拓扑结构,实现取电功率大、组合灵活、覆盖范围宽的特点。通过提升芯片的材料选型、以及成型工艺提升电容器性能,攻克了技术难题,可在-55℃—120℃环境之中正常输出稳定可靠的电源。实现15W及以上大功率交直流输出,处于国内领先水平,能满足一二次融合智能开关及控制器所有型号的工作电源需求。项目取得了多项知识产权,包括1项发明专利、7项实用新型专利,已受理发明专利1项,实用新型1项。为技术创新提供了有力支撑。
二、应用推广方面的贡献
产品促进了一二次融合和迭代升级,应用于电力系统在线监测、智能电网、高压设备维护监测等多个领域。近三年累计产值11168万元,创造利润1815万元,客户涵盖许继集团、平高集团等知名企业,实现了良好的商业价值。提高了电网的安全性和可靠性,助力能源高效管理,降低了运维成本和人力成本,增加了就业岗位。随着智能电网建设推进和分布式能源接入增多,未来在分布式能源接入系统、工业高压设备运行监测等领域的应用将进一步拓展,有望推动电力行业技术升级,带动相关产业链发展。
|
| 完成人合作关系说明: | 完成人合作关系说明:1
|