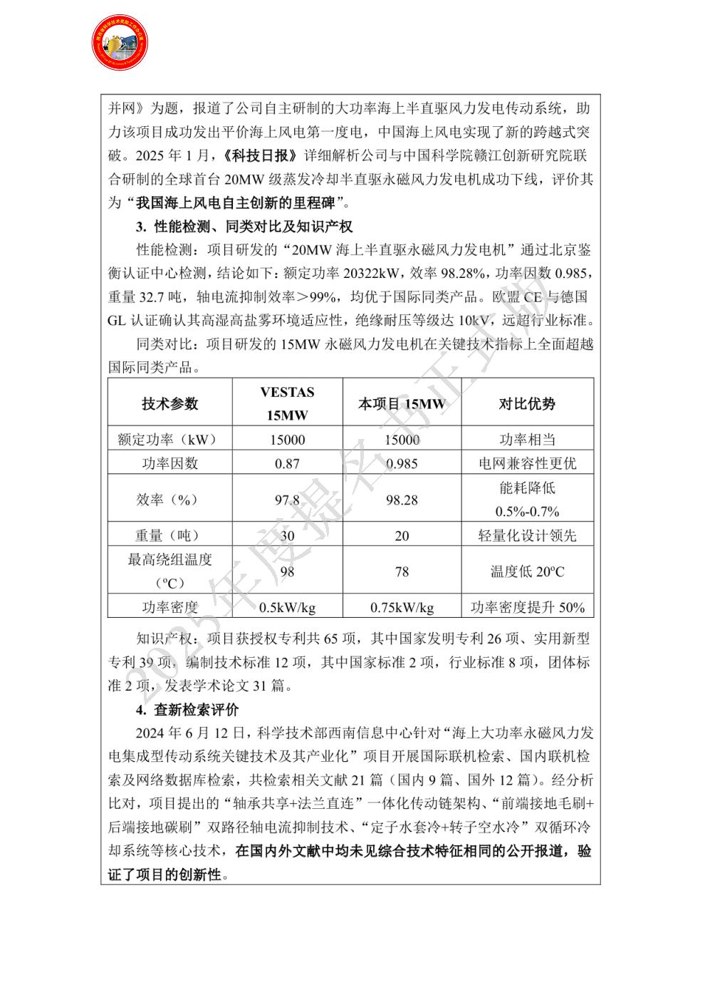
| 学科专业评审组: | 动力电气组 | | 项目名称: | 高可靠紧凑型智能化大功率永磁风力发电机关键技术及其产业化 |
| 提名单位: | 西安市人民政府 |
| 提名等级: | 二等奖 |
| 提名单位意见: | 该项目针对大功率永磁风力发电机存在集成度低、体积大、环境适应性差、智能化程度低等问题,通过多家高校和相关企业联合攻关,突破了大功率永磁风力发电机的高集成化紧凑型设计、高效率高可靠性海上发电、智能化模块化运维、系列化产品开发等关键技术难题,研制出4大系列16个型号的永磁风力发电机产品,大幅度提升了永磁风力发电机的功率等级,实现了25MW功率等级以下的永磁产品全覆盖。该项目研发的系列化产品已实现大规模推广应用,装机量占在运行永磁风力发电机总量的40%,市场占有率稳居国内第一,推动了我国风电技术从“跟跑”向“领跑”的重大跨越。项目成果共形成12项国家和行业标准、65项专利及31篇学术论文,多次鉴定结果表明其关键指标均达到国际领先水平。通过该项目的推广应用,每年可节约标准煤约1.28亿吨,降低成本约620亿元,减排二氧化碳超过3亿吨,为国家“双碳”战略实施提供了有力支撑,经济和社会效益显著。
该项目选题准确,技术创新突出,对我国海陆多场景应用的大功率永磁风力发电机的技术进步与产业结构优化升级起到了重大推动作用,积极响应国家“双碳”战略,对改善大气环境贡献显著,应用前景广阔,具有重要的推广价值,符合陕西省科学技术进步奖二等奖的提名条件。
|
| 项目简介: | 

|
| 客观评价: | 

|
| 应用情况和效益: | 

|
| 主要知识产权和标准规范等目录: | 

|
| 主要完成人: | - 姓名:米兴社
排名:1 行政职务:总经理 技术职称:正高级工程师 工作单位:西安中车永电捷力风能有限公司 对本项目技术创造性贡献:在创新点1,2, 4中做出实质性贡献。在创新点1中,参与提出了紧奏型大功率风力风力发电机结构,在创新点2中,参与提出一种水冷结构永磁风力发电机,在创新点4中,作为项目负责人,主持开发了6-25MW级多项产品,研制了多个“全球最大”产品,推动了大功率风力发电机的规模化开发与应用。撰写发明专利《一种紧凑型半直驱永磁同步风力发电机》、《紧凑型半直驱风力发电机油路密封结构》、《一种电机水冷结构》;撰写国家标准《风力发电机组永磁同步发电机第1部分:技术条件》,支持本人贡献成立的证明材料为主要知识产权和标准规范1、2、3和8。 曾获国家科技奖励情况:获省部级及中车科技成果一等奖2项、二等奖1项、三等奖1项。1.2024年获中车科学技术奖一等奖,10MW及以上海上永磁同步风力发电机研制,排名第2;2. 2023年获中车科学技术奖一等奖,海上紧凑型风力发电机研制,排名第2;3. 2024年中车科学技术奖二等奖,5H半直驱永磁风力发电机,排名第2;4. 2024年再生能源学会科学技术进步奖三等奖,单机功率10MW海上半直驱永磁同步风力发电机关键技术研制与应用,排名第1。 - 姓名:杜光辉
排名:2 行政职务:无 技术职称:教授 工作单位:西安科技大学 对本项目技术创造性贡献:在创新点 2、4 中做出重要贡献。在创新点 2 中,主导研究大功率风力发电机多物理场优化设计与高效冷却系统研究,对优化发电机性能提供关键支持,主导研发发明专利 “一种具有转子散热结构的电机及其安装方法”;在创新点4中,主导系列化永磁风力发电机的优化设计与传热特性分析,为其系列化研发与规模化应用提供了散热技术的创新发展,助力项目实现技术突破,支持本人贡献成立的证明材料为主要知识产权4。 曾获国家科技奖励情况:2018年获中国机械工业科学技术奖一等奖,获奖题目:高性能非常速永磁电机系统关键技术及推广应用,排名15,证明编号:R1802041-15。 - 姓名:刘韩勇
排名:3 行政职务:董事长 技术职称:高级工程师 工作单位:西安重装伟肯电气有限责任公司 对本项目技术创造性贡献:在创新点 3 、4中发挥重要作用。在创新点 3 中,积极主导开发了永磁风力发电机智能诊断系统,开发风力发电机的智能在线诊断系统,实现产品全寿命周期在线监控、故障预测和健康管理,首次实现了风电系统关键部件的智能故障预警诊断。在创新点4中,开发了大功率永磁风力发电机传动链平台化设计技术,实现了模块化设计与仿真技术,实现齿轮箱-发电机-变流器跨平台兼容分析。并作为主要参与人,参与了“20MW海上集成型半直驱永磁风力发电传动系统研制及应用”项目的实施,并通过了项目鉴定,获得国际领先水平。 曾获国家科技奖励情况:无 - 姓名:杨杰
排名:4 行政职务:副主任 技术职称:高级工程师 工作单位:西安中车永电捷力风能有限公司 对本项目技术创造性贡献:在创新点1和2中有重要贡献。在创新点1中,共同提出了紧凑型大功率风力发电机结构,并撰写发明专利《一种紧凑型半直驱永磁同步风力发电机》。在创新点2中,参与设计水冷结构永磁风力发电机,参与撰写发明专利 《一种电机水冷结构》。支持本人贡献成立的证明材料为主要知识产权 1、3、5。 曾获国家科技奖励情况:获省部级及中车科技成果一等奖2项、二等奖1项、三等奖1项。1.2024年获中车科学技术奖一等奖,10MW及以上海上永磁同步风力发电机研制,排名第3;2.2023年获中车科学技术奖一等奖,海上紧凑型风力发电机研制,排名第4;3.2024年获中车科学技术奖二等奖,5H半直驱永磁风力发电机,排名第4;4.2023年获机械工业科学技术奖三等奖,10MW紧凑型海山半直驱永磁同步风力发电机研制与应用,排名第4。 - 姓名:刘学忠
排名:5 行政职务:无 技术职称:教授 工作单位:西安交通大学 对本项目技术创造性贡献:主要开展绝缘系统设计研究,在创新点2中,从绝缘方案攻克了永磁风力发电机在海上复杂极端环境下的可靠性低、故障率高的难题。撰写发明专利 《基于多节点阻容网式模型的高压电机防晕结构优化方法》,该成果有效提升了永磁风力发电机的绝缘性能和可靠性,为项目的技术创新提供了重要支撑。支持本人贡献成立的证明材料为主要知识产权6。 曾获国家科技奖励情况:曾获2017年中国机械工业科学技术奖二等奖;2019年中国电力科技创新奖二等奖和南方电网公司科技进步奖二等奖;2020年国网浙江省电力公司科学技术奖一等奖;2021年中国电力科学技术二等奖和国家电网科技进步奖一等奖;2022年湖南省技术发明奖二等奖;2023年陕西省科学技术进步二等奖、中国电力科技创新奖二等奖和电力建设科学技术进步奖二等奖等多项省部级奖项。 - 姓名:俞文斌
排名:6 行政职务:无 技术职称:高级工程师 工作单位:西安中车永电捷力风能有限公司 对本项目技术创造性贡献:在创新点 1中贡献突出。在创新点 1 中,参与紧凑型大功率风力发电机结构研发,是发明专利 《一种紧凑型半直驱永磁同步风力发电机》和《紧凑型半直驱风力发电机油路密封结构》的发明人之一;此外,参与撰写国家标准《风力发电机组永磁同步发电机第 2 部分:试验方法》(GB/T 25389.2 - 2018)和行业标准《风力发电机再利用技术规范》(NB/T 11596 - 2024),支持本人贡献成立的证明材料为主要知识产权和标准规范 1、2、9、10。 曾获国家科技奖励情况:获省部级及中车科技成果一等奖2项、二等奖1项。
1. 2024年获中车科学技术奖一等奖,10MW及以上海上永磁同步风力发电机研制,排名第5;
2. 2023年获中车科学技术奖一等奖,海上紧凑型风力发电机研制,排名第3;
3 .2024年获中车科学技术奖二等奖,5H半直驱永磁风力发电机,排名第3。 - 姓名:陈晓杰
排名:7 行政职务:副总经理 技术职称:正高级工程师 工作单位:西安中车永电捷力风能有限公司 对本项目技术创造性贡献:在创新点2和4中做出了重要贡献。在创新点 2 中,参与设计水冷结构永磁风力发电机,是发明专利 《一种电机水冷结构》的发明人之一。在创新点4中,参与开发了6-25MW海陆多场景应用大功率永磁风力发电系统模块化设计平台,形成了系列产品创新,实现了产业化应用。支持本人贡献成立的证明材料为主要知识产权3、5。 曾获国家科技奖励情况:获省部级及中车科技成果一等奖1项、二等奖1项。1.2023年获中车科学技术奖二等奖,大功率鼠笼异步风力发电机研制,排名第1,证书编号CRRC-2022-02-78-P01/09;2.2021年获中车科学技术奖一等奖,平价性直冷式双馈风力发电机研制,排名第2,证书编号CRRC-2021-01-19-P02/12。 - 姓名:黄娜
排名:8 行政职务:无 技术职称:高级工程师 工作单位:西安中车永电捷力风能有限公司 对本项目技术创造性贡献:在创新点3 中成果显著。参与研发发明专利《一种可在塔上拆解轴承单元的风力发电机》,在轴承单元结构设计与优化过程中提供专业技术支持,为提高风力发电机的可维护性做出贡献。支持本人贡献成立的证明材料为主要知识产权7。 曾获国家科技奖励情况:1.2024年获中国中车集团有限公司科学技术一等奖,排名4。
2. 2023年获中国中车集团有限公司科学技术一等奖,排名5。 - 姓名:庞旭
排名:9 行政职务:研究所副所长 技术职称:高级工程师 工作单位:西安重装伟肯电气有限责任公司 对本项目技术创造性贡献:在创新点3中发挥了重要贡献。在创新点3中,作为技术负责人参与了永磁风力发电机的智能检测系统,开发了故障预警系统,实现了风力发电机的远程监控。并作为主要参与人,参与了“20MW海上集成型半直驱永磁风力发电传动系统研制及应用”项目的实施,并通过了项目鉴定,获得国际领先水平。 曾获国家科技奖励情况:无 - 姓名:王晓明
排名:10 行政职务:无 技术职称:高级工程师 工作单位:西安中车永电捷力风能有限公司 对本项目技术创造性贡献:在创新点 1、3 中做出贡献。在创新点 1 中,参与研发 《一种用于中速永磁风力发电机的集成化高强度转子结构》的发明专利;在创新点 3 中,参与研发 《一种可在塔上拆解轴承单元的风力发电机》发明专利,在项目技术实践与产品研发环节发挥积极作用,支持本人贡献成立的证明材料为主要知识产权和标准规范 5、7。 曾获国家科技奖励情况:获省部级及中车科技成果一等奖3项、三等奖1项。1.2025年获中车科学技术奖一等奖,8-10MW海上半直驱传动系统关键技术研究及平台建设,排名第2;2.2024年获中车科学技术奖一等奖,10MW及以上海上永磁同步风力发电机研制,排名第7;3.2023年获中车科学技术奖一等奖,海上紧凑型风力发电机研制,排名6;4.2023年获机械工业科学技术奖三等奖,10MW紧凑型海山半直驱永磁同步风力发电机,排名第5。
|
| 主要完成单位及创新推广贡献: | - 单位名称:西安中车永电捷力风能有限公司
单位贡献:西安中车永电捷力风能有限公司(以下简称:捷力公司)是中车永济电机有限公司下属全资子公司,成立于2000年6月,是一家集研发、制造、销售、服务为一体的大型风电企业。捷力公司拥有国内装配工艺完备的风力发电机生产基地,实现600kW—25MW功率等级产品全覆盖,具备全系列风力发电产品研发及配套能力。公司研发的25MW海上半直驱永磁风力发电机代表了未来风电技术的发展趋势。目前已形成以西安为管理运营中心,在永济、西安、东营、阳江、酒泉、松原等地建有制造基地,具备年产各类型风力发电机5000 台的生产能力。
具体贡献如下:1.主导大功率永磁风力发电机的技术创新。公司具备永磁风力发电机相关的研发人才100余人,由公司牵头,结合多家合作单位,攻克了大功率永磁风力发电机的技术难题,并加工制造样机,进行测试、研制与持续改进。2.主导开发了6-25MW永磁风力发电机的技术创新与产品研发,实现25MW以下功率风电产品的全覆盖,截止2024年底,公司已累计为中国风电市场提供各类型风力发电机53000余台,产品分布全国2100余个风电场,市场占有率国内第一,推动了永磁风力发电机的大规模应用。3. 获批专利40项,国家和行业相关标准12项,发表论文11篇。
- 单位名称:西安交通大学
单位贡献:西安交通大学电气工程学院主体学科电气工程是国家重点建设的A+学科,入选“世界一流学科”建设名单,同时涵盖控制科学与工程等一流学科,是我国学科设置最齐全的电气学院。建设有电工材料电气绝缘全国重点实验室、国家级电工电子实验教学示范中心、瞬态电磁环境与应用国际联合研究中心以及20余个省部级人才培养与科学研究基地。
在本项目研究过程中,针对现有绝缘系统,多用于普通工业电机,其应用环境及性能要求与新场景存在较大区别,亟需突破在基于陆上大基地、海上风场应用场景的多环境适应性的绝缘系统耐电压及防晕技术;充分考虑到电机的主绝缘和匝间绝缘厚度、线圈端部斜边间隙和固定等要求,研究绝缘结构的组合方式和尺寸,合理设计绝缘结构的电场和热场分布,进行绝缘材料筛选及工艺方案优化、绝缘结构功能性评定。针对高电压发电机散热困难及全尺度温度梯度大导致绝缘结构热机械应力大、易失效的问题,建立电磁特性及全损耗精确计算模型,揭示高压电场、磁场相互作用的损耗分布规律,形成发电机兼顾经济性及可靠性的电磁、结构、温度协同优化设计方案,为永磁风力发电机复杂环境下的高可靠性绝缘系统做出了重要贡献。
- 单位名称:中车永济电机有限公司
单位贡献:中车永济电机有限公司隶属于中国中车股份有限公司,是为全球用户提供绿色和智能化电气系统的国家级创新型企业。公司作为全球轨道交通电传动领军企业及风电高端装备核心供应商,在技术突破、产业链协同及市场转化中发挥不可替代作用,实验验证能力覆盖核心业务,拥有1个国家级重点实验室,9个系统、部件、计量理化室、可靠性与环境实验室,搭建半实物仿真平台,均通过中国合格评定国家认可委员会(CNAS)认可,建有大数据实验室,可满足轨道交通、清洁能源装备原材料、核心部件、整机系统开展全寿命周期技术研究,为产品可靠性设计与运维决策提供支撑。
依托中车电机系统研发积淀,攻克电机耐候性绝缘、热管理、碳刷系统可靠性等“卡脖子”难题。针对绝缘系统设计,主导开发多场耦合仿真平台,实现防晕材料电导率梯度匹配技术工程化落地,解决海上高湿盐雾环境绝缘失效难题,针对热管理技术突破,牵头研制“双路循环+贯通风道”复合冷却系统,突破20MW+级电机绕组热点温升抑制瓶颈,热平衡效率达国际领先水平。
在产品研发和推广阶段,与重点客户签订了采购订单,与国家级媒体进行了采访宣传,大力推动了该项目的规模化的生产与应用。
- 单位名称:西安科技大学
单位贡献:西安科技大学位于陕西省西安市,是中华人民共和国应急管理部和陕西省人民政府共建高校,入选教育部卓越工程师教育培养计划高校、国家中西部高校基础能力建设工程实施高校、国家级大学生创新创业训练计划实施高校、国家级新工科研究与实践项目实施高校、教育部本科教学工作水平评估优秀学校、陕西省“一流大学、一流学科”建设高校、应急管理学院建设首批试点学校西省省属高水平大学。学校拥有国家能源煤炭分质清洁转化重点实验室、国家煤炭工业采矿工程重点实验室 (省部级)、西部煤矿安全教育部工程研究中心等别个省部级以上科研平台,1个教育部创新团队,11个陕西省重点科技创新团队。
在本项目研究过程中,参与制定项目总体方案和技术路线设计,主导研究大功率风力发电机多物理场优化设计与高效冷却系统研究,对优化发电机性能提供关键支持,主导系列化永磁风力发电机的优化设计与传热特性分析,为其系列化研发与规模化应用提供了散热技术的创新发展,助力项目实现技术突破,授权发明专利2项、发表论文5篇。
- 单位名称:西安重装伟肯电气有限责任公司
单位贡献:西安重装伟肯电气有限责任公司为国有控股中型高新技术企业,原煤炭工业部西安煤矿仪表厂,始建于1965年10月,系全国生产煤矿安全仪器仪表及装备的原煤炭部指定三大专业定点生产厂家之一。2020年8月公司聚合重装集团、上海伟肯和汇川技术三方优势实施混合所有制改革成立。
西安重装伟肯电气有限责任公司成立于2011年,是陕煤集团控股国家高新技术企业,陕西省瞪羚企业,陕西省“专精特新”企业,中国煤炭机械工业协会优秀企业,主要从事永磁电机、矿用变频器、配电开关等电气控制设备及电控系统的研发、生产。公司自创建以来,努力深化以人为本、技术的企业理念,依托陕煤化集团平台,结合“智慧矿山”大趋势,将先进技术与传统产品相结合,打造全新的煤矿智能装备系列,为客户提供优的产品和好的服务。
公司依靠在智能化方面的技术优势,以大功率永磁风力发电机为载体,攻克了永磁风力发电机远程检测、智能诊断技术,采用基于人工智能技术,开发了基于边缘计算的振动-温度-电流多源融合故障预警算法,实现产品全寿命周期在线监控、故障预测和健康管理,首次实现了风电系统关键部件的智能故障预警诊断,减少突发故障及停机频次,为复杂环境下永磁风力发电机的可靠运行提供了重要的技术支撑。
- 单位名称:中船海装风电有限公司
单位贡献:中船海装风电有限公司(以下简称“中船海装”)成立于2004年1月9日,隶属于中国船舶集团有限公司旗下中船科技股份有限公司,是国家海上风力发电工程技术研究中心平台建设单位,是专业从事风电装备系统集成设计及制造、风电场运维服务的高新技术企业。中船海装是“全球新能源企业500强”“中国能源企业(集团)500强”,能为全球客户提供整体解决方案。
中船海装作为风力发电机的上游企业,提出项目需求和技术要求,与创新联合体共同研制了6-25MW永磁风力发电机系统,中船海装已为100多个风场提供了永磁风力发电系统的整套装备,为大功率永磁风力发电机产品的规模化装机运行提供了重要的平台支撑,推动了产品的规模化应用做出了重要的贡献。
- 单位名称:洛阳轴承集团股份有限公司
单位贡献:洛阳轴承集团股份有限公司(以下简称洛轴)始建于1954年,是中国“一五”期间156项重点工程之一。历经60多年的建设与发展,目前产销规模、配套服务能力位于中国轴承行业综合性制造企业前列,至今仍保持着多项中国轴承行业纪录。洛轴拥有国家首批认定的企业技术中心,设有国家重点实验室、国家认可实验室、院士工作站、博士后科研工作站、河南省高速重载轴承工程技术研究中心及河南省轴承产品质量监督检验中心,搭建了完善的轴承研发实验平台,在轴承的研发、制造、检测、试验等方面居行业领先地位。公司承担的多项科研项目纳入了国家“863计划”、“重大科技专项计划”、“科技支撑计划”等。多项科研成果填补国内空白,达到国际先进水平。
2025年5月19日,习近平总书记到达洛轴考察,总书记指示:推动中国式现代化要继续把制造业做好。洛轴始终紧跟国家重点培育和发展的战略性新兴产业,积极研发为高端装备配套的“四高”产品,持续推进产品结构优化升级,以开放、灵活的思维,加快转变发展方式,成就企业的跨越发展,为振兴民族轴承工业、建设装备制造强国做出应有的贡献。
在本项目中的贡献如下:
1. 开发了复杂环境下的高可靠性轴承系统,实现了国产化替代;
2. 参与攻克了紧凑型永磁风力发电机有限体积下的轴承密封难题,为轴承系统的密封可靠性提供了技术支撑。
|
| 完成人合作关系说明: | 完成人合作关系说明:1
|