| 学科专业评审组: | 动力电气组 | | 项目名称: | 针对复杂高酸多相高炉煤气的宽幅高效余压回收透平技术开发及应用 |
| 提名单位: | 陕西省工业和信息化厅 |
| 提名等级: | 三等奖 |
| 提名单位意见: | 高炉煤气余压能量回收透平装置(TRT)是高炉冶炼流程中能量回收的关键核心设备。经过多年发展,虽已成功实现初步国产化,但在国内特大型高炉高端装备市场以及国际市场,以日本三井、川崎为代表的国外企业产品在技术性能上仍然保持明显优势,其长期占据行业领先地位。这在一定程度上制约了我国大型装备的进一步国产化进程,同时也对中国大型设备在国际市场上的竞争力形成了较大压力。
西安陕鼓动力股份有限公司联合西安交通大学通过对关键技术研发,使我国全面掌握具有国际先进水平的高效、高可靠性、智能化新一代宽幅高效能量回收技术,形成具有自主知识产权的分析体系、设计方法、评估体系,有效打破国外对我国重点领域长期的技术和产品垄断,满足国家冶金领域对能量回收高效、高可靠性、智能化需求,带动相关行业的发展,加快推进绿色节能低碳等技术及对应设备的大力发展,加快国家实现碳达峰碳中和。 |
| 项目简介: | 

|
| 客观评价: | 

|
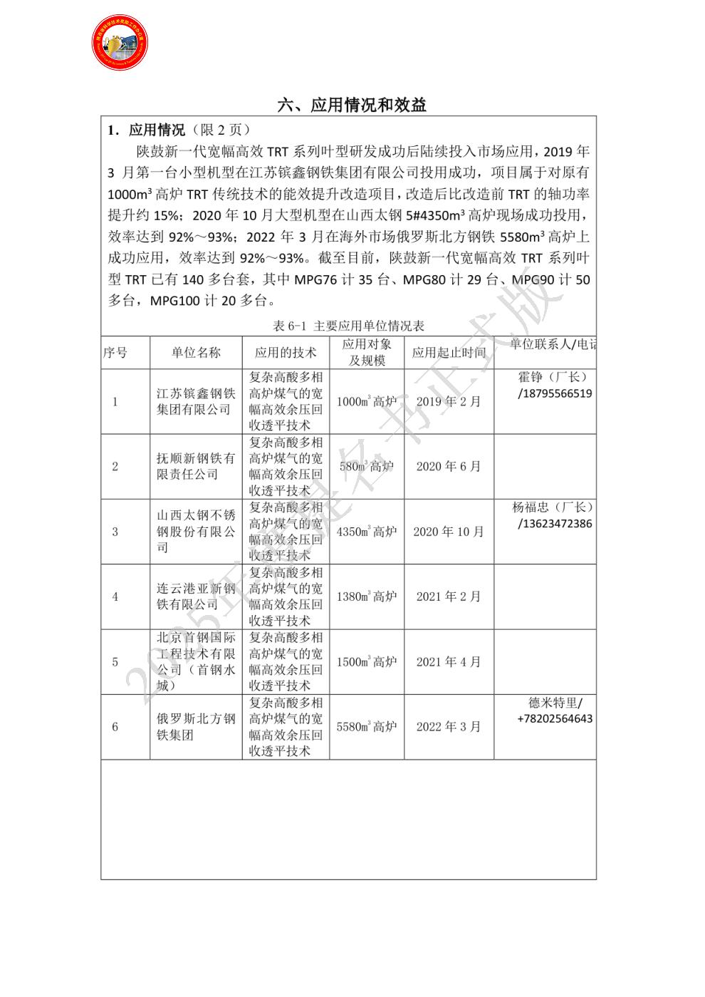
| 应用情况和效益: |  |
| 主要知识产权和标准规范等目录: | 

|
| 主要完成人: | - 姓名:杨星
排名:1 行政职务:无 技术职称:高级工程师 工作单位:西安陕鼓动力股份有限公司 对本项目技术创造性贡献:1、作为项目负责人,主导该项目前期调研、项目立项、项目开发、核心内容的主导设计、现场安装调试以及项目推广的主要负责人。牵头完成项目开发过程中多项技术难题的攻关,技术方案的确定,如:高效大通流宽工况高载荷弯扭TRT叶型设计;静叶叶顶球面设计分析;一二级静叶不同调节比例影响分析;不同机型通流段、整机CFD分析;不同开度、不同级间距下流致振动分析;主要应用项目设计应用及验证等等。
2、对本项目的主要科技创新点一、二、三做出了创造性贡献,证明材料见附件1-1、1-3、7-3、7-4、7-5、7-6、7-7。
曾获国家科技奖励情况:2016年度中国机械工业科学技术奖三等奖,“烧结余热与高炉顶压能量回收机组技术”,第二完成人,R1606050-02。 - 姓名:宋立明
排名:2 行政职务:热动力工程系副主任 技术职称:教授 工作单位:西安交通大学 对本项目技术创造性贡献:1、联合研发过程中,构建了面向TRT高效大通流、宽工况叶型的多维度智能协同设计平台,形成了具备自主可控能力的叶型多维度智能协同设计技术体系。该平台融合了一维多工况设计、子午面方案优化、参数化造型及三维精细化设计等多学科、多层次方法,实现了叶型在宽幅工况范围内的高效性能匹配与优化。
2、对本项目的主要科技创新点一做出了创造性贡献,证明材料见附件1-2、7-1、7-2。 曾获国家科技奖励情况: - 姓名:张胜利
排名:3 行政职务:党支部副书记 技术职称:教授级高工 工作单位:西安陕鼓动力股份有限公司 对本项目技术创造性贡献:1、负责科研项目的立项评审与技术标准化审查,确保研发工作符合行业规范与技术要求;统筹协调项目所需的技术资源,保障研发进度与质量;对项目涉及的知识产权进行全程管理与布局,提升技术成果的可保护性与竞争力;在项目实施过程中发挥综合管理与统筹作用,促进各环节。
2、对本项目的主要科技创新点一的应用推广做出了贡献,证明材料见附件9。
曾获国家科技奖励情况:2019年度陕西省科学技术进步奖二等奖,“天然气长输管线用离心压缩机关键技术研究及产品开发”,第五完成人,2019-J-4128-2-R05。 - 姓名:荀鹏
排名:4 行政职务:部长助理 技术职称:高级工程师 工作单位:西安陕鼓动力股份有限公司 对本项目技术创造性贡献:1、负责项目机组布置方案的设计、开发及科研项目的整体管理工作,重点开展图纸与技术文件的标准化审查,确保设计成果符合相关标准与规范要求,提升图纸与文件的一致性、可读性与可执行性,为项目顺利实施和后续推广提供了有力保障。
2、对本项目的主要科技创新点一的应用推广做出了贡献,证明材料见附件9。
曾获国家科技奖励情况: - 姓名:汪传美
排名:5 行政职务:无 技术职称:高级工程师 工作单位:西安陕鼓动力股份有限公司 对本项目技术创造性贡献:1、项目中,针对中、大型高炉干式煤气余压与余热能量回收能效提升,成功开发了部分全新高效TRT叶型,实现了在宽工况范围内的高效稳定运行。通过对进、排气蜗室、流道间隙及扩压器等关键部位进行精细化设计与优化,显著提升了整机的流动效率与能量回收能力。叶型设计过程中,综合考虑气动性能、结构强度与多工况适应性,形成了适用于两级能量回收煤气透平的高性能静叶与动叶方案。
2、对本项目的主要科技创新点一做出了创造性贡献,证明材料见附件1-1、1-3、7-3、7-4。 曾获国家科技奖励情况:2020年度中国机械工业科学技术奖二等奖,“ 36万吨/年高效宽工况硝酸四合一机组研发及应用”,第六完成人,R2006086-06。 - 姓名:郭文勇
排名:6 行政职务:无 技术职称:高级工程师 工作单位:西安陕鼓动力股份有限公司 对本项目技术创造性贡献:1、运用气液固三相综合损伤数值模拟分析、断口分析等技术手段,开展了损伤机制研究,揭示了腐蚀、冲蚀、磨损等三蚀共同作用的损伤机理;采用腐蚀+冲蚀模拟工况实验、振动试验等手段,开创了兼顾耐三蚀的涂层表面处理工艺。通过防三蚀技术的应用,将TRT流道部位零部件的使用寿命由4个月提高到18个月以上,满足了设备长周期运行需求。
2、对本项目的主要科技创新点三做出了创造性贡献,证明材料见附件7-5。 曾获国家科技奖励情况: - 姓名:李付俊
排名:7 行政职务:副总经理 技术职称:正高级工程师 工作单位:西安陕鼓动力股份有限公司 对本项目技术创造性贡献:1、在本项目中,提供了全面的营销与技术支持,深入收集并分析项目现场需求,使研发目标更加明确、具有针对性。结合现场已投运机组的运行数据,为客户提供专业技术咨询服务,确保项目顺利推进。同时积极推动本技术在其他项目中的应用与落地,促进技术成果的推广与转化。
2、对本项目的主要科技创新点一做出了创造性贡献,证明材料见附件1-3、7-4。
曾获国家科技奖励情况:2019年度氮肥、甲醇行业技术进步奖 一等奖,“大型工业合成氨装置全流程成套机组技术研究与产品开发”,第三完成人,2019-1-1-D。
|
| 主要完成单位及创新推广贡献: | - 单位名称:西安陕鼓动力股份有限公司
单位贡献:西安陕鼓动力股份有限公司(以下简称公司)是我国重大装备制造企业,是为石油、化工、冶金、空分、电力、城建、环保、制药等国民经济支柱产业提供分布式能源系统解决方案的提供商和服务商。公司业务分为“能量转换设备制造、工业服务、能源基础设施运营”三大业务板块。
公司从单一产品制造商向分布式能源领域系统解决方案提供商和服务商转型,公司通过对能源转换、能源应用、余能回收、废弃物处理各环节的整体设计和分级利用,大幅度提高能源的总体效率,改变现有的能源利用格局。
公司凭借多年TRT装备技术的积累,持续开展科研攻关,针对本项目专门建立研发团队,团队由各专业技术专家组成,制定技术方案,对TRT的叶型技术、可靠性技术、表面处理工艺、控制技术等多方面进行了创新,最终开发出针对复杂高酸多相高炉煤气的下新一代宽幅高效余压回收透平技术,打破了国内外技术壁垒,将该技术提高到了国际领先水平,创新、提升了冶金工业能量回收的效率。该技术在冶金领域的推广应用对降低全球二氧化碳排放量,应对全球气候变化具有重要的推动作用,满足国家冶金领域对高效、高可靠性、智能化TRT的需求,带动相关行业的发展,有助于加快实现双碳目标。
- 单位名称:西安交通大学
单位贡献:1、针对最新大型高炉特点,与西安陕鼓动力股份有限公司共同构建了TRT高效大通流宽工况叶型多维度智能协同设计平台,形成TRT高效大通流宽工况叶型多维度智能协同设计技术;
2、与西安陕鼓动力股份有限公司共同开发了高效大通流宽工况弯扭TRT系列新叶型;
3、与西安陕鼓动力股份有限公司共同提出了TRT进排气装置参数化造型方法,为TRT进排气装置气动优化设计打下基础;
4、在不影响叶型气动性能的前提下,为满足低频调频的需要,与西安陕鼓动力股份有限公司共同开发了叶片多学科设计优化软件。
以上工作为TRT等熵效率达到92%~93%、性能上达到了国际领先水平做出了突出的贡献。同时,协助西安陕鼓动力股份有限公司规划了TRT机组系列化机型气动型谱,共同开发完成了TRT选型软件,为TRT机组推广应用做出了贡献。
|
| 完成人合作关系说明: | 完成人合作关系说明:1
|