| 学科专业评审组: | 动力电气组 | | 项目名称: | 输电线路结构安全监测与状态评估关键技术及应用 |
| 提名单位: | 陕西省教育厅 |
| 提名等级: | 二等奖 |
| 提名单位意见: | 高压输电是解决我国能源资源与生产力分布不均问题的主要途径,输变电设备处于野外环境中,受特殊地理环境和自然条件的影响,其安全运行受到严重的影响。目前,输电线路的结构安全已成为电力运维的重点工作,研究先进的监测技术和状态评价方法也成为电力智能化的重要发展方向。该项目围绕输电线路结构安全问题,针对杆塔沉降、杆塔变形、螺栓松动、导线断股、导线散股等早期隐患,研究了输电线路典型隐患的表征方法,提出不良工况下输电塔结构动力学响应特点及模态识别方法、自然风作用下导线振动特性及损伤识别方法、同时开发了集合杆塔倾斜监测装置、杆塔沉降监测装置、导线微风振动监测装置、导线舞动监测装置、杆塔振动监测装置等系列输电线路结构安全监测装置,取得了一系列核心知识产权。相关技术可以实现输电塔倾斜度3‰报警、塔腿沉降1cm快速反馈、螺栓松动1m范围定位、导线断股1/32的识别,产品能够在强电磁环境、温度范围-40℃~70℃严酷环境下正常运行。在秦创原及陕西省创新驱动共同体的大力支持下实现了产业化,相关产品应用于新疆、陕西、宁夏等多个地区,累计经济效益 2200余万元。 |
| 项目简介: | 

|
| 客观评价: | 

|
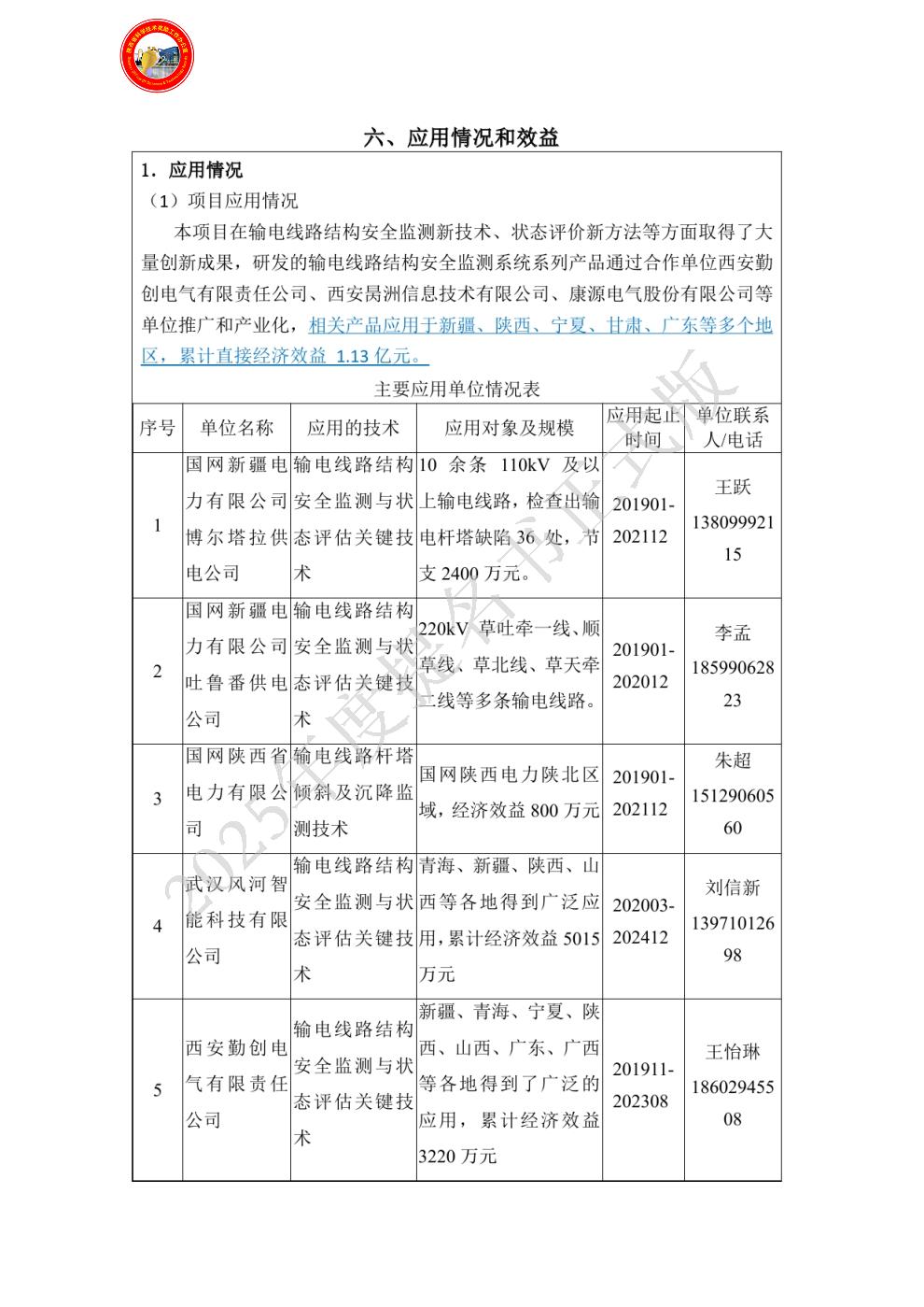
| 应用情况和效益: | 

|
| 主要知识产权和标准规范等目录: |  |
| 主要完成人: | - 姓名:赵隆
排名:1 行政职务:无 技术职称:副教授 工作单位:西安工程大学 对本项目技术创造性贡献:对该项目中所列关键技术中的输电线路模态分析与隐患识别方法、输电线路结构安全监测装置设计、状态评估方法、成果转化落地等方面作出了创造性贡献。 曾获国家科技奖励情况:1.2018年陕西省科学技术奖、二等奖、输电线路视频/图像智能分析关键技术与运行状态诊断研究与应用、排名第5、2018-2-050-R5. - 姓名:董新胜
排名:2 行政职务:无 技术职称:教授级高工 工作单位:国网新疆电力有限公司电力科学研究院 对本项目技术创造性贡献:对该项目中所列关键技术中的输电塔结构健康状态评估、项目在新疆地区应用等方面作出了重要贡献;负责的研究内容包括:输电塔模态识别方法、监测装置的设计等方面。 曾获国家科技奖励情况:1、2015年国网公司科技进步一等奖,电网自然灾害规律性研究及应用、排名第12;
2、2020年电力建设科技进步二等奖,避雷针结构风致振动及疲劳控制技术的应用,排名第一;3、2022年中国产学研合作促进会成果优秀奖,高耸输变电设备抗风能力提升与风振控制关键技术,排名第一;
4、2024年新疆维吾尔自治区职工创新关键核心技术一等奖,电力设备防风能力提升关键技术,排名第一 - 姓名:张烨
排名:3 行政职务:无 技术职称:副教授 工作单位:西安工程大学 对本项目技术创造性贡献:对该项目中输电线路导线断股散股特征提取,信号分析等方面作出重要贡献。负责的研究内容包括导线动态响应信号识别与分析,损伤程度状态评估方法研究。 曾获国家科技奖励情况:1.2018年陕西省科学技术奖、二等奖、输电线路视频/图像智能分析关键技术与运行状态诊断研究与应用、排名第5、2018-2-050-R5.
2.2018年教育部科学技术进步奖(推广类)、二等奖、智能变电站综合在线监测系统关键技术及其应用、排名第4、2018-306. - 姓名:曹雯
排名:4 行政职务:电气系主任 技术职称:教授 工作单位:西安工程大学 对本项目技术创造性贡献:对该项目中所列关键技术中的导线振动信号处理方法方面作出了重要贡献;负责的研究内容包括:导线振动信号的时域、频率分析,导线振动模态特征参数提取等方面。 曾获国家科技奖励情况:无 - 姓名:刘志成
排名:5 行政职务:无 技术职称:无 工作单位:西安工程大学 对本项目技术创造性贡献:对该项目中输电杆塔结构动力学响应规律、杆塔模态识别方法与状态评估方法做出了重要贡献,负责研究的内容包括:杆塔动力学响应规律、杆塔模态参数提取与状态评估 曾获国家科技奖励情况:无 - 姓名:纪超
排名:6 行政职务:无 技术职称:副教授 工作单位:西安工程大学 对本项目技术创造性贡献:对该项目所列关键技术中的输电塔和输电导线损伤特征提取、安全状态评价等方面作出了创造性贡献。负责的研究内容包括:螺栓松动、杆塔变形特征信号提取,杆塔振动模态分析等方面。 曾获国家科技奖励情况:无 - 姓名:袁鹏
排名:7 行政职务:总经理 技术职称:工程师 工作单位:西安勤创电气有限责任公司 对本项目技术创造性贡献: 对该项目所列关键技术中的输电线路结构安全监测和状态评价系统开发、市场推广等作出了创造性贡献。并作为主要成员完成了无线传感器开发、监测主机开发的工作。 曾获国家科技奖励情况:无 - 姓名:范晨阳
排名:8 行政职务:无 技术职称:无 工作单位:西安勤创电气有限责任公司 对本项目技术创造性贡献:对该项目所列关键技术中的输电导线结构模态分析方法做出了贡献。负责研究内容包括:导线的动态响应模型,振动仿真分析和模态识别。 曾获国家科技奖励情况:无 - 姓名:赵蓂冠
排名:9 行政职务:专责 技术职称:工程师 工作单位:国网新疆电力有限公司电力科学研究院 对本项目技术创造性贡献:对该项目新疆地区应用等方面作出了贡献。负责的研究内容包括:监测装置的设计。 曾获国家科技奖励情况: - 姓名:杜燕
排名:10 行政职务:无 技术职称:讲师 工作单位:西安工程大学 对本项目技术创造性贡献:对该项目所列关键技术中的输电线路结构健康监测及状态评价系统研制作出了重大贡献。负责研究内容包括:传感器信号采集、嵌入式数据分析处理等方面。 曾获国家科技奖励情况:无
|
| 主要完成单位及创新推广贡献: | - 单位名称:西安工程大学
单位贡献:(1)项目总体设计;(2)导线不同损伤程度、防振装置故障情况下的导线各阶振动特征分析,导线损伤程度的状态评估(3)不良工况下输电塔结构动力学响应分析,复杂振动信号重构和特征寻优,输电塔隐患模态识别方法研究;(4)输电线路结构安全监测装置与状态评估系统架构设计,监测数据的分析与处理。
- 单位名称:国网新疆电力有限公司电力科学研究院
单位贡献:(1)采空区、地震带、强风区以及交通要道附近等特殊区域输电塔的动力学响应分析;(2)输电塔结构健康监测装置设计;(3)输电塔防风灾治理办法研究;(4)该项目成果在新疆地区的应用。
- 单位名称:西安勤创电气有限责任公司
单位贡献:(1)输电线路结构安全监测装置与状态评估系统设计,包括无线传感器、低功耗监测主机、上位机后台三个部分;(2)输电线路导线、杆塔振动检测方法、信号识别方法、状态评价方法研究;(3)产品的型式试验;(4)产品及检测技术的大规模应用。
|
| 完成人合作关系说明: | 完成人合作关系说明:1
|