| 学科专业评审组: | 动力电气组 | | 项目名称: | 特高压GIL管廊输电绝缘关键技术研发与应用 |
| 提名单位: | 陕西省教育厅 |
| 提名等级: | 一等奖 |
| 提名单位意见: | 特高压输电是我国能源战略的重要支撑,高端GIL作为特高压工程建设的关键技术装备,长期依赖进口,成为制约我国特高压长距离跨江输电的瓶颈。
该项目面向国家特高压工程跨江输电的重大需求,采用产、学、研、用协同创新模式,研发了特高压GIL用高性能复合绝缘材料与界面半导电处理材料,开发了多因子分析、多目标寻优的特高压GIL优化设计技术,发明了哑铃型三支柱绝缘子和微粒定向驱赶捕捉结构,攻克了大尺寸绝缘件固化内应力调控等核心工艺,首创了特高压GIL全工况等效考核技术,在GIL材料、设计、制造和试验技术方面形成了核心知识产权体系,多项成果经中国机械工业联合会等鉴定达到国际领先水平。自主研制了世界上电压等级最高、输送容量最大的特高压GIL产品,成功应用于苏-通GIL管廊输电工程,解决了特高压跨越长江输电的“卡脖子”难题,荣列国家能源领域首台(套)重大技术装备,极大提升了华东电网接纳区外清洁能源能力、供电可靠性和电网运营能力。相关研究成果经推广应用于800kV及以下系列化GIL,实现了全电压等级GIL关键技术与核心装备自主可控,引领了国内外GIL输电技术科技进步,提升了国际影响力和竞争力,取得了显著的经济及社会效益,在超/特高压建设、城市综合管廊、水电核电送出、海上风电中具有广阔应用前景。 |
| 项目简介: | 

|
| 客观评价: | 

|
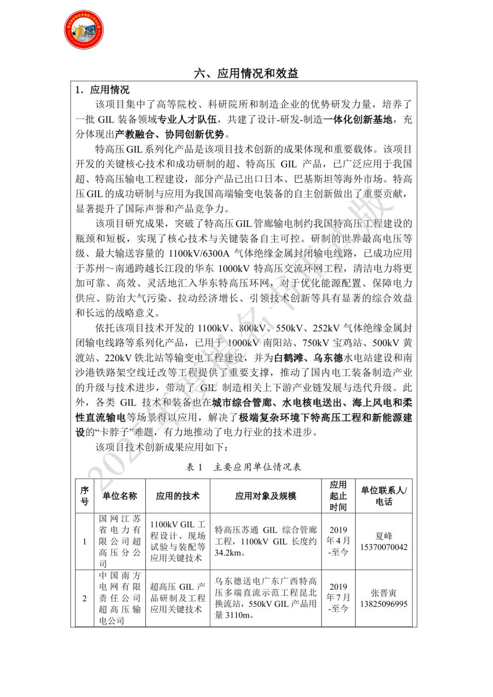
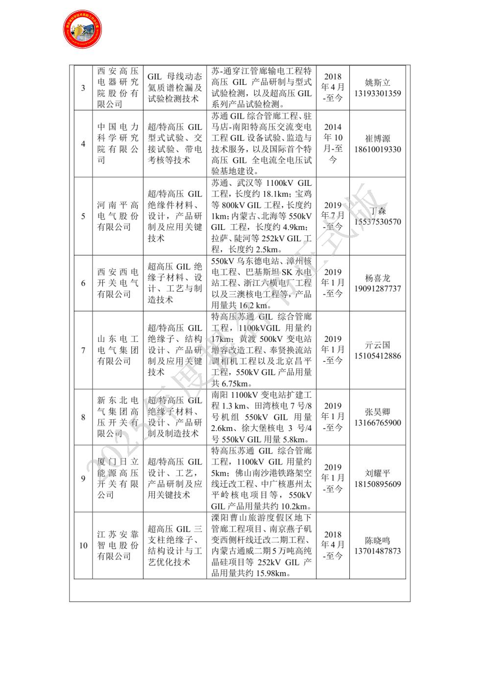
| 应用情况和效益: | 

|
| 主要知识产权和标准规范等目录: | 

|
| 主要完成人: | - 姓名:刘鹏
排名:1 行政职务:无 技术职称:教授 工作单位:西安交通大学 对本项目技术创造性贡献:负责开展了特高压GIL输电绝缘与放电基础特性研究,获得了GIL绝缘材料、界面材料及导电材料的电热力特性,研究了GIL绝缘子气-固界面放电的影响因素,揭示了绝缘子本体放电烧蚀和碳化的成因,获得了GIL在特高压工程应用中的多物理场分布规律,优化了GIL绝缘子配置方式和均压屏蔽结构型式,开发了特高压GIL哑铃型三支柱绝缘子与优化设计方法,有效地均匀了绝缘子多物理场分布,优化设计的绝缘子结构型式满足了工程应用要求,为自主研发特高压GIL关键绝缘组部件提供了理论依据和技术支撑,在该项目研发与应用中做出创造性贡献。对应“四、主要科技创新”所列第(1)、(2)、(3)项。旁证:附件1-1、1-2、3-5等。 曾获国家科技奖励情况:1、2012年度,国家科技进步奖,特等奖,“特高压交流输电关键技术、成套设备及工程应用”,排名50,2012-J-217-0-01-R50。2、2020年度陕西省技术发明奖,一等奖,“特高压交、直流套管关键技术开发与系列化产品研制”,排名2,2020-F-203003-R02。3、2024年度,陕西高等学校科学技术研究优秀成果认定,特等,“特高压GIL管廊输电绝缘关键技术研发与应用”,排名1。 - 姓名:张鹏飞
排名:2 行政职务:开关室副主任 技术职称:高级工程师 工作单位:中国电力科学研究院有限公司 对本项目技术创造性贡献:主要组织实施特高压GIL管廊输电绝缘关键技术研发与应用,开展了特高压GIL绝缘材料与界面处理工艺研究,发明了一种树脂浇注绝缘子金属嵌件的表面处理方法、树脂浇注绝缘子及其制备方法;研究了GIL线路暂态过电压与绝缘配合,提出了1100kV交流GIL装备出厂试验与现场交接试验方案;开展了特高压GIL管廊工程三维建模与工程设计,提出了特高压GIL关键工艺和安装技术要求;开发了GIL故障定位方法及检测技术,为提升特高压GIL绝缘可靠性和保证批量生产稳定性提供了重要依据,在该项目关键技术研发与应用中做出了创造性贡献。对应“四、主要科技创新”所列第(2)、(3)、(4)项。旁证:附件1-2、1-3、3-7。 曾获国家科技奖励情况:1、2023年度,机械工业科学技术奖,一等奖,“1100kV 气体绝缘金属封闭输电线路关键技术及应用”,排名7,R2302057-07。 - 姓名:贾涛
排名:3 行政职务:副总经理 技术职称:正高级工程师 工作单位:中国电气装备集团科学技术研究院有限公司 对本项目技术创造性贡献:主要组织开展特高压GIL绝缘试验、温升试验、动热稳定试验、内部故障电弧试验、滑动触头的特殊机械试验、密封试验等关键试验技术研究,提出GIL垂直布置的竖井单元、小角度转角单元、隔离单元、补偿单元等单元试验方法,获得导电杆与外壳之间的热胀冷缩、导体插件触头偏转、周围空气温度高、运行中滑动触头及三支柱绝缘子磨损、伸缩节多次伸缩后出现气体泄漏等多因素对GIL性能的影响,研究提出了提高泄露率指标、控制气体泄漏的有效方法,对特高压GIL输电装备试验水平提升提供了有力保障,在该项目关键技术研发与应用中做出了创造性贡献。对应“四、主要科技创新”所列第(4)项。旁证:附件2-6、2-7、2-13。 曾获国家科技奖励情况:1、2012年度,陕西省科学技术奖,二等奖,“±1100kV直流电子式互感器试验系统的建立及关键试验方法的研究”,排名2,2012-2-051-R2。2、2014年度,陕西省科学技术奖,二等奖,“特高压GIS隔离开关开合母线充电电流试验回路开发”,排名1,2014-2-48-R1。3、2017年度,陕西省科学技术奖,二等奖,“智能化输配电设备试验方法研究及试验检测平台的建立”,排名3,2017-2-054-R3。 - 姓名:吴泽华
排名:4 行政职务:无 技术职称:无 工作单位:西安交通大学 对本项目技术创造性贡献:研究掌握了GIL绝缘材料、界面材料的电热力特性,提出了环氧复合材料固化动力学-热-形变耦合的固化内应力仿真方法,优化了特高压直流盆式绝缘子、三支柱绝缘子工艺流程;开发了特高压GIL绝缘子异形曲面优化设计技术,优化设计了哑铃型三支柱支撑绝缘子结构及管廊基础单元,有效均匀了绝缘子表面电场分布,使绝缘子结构设计合理化;提出了特高压GIL金属微粒捕捉器捕获能效的仿真计算方法,开发了金属微粒高效抑制的捕捉器结构与加压清除方案,有效支撑了特高压GIL的绝缘性能提升,在该项目关键技术研发与应用中做出了创造性贡献。对应“四、主要科技创新”的(2)、(3)项,旁证:附件1-3、3-3、3-6等。 曾获国家科技奖励情况:1、2024年度,陕西高等学校科学技术研究优秀成果认定,特等,“特高压GIL管廊输电绝缘关键技术研发与应用”,排名7。 - 姓名:郝宇亮
排名:5 行政职务:副总经理 技术职称:高级工程师 工作单位:常州西电变压器有限责任公司 对本项目技术创造性贡献:发明了动态氦质谱检漏气密性试验方法,实现了高精度、可量化的气体泄漏测量,改进了特高压GIL密封关键结构使其漏气率从IEC标准规定的0.5%提高到0.01%;参与研制了特高压GIL滑动触头、伸缩节特殊机械试验装置,掌握了GIL滑动三支柱绝缘子、载流连接结构的万次疲劳特性,提出了绝缘、通流和密封关键试验技术和可靠性提升综合措施,实现了特高压GIL电、热、力多工况等效试验考核,有效检测了产品应用的可靠性和安全性,为苏通GIL综合管廊工程顺利投运与稳定运行提供了重要支撑,在该项目关键技术研发与应用中做出了创造性贡献。对应“四、主要科技创新”所列第(4)项。旁证:附件3-1、2-13。 曾获国家科技奖励情况:1、2019年度,中国机械工业科学技术奖,三等奖,“特高压直流套管关键试验技术研究”,排名1,R1913029-01。2、2024年度,陕西高等学校科学技术研究优秀成果认定,特等,“特高压GIL管廊输电绝缘关键技术研发与应用”,排名6。 - 姓名:陈允
排名:6 行政职务:主任工程师 技术职称:高级工程师 工作单位:中国电力科学研究院有限公司 对本项目技术创造性贡献:主要开展了特高压GIL绝缘子界面缺陷分析与屏蔽抑制方法研究,开发了一种GIL用增韧、增强的环氧树脂复合材料;参与设计了1100kV气体绝缘设备用绝缘子中心嵌件结构,开展了GIL绝缘子、伸缩节、导体插接触头、密封圈的质量管控技术研究,提出了一种绝缘可靠性评价方法及系统;研究了特高压盆式绝缘子、支柱绝缘子试验方法及技术性能要求,参与完成了特高压GIL管廊输电绝缘关键技术研发与应用,为特高压GIL技术规范和现场交接试验规程制定提供了重要依据,在该项目研发中做出了创造性贡献。对应“四、主要科技创新”所列第(2)、(4)项。旁证:附件1-2、2-12、3-7。 曾获国家科技奖励情况:1、2021年度,中国机械工业科学技术发明奖,一等奖,“1100kV频繁投切滤波器组断路器”,排名14,R2102067-14。2、2019年度,中国电力科学技术进步奖,二等奖,“超特高压变压器和GIS关键原材料检测新技术及工程应用”,排名5,2019-J-2-19-G05。 - 姓名:杨保利
排名:7 行政职务:无 技术职称:教授级高工 工作单位:河南平高电气股份有限公司 对本项目技术创造性贡献:主要开展了特高压GIL用盆式绝缘子、三支柱绝缘子关键工艺技术研发,探究了不同工艺对绝缘子复合材料均匀性的影响,发明了微裂纹缺陷标准试样制备方法、压制模具和脱模装置等;研究获得了金属微粒和臭氧处理对绝缘子闪络电压的影响,开发了特高压GIL用绝缘子环氧浇注配方与工艺、树脂金属粘接界面剂配方与工艺,有效提升了生产效率、避免了产品缺陷。基于该项目成果组织厂家自主研制的1100kV特高压 GIL绝缘件通过了型式试验验证,产品已成功应用于特高压苏-通GIL管廊输电工程,在该项目关键技术研发与应用中做出
了创造性贡献。对应“四、主要科技创新”所列第(1)、(2)项。旁证:附件2-10。 曾获国家科技奖励情况:1、2018年度,河南省科学技术进步奖,二等奖,“超、特高压交直流开关设备高可靠性绝缘材料关键技术及工程应用”,排名7,2018-J-36-R07/10。2、2018年度,中国电力科学技术奖,二等奖,“超、特高压交直流开关设备高可靠性绝缘关键技术及应用”,排名5,2018-J-2-18-G05。 - 姓名:徐家忠
排名:8 行政职务:技术总监 技术职称:高级工程师 工作单位:山东电工电气集团有限公司 对本项目技术创造性贡献:发明了一种GIL硬质扣罩氦质谱真空动态检漏的试验装置及方法及一种超/特高压GIS/GIL母线,承担GIL厂内验证(含主要零部件)设计与试验工作,以及特高压GIL型式试验方案策划、型式试验实施等,参与起草了苏通GIL技术规范与现场安装方案等技术文件,并参与编制了1100kV GIL的生产能力、试验条件配置及GIL生产全过程的体系文件,确保了特高压GIL产品质量,在该项目关键技术研发与应用中做出了创造性贡献。对应“四、主要科技创新”所列第(3)、(4)项。旁证:附件3-6、3-7。 曾获国家科技奖励情况:1、2020年度,中国电力科技创新奖,一等奖,“一种特高压双屏蔽复合套管ZL201711472412.5”,排名3,PIA-2020-Z-1124-R03。2、2021年度,国家电网有限公司科学技术进步奖,特等奖,“苏通长江隧道特高压气体绝缘金属封闭输电线路工程关键技术及应用”,排名18,2021-J-T-02-G18。 - 姓名:李心一
排名:9 行政职务:副总经理 技术职称:教授级高工 工作单位:山东电工电气集团有限公司 对本项目技术创造性贡献:主要开展了GIL绝缘结构设计优化和环氧复合材料工艺性能研究,参加了特高压GIL用气隔式盆式绝缘子结构设计、模具改进和试验分析等工作,研究了GIL绝缘材料、界面材料及导电材料的电热力特性,提出了特高压GIL质量管控与可靠性提升方案,并参与了1100kV 和500kV GIL制造工艺技术研发和样机试制,在该项目研发中做出了创造性贡献。对应“四、主要科技创新”所列第(2)、(3)项。旁证:附件3-7。 曾获国家科技奖励情况:1、2010年度,陕西省科学技术奖,一等奖,“ZF17-1100/Y4000-50气体绝缘金属封闭开关设备”,排名4,2010-1-002-R4;2、2013年度,中国专利奖,金奖,“一种高压开关用高载流能力灭弧室”,排名2,ZL201010262513.1;3、2015年度,陕西省科学技术奖,二等奖,“高压开关设备用系列液压弹簧操动机构”,排名2,2015-2-049-R2。 - 姓名:王浩然
排名:10 行政职务:无 技术职称:高级工程师 工作单位:中国电力科学研究院有限公司 对本项目技术创造性贡献:主要参与了特高压GIL用绝缘材料性能研究,研究确定了绝缘材料、界面材料的关键性能参数和选型要求,支撑了特高压GIL绝缘可靠性提升;仿真研究了特高压GIL典型单元电场分布,分析了微粒捕捉装置合理性,开展特高压GIL用三支柱绝缘子结构优化,显著降低了绝缘子沿面电场;参与开发了一种用于超/特高压管廊输电GIL中的基础单元及管廊输电GIL结构型式,有效提升了特高压GIL绝缘结构设计的合理性和可行性,在该项目研发中做出了创造性贡献。对应“四、主要科技创新”所列第(2)、(3)、(4)项。旁证:附件1-2、3-3、3-7。 曾获国家科技奖励情况:1、2024年度,陕西高等学校科学技术研究优秀成果认定,特等,“特高压GIL管廊输电绝缘关键技术研发与应用”,排名8。 - 姓名:王青于
排名:11 行政职务:无 技术职称:副教授 工作单位:西安交通大学 对本项目技术创造性贡献:研究提出了特高压GIL电、热、力多物理场仿真计算方法,掌握了载流结构“接触应力-接触电阻-载流温升”的耦合仿真计算技术,开发了特高压GIL滑动触头万次寿命疲劳试验系统,获得了GIL中载流连接结构接触劣化机理和失效机制,提出了特高压GIL滑动触头结构优化设计方法,有效提升了载流结构可靠性和稳定性,在该项目关键技术研发与应用中做出了创造性贡献。对应“四、主要科技创新”所列第(1)、(2)项。旁证:附件1-1、3-2、3-4。 曾获国家科技奖励情况:1、2020年度,陕西省技术发明奖,一等奖,“特高压交、直流套管关键技术开发与系列化产品研制”,排名5,2020-F-203003-1-R05。2、2023年度,机械工业科学技术奖,二等奖,“超(特)高压直流系统用套管关键技术研究及国产化工程应用”,排名9,R2302043-09。 - 姓名:王琼
排名:12 行政职务:制造部副经理 技术职称:高级工程师 工作单位:西安西电开关电气有限公司 对本项目技术创造性贡献:主要开展了特高压GIL绝缘材料、导电材料性能测试与分析,参与编制了交流气体绝缘金属封闭输电线路用绝缘子技术规范;开发了GIL滑动支撑装置及GIL输电系统、管道母线及其母线单元,发明了滑动绝缘子与壳体弹性连接结构,并优化设计了特高压GIL用气隔式盆式绝缘子结构,参与攻克了1100kV GIL制造工艺关键技术,并完成了1100kV和500kV GIL样机试制与试验测试,在该项目研发中做出了创造性贡献。对应“四、主要科技创新”所列第(2)、(3)项。旁证:附件1-2、2-10。 曾获国家科技奖励情况:1、2010年度,国家能源科技进步奖,一等奖,“1100kV、63kA大容量特高压组合电器研究与应用”,排名13,NEA-2010-Z-1-01-R13。2、2014年度,西安市科学技术奖,一等奖,LW/13-800/Y5000-63罐式高压交流断路器”,排名11,2014-1-4-R11。 - 姓名:金光耀
排名:13 行政职务:无 技术职称:高级工程师 工作单位:河南平高电气股份有限公司 对本项目技术创造性贡献:主要开展了GIL滑动支撑装置及GIL输电系统、管道母线及其母线单元设计研究,发明了滑动绝缘子与壳体弹性连接和高容差触头结构及高效金属微粒捕捉器,参与设计了特高压GIL用哑铃型三支柱绝缘子,发明了一种充气防尘操作棚,为提高现场装配质量、保证运行可靠性提供了重要支撑,开发了特高压GIL用测温装置、机械寿命检测装置、绝缘试验装置等,在该项目特高压GIL绝缘关键技术研发与应用中做出了创造性贡献。对应“四、主要科技创新”所列第(3)、(4)项。旁证:附件2-11。 曾获国家科技奖励情况:1、2013年度,河南省科技进步奖,二等奖,“超高压开关电液操动机构的研制”,排名7,2013-J-038-R07/10。2、2017年度,中国电力科学进步奖,一等奖,“特高压GIS变电站特快速瞬态过电压防护关键技术及应用”,排名11,2017-J-1-02-G11。 - 姓名:陈宸
排名:14 行政职务:无 技术职称:助理研究员 工作单位:西安交通大学 对本项目技术创造性贡献:参与了特高压GIL多工况试验考核平台研制,开发了GIL用电、热、力一体化检测装置,发明了一种基于多芯光纤的温度传感器,实现了GIL局部放电、插接结构温度分布的高精度、高可靠测量,支撑了特高压GIL电热力多工况试验考核与运维监测,为苏通GIL综合管廊工程顺利投运与稳定运行提供了重要支撑,在该项目关键技术研发与应用中做出了创造性贡献。对应“四、主要科技创新”所列第(4)项。 曾获国家科技奖励情况:无 - 姓名:彭宗仁
排名:15 行政职务:无 技术职称:教授 工作单位:西安交通大学 对本项目技术创造性贡献:主要开展了特高压GIL输电绝缘关键技术攻关,研究提出了特高压GIL工程用环氧复合绝缘材料性能控制指标;开发了基于多物理场仿真与多目标寻优的特高压GIL设计优化技术,首创了哑铃型三支柱支撑绝缘子结构形态,并发明了一种特高压GIL母线结构,实现了特高压GIL多物理场分布均匀化、结构设计合理化;联合厂家开展了多界面处理、无气泡浸渍和无过热真空浇注等核心技术自主研发,在该项目特高压GIL绝缘关键技术研发与应用中做出了创造性贡献。对应“四、主要科技创新”的(1)、(2)、(3)项,旁证:附件1-2、1-3、3-6等。 曾获国家科技奖励情况:1、2017年度,国家科技进步奖,特等奖,“特高压士800kV直流输电工程”,排名32,2017-J-21702-0-01-R32。2、2020年度,陕西省技术发明奖,一等奖,“特高压交、直流套管关键技术开发与系列化产品研制”,排名1,2020-P-203003-R01。3、2004年度,教育部提名国家自然科学奖,一等奖,“电介质介电特性应用基础研究”,排名2,2004-036。
|
| 主要完成单位及创新推广贡献: | - 单位名称:西安交通大学
单位贡献:西安交通大学面向国家特高压建设的重大需求,在该项目中全面组织开展了“特高压GIL管廊输电绝缘关键技术研发与应用”,研究掌握了GIL材料电热力特性,提出了特高压GIL用关键绝缘材料性能指标,形成了具有自主知识产权的特高压GIL材料选型与检测试验方法,实现了特高压GIL关键绝缘材料配方核心技术的突破;首次获得了GIL工程应用方案多物理场分布规律,优化了GIL绝缘子配置方式和均压屏蔽结构型式,发明了多物理场仿真、多目标寻优的特高压GIL结构设计优化关键技术,首创了高性能哑铃型三支柱支撑绝缘子结构形态,实现了特高压GIL绝缘子多物理场分布均匀化、结构合理化;攻克了特高压GIL金属-环氧界面应力集中、屏蔽导体表面缺陷抑制和绝缘件固化内应力调控技术,破解了均压均场、消除界面效应、有效抑制放电的难题,联合厂家完成了特高压GIL关键结构设计,为特高压GIL自主研制提供了先进的技术保证,在特高压GIL管廊输电绝缘关键技术研发中做出了创造性贡献。
依托该项目研究成果,联合研制出特高压GIL关键装备并通过型式试验验证,成功应用于特高压苏-通GIL管廊输电工程,解决了特高压穿江输电“卡脖子”难题,突破了特高压GIL全面国产化的瓶颈和关键核心技术的短板,打破了国外垄断、提升了自主研发能力,为先进GIL输电装备自主研发、质量提升、试验考核和可靠应用提供了重要支撑,取得了显著效益,具有广泛的应用前景。
- 单位名称:西安高压电器研究院股份有限公司
单位贡献:西安高压电器研究院股份有限公司针对苏通特高压GIL综合管廊工程技术特点和应用需求,组织开展了特高压GIL综合管廊关键试验技术与应用等,研究掌握了特高压GIL在设计、制造、安装过程中多种失效模式影响及危害分析方法,分析确定了特高压GIL的薄弱环节和风险因素,建立了特高压GIL设备可靠性关键预测模型,实现了特高压GIL的可靠性参数分析与评估;提出了特高压GIL绝缘、温升、通流多工况等效考核试验方法,研制了滑动触头、伸缩节、滑动三支柱万次疲劳寿命试验装置,掌握了载流连接结构接触磨损特性及接触电阻的变化规律,提出了特高压GIL微粒陷阱捕捉有效性评价方法和微粒检测方法;开发了动态氦质谱检漏气密性试验方法,掌握了密封结构的劣化特性,提出了特高压GIL的关键密封结构设计方案。通过可靠性和型式试验考核关键技术研究,破解了长距离特高压GIL试验考核验证难题,为确保世界首条特高压GIL综合管廊关键技术研发和安全稳定运行做出了创造性贡献。
依托该项目成果,西安高压电器研究院参与编制了1100kV气体绝缘金属封闭输电线路(GIL)技术规范,建立完善了特高压GIL绝缘、温升、密封、机械、燃弧等试验技术与装置,组织完成了1100kV、800kV、550kV、252kV GIL等系列化产品的型式试验考核,有力保障了超特高压GIL产品质量性能与运行可靠性,在超、特高压工程建设中具有广泛的应用前景。
- 单位名称:中国电力科学研究院有限公司
单位贡献:中国电力科学研究院有限公司在该项目中开展了特高压GIL用绝缘子界面缺陷分析与屏蔽抑制方法,探究了多种因素对GIL环氧复合材料电热力性能和制造工艺的影响,发明了树脂浇注绝缘子金属嵌件的表面处理方法、树脂浇注绝缘子及其制备方法;开展了特高压GIL管廊工程三维建模与工程设计,研究了GIL绝缘子、伸缩节、导体插接触头、密封圈的质量管控技术,开发了GIL故障定位方法及检测技术,提出了特高压GIL绝缘可靠性评价方法;研究了GIL线路暂态过电压与绝缘配合,提出了特高压盆式绝缘子、支柱绝缘子试验方法及技术性能,主导制定了1100kV交流GIL装备出厂试验与现场交接试验方案,为提升特高压GIL绝缘可靠性和保证批量生产稳定性提供了重要依据,在该项目关键试验技术与绝缘诊断技术研发及工程高可靠应用中做出了创造性贡献。
依托该项目成果,中国电力科学研究院有限公司主导编制并发布电力行业标准、电力团体标准、国家电网企业标准等,填补了国内外特高压GIL试验技术和现场试验方法的空白,为超特高压GIL质量管控、试验考核和运行维护提供了重要依据和支撑,具有良好的应用前景。
- 单位名称:河南平高电气股份有限公司
单位贡献:河南平高电气股份有限公司在该项目中开展了特高压GIL绝缘子关键制造工艺技术研究,获得了不同工艺对绝缘子复合材料均匀性的影响,发明了微裂纹缺陷标准试样制备方法、压制模具和脱模装置等,得出了金属微粒和臭氧处理对绝缘子闪络电压的影响,攻克了特高压GIL绝缘子环氧浇注配方与工艺、树脂金属粘接界面剂配方与工艺;开展了GIL滑动支撑装置及GIL单元设计,发明了滑动绝缘子与壳体弹性连接结构及高效金属微粒捕捉器,开发了特高压GIL用温度检测装置、机械检测装置、绝缘试验装置等,有效提升了生产效率、避免了制造缺陷,建立了具有自主知识产权的特高压GIL关键制造工艺体系,为提高制造装配质量、保证运行可靠性提供了重要支撑。通过新材料、新工艺的攻关,解决了制造及质量控制难题,在特高压GIL管廊输电绝缘关键技术研发和产品研制中做出了创造性贡献。
通过产学研协同创新,在国际上率先研制出1100kV GIL关键组部件,并通过了型式试验验证,为特高压苏通GIL管廊输电工程提供4000余支绝缘子,产品运行稳定可靠,有效支撑了我国特高压电网建设。通过成果转化和技术反哺,完成了交流800kV、550kV、252kV GIL产品研制,实现了系列化GIL关键技术与核心装备自主可控,取得了显著的经济和社会效益,在超、特高压工程建设中具有广泛的应用前景。
- 单位名称:山东电工电气集团有限公司
单位贡献:山东电工电气集团有限公司在该项目中主要开展了1100kV气体绝缘刚性输电线路(GIL)工程立项、技术参数确认、产品设计、样机制造、带电考核、试验验证等研究工作,参与设计发明了1100kV气体绝缘刚性输电线路(GIL)用三支柱绝缘子及微粒捕捉器,提升了特高压GIL绝缘可靠性;创新了密封结构、柔性补偿技术及弧线段设计方案,解决了长距离三维蜿蜒GIL管线设计难题;开展了金属封闭输电线路壳体与导体加工、绝缘件浇注固化等关键工艺技术研究,并承担了苏-通GIL管廊输电项目工程设计、设备制造、安装施工、交接试验和启动调试等工程应用相关的研发任务。研制的GXL8-1100(L)、GXL10-1100(L)特高压GIL产品,通过了国家权威机构技术检测,各项全检结果符合相关标准要求,已应用于特高压苏通GIL综合管廊工程,满足了工程急需,安全稳定运行至今。
依托该项目创新成果,山东电工电气集团完成了550kV等电压等级GIL技术开发与产品研制,相关技术装备已应用于上海500kV黄渡变电站工程、上海奉贤调相机工程、北京昌平GIL项目,运行状态良好,为先进GIL管道输电技术推广与应用发挥重要作用。
- 单位名称:西安西电开关电气有限公司
单位贡献:西安西电开关电气有限公司在该项目中主要开展了GIL绝缘材料、导电材料的电热力特性研究,参与研制了特高压GIL金属-环氧粘接界面材料,协助提出了特高压GIL工程用关键材料性能指标控制值;优化设计了特高压GIL盆式绝缘子低压端屏蔽环结构,有效改善了绝缘子-金属法兰气体间隙间电场分布;提出了大尺寸、异形曲面绝缘件的模具改进、真空浇注、分段固化技术,建立了特高压GIL关键制造工艺体系;开展了GIL滑动支撑装置及GIL输电系统、管道母线及其母线单元设计研究,发明了滑动绝缘子与壳体弹性连接结构,提出了特高压GIL质量管控与可靠性提升方案,推动了特高压GIL用绝缘子设计制造与可靠应用。
依托该项目研究成果,西安西电开关电气完成了1100kV GIL产品研制与试验验证,并支撑了特高压交流气体绝缘金属封闭输电线路(GIL)绝缘子技术规范、现场交接试验规程等标准编制。通过技术反哺与成果转化,相继研制出500kV、252kV GIL等系列化产品,已应用于水电、核电等清洁能源送出,部分产品已出口至巴基斯坦等海外市场,为我国GIL技术推广应用、装备走向世界起到了重要推动作用。
|
| 完成人合作关系说明: | 完成人合作关系说明:1
|