| 学科专业评审组: | 计算机与系统科学组 | | 项目名称: | 赋能综装维,助推低空经济发展的AI智能体技术与应用 |
| 提名单位: | 陕西省科学技术协会 |
| 提名等级: | 三等奖 |
| 提名单位意见: | 本项目围绕智能化革新提高综装维效率与服务质量,探索提升低空经济发展,将AI新型技术应用与综装维体系,与传统完全依赖于人员实施能力与经验的工作模式转变AI+无人机+数字化赋能于人的模式,是践行中国电信集团云改数转智惠的一次成功探索。
该项目获得授权的国家为中国,发明专利四项《工单的派单方法及装置、非易失性存储介质、电子设备》、《流量切换方法、装置、电子设备和计算机可读介质》、《一种业务流程计算方法、装置、电子设备及存储介质》、《基站负荷调整方法、装置、电子设备和计算机可读介质》,软著两项《中国电信陕西公司AI能力应用管理平台》、《中国电信陕西公司服务透明化应用软件》。
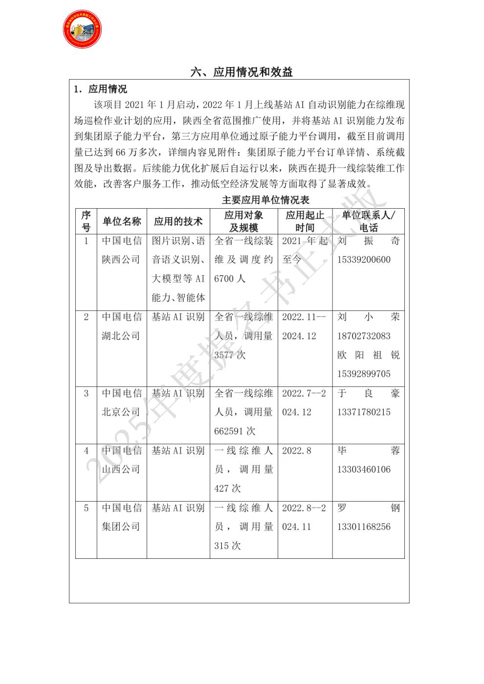
该项目推广性强,在全省范围内推广应用,科技创新、先进性、应用效果以及对行业科技进步的推动作用等方面均表现突出。其中基站AI识别能力2022年发布到集团原子能力平台全国范围推广,除本省外,调通并共享给集团及其他省份共13个单位调用,调用次数合计666977次。
该项目能力优化扩展后自运行以来,在提升一线综装维工作效能,改善客户服务工作,推动低空经济发展等方面取得了显著成效。
|
| 项目简介: | 

|
| 客观评价: | 

|
| 应用情况和效益: |  |
| 主要知识产权和标准规范等目录: |  |
| 主要完成人: | - 姓名:黎扬惠
排名:1 行政职务:无 技术职称:工程师 工作单位:中国电信股份有限公司陕西分公司 对本项目技术创造性贡献:本项目的主要技术负责人,负责系统建设及改造支撑,是需求分析、方案确认、开发测试、上线发布及问题处理的第一责任人,协调处理系统建设过程中功能实现与业务需求差异问题处理,配合功能上线后的实施推广工作。主要科技创新的5项内容本人均为负责人,其中获项目相关的2项专利,申请4项软著,其中2项已获得证书,2项已通过审核,证书申报中。 曾获国家科技奖励情况:2022年《服务透明化平台在云网智慧运营场景的创新研究和应用实践》获中国电信集团科技进步奖三等奖,排名第七。 - 姓名:张萌
排名:2 行政职务:部门总经理 技术职称:高级工程师 工作单位:中国电信股份有限公司陕西分公司 对本项目技术创造性贡献:本项目建设实施总体负责人,负责指导系统建设实施方向,把控整体工作推进,负责系统建设团队分工及协作安排,协调解决各种对内、对外疑难问题,进行集团及公司领导层工作进展汇报。是主要科技创新5项内容的建设实施总体负责人。 曾获国家科技奖励情况:2022年《服务透明化平台在云网智慧运营场景的创新研究和应用实践》获中国电信集团科技进步奖三等奖 排名第三。 - 姓名:范艳艳
排名:3 行政职务:技术总监 技术职称:工程师 工作单位:中国电信股份有限公司陕西分公司 对本项目技术创造性贡献:本项目总体技术方案负责人,负责系统建设技术方案审核,解决系统开发、搭建、实施过程中的疑难技术问题,协调技术、业务、设计等团队,推动项目落地,确保产品符合业务场景需求。主要科技创新的5项内容总体技术方案负责人。 曾获国家科技奖励情况:2022年《服务透明化平台在云网智慧运营场景的创新研究和应用实践》获中国电信集团科技进步奖三等奖 排名第四。 - 姓名:许晨
排名:4 行政职务:主任 技术职称:高级工程师 工作单位:中国电信股份有限公司陕西分公司 对本项目技术创造性贡献:本项目建设实施IT整体工作负责人,负责指导系统建设,项目整体方案和推广实施把关,负责协调解决各种对内、对外疑难问题,负责跨部门协作协调,组织项目整体开发工作按时高质量上线,监督和推进项目实施过程中重大问题的快速解决,是主要科技创新5项内容建设实施IT整体工作负责人。 曾获国家科技奖励情况:无 - 姓名:罗勇成
排名:5 行政职务:助理 技术职称:高级工程师 工作单位:中国电信股份有限公司陕西分公司 对本项目技术创造性贡献:子项目筹备期间负责项目需求明确,无人机采集数据要素确认,无人机单站飞行测试规范制定及审定确认。
子项目实施期间负责试点站点筛选,试点站无人机数据采集、数据确认,无人机单站飞行测试规范修订。
项目验证阶段负责数据比对核实确认。
是主要科技创新第5项内容需求、实施、推广业务负责人。 曾获国家科技奖励情况:无 - 姓名:何伟
排名:6 行政职务:无 技术职称:工程师 工作单位:中国电信股份有限公司陕西分公司 对本项目技术创造性贡献:主要负责需求分析:深入调研装维、调度人员的工作痛点,收集 “急、难、愁、盼” 问题,明确智能问答、智能调度等核心功能需求。产品规划:制定智装助手及现场施工智能体的整体方案,规划功能模块与迭代路线,定义产品目标与业务价值。跨部门协作:协调技术、业务、设计等团队,推动项目落地,确保产品符合业务场景需求。是主要科技创新5项内容参与人。 曾获国家科技奖励情况:无 - 姓名:钱萌
排名:7 行政职务:无 技术职称:助理工程师 工作单位:中国电信股份有限公司陕西分公司 对本项目技术创造性贡献:针对装维一线“急难愁盼”问题,进行业务场景需求挖掘,需求功能贴合实际作业场景;开发可视化大屏,呈现智装校验效率、服务质量、装维质量等指标,为管理人员提供决策看板;通过现场施工全流程测试,验证ASR语音识别、故障AI识别的准确性及系统稳定性,确保技术赋能切实提升装维效率与服务质量;推动装维人员从传统模式向智能人机交互模式迁移通过培训材料、试点案例提升一线接受度。是主要科技创新5项内容参与人。 曾获国家科技奖励情况:无
|
| 主要完成单位及创新推广贡献: | - 单位名称:中国电信股份有限公司陕西分公司
单位贡献:本单位在该项目研发过程中,通过一系列技术创新与实践,以智能化技术显著提升了综装维工作效能与服务质量,推动了低空经济效益。具体贡献如下:利用大模型、利用大模型、图像检测、ASR语音能力,在综装维业务场景积极探索互联网化运营转型,助力综装维一线人员的及时支撑、智能调度决策,注智装维交付质检。打造了智装助手,包括智能问答、智能调度、智能质检三大能力。针对装维管理中的“急、难、愁、盼”问题,依托大模型、AI能力,将“人人交互”的装维支撑体系工作模式转变“智能的人机交互”模式。同步采用无人机进行干线、基站现场视频采集,构建三维可视化全景地图,通过AI识别实现故障排除、现场巡检等方面的功能,提升工作效率,降低安全事故风险,提升服务质量,推动低空经济发展。知识产权成果:项目推进中取得四项发明专利和两项软著:专利:《工单的派单方法及装置、非易失性存储介质、电子设备》、《流量切换方法、装置、电子设备和计算机可读介质》、《一种业务流程计算方法、装置、电子设备及存储介质》、《基站负荷调整方法、装置、电子设备和计算机可读介质》,软著:《中国电信陕西公司AI能力应用管理平台》、《中国电信陕西公司服务透明化应用软件》,为电信行业的发展注入了新的动力。综上所述,本单位在技术研发、系统集成、安全保障等方面做出了突出贡献,推动了AI能力、大模型、智能体技术在陕西省的应用与发展,树立了行业标杆。
|
| 完成人合作关系说明: | 完成人合作关系说明:1
|