| 学科专业评审组: | 计算机与系统科学组 | | 项目名称: | 视频云安全通信关键技术及标准化应用 |
| 提名单位: | 西安市人民政府 |
| 提名等级: | 三等奖 |
| 提名单位意见: | 视频云通信的云化安全、大规模组网问题是推动视频技术和云计算发展的核心问题。该项目攻克了视频云组网、云安全事件演化分析、自主安全通信协议、全网全域端到端Qos服务模型、高可靠实时云视频服务等关键技术难题,获得授权发明专利7项,在网络规模、设备准入、抖动、利用率、结构安全等10余项指标明显优于国内外主流技术。该项目结合最佳实践,在行业内容形成共识,推广形成了3项视频云和云安全领域的行业标准,成果已成功应用于全国31个省市,并为APEC、大运会、G20峰会、博鳌亚洲论坛、十九大、奥运会、亚运会等重大活动提供服务与保障,近三年累计新增销售额21.58亿元,新增利润4.35亿元,经济效益与社会效益显著。
项目研究方法科学,研究结果可信,受到学术研究同行和行业实践的认可,既有学术专家认可的国际先进、国内领先水平鉴定,也有得到行业共识的行业标准成果,在推动科学研究进步的同时也促进了经济和社会效益的发展。综上对照陕西省科学技术进步奖授奖条件,特推荐申请2025年度陕西省科学技术进步奖三等奖。
|
| 项目简介: | 

|
| 客观评价: | 

|
| 应用情况和效益: | 

|
| 主要知识产权和标准规范等目录: | 

|
| 主要完成人: | - 姓名:张勇
排名:1 行政职务:无 技术职称:高级工程师 工作单位:西安邮电大学 对本项目技术创造性贡献:
1)牵头完成成果1的《视频云服务平台技术要求》行业标准;
2)牵头完成成果2的《公有云服务安全运行可视化管理规范》行业标准;
3)作为第二完成人完成成果3的《公有云服务平台安全运维管理要求》行业标准;
4)培养硕士8名,标准化人才12人;
5)提出云环境下基于稀疏时间序列的动态贝叶斯方法构造复杂安全事件的时序演化安全预警方法,完成成果4的授权发明专利《一种云平台的时序演化网络安全预警方法》(第一完成人)。 曾获国家科技奖励情况:1)2019年、湖北省科技进步奖、二等、基于云计算与大数据的公共安全关键技术及应用、第10、2019J-244-2-086-038-R10;
2)2015年、陕西省科学技术奖、二等、云计算安全关键技术验证与攻防平台、第二、2015-2-056-R2;
3)2003年、陕西省科学技术奖、二等、JUMP路由器、第五、01~02-2-003-R5。 - 姓名:王艳辉
排名:2 行政职务:副总裁 技术职称:正高级工程师 工作单位:视联动力信息技术股份有限公司 对本项目技术创造性贡献:
1) 研究提出视频云在视联网场景的基本架构及各模块的技术要求,规定云采集、云互联、云共享的重要核心技术指标;
2) 组织、指导视频云服务平台相关产品的研发,推动标准的验证与规模化应用;
3) 参与编制成果1的行业标准《视频云服务平台技术要求》(第二完成人);
4) 对本项目的成果6、7、8、10的发明专利做出贡献。 曾获国家科技奖励情况:无 - 姓名:朱志祥
排名:3 行政职务:院长 技术职称:教授 工作单位:陕西省信息化工程研究院 对本项目技术创造性贡献:
1)牵头完成成果3的行业标准《公有云服务平台安全运维管理要求》行业标准;
2)作为主要人员完成成果1的《视频云服务平台技术要求》行业标准;
3)作为主要人员完成成果2的《公有云服务安全运行可视化管理规范》行业标准
4)培养硕士15人;
5)提出支持安全、高效数据共享的安全通信网关技术,对成果5的授权发明专利有贡献。 曾获国家科技奖励情况:1)2019年、湖北省科技进步奖、二等、基于云计算与大数据的公共安全关键技术及应用、第二、2019J-244-2-086-038-R02;
2)2015年、陕西省科学技术奖、二等、云计算安全关键技术验证与攻防平台、第一、2015-2-056-D1。 - 姓名:亓娜
排名:4 行政职务:副总 技术职称:工程师 工作单位:视联动力信息技术股份有限公司 对本项目技术创造性贡献:
1)研究视频会议场景下的性能优化和大规模组网运行技术,提出视频云平台互联相关技术特性;
2)协调、配合团队进行实验验证,验证视频通信在具体应用中的安全性要求;
3)对成果8的授权发明专利《一种基于视联网的网络会议控制方法和装置》有贡献。 曾获国家科技奖励情况:无 - 姓名:彭琴
排名:5 行政职务:主任 技术职称:工程师 工作单位:陕西省信息化工程研究院 对本项目技术创造性贡献:
1)联合牵头完成成果2的行业标准《公有云服务安全可视化管理规范》(第二完成人);
2)参与编制完成成果1的行业标准《视频云服务平台技术要求》;
3)负责指定云环境下的安全可视化指标体系,,负责不同场景分析和应用推广研究。 曾获国家科技奖励情况:无 - 姓名:沈军
排名:6 行政职务:副总 技术职称:正高级工程师 工作单位:视联动力信息技术股份有限公司 对本项目技术创造性贡献:
1)研究提出视频组网中的高质量数据传输方法以及实时高清云视频服务关键技术;
2)负责重负载环境下的性能验证和技术推广;
3)对成果9的授权发明专利《一种视联网终端与通信设备之间建立通讯的方法和系统》有贡献。 曾获国家科技奖励情况:无 - 姓名:王闯
排名:7 行政职务:副院长 技术职称:副教授 工作单位:西安邮电大学 对本项目技术创造性贡献:
1)作为主要完成人完成《公有云服务安全运行可视化管理规范》行业标准;
2)作为主要完成人完成《视频云服务平台技术要求》行业标准;
3)设计基于实时数据驱动的云安全运行可视化架构,参与优化"配置-监控-分析-响应"管理闭环,参与构建复杂场景视频源质量保障体系,完成低光照、强逆光等极端环境下视频采集的测试验证。 曾获国家科技奖励情况:无
|
| 主要完成单位及创新推广贡献: | - 单位名称:西安邮电大学
单位贡献:
西安邮电大学是《视频云服务平台技术要求》牵头单位,给出了视频云服务平台的体系框架,主导规定了视频云服务平台的关键技术要求。牵头编写制定《公有云服务平台安全运维管理要求》,规定了公有云服务商开展安全运维的管理要求,主要涉及组织与人员、策略与规程、服务水平协议、资源管控与隔离、应急响应与风险评估、供应链安全、业务连续性保障、问题跟踪与证据收集;牵头编写制定《公有云服务安全运行可视化管理规范》,提出了符合SLA安全承诺的公有云服务平台运行可视化管理要求,包括管理框架、实施过程、角色职责、指标体系和交互方式;授权国家发明专利《一种云平台的时序演化网络安全预警方法》,通过事件演化分析与维度约简、基于事件分群的安全事件深度预警建模、多维模型应用与优化的方法,解决云平台安全威胁快速发现和早期预警问题。授权发国家发明专利《一种基于开放数据的服务网关系统》,提出了高效、安全的服务网关系统,解决了数据共享场景下的安全数据通信问题。相关研究成果已被行业众多单位应用,并产生了显著的经济效益和良好的社会效益。
知识产权标准规范、主要完成单位和主要完成人排名无争议。
- 单位名称:视联动力信息技术股份有限公司
单位贡献:
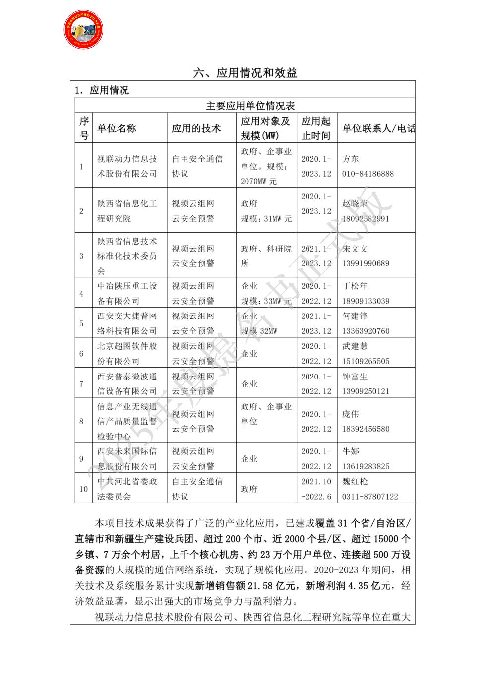
视联动力信息技术股份有限公司(以下简称“视联动力”)是《视频云服务平台技术要求》YD/T 3863-2021的起草单位。视联动力创新研发了一种自主可控的超大规模广域网络安全通信协议技术。该技术在网络架构、入网设备编码机制、通信寻址机制、通信节点交换机制、通信管理认证机制、主动安全机制等方面进行了创新,具备超大规模灵活组网、面向连接的服务质量保障、基于上行滤包的主动防御和隔离、先认证后连接的主动安全通信、内生支持国产密码技术、异构资源跨网融合对接、业务通道安全隔离、自主可控的异构且兼容IP网络结构的特性。基于该技术构建的通信网络系统在视频领域实现多项颠覆性突破,结合云安全运行体系,承建了多个部委和省份视频领域的试点示范项目,实现了长时间、大规模、成熟应用。目前,依托该技术已建成覆盖31个省/自治区/直辖市和新疆生产建设兵团、超过200个市、近2000个县/区、超过15000个乡镇、7万余个村居,上千个核心机房、约23万个用户单位、连接超500万设备资源的大规模的通信网络系统,实现了规模化应用,并为APEC、大运会、G20峰会、博鳌亚洲论坛、十九大、奥运会、亚运会等重大活动提供服务与保障。
知识产权标准规范、主要完成单位和主要完成人排名无争议。
- 单位名称:陕西省信息化工程研究院
单位贡献:
本单位参与编写制定《公有云服务平台安全运维管理要求》,规定了公有云服务商开展安全运维的管理要求,主要涉及组织与人员、策略与规程、服务水平协议、资源管控与隔离、应急响应与风险评估、供应链安全、业务连续性保障、问题跟踪与证据收集;参与编写制定《公有云服务安全运行可视化管理规范》,提出了符合SLA安全承诺的公有云服务平台运行可视化管理要求,包括管理框架、实施过程、角色职责、指标体系和交互方式。与西安邮电大学合作提出一种基于开放数据的服务网关系统,主要负责服务网关系统的框架设计和接口设计,并获得授权发明专利。相关技术应用于秦岭峪口信令预警、十四运会、第十一届全国残运会暨第八届特奥会、陕西省第十七届运动会,19届亚运会、第4届亚残运会、第一届全国学生(青年)运动会、第十四届全国冬季运动会、哈尔滨亚冬会等保障工作,并得到认可。
知识产权标准规范、主要完成单位和主要完成人排名无争议。
|
| 完成人合作关系说明: | 完成人合作关系说明:1
|