| 学科专业评审组: | 机械组 | | 项目名称: | 新能源商用车动力系统能量管理技术及产业化应用 |
| 提名单位: | 陕西省科学技术协会 |
| 提名等级: | 二等奖 |
| 提名单位意见: | 该项目针对新能源商用车辆动力系统能量管理及产业化过程中的技术难题,在国家自然科学基金和陕西省自然科学基础研究计划等项目支持下开展了系统性研究和核心技术攻关。项目提出了双电机耦合驱动及控制方法,开发了电池自适应能量管理系统,突破了电机与电池的协同热管理与控制技术,形成了新能源商用车动力系统系列化产品,显著提升了新能源商用车整车运行能效。研究成果取得了包括31项发明专利、102篇高水平论文在内的一大批自主知识产权。项目研究成果经鉴定总体达到国际先进水平。项目研发的3大系列15个型号的新能源商用车辆系列产品已实现规模化生产,在干线物流、城市配送、港口运输等多个场景得到推广应用,取得了显著的经济和社会效益。
该项目选题紧贴国家“双碳”战略和新能源汽车产业发展规划,技术创新突出,兼具前沿性和工程应用价值,对提升我国新能源商用车关键核心技术自主可控水平、推动产业绿色低碳转型具有重要意义,具有广阔的应用前景和推广价值,符合陕西省科学技术进步奖二等奖提名条件。
提名该项目为陕西省科学技术进步奖 二 等奖。
|
| 项目简介: | 

|
| 客观评价: | 

|
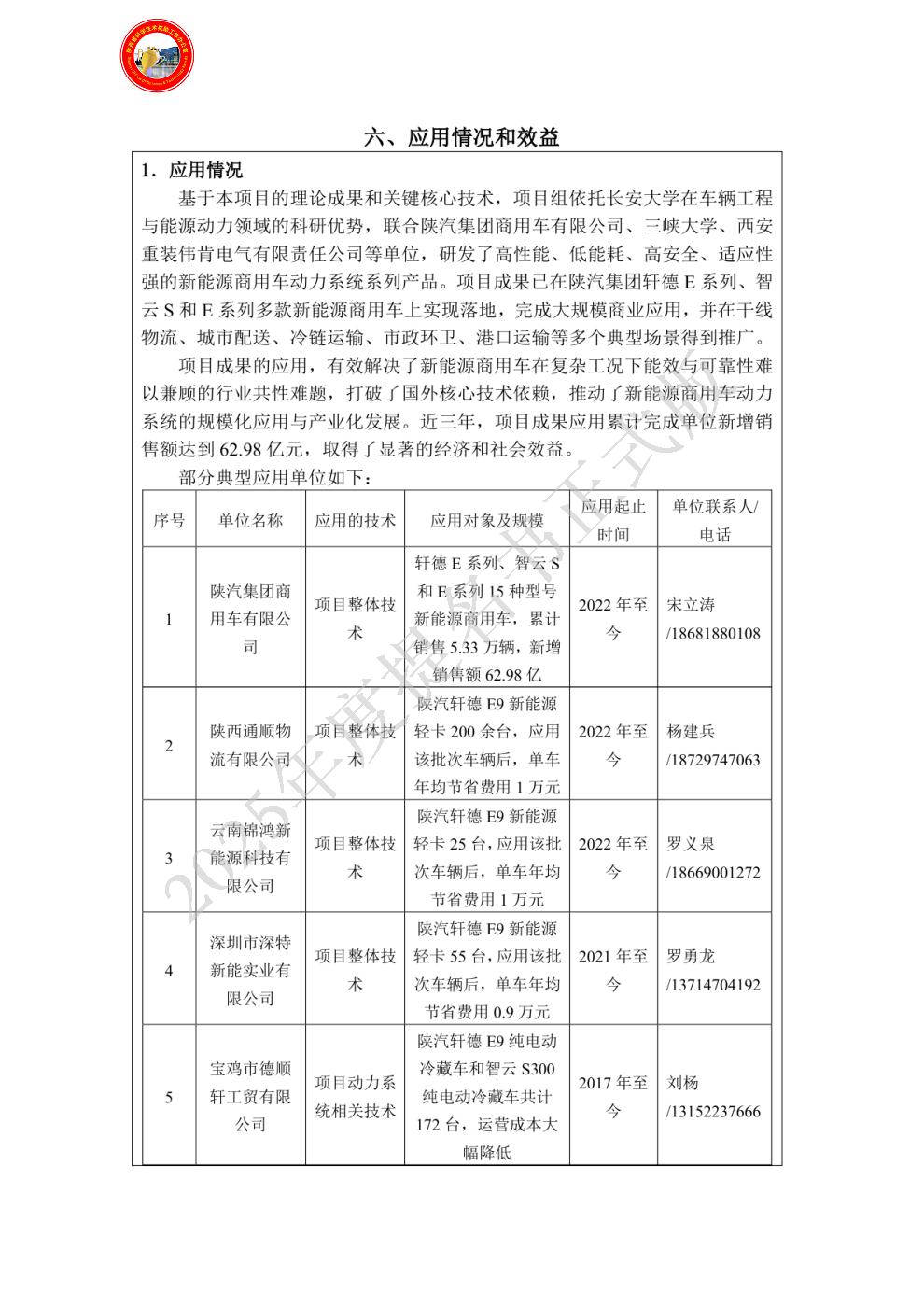
| 应用情况和效益: | 

|
| 主要知识产权和标准规范等目录: | 

|
| 主要完成人: | - 姓名:罗丁
排名:1 行政职务:无 技术职称:副教授 工作单位:长安大学 对本项目技术创造性贡献:对创新点2、3、4做出实质性贡献。负责项目总体方案、技术路线的制定,参与具体实施计划制定和研究进度把控,承担项目成果的汇总与推广应用工作。负责提出电机电池一体化热管理架构和轻量化电池框架结构,设计三维螺旋冷却流道与分层冷却夹套结构,开发热电模块与相变材料耦合的电池热管理系统,提出热电多模式切换控制与余热利用方法,显著提升动力系统热安全性和能效水平,是第6、7、10项代表性成果的完成人。 曾获国家科技奖励情况:2023年度,《发动机余热回收温差发电系统多场耦合理论及方法》,陕西省内燃机学会自然科学奖特等奖,排名:1,SNX2023J-KXJS-0418-1-J06。 - 姓名:李耀华
排名:2 行政职务:无 技术职称:副教授 工作单位:长安大学 对本项目技术创造性贡献:对创新点1、2做出实质性贡献。参与制定项目总体方案和技术路线,负责电机驱动与能量管理技术研究,承担相关研究成果的整合与技术把关。提出了双电机功率分流与耦合驱动方法,开发了双电机协同的制动能量回收技术,主导了轻量化电池框架结构设计,构建了自适应能量管理策略,提升了驱动系统效率与能量回收水平,是第1、4、5、8、9项代表性成果的完成人。 曾获国家科技奖励情况:2021年度,《一种永磁同步电机模型预测控制方法》,陕西省电源行业成果转化奖,排名:1;
2021年度,《商用车电动化关键技术研究及产业化》,陕西高等学校科学技术奖一等奖,排名:7;
2023年度,《高性能电动汽车用永磁同步电机控制策略研究》,陕西高等学校科学技术奖三等奖,排名:1。 - 姓名:陈俊硕
排名:3 行政职务:系副主任 技术职称:副教授 工作单位:长安大学 对本项目技术创造性贡献:对创新点1、4做出实质性贡献。负责能量管理控制器的研发与整车集成,设计了集成双电机模式切换和自适应热管理功能的控制器,推动了整车系统实时优化与稳定运行,为成果应用提供了核心支撑,是第2、3项代表性成果的完成人。 曾获国家科技奖励情况:无。 - 姓名:方慧平
排名:4 行政职务:副总经理 技术职称:高级工程师 工作单位:陕汽集团商用车有限公司 对本项目技术创造性贡献:对创新点1、4做出实质性贡献。负责电动商用车系列产品开发及产业化应用的总体实施方案制定,参与具体实施计划与进度安排,协调整车开发与推广应用。推动驱动系统与热管理系统在整车平台的集成与验证,完成批量化应用,是成果产业化的主要推动者。 曾获国家科技奖励情况:无。 - 姓名:宋立涛
排名:5 行政职务:副部长 技术职称:高级工程师 工作单位:陕汽集团商用车有限公司 对本项目技术创造性贡献:对创新点1、2做出实质性贡献。参与项目实施计划和研究进度安排,负责电机系统的开发与集成应用。完成双电机耦合驱动系统的结构件设计、参数匹配与优化、整车集成与验证,参与能量控制系统的设计,推动成果在系列化产品中的应用。 曾获国家科技奖励情况:无。 - 姓名:杨学林
排名:6 行政职务:院长 技术职称:教授 工作单位:三峡大学 对本项目技术创造性贡献:对创新点2、3做出实质性贡献。参与制定研究方案和研究进度,负责电池特性分析与状态估计研究,承担项目相关成果的研究组织与总结。构建了融合实车工况数据的电池健康状态与荷电状态估计模型,提出SOC/SOH高精度估计与衰减机理建模方法,是第6、7、10项代表性成果的完成人。 曾获国家科技奖励情况:2021年度,《高性能储能电池材料制备技术及应用》,湖北省技术发明奖二等奖,排名:1,2021F-040-2-014-004-R01;
2017年度,《新型锂离子电池电极材料》,湖北省自然科学奖三等奖,排名:1,2017Z-023-3-007-003-R01。 - 姓名:刘杨勇
排名:7 行政职务:副董事长 技术职称:工程师 工作单位:西安重装伟肯电气有限责任公司 对本项目技术创造性贡献:对创新点1做出实质性贡献。参与具体研究任务和工程化开发,负责双电机功率耦合装置及行星排结构的总体设计与验证,完成双电机系统的集成与试验,推动驱动系统的产业化应用。 曾获国家科技奖励情况:无。 - 姓名:孙晓烨
排名:8 行政职务:部长 技术职称:工程师 工作单位:西安重装伟肯电气有限责任公司 对本项目技术创造性贡献:对创新点1、3做出实质性贡献。参与研究计划实施,负责双电机驱动系统的推广应用。参与永磁同步电机及行星齿轮的参数选型与样机制作,参与电机-电池一体化热管理系统的设计,为成果应用提供了重要支撑。 曾获国家科技奖励情况:无。 - 姓名:王桂丽
排名:9 行政职务:副总经济师 技术职称:高级经济师 工作单位:西安重装伟肯电气有限责任公司 对本项目技术创造性贡献:对创新点1、2做出实质性贡献。参与研究内容落实,负责电机系统的推广应用。参与研发了轻量化电池框架结构,提升动力系统的能效水平,推动电机和电池系统在整车中的应用。 曾获国家科技奖励情况:无。 - 姓名:李钰
排名:10 行政职务:系副主任 技术职称:副教授 工作单位:长安大学 对本项目技术创造性贡献:对创新点3做出实质性贡献。参与研究计划和技术路线制定,负责热能交换系统的设计,推动了关键部件的工程化与可靠性验证,确保成果在产业化应用中的稳定性。 曾获国家科技奖励情况:无。
|
| 主要完成单位及创新推广贡献: | - 单位名称:长安大学
单位贡献: 长安大学直属教育部,是国家“211工程”重点建设高校、“985工程优势学科创新平台”建设高校、世界一流学科建设高校,依托“交通新能源开发、应用与汽车节能”省重点实验室,在新能源汽车整车控制、电驱动系统与热管理方面具有显著优势。主要贡献包括:
(1)主持制定项目总体方案和技术路线。
(2)承担整车控制、驱动电机控制、车辆动力学控制及循环工况构建与仿真研究。
(3)研发整车控制器和能量管理系统控制器,完成关键算法设计与验证。
(4)主导电机冷却系统研发,提出三维螺旋冷却流道、分层冷却夹套等新型结构,构建电机电池一体化热管理系统并提出相应控制策略。
(5)参与双电机功率耦合驱动技术、能量回收控制及整车性能验证。
- 单位名称:陕汽集团商用车有限公司
单位贡献: 陕汽集团商用车有限公司是我国是我国商用车行业知名企业,是国家级高新技术企业、我国大型商用车制造企业,是我国首批整车和零部件出口基地企业,产品覆盖重型卡车、重型车桥及汽车后市场等领域。在新能源商用车领域处于行业领先地位,开发了纯电动、混合动力等多款节能与新能源商用车产品,拥有394项商用车专利技术,其新能源轻卡销量位居全国新能源轻卡第一梯队。拥有国家认定企业技术中心、博士后科研工作站和新能源商用车研发平台,具备整车开发、试验验证和产业化能力。主要贡献包括:
(1)参与制定项目总体方案和产业化实施路线。
(2)主导3大系列15个型号新能源商用车产品开发与产业化。
(3)完成动力系统总成匹配、整车性能优化与测试验证,推动电机系统、热管理系统及电池管理系统等关键技术成果工程化应用。
(4)建立完善的销售与服务体系,对项目相关产品进行大规模市场推广,显著提升新能源汽车在商用车领域的市场占有率。
- 单位名称:三峡大学
单位贡献: 三峡大学是湖北省重点建设高校,依托三峡大学储能技术研究院和电气与新能源科研平台,在动力电池管理和能量管理领域具有深厚积累。主要贡献包括:
(1)参与制定项目总体方案和研究路线。
(2)开展动力电池状态估计、健康状态评估与衰减机理建模,提出高精度SOC/SOH估计方法。
(3)构建基于实车多工况数据的能量管理策略,形成上下层分层能量管理架构,提升电池一致性并降低容量衰减。
(4)承担电池热管理研究,并与长安大学联合攻关电池与电机协同热管理技术。
- 单位名称:西安重装伟肯电气有限责任公司
单位贡献: 西安重装伟肯电气有限责任公司是国内领先的电机及电气控制系统研发制造企业,具备电驱动系统设计与制造的核心能力。主要贡献包括:
(1)参与制定项目技术路线和研究计划。
(2)负责双电机功率耦合驱动系统开发及产业化应用,完成关键零部件设计与测试验证。
(3)承担动力系统与热管理系统的集成及整车应用验证,推动科研成果产业化落地。
(4)完成工程化可靠性验证,提升整车运行的安全性与稳定性。
|
| 完成人合作关系说明: | 完成人合作关系说明:1
|