| 学科专业评审组: | 机械组 | | 项目名称: | 复杂构件绿色锻造形性控制关键技术及应用 |
| 提名单位: | 陕西省科学技术厅 |
| 提名等级: | 二等奖 |
| 提名单位意见: | 由中国重型机械研究院股份公司牵头研发的项目“复杂构件绿色锻造形性控制关键技术及应用”是针对复杂构件锻造过程工艺复杂繁琐、高温辐射-多频振动-形性变化等多维干扰严重,传统锻造技术难以实现异形锻件组织性能均匀稳定与优质高效生产难题,在国家科技部重大专项、国家工信部工业强基工程计划支持下,开展了复杂构件绿色锻造形性控制关键技术及应用,历经十余年技术攻关,研发了锻造压机智能调速和节能液压系统,开发了快速换砧、精准高效喷涂等技术,实现了复杂构件的绿色高效制造;开发了多种类、多规格复杂构件锻造新工艺和锻件尺寸精准补偿系统,实现了复杂构件形性协调的高质量塑性成形;提出了多源异构数据融合的压机与操作机协同控制策略,开发了涵盖锻造工艺、锻件精度、设备性能等的智能运维系统,实现了复杂构件锻造全过程的可靠、稳定、高效运行。
项目成果技术创新性强,具有自主知识产权,整体技术达到国际先进水平。
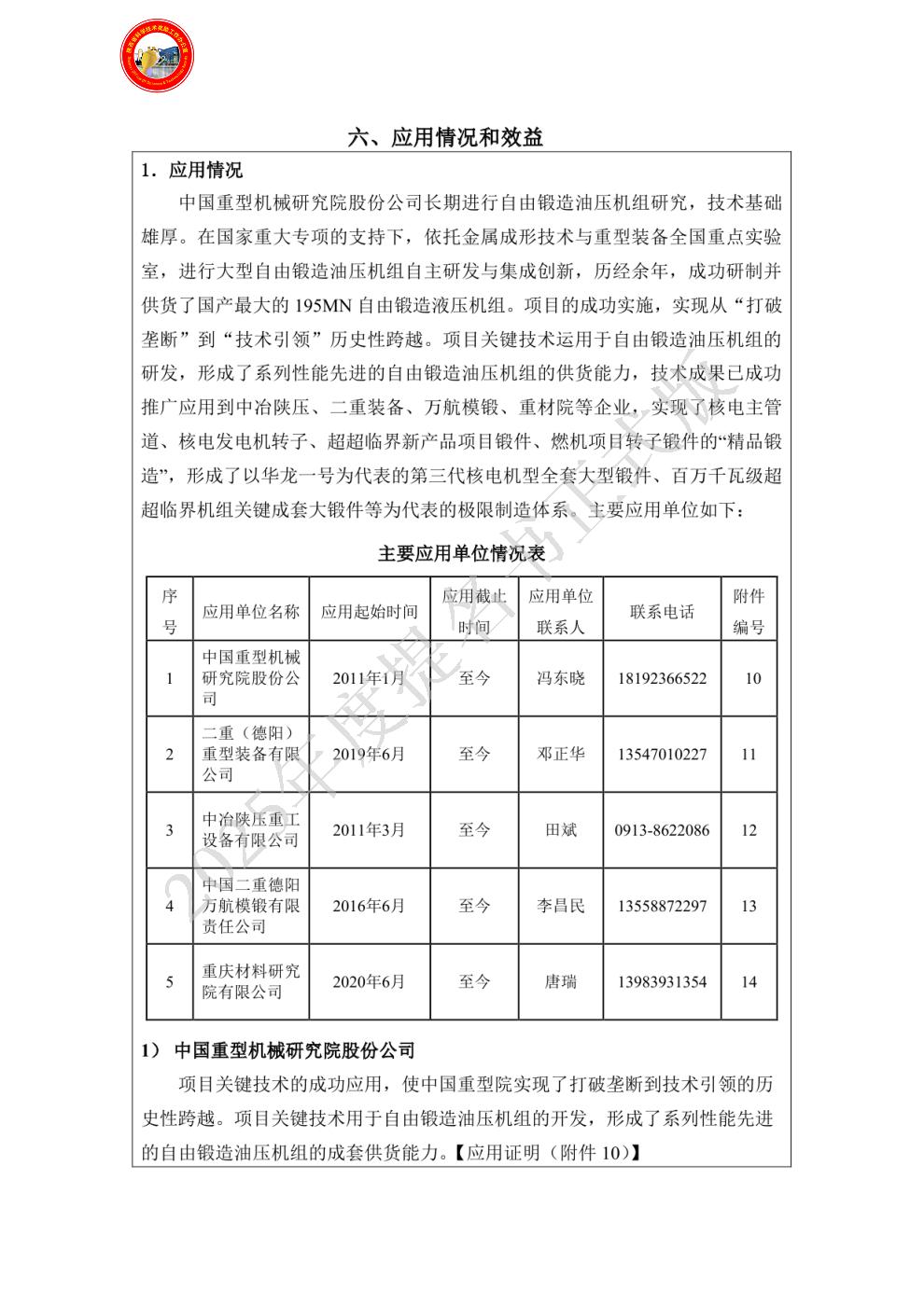
项目成果已成功推广应用到中冶陕压、二重装备、万航模锻、重庆仪表院等企业,锻造产品已成功应用于惠州、三澳、廉江等核电机组以及白鹤滩、长龙山等水电工程,取得了显著的经济社会效益。
经审核,提名材料真实有效,已进行公示,符合陕西省科学技术奖授奖条件。
|
| 项目简介: | 

|
| 客观评价: | 

|
| 应用情况和效益: | 

|
| 主要知识产权和标准规范等目录: |  |
| 主要完成人: | - 姓名:范玉林
排名:1 行政职务:部长 技术职称:正高级工程师 工作单位:中国重型机械研究院股份公司 对本项目技术创造性贡献:项目主要完成人,负责项目总体技术与方案制定,负责项目团队实施复杂构件绿色锻造形性控制关键技术及应用;在复杂锻件工艺方案制定、锻造过程数智化方案制定等方面做出重要贡献(对应本项目创新1、2、3)。
授权发明专利5件【附件21(2、4、5)、附件22(13、14)】,实用新型2项【附件22(17、18)】,发表论文3篇【附件32(16、17、18)】。
曾获国家科技奖励情况:2004年,陕西省科学技术奖三等奖,三工位瓷套修坯机,排名1。 - 姓名:苏振华
排名:2 行政职务:副部长 技术职称:正高级工程师 工作单位:中国重型机械研究院股份公司 对本项目技术创造性贡献:项目主要完成人,负责复杂构件绿色锻造形性控制的关键装备技术研究,研发了大型锻造压机尺寸精度补偿系统、速度智能调控等关键装备技术(对应本项目创新2);搭建了锻造全过程数智化总体框架,开发了锻造数据采集与监控平台,在锻造过程数据采集、数据监测等方面实现多项技术创新(对应本项目创新3)。
授权发明专利7件【附件21(1、2、4、6)、附件22(12、13、14)】,实用新型1件【附件22(17)】,软件著作权1项【附件22(20)】,发表学术论文13篇【附件31、附件32】,参与制定国家标准1项【附件23(21)】。 曾获国家科技奖励情况:无 - 姓名:翟富刚
排名:3 行政职务:系主任 技术职称:教授 工作单位:燕山大学 对本项目技术创造性贡献:主要负责锻造操作机与压机联动控制策略研究。提出了位移-速度复合控制方法,大大提高了多机联动效率,缩短了锻造周期,降低了锻造功耗,对创新点1、3做出了创造性贡献。
授权发明专利1项【附件21(3)】,发表学术论文3篇【附件31(1、2、3)】。 曾获国家科技奖励情况:2016年,河北省科学技术进步一等奖,高集成性阀缸一体化液压驱动单元设计理论及控制技术,排名5。
2017年,河北省科学技术进步一等奖,锻造液压机创新设计及先进控制理论与实践,排名6
2024年,中国液压气动密封件工业协会技术发明一等奖,高效除气除杂小型化非金属液压油箱设计制造新方法,排名4。
- 姓名:冯东晓
排名:4 行政职务:无 技术职称:高级工程师 工作单位:中国重型机械研究院股份公司 对本项目技术创造性贡献:负责复杂构件绿色锻造形性控制的关键装备开发,参与重载操作机与压机联动控制技术研究,完成锻造操作机钳杆跟随控制方法,负责设备制造和现场安装调试等技术指导工作(对应本项目创新1、3);
授权发明专利5件【附件21(1、2、4)、附件22(13、14)】,实用新型专利1件【附件22(18)】,软件著作权1项【附件22(19)】,发表论文6篇【附件31(8、10、13、15)、附件32(16、18)】。
曾获国家科技奖励情况:2011年,西安市科学技术奖一等奖,25MN下拉式快速锻造油压机组,排名10。
- 姓名:邓正华
排名:5 行政职务:无 技术职称:高级工程师 工作单位:二重(德阳)重型装备有限公司 对本项目技术创造性贡献:参与复杂构件绿色锻造形性控制工艺的研制工作,建立了超大尺寸异形锻件锻造工艺体系并组织实施,提高了锻造效率,减少了平均加热火次,锻件质量显著提高,创造了良好的经济和社会效益。(对应本项目创新2);
授权发明专利1件【附件21(8)】,实用新型专利1件【附件22(15)】,国家标准1项【附件23(22)】,发表论文2篇【附件32(19、20)】。
曾获国家科技奖励情况:2017年,国机重装科学技术进步奖二等奖,大型深海超高压模拟试验装置大型锻件研制,排名第1。
2021年,中国机械工业科学技术奖特等奖,800MN大型模锻压机关键技术及工程应用,排名第15。
2022年,四川省科学技术进步奖三等奖,7500吨大型筒节轧机研制及应用,排名第5。
- 姓名:马永军
排名:6 行政职务:无 技术职称:高级工程师 工作单位:中国重型机械研究院股份公司 对本项目技术创造性贡献:项目参研人员,开展绿色锻造装备设计方案验证,开展装备调试与检测,参与大型锻造压机速度智能调控技术研究与应用,参与锻造全过程数智化平台开发(对应本项目创新1、3)。
授权发明专利1件【附件21(1)】,软件著作权2项【附件22(19、20)】,发表论文3篇【附件31(7、8)、附件32(17)】。
曾获国家科技奖励情况:无 - 姓名:董渊哲
排名:7 行政职务:无 技术职称:副教授 工作单位:长安大学 对本项目技术创造性贡献:项目参研人员,参与了复杂锻件成形新工艺的仿真及试验研究工作,对创新点1、2有贡献。
发表论文1篇【附件32(22)】。
曾获国家科技奖励情况:2018年,陕西省科学技术奖一等奖,低应力疲劳的裂纹可控式精密分离技术及应用,排名第7。 - 姓名:刘亚军
排名:8 行政职务:无 技术职称:工程师 工作单位:中冶陕压重工设备有限公司 对本项目技术创造性贡献:参与复杂构件绿色锻造形性控制工艺的研制工作,实现了多规格复杂构件的锻造工艺,解决了复杂构件锻造效率降低的问题。(对应本项目创新2);
授权发明专利2件【附件21(7)、附件22(11)】,实用新型专利1件【附件22(16)】。
曾获国家科技奖励情况:无 - 姓名:王佩
排名:9 行政职务:无 技术职称:讲师 工作单位:燕山大学 对本项目技术创造性贡献:主要负责压机机理建模、高性能控制方法及故障诊断研究,对创新点1、3均做出了贡献。
授权发明专利1件【附件22(10)】,发表论文1篇【附件32(21)】。 曾获国家科技奖励情况:2024年,中国液压气动密封件工业协会技术发明一等奖,高效除气除杂小型化非金属液压油箱设计制造新方法,排名7。 - 姓名:李昌民
排名:10 行政职务:无 技术职称:工程师 工作单位:中国第二重型机械集团德阳万航模锻有限责任公司 对本项目技术创造性贡献:作为项目完成人,提出了大型复杂构件预制坯均匀性控制方法,发明了短流程制坯工艺,应用该工艺方法获得的锻件成品尺寸精度高、材料一致性好。
授权发明专利1件【附件21(9)】。
曾获国家科技奖励情况:无
|
| 主要完成单位及创新推广贡献: | - 单位名称:中国重型机械研究院股份公司
单位贡献:中国重型机械研究院股份公司作为本项目第一完成单位,在复杂构件绿色锻造形性控制关键技术及应用等方面取得了创新性突破,主要贡献如下:
1、开发了锻造液压节能回路及充排液控制系统,有效降低锻造压机溢流和节流损耗。突破了智能调速、快速换砧系列锻造关键技术,开发了视觉协调自动喷涂系统及方法,解决了锻造时间长、过程能耗高等问题。
2、参与制定了多种类多规格复杂构件锻造新工艺,开发锻件尺寸精准补偿系统,有效保证锻造尺寸精度要求。
3、开发了多设备联动、多参数协同的数智化锻造系统。提出锻造压机与操作机联动控制的多参数实时感知交互、位置与受力协同的多机控制策略;开发了复杂构件的全流程数智化锻造平台,解决了复杂构件锻造过程中锻造压机与操作机的高频联动与可靠运行难题。
4、对本项目创新点1、2、3做出重要贡献。授权国家发明专利6项【附件21(1、2、4、5)、附件22(13、14)】,实用新型专利2项【附件22(17、18)】,登记软件著作权2项【附件22(19、20)】,参与制定国家标准2项【附件23(21、22)】。
- 单位名称:燕山大学
单位贡献:燕山大学作为本项目第二完成单位,在项目控制策略、能耗优化、故障诊断研究等方面取得创新,对项目技术创新和应用的贡献如下:
1、开展了锻造压机与操作机联动控制策略研究,提出了位移-速度复合控制方法,大大提高了多机联动效率,缩短了锻造周期,降低了锻造功耗。
2、提出了基于变频调节的泵阀复合控制节能原理,有效降低快锻液压机溢流损失和节流损失。
3、开展了压机锻造过程建模、高性能控制方法及故障诊断研究。
4、对创新点1、3做出了创造性贡献,授权发明专利2件【附件21(3)、附件22(10)】,发表论文4项【附件31(1、2、3)、附件32(21)】。
- 单位名称:长安大学
单位贡献:长安大学作为本项目第三完成单位,开展复杂锻件成形新工艺的仿真及试验研究工作并取得创新,对本项目技术创新和应用的贡献如下:
1、 开展了轴类复杂构件锻造过程变形行为及组织演化规律仿真研究,参与提出了多规格复杂构件的精密锻造成形新工艺,解决了复杂构件变形控制难、锻造精度低等问题。
2、 参与了复杂构件的绿色高效锻造系列技术研发及轴类零件的试验研究工作,有效提高了生产效率和压制成品率。
3、 对本项目创新点1、2做出重要贡献。发表学术论文1篇【附件32(22)】。
- 单位名称:中冶陕压重工设备有限公司
单位贡献:中冶陕压重工设备有限公司作为本项目第四完成单位,参与了复杂构件形性一致控制及锻造新工艺的研究工作和推广应用,对本项目技术创新和应用的贡献如下:
1、提出了低合金结构钢的均匀性制备方法,发明了锥形内孔圈类复杂锻件的锻造新工艺,应用该工艺方法获得的锻件成品尺寸精度高、材料一致性好。
2、项目技术应用于8000吨自由锻造油压机组,所生产锻件质量、生产效率、锻造精度、材料使用率显著提高,生产的产品性能指标能够满足相应技术规范要求,大幅降低了生产成本,创造了良好的经济效益。
3、对本项目创新点2做出重要贡献。授权发明专利2件【附件21(7)、附件22(11)】,实用新型专利1件【附件22(16)】。
- 单位名称:二重(德阳)重型装备有限公司
单位贡献:二重(德阳)重型装备有限公司作为本项目第五完成单位,在本项目中创建了复杂锻件锻造工艺体系,研制出大规格复杂锻件,对本项目技术创新和应用的贡献如下:
1、根据160MN锻造压机和配套锻造操作机的联合锻造特点,建立了复杂锻件锻造工艺体系并组织实施。
2、该技术的应用大大提升了复杂锻件极限锻造能力,形成了大型锻件高端化、规模化、极限化制造的强大优势,推广应用到核电发电机转子、核电主管道、水电转子中心体等为代表的超大型锻件产品的自主生产,形成批量稳定的供货能力,创造了良好的经济和社会效益。
3、对本项目创新点2做出重要贡献,授权发明专利1项【附件21(8)】、实用新型专利1项【附件22(15)】,国家标准1项【附件23(22)】,发表论文1篇【附件32(19、20)】。
- 单位名称:中国第二重型机械集团德阳万航模锻有限责任公司
单位贡献:中国第二重型机械集团德阳万航模锻有限责任公司作为本项目第六完成单位,参与了复杂构件形性一致控制及锻造新工艺的研究工作和推广应用,对本项目技术创新和应用的贡献如下:
1、提出了大型复杂构件预制坯均匀性控制方法,发明了短流程制坯工艺,应用该工艺方法获得的锻件成品尺寸精度高、材料一致性好。
2、推广应用于4500吨自由锻造油压机组,所生产的锻件质量、生产效率、锻造精度、材料使用率显著提高,生产的产品性能指标能够满足相应技术规范要求,大幅降低了生产成本,创造了良好的经济效益。
3、对本项目创新点2做出重要贡献。授权发明专利1件【附件21(9)】。
|
| 完成人合作关系说明: | 完成人合作关系说明:1
|