| 学科专业评审组: | 材料科学组 | | 项目名称: | 高镍三元正极材料关键技术及其在无人机锂离子电池中的应用 |
| 提名单位: | 陕西省教育厅 |
| 提名等级: | 一等奖 |
| 提名单位意见: | 该项目以国家“双碳”战略目标为导向,以万亿级低空经济中的无人机对高功率和高能量锂离子动力电池的需求为牵引,围绕6系和8系高镍三元正极材料体系,重点开展了高镍三元正极材料表面功能化策略、原子/分子尺度沉积的表面改性技术开发、低迂曲度致密化电极设计及电池制造三方面的工作,并开发了系列正极材料和锂离子电池产品,实现了高功率、高能量及“双高”锂离子动力电池关键技术的突破,形成了一整套从材料改性、工艺开发到电池研制的技术与产业体系,取得了显著的经济与社会效益。
该项目选题新颖、特色鲜明、成果突出,科技进步显著,对陕西省低空经济和动力电池等领域的发展具有重要的推动作用。 |
| 项目简介: | 

|
| 客观评价: | 

|
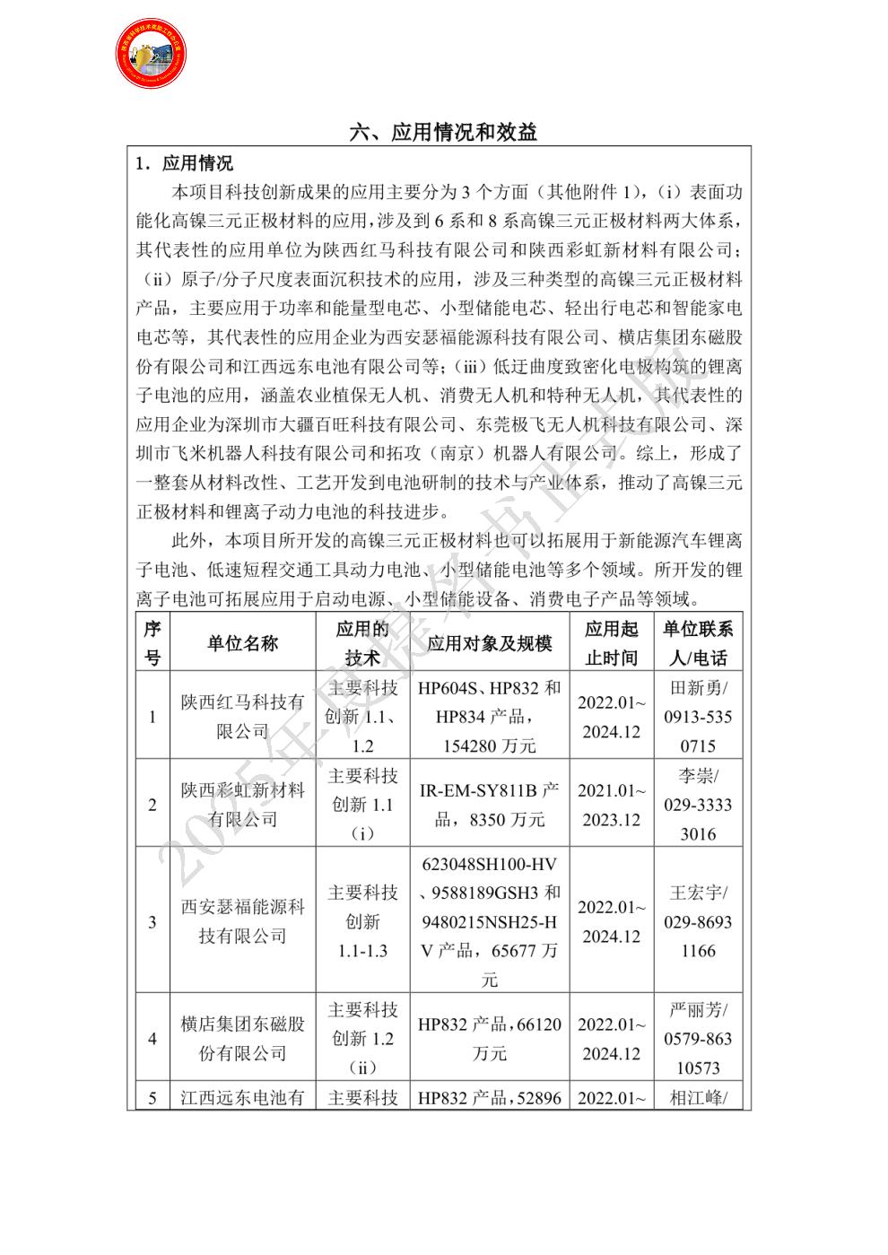
| 应用情况和效益: | 

|
| 主要知识产权和标准规范等目录: | 

|
| 主要完成人: | - 姓名:李喜飞
排名:1 行政职务:院长 技术职称:教授 工作单位:西安理工大学 对本项目技术创造性贡献:作为项目负责人,全面负责该项目的筹划与进展,包括统筹和指导整个项目的实施,对研究成果做出了创造性的贡献。主要负责了主要科技创新1.1和1.2,深度参与了主要科技创新1.3,包括总体的研究方案、技术路线、合成方法和指导相关数据的分析,对该项目做出了突出贡献。是主要知识产权中1、4发明专利的第一发明人(必备附件1-1),7、8、9、10论文的通讯作者(其他附件2-3、2-4、2-5)。 曾获国家科技奖励情况:[1] 2022年,陕西省自然科学奖,二等奖,纳米复合材料表界面调控改性锂/钠离子电池的研究,1/6,2021-Z-212074-2-D01;
[2] 2021年,中国石油和化学工业联合会科技进步奖,二等奖,复合电极材料的表界面功能化及其碱金属离子存储增强机制,1/10,2021JBR099-1-1。 - 姓名:XUELIANGSUN
排名:2 行政职务:无 技术职称:教授 工作单位:西安理工大学 对本项目技术创造性贡献:负责主要科技创新1.1中的表面包覆层高模量化与耐腐蚀化和1.2中的结合流化床的低温原子层沉积技术,是主要知识产权中9论文的通讯作者(其他附件2-4) 曾获国家科技奖励情况:2023年,中国石油和化学工业联合会科技进步奖,三等奖,碱金属离子电池电极材料的晶格结构及储能增强机制研究,5/5,2023JBR088-1-5 - 姓名:何显峰
排名:3 行政职务:董事长 技术职称:高级工程师 工作单位:西安瑟福能源科技有限公司 对本项目技术创造性贡献:带领团队进行锂离子电池科技攻关,把控技术总体方向,对技术方案改进提指导意见,主要科技创新1.3的贡献者,主要知识产权中3实用新型专利和5发明专利的发明人(其他附件2-1、必备附件1-3) 曾获国家科技奖励情况:2019年,陕西省科学技术进步奖,三等奖,军民两用高功率锂离子电池研发及产业化,3/9,2019-J-4231-3-R03 - 姓名:李文斌
排名:4 行政职务:系副主任 技术职称:副教授 工作单位:西安理工大学 对本项目技术创造性贡献:1、全面参与了主要科技创新1.1和1.2,尤其是表面包覆层高模量化与耐腐蚀化;
2、主要知识产权中9和10论文的共同作者(其他附件2-4、2-5);
3、总体负责本项目申报材料的准备工作 曾获国家科技奖励情况:[1] 2022年,陕西省自然科学奖,二等奖,纳米复合材料表界面调控改性锂/钠离子电池的研究,2/6,2021-Z-212074-2-D02;
[2] 2021年,中国石油和化学工业联合会科技进步奖,二等奖,复合电极材料的表界面功能化及其碱金属离子存储增强机制,2/10,2021JBR099-1-2。 - 姓名:田新勇
排名:5 行政职务:院长 技术职称:高级工程师 工作单位:陕西红马科技有限公司 对本项目技术创造性贡献:全面统筹该项目中主要科学创新1.2中高镍三元正极材料的产业化总体方案的设计和推进,是主要知识产权中2和6发明专利的主要发明人(必备附件1-2,其他附件2-2)。 曾获国家科技奖励情况:[1] 中国有色金属工业科学技术奖,一等奖,高比能富镍/硅碳动力电池关键材料及应用技术
,11/13,(2023)170-2023043-D05;
[2] 2021年,发明创业创新奖,一等奖,高能量密度锂离子电池安全制备技术及应用,4/6,2021- CAICX-1-M03。 - 姓名:杨洪
排名:6 行政职务:副总经理 技术职称:正高级工程师 工作单位:西安瑟福能源科技有限公司 对本项目技术创造性贡献:主要负责主要科技创新1.3,参与1.1.3表面掺杂层离子/电子双导化,是主要知识产权7中论文的共同作者(其他附件2-3)。 曾获国家科技奖励情况:2019年,陕西省科学技术进步奖,三等奖,军民两用高功率锂离子电池研发及产业化,1/9,2019-J-4231-3-R01 - 姓名:李峰
排名:7 行政职务:副总经理 技术职称:高级工程师 工作单位:西安瑟福能源科技有限公司 对本项目技术创造性贡献:负责主要科技创新1.3中关键核心技术开发与产品设计,型号开发,工艺开发,是主要知识产权中3实用新型专利和5发明专利的发明人(必备附件1-3、其他附件2-1)。 曾获国家科技奖励情况:2019年,陕西省科学技术进步奖,三等奖,军民两用高功率锂离子电池研发及产业化,5/9,2019-J-4231-3-R05 - 姓名:王宏宇
排名:8 行政职务:副总工程师 技术职称:高级工程师 工作单位:西安瑟福能源科技有限公司 对本项目技术创造性贡献:主要科技创新1.3中的关键核心技术开发,材料应用研究,电芯设计及性能优化,主要参与完成了任务来源中的2020年度陕西省外经贸发展专项资金—区域协调发展项目(其他附件2-16、2-17、2-18)。 曾获国家科技奖励情况:2019年,陕西省科学技术进步奖,三等奖,军民两用高功率锂离子电池研发及产业化,2/9,2019-J-4231-3-R02 - 姓名:方胜庭
排名:9 行政职务:部长 技术职称:工程师 工作单位:陕西红马科技有限公司 对本项目技术创造性贡献:主导了科技创新1.2方案的制定和实施,解决了pH缓冲体系的湿法化学法构筑稳定化包覆层在应用中的技术问题,是主要知识产权中2发明专利的发明人(必备附件1-2)。 曾获国家科技奖励情况:无 - 姓名:魏玲
排名:10 行政职务:部长 技术职称:助理工程师 工作单位:陕西红马科技有限公司 对本项目技术创造性贡献:负责项目中主要科技创新1.2流化床的低温原子层沉积技术方案的制定和实施,是主要知识产权中6发明专利的发明人(其他附件2-2)。 曾获国家科技奖励情况:无 - 姓名:王晶晶
排名:11 行政职务:科研秘书 技术职称:助理工程师 工作单位:西安理工大学 对本项目技术创造性贡献:负责主要科技创新1中材料合成及结构表征工作,主要知识产权中1发明专利的发明人(必备附件1-1),7、10论文的共同作者(其他附件2-3、2-5)。 曾获国家科技奖励情况:2023年,陕西高等学校科学技术奖,一等奖,锂/钠/钾离子电池电极材料的晶格结构工程及电荷存储增强机制,6/11 - 姓名:梁国文
排名:12 行政职务:副部长 技术职称:助理工程师 工作单位:陕西红马科技有限公司 对本项目技术创造性贡献:完成了主要科技创新1.2中的化学气相处理构筑离子与电子导化表面掺杂层技术方案的制定和实施,是主要知识产权中6发明专利的第一发明人(其他附件2-2)。 曾获国家科技奖励情况:无 - 姓名:左稼暄
排名:13 行政职务:无 技术职称:无 工作单位:西安理工大学 对本项目技术创造性贡献:负责主要科技创新1.1中表面功能化改性高镍三元正极材料实验和数据分析汇总工作,是主要知识产权中10论文的第一作者(其他附件2-5)。 曾获国家科技奖励情况:无 - 姓名:李晖
排名:14 行政职务:主任工程师 技术职称:高级工程师 工作单位:西安瑟福能源科技有限公司 对本项目技术创造性贡献:关键核心技术开发,主要科技创新1.3中的材料应用研究,电芯设计及性能优化,主要参与完成了任务来源中的2020年度陕西省外经贸发展专项资金—区域协调发展项目(其他附件2-16、2-17、18)。 曾获国家科技奖励情况:无 - 姓名:屈彦
排名:15 行政职务:项目经理 技术职称:助理工程师 工作单位:陕西红马科技有限公司 对本项目技术创造性贡献:完成了主要科技创新1.2中的pH缓冲体系的湿法化学法构筑稳定化包覆层应用方案的论证研究及实施跟进,是主要知识产权中2发明专利的发明人(必备附件1-2)。 曾获国家科技奖励情况:无
|
| 主要完成单位及创新推广贡献: | - 单位名称:西安理工大学
单位贡献:西安理工大学是本项目的第一完成单位,在项目实施过程中负责项目的支持、管理和监督等工作。自本项目立项以来,作为项目的承担单位,在人力、物力、财力等方面给予了全面的支持;团队所在材料科学与工程学院和先进电化学能源研究院也在人员、工作安排、研究条件、实验设备、分析检测、场地等方面给予了大力的支持,确保了项目按时完成。西安理工大学在本项目中的主要贡献汇总如下:
(1)西安理工大学主要为(1)子项的完成单位;
(2)为本项目的顺利开展进行了有效的组织安排,并提供人员和组织保障;
(3)为本项目的顺利开展提供了研究实验场地和实验设备,并保障了设备的正常运转;
(4)为项目论文撰写提供了测试和分析上的支持;
(5)为本项申请发明和实用新型专利提供了撰写专利技术支持和帮助;
(6)认真督促本项目的进展,为本项目的顺利完成提供了帮助和保障;
(7)对本项目成果的总结和撰写提供了指导和帮助。
- 单位名称:西安瑟福能源科技有限公司
单位贡献:西安瑟福能源科技有限公司是本项目的第二完成单位,公司专注于“高倍率、高比能、宽温域、高安全”的锂离子电池的研发与产业化,是国家级“专精特新”小巨人企业。公司在锂离子电池细分应用领域深耕多年,具有深厚的技术底蕴和良好品牌影响力。公司的高比特性电池已配套大疆创新、极飞科技、爱生无人机、顺丰科技等企业,应用于消费级无人机、工业级无人机和特种无人机,在无人机电池细分领域具有较强的市场影响力。公司在人员、工作安排、研发生产条件、设备和场地以及本项目电池科技成果转化等方面给予了大力的支持,确保了项目按时完成。在本项目中的主要贡献汇总如下:
(1)西安瑟福能源科技有限公司主要为(3)子项的完成单位;
(2)为本项目的顺利开展进行了有效的组织安排,并提供人员和组织保障;
(3)为本项目的顺利开展提供了转化场地与设备,并保障了设备的正常运转;
(4)为本项发明、实用新型和外观专利的撰写申请提供了技术支持和帮助;
(5)对本项目成果的总结和撰写提供了指导和帮助。
- 单位名称:陕西红马科技有限公司
单位贡献:陕西红马科技有限公司是本项目的第三完成单位,公司是专业从事锂电正极材料及其前驱体的研发、生产与销售,致力于成为一流的锂电正极材料优质服务商。目前专注于开发高容量、高安全、高电压高镍三元正极材料体系。先后荣获了国家级高新技术企业、专精特新重点“小巨人”企业、绿色工厂等资格认定和诸多殊荣。公司通过企业自主研发及外部合作,与全国科研院所和行业专家长期战略合作,搭建高层次人才柔性流动平台,充分发挥高端科技人才的引领作用,集聚创新资源,突出技术难题,促进科研成果转化,持续加强研发投入,保持技术持续领先,为推动我省创新驱动发展和经济转型升级做出了积极贡献。公司在人员、工作安排、研发生产条件、设备和场地以及本项目正极材料科技成果转化等方面给予了
大力的支持,确保了项目按时完成。在本项目中的主要贡献汇总如下:
(1)陕西红马科技有限公司主要为(2)子项的完成单位;
(2)为本项目的顺利开展进行了有效的组织安排,并提供人员和组织保障;
(3)为本项目的顺利开展提供了转化场地与设备,并保障了设备的正常运转;
(4)为本项发明、实用新型和外观专利的撰写申请提供了技术支持和帮助;
(5)对本项目成果的总结和撰写提供了指导和帮助。
|
| 完成人合作关系说明: | 完成人合作关系说明:1
|