| 学科专业评审组: | 工程建设组 | | 项目名称: | 市政道路设施智慧运维关键技术及应用 |
| 提名单位: | 陕西建工集团股份有限公司 |
| 提名等级: | 二等奖 |
| 提名单位意见: | 该项目针对市政道路设施智慧运维关键技术及应用开展了系统性、先导性和创新性研究。首创“巡-检-监”高频数字化技术体系,突破了路面性能巡查、路内隐患检测以及路域设施监测的关键技术难题,研制了系列配套装备;建立了“数据-业务”双闭环的数智运维框架,研发了多源异构数据规约、匹配与检索分析成套技术,打造了“感知数据-运维管理-养护作业”互联共享的数字底座,支撑全流程管养闭环的智慧运维平台,提出基于人类反馈强化学习的养护决策大模型,研发了再生高粘薄层快速养护技术体系和多功能一体化施工装备,有效提高市政道路设施养护维修效率,减少维修封闭时间及回收沥青路面材料对环境的影响。项目获得专利58项(国内发明专利20项、荷兰发明专利1项、实用新型专利37项),标准5项,专著4部,省级工法5项,论文61篇,实现了市政道路设施智慧运维关键技术和理论方法的重大突破。
项目成果已在陕西、上海、广东、河北、乌兹别克斯坦等市政道路管养工作中得到应用,经济、社会和环境效益显著,推广应用前景广阔。
项目申报资料齐全、规范,无知识产权纠纷,人员排序无争议。
|
| 项目简介: | 

|
| 客观评价: | 

|
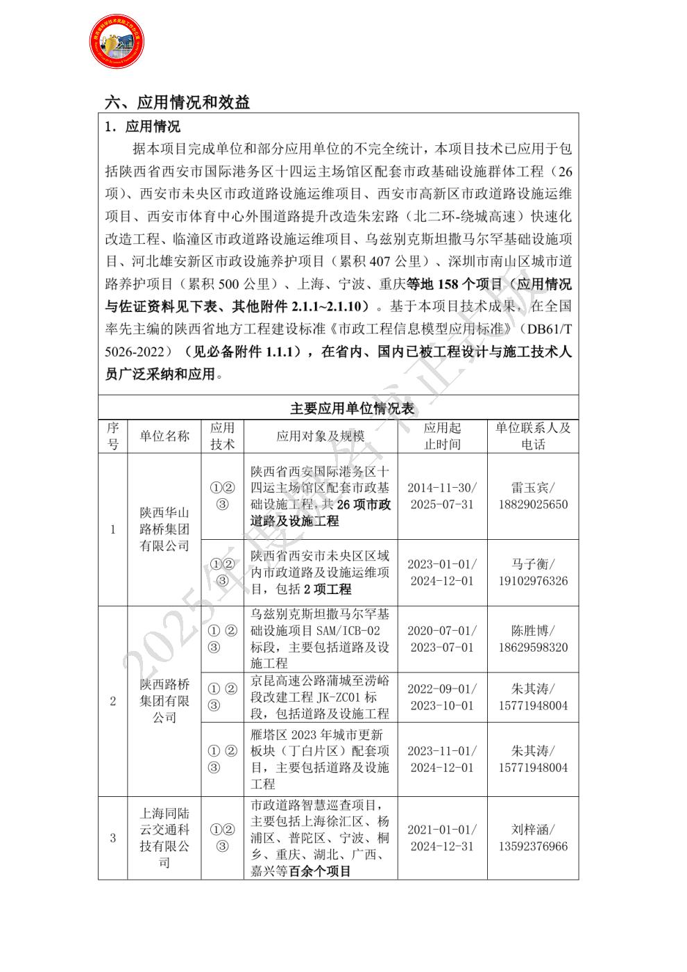
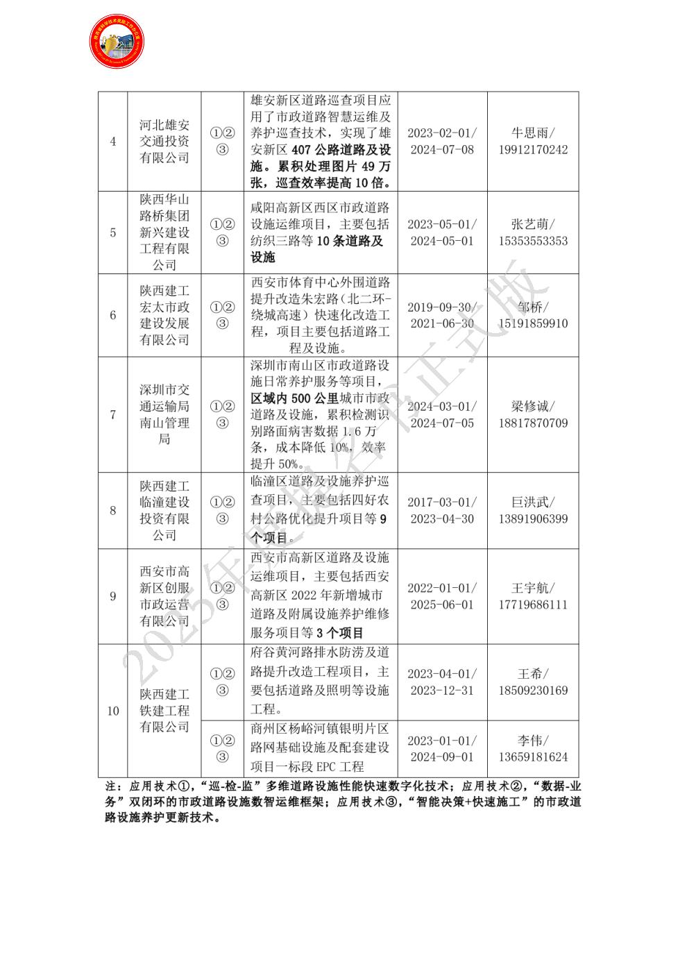
| 应用情况和效益: | 

|
| 主要知识产权和标准规范等目录: | 

|
| 主要完成人: | - 姓名:荣学文
排名:1 行政职务:总工程师 技术职称:正高级工程师 工作单位:陕西华山路桥集团有限公司 对本项目技术创造性贡献:项目总负责人,负责制定研究方案和研究计划,负责整体项目进度控制,组织项目实施、成果申报、成果转化及推广应用等工作。对创新成果1、2、3有主要贡献。证明附件:1.1.1、2.1.1、2.1.9、2.2.1、2.2.5、2.2.7、2.2.10、2.2.14、2.2.15、2.2.29、2.2.30。 曾获国家科技奖励情况:1. 城市道路钢结构桥梁智慧建造关键技术研究与应用,中国建筑金属结构协会科学技术奖,二等奖,2023年,排名1,202303SSKJ45-2-12-D01;2.城市公用基础设施智慧管养技术应用研究,陕西省建设工程科学技术奖,特等奖,2023年,排名1,证书号码:2023-01-GNLX-03;3. 基于三维实景+BIM技术的模型轻量化应用开发与研究,陕西省土木建筑科学技术奖,一等奖,排名2,23-1-18。 - 姓名:刘成龙
排名:2 行政职务:副院长 技术职称:副教授 工作单位:同济大学 对本项目技术创造性贡献: 主要研究人员,对创新点1、2做出了重要贡献。研发了振动反应式路面平整度检测算法,设计了多特征融合的路内损伤自动检测技术,参与研制了梯度化市政交通基础设施装备及系统。证明附件:1.1.3、2.1.1、2.1.3、2.1.4、2.1.7、2.1.9、2.2.1、2.2.2、2.2.3、2.2.4、2.2.10、2.2.11、2.2.13、2.2.18、2.2.19、2.2.20、2.2.22、2.2.23、2.2.28。 曾获国家科技奖励情况:1.路面表观损伤智能快速巡检系统研发及应用,中国发明协会发明创新奖,一等奖,2020年,排名2, 2020-CAICX-1-D60;2. 高速公路数智养护与决策平台建设关键技术研究及开发,中国交通运输协会科技进步奖,一等奖,排名3,2023年,PR0-CE-A-2023045-R03. - 姓名:商博明
排名:3 行政职务:科技信息部副部长 技术职称:正高级工程师 工作单位:陕西华山路桥集团有限公司 对本项目技术创造性贡献: 主要研究人员,搭建了全链闭环的市政设施数值化运维框架,研发了市政道路快速维修技术及智能化施工一体化设备。对创新成果2、3有重要贡献。证明附件:2.1.1、2.1.2、2.1.8、2.1.9、2.2.1、2.2.5、2.2.7、2.2.8、2.2.10、2.2.14、2.2.15、2.2.16、2.2.25、2.2.26、2.2.29、2.2.30。 曾获国家科技奖励情况:1.嘉安高速回收沥青路面材料区域循环再生利用技术应用研究,中国公路学会科学技术奖,二等奖,2017年,排名5,B16-2-017-005;2.城市公用基础设施智慧管养技术应用研究,陕西省建设工程科学技术奖,特等奖,2023年,排名5,2023-01-GNLX-03;3.基于三维实景+BIM技术的模型轻量化应用开发与研究,陕西省土木建筑科学技术奖,一等奖,排名4,23-1-18。 - 姓名:贾兴利
排名:4 行政职务:副主任 技术职称:教授 工作单位:长安大学 对本项目技术创造性贡献: 项目主要研究人员,揭示了多尺度运维信息模型动态更新机制,实现了语义映射与数据解析重构耦合的市政交通设施细节模型数据一致性转换应用,参与研发了市政交通基础设施运维管理数智平台。对创新成果2、3有主要贡献。证明附件:2.1.1、2.1.2、2.1.9、2.2.1、2.2.7、2.2.10。 曾获国家科技奖励情况:1.复杂条件下土工合成材料加筋土结构关键技术体系与应用,中国公路学会科学技术奖一等奖,2020年 ,排名9,B20-1-015-009;2.山东省高速公路柔性挡墙技术应用研究,山东公路学会科学技术奖二等奖,2021年,排名5,2021-2B-24-05。 - 姓名:李亦舜
排名:5 行政职务:无 技术职称:其它 工作单位:同济大学 对本项目技术创造性贡献: 主要研究人员,对创新点1、2做出了重要贡献。研发了多尺度路面沥青-集料三维重构与精细化微观分析体系,提出了跨场景路面病害迁移学习检测技术,参与研制了梯度化市政交通基础设施装备及系统。证明附件:2.1.1、2.1.3、2.1.4、2.1.7、2.2.1、2.2.2、2.2.3、2.2.4、2.2.10、2.2.11、2.2.12、2.2.20、2.2.22。
曾获国家科技奖励情况:无 - 姓名:牛冬瑜
排名:6 行政职务:副主任 技术职称:副教授 工作单位:长安大学 对本项目技术创造性贡献: 主要研究人员,研发了市政道路低碳排放快速维修技术体系,参与开发了市政道路快速维修智能一体化装备,对创新成果3有重要贡献。证明附件:2.1.2、2.2.1、2.2.7、2.2.9、2.2.10、2.2.21、2.2.27。 曾获国家科技奖励情况:1.聚烯烃类外掺型改性剂在高速大修养护中的研究与应用,河南省交通运输科学技术奖,二等奖,2022年,排名5,2022-JTYS-13-R05/10;2.长效环保型高性能混凝土防腐涂层成套技术研究,陕西省交通运输科学技术奖,一等奖,2019年,排名9,B2019103-09.
- 姓名:王陕郡
排名:7 行政职务:科技信息部部长 技术职称:正高级工程师 工作单位:陕西华山路桥集团有限公司 对本项目技术创造性贡献: 项目主要研究人员,参与了市政道路设施智慧运维框架的研发与搭建,参与市政道路快速维修处治智能一体化装备的研发与应用,对创新成果2和3有重要贡献。证明附件:1.1.1、2.2.1、2.2.5、2.2.7、2.2.10、2.2.14、2.2.15、2.2.29、2.2.30。 曾获国家科技奖励情况:1.城市公用基础设施智慧管养技术应用研究,陕西省建设工程科学技术奖,特等奖,2023年,排2,2023-01-GNLX-03;2.基于三维实景+BIM技术的模型轻量化应用开发与研究,陕西省建设工程科学技术奖,一等奖,2023年,排4,2023-01-GNXJ-11。 - 姓名:田旺
排名:8 行政职务:总经理 技术职称:工程师 工作单位:陕西华山路桥城市运营建设有限公司 对本项目技术创造性贡献: 项目主要研究人员,参与建立“数据-业务”双闭环的市政道路设施数智运维框架,负责项目成果转化及应用,对创新成果2有重要贡献。证明附件:2.1.1、2.1.9、2.2.1、2.2.5、2.2.7、2.2.10、2.2.14、2.2.17、2.2.29、2.2.30。
曾获国家科技奖励情况:城市公用基础设施智慧管养技术应用研究,2023年,陕西省建设工程科学技术奖,特等奖,排4,2023-01-GNLX-03。 - 姓名:祁熙鹏
排名:9 行政职务:总经理 技术职称:高级工程师 工作单位:陕西正诚路桥工程研究院有限公司 对本项目技术创造性贡献: 项目主要研究人员,参与了“巡-检-监”多维道路设施性能快速数字化技术研发及智慧运维框架的搭建,对创新成果1和2有贡献。证明附件:1.1.1、2.1.2、2.2.1、2.2.5、2.2.10、2.2.14、2.2.15。
曾获国家科技奖励情况:1.基于三维实景+BIM技术的模型轻量化应用开发与研究,陕西省土木建筑科学技术奖,一等奖,2023年,排1,23-1-18;2.黄土台塬地区高等级公路建设关键技术研究,陕西省建设工程科学技术进步奖,一等奖,2023年,排名4,2023-01-GNLX-04。3.城市公用基础设施智慧管养技术应用研究,陕西省建设工程科学技术进步奖,特等奖,2023年,排15,2023-01-GNLX-03。 - 姓名:张晓明
排名:10 行政职务:董事长兼总经理 技术职称:工程师 工作单位:上海同陆云交通科技有限公司 对本项目技术创造性贡献: 项目主要研究人员,对创新点1、2做出了重要贡献。参与了建立“数据-业务”双闭环的市政道路设施数智运维框架及成果转化应用。证明附件:1.1.2、2.1.1、2.1.3、2.1.9、2.2.1、2.2.6、2.2.10、2.2.11、2.2.18、2.2.20、2.2.22、2.2.23、2.2.24。 曾获国家科技奖励情况:1.2021年,上海市公路学会科学技术奖,二等奖,市政道路数字化靶向养护成套技术与工程应用,排1,2021GLKJ2-02。
|
| 主要完成单位及创新推广贡献: | - 单位名称:陕西华山路桥集团有限公司
单位贡献: 陕西华山路桥集团有限公司与同济大学、长安大学、陕西华山路桥城市运营建设有限公司、陕西正诚路桥工程研究院有限公司、上海同陆云交通科技有限公司、陕西华山路桥集团环保科技有限公司进行长期合作,开展市政道路设施智慧运维关键技术理论研究与推广应用,促进了陕西省乃至西部地区市政道路设施智慧管-运-养一体化技术推广应用。
陕西华山路桥集团有限公司主要负责建立“数据-业务”双闭环的市政道路设施数智运维框架,构建“再生增强+快速施工”的市政道路设施养护更新技术体系,完成相关技术成果的转化与工程应用。组织市政道路设施智慧运维关键技术研究,并在陕西、上海、广东等市政道路管养工作中得到应用,经济、社会和环境效益显著,推广应用前景广阔。总结相关技术研究成果和工程实践经验,获得数十项与市政道路设施智慧运维技术相关的专利、工法、专著等知识产权,主编了陕西省工程建设标准《市政工程信息模型应用标准》(DB61/T 5026-2022)、《市政公用工程施工工艺标准》(DBJ 61/T 123-2016)等多部标准,有效地促进了科研成果的转化和人才培养。
申报资料齐全、规范,无知识产权纠纷,人员排序无争议。
本报奖项目经过向社会7天公示,无异议。
- 单位名称:同济大学
单位贡献: 项目主要参与单位,负责市政道路设施梯度化感知体系构建与技术研发工作,设计了研究方案和项目实施技术路线,组织开展了“产-学-研-用”全链贯通的科技攻关,提供了先进的试验分析平台和人力资源,组织各单位开展合作研究,保证了项目的顺利实施。同济大学与陕西华山路桥集团有限公司、长安大学、上海同陆云交通科技有限公司等长期合作,攻克了市政道路设施性能多尺度梯度化感知难题,建立了低成本、高效率的设施性能更新技术,并研发了适用于城市场景的轻量化检测装备,实现了技术的落地应用与产业化推广。对创新点1、2做出重要贡献,支撑研发了“数据-业务”双闭环市政交通基础设施数智运维平台。研究成果应用于港珠澳大桥智慧运维、亚运会自行车赛道性能提升、全运会主会场周边道路保障等工程。
申报资料齐全、规范、无知识产权纠纷,人员排序无争议。
本报奖项目经过向社会7天公示,无异议。
- 单位名称:长安大学
单位贡献: 长安大学与陕西华山路桥集团有限公司、陕西华山路桥城市运营有限公司、陕西正诚路桥工程研究院有限公司、陕西华山路桥集团环保科技有限公司合作,长期开展市政交通基础设施智慧运维、绿色更新关键技术研究与推广应用。长安大学在市政交通基础设施数字融合与集成标准、智慧运维平台搭建、再生骨料性能增强与生物质改性等方面进行了试验分析、数值建模与理论分析。探明了市政基础设施多尺度运维信息模型动态更新机制,形成了基于IFC的三维模型几何-语义一致性数据标准,构建了全量、全类设施运维数据的集成协议;参与搭建了全链闭环的市政交通基础设施管理体现框架,研发了数智孪生管理平台;提出了基于生物质纤维的沥青韧性增强技术与表明处理工艺,显著增量了再生材料强度与韧性,指导研发的数据融合标准、智慧运维平台及绿色更新材料在实际工程中的推广应用。
申报资料齐全、规范,无知识产权纠纷,人员排序无争议。
本报奖项目经过向社会5天公示,无异议。
- 单位名称:陕西华山路桥城市运营建设有限公司
单位贡献: 陕西华山路桥城市运营建设有限公司主要负责开展市政道路设施智慧运维关键技术及应用项目实施,负责市政基础设施智慧运维平台建设、运维、养护等工作,主要完成市政设施智慧管养系统的需求分析,搭建了管养信息双向实时通讯,建立了可视化智慧管养系统平台,实现了市政基础设施建养全要素“一张图”,并应用于西安国际港务区市政公用设施巡查养护工程、未央区市政基础设施维护及综合整治项目、中央创新区等片区市政道路维修工程、秦汉国际马术中心周边区域市政设施维护项目等多项工程,取得了显著的社会、经济和环境效益。以“城市公用基础设施智慧管养技术应用研究”为核心,获得陕西省建设工程科学技术奖特等奖;工程建设行业高推广价值专利大赛三等奖。
申报资料齐全、规范,无知识产权纠纷,人员排序无争议。
本报奖项目经过向社会7天公示,无异议。
- 单位名称:陕西正诚路桥工程研究院有限公司
单位贡献: 陕西正诚路桥工程研究院有限公司与陕西华山路桥集团有限公司、同济大学、长安大学、陕西华山路桥城市运营建设有限公司、上海同陆云交通科技有限公司、陕西华山路桥集团环保科技有限公司合作,联合开展市政道路设施智慧运维关键技术及应用。
在市政道路设施智慧运维关键技术开发和推广应用过程中,陕西正诚路桥工程研究院有限公司主要完成了三维激光扫描等现代信息技术与市政道路设施智慧运维技术开发,参与制定了市政基础设施信息模型应用标准,并积极对研究成果进行推广实践。研究成果丰硕,参与编制了陕西省工程建设地方标准《市政工程信息模型应用标准》(DB 61/T5026-2022),发布了工法《三维激光扫描校核花瓶墩钢模板施工工法》(SXSJGF2021-161)和《三维激光扫描多节段钢箱梁预拼装工法》(SXSJGF2019-125)等,在延安富县管廊跨河大桥工程、蓝田县西区霸河大桥工程等项目中进行了应用。陕西正诚路桥工程研究院有限公司的工作促进了科研成果的转化,对市政道路设施智慧运维关键技术研发和推广应用做出了重要贡献。
申报资料齐全、规范,无知识产权纠纷,人员排序无争议.
本报奖项目经过向社会7天公示,无异议。
- 单位名称:上海同陆云交通科技有限公司
单位贡献: 项目主要参与单位,对创新点2做出重要贡献,主要负责市政道路设施数智化管养运维平台设计与研发工作,制定并优化了数据流-业务链闭环的平台架构与信息模型,攻关了多业态数据融合、数据驱动养护决策、养护派单、自动稽核等核心功能,提供了技术开发人员、开发环境、算法算力等支持。上海同陆云交通科技有限公司与陕西华山路桥集团有限公司、同济大学等单位长期合作,推动了多项成果的产业化落地与规模化应用,实现了技术在全国范围内的应用推广。
申报资料齐全、规范、无知识产权纠纷,人员排序无争议。
本报奖项目经过向社会7天公示,无异议。
- 单位名称:陕西华山路桥集团环保科技有限公司
单位贡献: 陕西华山路桥集团环保科技有限公司与陕西华山路桥集团有限公司、同济大学、长安大学等单位合作,开展市政道路设施智慧运维技术及应用项目,参与编制了《再生细石混凝土应用技术规程》等一系列行业规范和地方标准,研发了市政道路低碳、快速维修材料体系。项目成果先后在西安市朱宏路快速化改造项目、西铜高速城市段元朔路立交工程项目和西咸新区空港新城T5 站前商务区市政道路设施项目进行应用推广,取得了良好的经济和社会效益。
申报资料齐全、规范,无知识产权纠纷,人员排序无争议。
本报奖项目经过向社会7天公示,无异议。
|
| 完成人合作关系说明: | 完成人合作关系说明:1
|