| 学科专业评审组: | 工程建设组 | | 项目名称: | 地铁盾构下穿复杂敏感环境数智化施工关键技术 |
| 提名单位: | 陕西省土木建筑学会 |
| 提名等级: | 二等奖 |
| 提名单位意见: | 项目针对盾构下穿高铁无砟轨道路基、大型铁路编组站和大型河流等复杂敏感环境变形控制难、安全风险高等难题,通过理论分析、技术研发与数智化平台开发等形成了地铁盾构下穿复杂敏感环境数智化施工关键技术。主要研究成果与创新点:
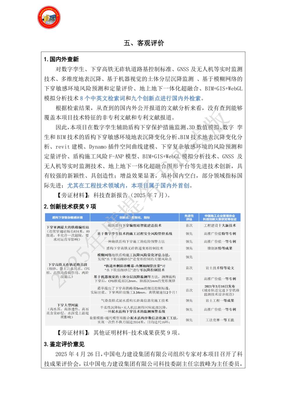
1、构建了融合地质信息的 GIS+BIM 工程模型,研发了面向各种通用数据格式自动转换技术,实现了 GIS、BIM、IOT 和业务数据的深度融合;构建了关键掘进参数、变形、地层温度等多源数据智能监测体系,建立了安全风险预警模型,实现了关键风险点变形监控全过程智能化。
2、揭示了盾构下穿高铁桩土复合路基与轨道变形及力学演化规律,提出了模糊网络地铁盾构施工沉降风险量化评估方法,研发了“轨道外侧防渗帷幕-内测袖阀管注浆”控制沉降技术,满足了高铁不间断运营高标准沉降控制要求。
3、提出了宽水域半柔性倾斜沉降标河床变形监测方法,研发了高石英含量富水砂层中气垫直排式泥水盾构始发、掘进、接收及泥浆处理等成套施工技术,实现了盾构施工的快速掘进。
成果获发明专利 16 件、其他知识产权45项。已在西安地铁1号线下穿徐兰高铁及渭河、2号线下穿编组站、郑州地铁8号线下穿编组站等项目得到了应用,经济、社会和环境效益显著,具有很好的推广应用价值。省土木建筑学会组织专家对成果进行了评价,总体达到国际先进水平,其中下穿高铁无砟轨道沉降控制技术达到国际领先水平。提名科技进步奖二等奖。
|
| 项目简介: | 

|
| 客观评价: | 

|
| 应用情况和效益: | 

|
| 主要知识产权和标准规范等目录: |  |
| 主要完成人: | - 姓名:曹玉新
排名:1 行政职务:科技委副主任 技术职称:正高级工程师 工作单位:中电建铁路建设投资集团有限公司 对本项目技术创造性贡献:项目负责人,组建研究团队,牵头开展课题攻关,对项目的主要创新点做出贡献。证明材料:发明专利《基于数字孪生技术的施工过程安全风险管控系统》、《一种地铁下穿施工的预警方法》、《一种泥水盾构下穿技术的监测预警系统》第一发明人等。 曾获国家科技奖励情况:曾获工程建设科学技术杰出成就奖、创新团队带头人、詹天佑铁道科学技术专项基金奖、茅以升科学技术奖建造师奖、青海省劳动模范、中华全国总工会及铁道部青藏铁路建功立业劳动奖章、中国科技产业化促进会标准创新个人奖、中国施工企业管理协会科学技术创新先进个人,中国建筑业协会“鲁班奖”工程项目经理等特殊荣誉。 - 姓名:孔锤钢
排名:2 行政职务:无 技术职称:正高级工程师 工作单位:中电建铁路建设投资集团有限公司 对本项目技术创造性贡献:参与项目研发,整理研究报告,重点组织下穿高铁、下穿河流的技术研究。证明材料:发明专利《一种泥水盾构下穿技术的监测预警系统》第二发明人、《基于泥水盾构BIM技术的可视化地铁工程模拟系统》第一发明人等。 曾获国家科技奖励情况:中国施工企业管理协会科技专家、科学技术创新先进个人,黑龙江省铁路建设系统先进个人,陕西省土木建筑优秀青年工程师、西安市质量安全监督站轨道交通工程专家。 - 姓名:张宏伟
排名:3 行政职务:副总经理 技术职称:正高级工程师 工作单位:中电建铁路建设投资集团有限公司 对本项目技术创造性贡献:项目技术专家顾问,重点参与下穿高铁、下穿河流的数智化技术研究。证明材料:发明专利《一种基于智能监测平台的监测点及数据分类管理方法》第二发明人。 曾获国家科技奖励情况:获得省部级以上科技成果奖14项;获得工法22项;取得国家专利60件,其中发明专利7件、实用新型专利53件;参编地标2项,团标9项;编写专著1项,在国家核心期刊及专业学术会议发表论文20余篇。荣获“优秀项目总工”“质量管理先进个人”“工程建设行业创新团队”等多项荣誉称号。 - 姓名:温少鹏
排名:4 行政职务:执行董事 技术职称:正高级工程师 工作单位:中电建(西安)轨道交通建设有限公司 对本项目技术创造性贡献:组织下穿高铁、下穿河流的项目实施,参与多项成果的研发。证明材料:发明专利《一种泥水盾构下穿技术的监测预警系统》第三发明人、《基于泥水盾构项目实现地层沉降及力学响应的观测系统》第二发明人。 曾获国家科技奖励情况:中国施工企业管理协会科技专家, 2023年度中国施工企业管理协会工程建设科学技术二等奖。 - 姓名:汪珂
排名:5 行政职务:副总工程师 技术职称:高级工程师 工作单位:中铁第一勘察设计院集团有限公司 对本项目技术创造性贡献:参与下穿高铁项目研究。证明材料:发明专利《基于机器视觉的土体分层沉降监测系统及方法》主要完成人,《盾构隧道下穿高铁路基变形影响规律及加固优化研究》、《西安地铁盾构下穿高铁路基沉降及变形分析》核心论文主要作者。 曾获国家科技奖励情况:陕西省科学技术三等奖、“第二届国有企业青年创新创效大赛一等奖”、“陕西省专利优秀奖”、“陕西省杰出青年岗位能手”、“中国铁建发明专利金奖”等荣誉。 - 姓名:姜永涛
排名:6 行政职务:科数部主任 技术职称:正高级工程师 工作单位:中电建铁路建设投资集团有限公司 对本项目技术创造性贡献:组织研究报告的审定、创新点提炼、成果鉴定、推广应用的工作。证明材料:发明专利《一种泥水盾构下穿技术的监测预警系统》主要完成人。 曾获国家科技奖励情况:获得32项 “国家实用新型专利”,7项“国家发明专利”,1项“国家计算机软件著作权”,2项“省部级科技进步奖”,1项“省部级优秀设计奖”,3项 “电建集团公司级科技进步奖”,15项“省部级工法”,10项“省部级QC成果”,发表论文96篇。项目荣获国家优质工程奖、湖北省“建筑结构优质工程”奖等34项。 - 姓名:杨晓强
排名:7 行政职务:无 技术职称:正高级工程师 工作单位:西安市轨道交通集团有限公司 对本项目技术创造性贡献:主导陕西省首台泥水盾构机顺利穿越渭河的科研和项目实践,西安地铁线网其余7条线路下穿渭河奠定了理论基础和参考经验。《Influence of slurry silo pressure on tunnel face and soil mass when slurry shield passes through water rich sand layer》论文第一作者,主编《城市轨道交通下穿铁路监测技术设计规范》。 曾获国家科技奖励情况:《西安地铁2号线关键技术研究》获施工企业管理协会科技创新一等奖,《黄土地层和全断面砂层盾构隧道及深基坑施工关键技术研究》、《饱和软黄土地层隧道下穿火车站咽喉区道岔群关键技术研究》获省土建学会科创一等奖。 - 姓名:白阳阳
排名:8 行政职务:无 技术职称:高级工程师 工作单位:中铁第一勘察设计院集团有限公司 对本项目技术创造性贡献:主导了下穿高铁无砟轨道路基、下穿渭河的专项设计工作。与课题组共同升展科研项目攻关。证明材料:参编《城市轨道交通下穿铁路监测技术设计规范》,《盾构下穿高铁路基沉降控制标准及控制措施分析》中文核心论文独著作者。 曾获国家科技奖励情况:2023年度中国施工企业管理协会工程建设科学技术二等奖,中国施工企业管理协会创新团队成员。陕西省科学技术三等奖1项,中铁建科学技术奖一等奖1项、二等奖1项。 - 姓名:王洪波
排名:9 行政职务:城轨院一级助理 技术职称:正高级工程师 工作单位:中铁第一勘察设计院集团有限公司 对本项目技术创造性贡献:担任项目技术指导,负责制定项目研究方向与主要内容,参与技术指导并进行把关,负责技术成果在实际工程的落地应用实施与推广。 曾获国家科技奖励情况:获得多项各类奖项,发表多篇核心论文,拥有多项专利成果。 - 姓名:伍贤维
排名:10 行政职务:无 技术职称:正高级工程师 工作单位:中电建铁路建设投资集团有限公司 对本项目技术创造性贡献:参与成果编写,《基于泥水盾构项目实现地层沉降及力学响应的观测系统》发明专利主要完成人。 曾获国家科技奖励情况:无
|
| 主要完成单位及创新推广贡献: | - 单位名称:中电建(西安)轨道交通建设有限公司
单位贡献:中电建(西安)轨道交通建设有限公司隶属于中电建铁路建设投资集团有限公司,是公司负责陕西省轨道交通及市政业务的平台企业,牵头水电系统施工单位,完成西安地铁1号线三期工程、2号线二期工程的施工总承包项目履约。针对陕西省首次采用泥水盾构下穿河流、下穿高铁无砟轨道路基、下穿编组站等工程,在集团公司的要求、指导下,具体组织相关单位,完成科研成果目标,确保优质履约。
- 单位名称:中电建铁路建设投资集团有限公司
单位贡献:中电建铁路建设投资集团有限公司隶属于世界500强企业—中国电力建设集团有限公司,是引领中国电建轨道交通业务发展的市场开发中心、投资运营中心、项目管理中心、科技创新中心和风险管控中心。牵头西安地铁 1 号线三期、2号线二期,郑州地铁8号线等大标段施工总承包项目的履约,组织水电系统施工单位、设计单位、装备制造单位、科研院校等开展课题研究,将数智化技术与盾构下穿复杂敏感环境变形施工技术相结合,攻克全国首次地铁盾构下穿高铁无砟轨道路基、亚洲最大铁路编组站和大型河流等高安全风险难题,促进了企业的数字化转型,提升了工程建设企业数字化建造水平。
- 单位名称:中铁第一勘察设计院集团有限公司
单位贡献:项目的设计、勘察单位,主导了盾构下穿渭河、下穿高铁的专项设计工作;特别针对全国首次湿陷性黄土地区下穿高铁路基段难题,开展了课题攻关活动,通过深入的理论分析、模型研究,形成了地面超前加固+洞内措施共同作用的下穿高铁路基段专项设计方案,为成功穿越提供了重要的技术保障;与课题组共同完成了泥水盾构选型工作,针对长距离、不换刀、一次性穿越河流这项难题,共同开展可行性研究、分析,成功优化了初步设计时用于换刀用的施工竖井,实现了工期、成本的直接降低。
- 单位名称:中国水利水电第三工程局有限公司
单位贡献:针对富水砂层盾构下穿咽喉区及建筑风险高等特点,配合牵头单位开展了关键技术研究。协助牵头单位,完成技术成果的应用和推广工作。
- 单位名称:中国水利水电第八工程局有限公司
单位贡献:负责下穿高铁项目的具体实施,针对科研课题重难点、配合牵头单位开展技术攻关。组织盾构下穿高铁专项方案专家论证,下达技术交底,并动态调整施工参数,确保盾构顺利下穿高铁。参与编制研究报告、相关成果、项目鉴定工作,积极推广成果应用。
- 单位名称:中国水利水电第十一工程局有限公司
单位贡献:负责下穿河流项目的具体实施,针对科研课题重难点、配合牵头单位开展技术攻关。组织盾构下穿河流专项方案专家论证,下达技术交底,并动态调整施工参数,确保泥水盾构顺利下穿河流。参与编制研究报告、相关成果、项目鉴定工作,积极推广成果应用。
|
| 完成人合作关系说明: | 完成人合作关系说明:1
|