| 学科专业评审组: | 工程建设组 | | 项目名称: | 非道路及特种装备智能传动系统关键技术开发及应用 |
| 提名单位: | 陕西省工业和信息化厅 |
| 提名等级: | 三等奖 |
| 提名单位意见: | 为响应国家高端非道路及特种装备的自主可控战略、绿色低碳发展及安全可靠应用需求,针对工程机械、矿山车辆、油田车辆、特种车辆等非道路装备传动系统,在高负荷、大载重、复杂运输场景下长期存在的能耗高、智能化不足、工作寿命短等行业技术难题,团队在工业强基、省重点研发计划等支持下,通过产学研深度融合,突破了智能传动系统设计、控制与集成应用、关键传动组件性能提升的核心技术瓶颈,实现了高效能传动构型范式创新技术、高性能智能控制及自适应标定技术、高冗余核心组件性能边界拓展技术等重大技术创新,开发了系列化产品,实现了非道路及特种装备智能传动产品的大规模产业化应用。
项目研发时间长、技术难度大、创新性强,成果知识产权自主可控,攻克了技术壁垒和行业重大难题,对我国自主非道路及特种装备传动系统开发产生了重大促进作用,整体技术达到国际先进水平,中重型自动变速器构型设计技术、复杂工况换挡控制策略和技术等达到国际领先水平。
|
| 项目简介: | 

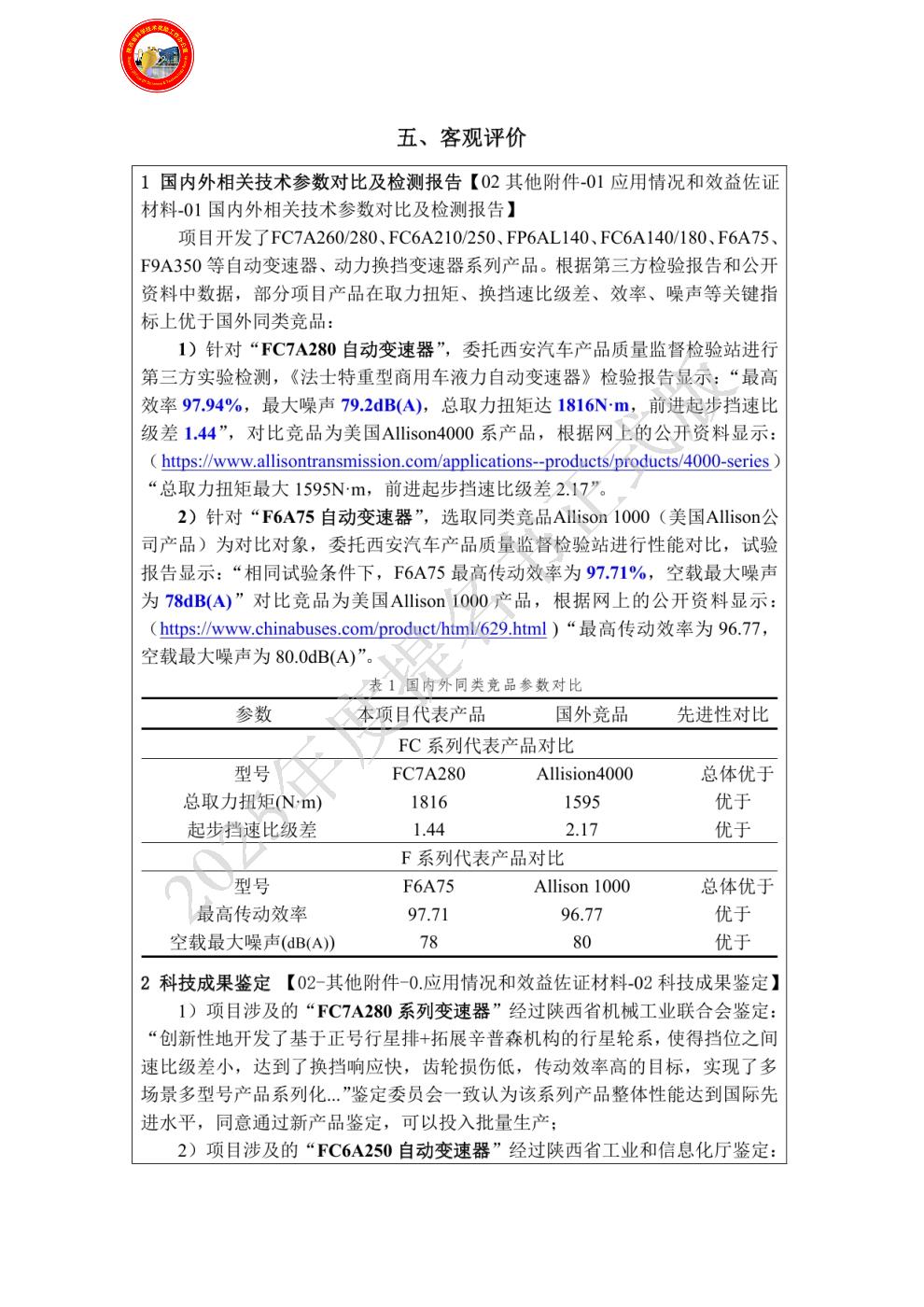
|
| 客观评价: | 

|
| 应用情况和效益: | 

|
| 主要知识产权和标准规范等目录: |  |
| 主要完成人: | - 姓名:马星宇
排名:1 行政职务:无 技术职称:工程师 工作单位:陕西法士特汽车传动集团有限责任公司 对本项目技术创造性贡献:本项目开发的技术负责人,是本项目创新技术1、创新技术2及创新技术3的主要完成人,主导了高效能传动构型范式创新技术、高性能智能控制及自适应标定技术、高冗余核心组件性能边界拓展技术的开发工作,攻克了多项技术壁垒和行业重大难题,主持完成了非道路及特种装备智能传动产品的大规模产业化应用,是主要知识产权1、6、7的第一完成人,是主要知识产权8、10的主要完成人。 曾获国家科技奖励情况:2022.12:中国创新方法大赛三等奖(排1),“大扭矩特种设备液力自动变速器关键技术开发”;
2022.11:陕西省企业“三新三小”优秀成果一等奖(排1),“大吨位特种设备、矿用设备液力自动变速器关键技术开发”;
2023.11:中国创新方法大赛二等奖(排2),“基于TRIZ理论的商用与工程车辆大功率液力变矩器设计”。
- 姓名:冯永明
排名:2 行政职务:无 技术职称:高级工程师 工作单位:陕西法士特齿轮有限责任公司 对本项目技术创造性贡献:是创新技术1、创新技术3的主要参与人,基于功能离散和解构重组的模块化结构集成方法,构建了基于固定模块、可变模块、选装模块解耦重构形式的系列模块化总成,实现了不同速比、不同挡位系列化产品组型方案96种,满足非道路多样化匹配需求,提出了齿根精确求解和双齿面微观修型的高效优化设计方法,搭建了齿轮寿命计算系统,是主要知识产权3、10的主要作者。 曾获国家科技奖励情况:2023.11:获陕西省企业“三新三小”优秀成果一等奖(排1),“特种车液力自动变速器高性能供油系统关键技术研究”;
2024.11:陕西省企业“三新三小”优秀成果一等奖(排1),“工程机械车辆传动系统关键技术研究”。 - 姓名:毕乾坤
排名:3 行政职务:电控研究所所长 技术职称:高级工程师 工作单位:陕西法士特汽车传动集团有限责任公司 对本项目技术创造性贡献:是创新技术2的主要参与人,发明了基于变速器负载信号的车轮打滑识别与升挡抑制控制方法和结构,构建了基于换挡元件滑摩扭矩精确控制的陡坡起步控制逻辑,实现了制动踏板零位下车辆坡道悬停及陡坡起步功能,最大悬停坡度达60%,是主要知识产权5的主要完成人。 曾获国家科技奖励情况:无 - 姓名:张其帅
排名:4 行政职务:无 技术职称:高级工程师 工作单位:陕西法士特齿轮有限责任公司 对本项目技术创造性贡献:是创新技术3的主要参与人,参与建立了针对齿形优化结果的高效评价体系,搭建了自动变变速器齿轮寿命计算系统,探明了齿根曲率和齿顶过渡修调量对应力影响规律,实现了同等失效判据下齿轮应力循环次数提升21%,空载最大噪声78dB,是主要知识产权4、10的主要完成人。 曾获国家科技奖励情况:2023.06:陕西省企业“三新三小”优秀成果一等奖(排1):“特种越野车智能型取力装置研究及产业化应用”;
2024.10:陕西省创新方法大赛二等奖(排1)-“基于TRIZ理论的特种越野车智能化动力总成创新设计”。 - 姓名:冯浩成
排名:5 行政职务:智能传动二室副主任 技术职称:工程师 工作单位:陕西法士特汽车传动集团有限责任公司 对本项目技术创造性贡献:是本项目创新技术1、创新技术3的主要参与人,建立了全部传动构件转速随独立构件转速线性映射关系,通过系数举证等效判别,搭建了线性映射矩阵,提出了考虑速比范围、传动效率、可拓展性的构型评估准则,发明了可面向多场景多型自动传动产品的基础构型,是主要知识产权2、4、5、9的主要完成人。 曾获国家科技奖励情况:2023.09:“FC6A145、FC7A260系列化AT产品开发与应用” 法士特科技创新一等奖(排4)。 - 姓名:全东
排名:6 行政职务:无 技术职称:工程师 工作单位:陕西法士特汽车传动集团有限责任公司 对本项目技术创造性贡献:是创新技术2、创新技术3的主要参与人,搭建了基于非道路运输环境、驾驶习惯和负载状况的虚拟整车匹配动力学模型,可精准高效生成加速载荷谱,验证测试时长缩短21%,保证了产品多场景智能化应用,提出了油耗特征曲线构建方法,开发了非道路自动传动系统整车匹配计算软件,是主要知识产权7、8的主要完成人。 曾获国家科技奖励情况:2024.11:陕西省企业“三新三小”优秀成果二等奖(排1),“大功率农机自适应阻尼减振系统技术开发”。 - 姓名:朱佳兴
排名:7 行政职务:无 技术职称:工程师 工作单位:陕西法士特汽车传动集团有限责任公司 对本项目技术创造性贡献:是创新技术1、3的主要参与人,参与完成了“3准则10要素”的多位一体化评价准则和权重分配方法,协助开发了基于自动传动系统开发逻辑的传动路线层级评价和计算系统,开发了基于大离心力下的轴承高承载优化结构,是主要知识产权4、5、7的主要完成人。 曾获国家科技奖励情况:2023.12:陕西省科技工作者创新创业大赛三等奖(排1),“远程智能工程机械设备关键传动部件液压控制系统开发”。
|
| 主要完成单位及创新推广贡献: | - 单位名称:陕西法士特汽车传动集团有限责任公司
单位贡献:陕西法士特汽车传动集团有限责任公司先后荣获“全国五一劳动奖状”、“全国国企十大典型”、“全国文明单位”,成功入选“国家技术创新示范企业”、“智能制造示范企业”“制造业单项冠军示范企业”和“首批绿色工厂示范企业”。已跻身中国汽车工业30强、中国机械工业100强、中国制造业500强行列。建有“国家级企业技术中心”、“院士专家工作站”、“国家级博士后科研工作站”等一流科技研发体系和自主创新体系,拥有核心技术专利2200余项,形成以新能源为主导、新业态为支撑、国内外市场优势互补发展的新格局。
陕西法士特汽车传动集团有限责任公司作为项目第一完成单位和发起单位,联合陕西法士特齿轮有限责任公司突破了智能传动系统设计、控制与集成应用、关键传动组件性能提升的核心技术瓶颈,实现了高效能传动构型范式创新技术、高性能智能控制及自适应标定技术、高冗余核心组件性能边界拓展技术等重大技术创新,开发了系列化产品,实现了非道路及特种装备智能传动产品的大规模产业化应用。对我国自主非道路及特种装备传动系统开发产生了重大促进作用,整体技术达到国际先进水平,中重型自动变速器构型设计技术、复杂工况换挡控制策略和技术等达到国际领先水平。项目产品广泛应用于陕汽、东风越野、北奔、泰安航天特种车等生产企业,并出口俄罗斯、泰国、老挝等国家,经济效益及社会效益显著。
- 单位名称:陕西法士特齿轮有限责任公司
单位贡献:陕西法士特齿轮有限责任公司作为项目第二完成单位。主要完成创新技术1、创新技术2、创新技术3的样机试制、零部件投产、供应商开发等工作,同时承担非道路及特种装备智能传动系统的试验与验证工作,具体承担了传动系统总成的疲劳耐久、性能测试、可靠性测试,完成路况数据采集及载荷谱重构、整车匹配标定试验等工作,实现传动系统的智能控制机自适应标定技术,完成产品系列化生产和推广。
|
| 完成人合作关系说明: | 完成人合作关系说明:1
|