| 学科专业评审组: | 工程建设组 | | 项目名称: | 城镇居住建筑节能降碳关键技术与应用 |
| 提名单位: | 陕西省科学技术厅 |
| 提名等级: | 二等奖 |
| 提名单位意见: | 该项目基于“节能降碳”的建筑全生命周期绿色低碳理论体系和关键技术问题,遵循基础理论研究、关键技术突破、标准体系建设、示范项目应用的原则,突出绿色低碳建筑领域关键技术研究和落地项目绿色技术集成两大重点,经过13年系统研究,探索了陕西省建筑热工设计分区,提出不同气候类型建筑绿色低碳设计理论与应用模式;基于不同地区的室内环境需求和可再生能源分布,研发了适应性强的高性能围护结构和高效暖通空调系统。构建了时间和空间维度广泛覆盖的节能标准体系,为陕西省城镇居住建筑的节能降碳提供了全面的技术支撑和标准指导。项目的创新成果提升了城镇建筑的综合性能,减少能源消耗和碳排放,为应对全球气候变化和我国“双碳”目标提供了“陕西方案”。研究团队建立了陕西省城镇居住建筑节能降碳系列标准体系,主编多项陕西省城镇居住建筑节能设计规范,覆盖了我国城乡建设标准体系的居住建筑 65%节能,现行的 75%节能和未来即将规模化推广的超低能耗建筑(节能82.5%)和近零能耗建筑(节能 90%),实现了居住建筑节能标准从跟跑到领跑的跨越,推进了我国建筑节能标准建设新“三步走”的战略目标。项目成果取得发明专利授权10项,实用新型专利授权40项,软件著作权登记5项;主编完成工程建设标准、规范和图集10部;发表相关科技论文100余篇,SCI顶级期刊论文6篇,中文核心论文20余篇。提名该项目为陕西省科学技术进步奖二等奖。 |
| 项目简介: | 

|
| 客观评价: | 

|
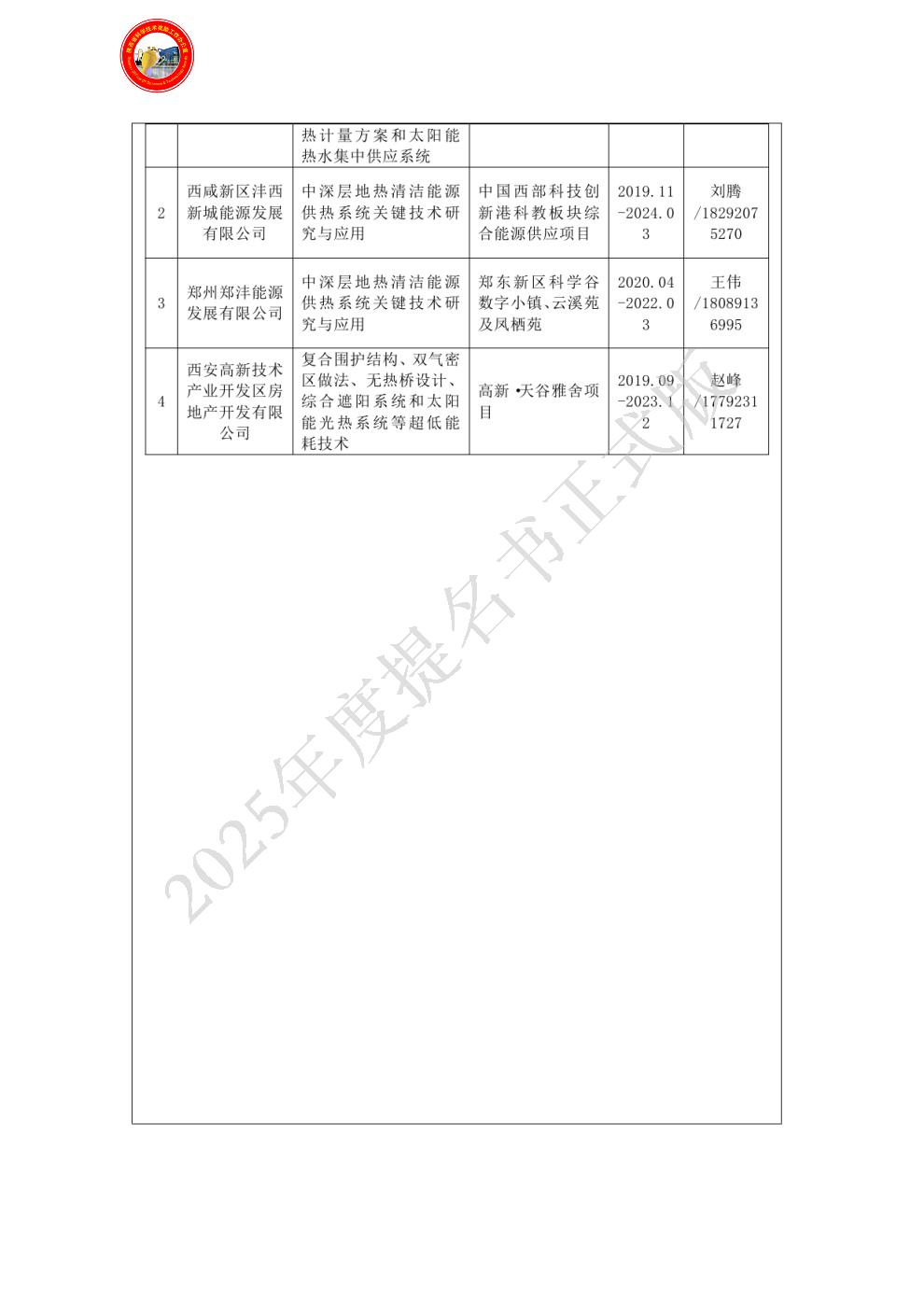
| 应用情况和效益: | 

|
| 主要知识产权和标准规范等目录: |  |
| 主要完成人: | - 姓名:闫增峰
排名:1 行政职务:学报编辑部主任 技术职称:教授 工作单位:西安建筑科技大学 对本项目技术创造性贡献:为本项目主要完成人,统筹协调保证课题按计划圆满完成。从事建筑物理环境研究近三十年,组织开展了大量节能减碳的理论研究,并主编和参编多项建筑节能,绿色建筑相关标准,对创新点(1),(2),(3)均有重要贡献。具体完成内容如下:1.开展大量城镇居住建筑节能减碳相关的理论研究,发表相关论文100余篇;2.主编了课题相关标准 10 部,参编 12部;3.研制了一种适合夏热冬冷地区建筑节能要求的低导热系数页岩空心砖并获得实用新型;4.作为主要发明人研发相关高效节能采暖设备获得发明专利5项。 曾获国家科技奖励情况:2020年度陕西高等学校科学技术奖一等奖(排名1/7);2019年华夏建设科学技术奖二等奖(排名8/15);2020年度中国城市规划学会科技进步二等奖(排名10/15)。 - 姓名:刘涛
排名:2 行政职务:执行院长 技术职称:正高级工程师 工作单位:中联西北工程设计研究院有限公司 对本项目技术创造性贡献: 参与了项目的整体研究;参与完成了项目城镇居住建筑节能降碳设计理论体系研究;参与完成了陕西省城镇居住建筑节能减碳系列标准体系(《超低能耗居住建筑节能设计标准》(DBJ61/T 189-2021)、《近零能耗建筑设计标准》 (DB 61/T 5084-2023));参与完成了被动式超低能耗建筑的屋面和墙体构造研究;参与完成了节能减碳关键技术在陕西省民用建筑工程项目中应用和推广; 曾获国家科技奖励情况:2021年陕西省科学技术一等奖、2022年机械工业科学技术三等奖、2023年机械工业科学技术二等奖 - 姓名:白国强
排名:3 行政职务:副院长 技术职称:高级工程师 工作单位:中联西北工程设计研究院有限公司 对本项目技术创造性贡献:参与了项目的整体研究;负责完成了一种被动式超低能耗建筑的重型设备屋面结构研究;参与完成了适用于被动式超低能耗建筑的屋面节点技术和断热桥支撑连接件技术,有效降低了建筑的热桥效应,提高了建筑的保温隔热性能,为实现建筑的超低能耗目标提供了有力保障。参与完成了节能减碳关键技术在陕西省民用建筑工程项目中应用和推广;参与完成了陕西省城镇居住建筑节能减碳系列标准体系(《超低能耗居住建筑节能设计标准》(DBJ61/T 189-2021)、《近零能耗建筑设计标准》 (DB 61/T 5084-2023))。 曾获国家科技奖励情况:中国机械工业科学技术二等奖 - 姓名:强聪望
排名:4 行政职务:副总工程师 技术职称:高级工程师 工作单位:陕西西咸新区沣西新城能源发展有限公司 对本项目技术创造性贡献:作为主要完成人参与了中深层地热能供暖节能降碳关键技术研发,参与了中深层地热能供暖技术标准制定,推动中深层地热能供暖技术在陕西省民用建筑工程项目中的应用。 曾获国家科技奖励情况: - 姓名:王智伟
排名:5 行政职务:无 技术职称:教授 工作单位:西安建筑科技大学 对本项目技术创造性贡献:对项目发明和创新点(2)(3)有重要贡献。具体完成内容如下:1.提出了地下水源热泵系统协同优化新技术,确立了基于蓄混水技术的地下水源热泵系统,建立了地下水源热泵系统优化设计和工程应用适应性评价方法。针对在进行热计量的同时要进行温度的多点测量这一缺点,提出了基于流量热量关系模型的地板辐射采暖热计量方法和基于流量冷量关系模型的风机盘管冷计量方法。相关发明专利 6 项;2.参编相关标准 2 项;3.发表相关论文10余篇。 曾获国家科技奖励情况:2020年度陕西高等学校科学技术一等奖(排名2/7);2020年度华夏建设科学技术二等奖(排名6/12)。 - 姓名:郑琨
排名:6 行政职务:院长助理 技术职称:高级工程师 工作单位:中联西北工程设计研究院有限公司 对本项目技术创造性贡献:参与了项目的整体研究;参与完成了适用于被动式超低能耗建筑的屋面节点技术和断热桥支撑连接件技术;参与完成了节能减碳关键技术在陕西省民用建筑工程项目中应用和推广;参与完成了陕西省城镇居住建筑节能减碳系列标准体系(《超低能耗居住建筑节能设计标准》(DBJ61/T 189-2021)、《近零能耗建筑设计标准》 (DB 61/T 5084-2023)); 参与完成了多个低碳节能居住建筑设计。 曾获国家科技奖励情况:2017年中国机械工业科学技术奖二等奖;2021年中国机械工业科学技术奖三等奖;2023年机械工业科学技术奖二等奖。 - 姓名:孙建华
排名:7 行政职务:无 技术职称:正高级工程师 工作单位:中联西北工程设计研究院有限公司 对本项目技术创造性贡献:参与完成了项目城镇居住建筑节能降碳设计理论体系研究;参与完成了陕西省城镇居住建筑节能减碳系列标准体系(《超低能耗居住建筑节能设计标准》(DBJ61/T 189-2021)、《近零能耗建筑设计标准》 (DB 61/T 5084-2023));参与完成了被动式超低能耗建筑的屋面和墙体构造研究;参与完成了节能减碳关键技术在陕西省民用建筑工程项目中应用和推广; 曾获国家科技奖励情况: - 姓名:薄蓉
排名:8 行政职务:无 技术职称:正高级工程师 工作单位:中联西北工程设计研究院有限公司 对本项目技术创造性贡献:参与了项目的整体研究;参与完成了项目城镇居住建筑节能降碳设计理论体系研究;参与完成了陕西省城镇居住建筑节能减碳系列标准体系(《超低能耗居住建筑节能设计标准》(DBJ61/T 189-2021)、《近零能耗建筑设计标准》 (DB 61/T 5084-2023));参与完成了节能减碳关键技术在陕西省民用建筑工程项目中应用和推广; 曾获国家科技奖励情况: - 姓名:王翼
排名:9 行政职务:院长助理 技术职称:高级工程师 工作单位:中联西北工程设计研究院有限公司 对本项目技术创造性贡献: 参与完成了超低能耗建筑设计理论体系研究;参与完成了陕西省城镇居住建筑节能降碳综合性设计理论体系;参与完成了陕西省城镇居住建筑节能减碳系列标准体系(《超低能耗居住建筑节能设计标准》(DBJ61/T189-2021)、《近零能耗建筑设计标准》 (DB 61/T 5084-2023));参与完成了陕西省第一个超低能耗居住建筑施工图设计;参与完成了适用于被动式超低能耗建筑的屋面节点技术和断热桥支撑连接件技术。 曾获国家科技奖励情况:2023年获得中国机械工业科学技术二等奖 - 姓名:周阳
排名:10 行政职务:无 技术职称:高级工程师 工作单位:陕西西咸新区沣西新城能源发展有限公司 对本项目技术创造性贡献: 作为主要完成人参与了中深层地热能供暖节能降碳关键技术研发,参与了中深层地热能供暖技术标准制定,推动中深层地热能供暖技术在陕西省民用建筑工程项目中的应用。 曾获国家科技奖励情况:
|
| 主要完成单位及创新推广贡献: | - 单位名称:中联西北工程设计研究院有限公司
单位贡献:本项目的第一完成单位,统筹协调保证课题按计划圆满完成。对创新点(1),(2),(3)有重要贡献,主编城镇居住建筑节能降碳相关标准 5 项,研发多项居住建筑被动式超低能耗关键技术,获得实用新型20余项,发表建筑节能降碳相关的高水平论文10余篇。作为陕西省代表性工程设计单位,推进多项被动式超低能耗技术的应用示范和推广。
- 单位名称:西安建筑科技大学
单位贡献:本项目的主要完成单位,对创新点(1),(2),(3)均有重要贡献。开展大量节能降碳理论研究,主持编制相关的技术规程和图集,提出了建筑围护结构热桥计算方法,研发相关高效节能采暖设备,提出了地下水源热泵系统协同优化新技术,确立了基于蓄混水技术的地下水源热泵系统,建立了地下水源热泵系统优化设计和工程应用适应性评价方法。针对在进行热计量的同时要进行温度的多点测量这一缺点,提出了基于流量热量关系模型的地板辐射采暖热计量方法和基于流量冷量关系模型的风机盘管冷计量方法。推动陕南城镇居住建筑水源热泵系统供暖节能降碳技术的应用示范和推广,推动陕西省城镇居住建筑节能降碳标准规模化应用。拥有本项目50余项发明专利、实用新型及软件著作的所有权,是本项目80余篇相关论文的第一署名单位。
- 单位名称:陕西西咸新区沣西新城能源发展有限公司
单位贡献:本项目的主要完成单位,对创新点(2),(3)有重要贡献。发表与中深层地热能理论和技术研发相关的高水平论文3篇。研发了使用与中深层地热的热泵交换器,并获取发明专利1项;研发中深层地热能地热井数据分析系统,取得软件著作权1项;推进中深层地热的工程示范和应用推广。
|
| 完成人合作关系说明: | 完成人合作关系说明:1
|