| 学科专业评审组: | 医药卫生组 | | 项目名称: | 口颌系统疾病的发病机制及防治策略 |
| 提名单位: | 陕西省医学会 |
| 提名等级: | 一等奖 |
| 提名单位意见: | 我单位认真阅读了该项目提名书及附件材料,确定全部材料真实有效,符合2025年度陕西省科学技术奖申报的填写要求。
牙、牙周、颞下颌关节等软硬组织是口颌系统的重要组成部分。成果主要针对牙缺失修复的难点,骨缺损修复及重建的痛点,颞颌关节强直发病机制不清导致治疗治疗的困难。解决“口颌系统疾病导致功能障碍机制不明、救治周期长、严重并发症发病率高、预防难度大”等关键问题。 |
| 项目简介: | 

|
| 客观评价: | 

|
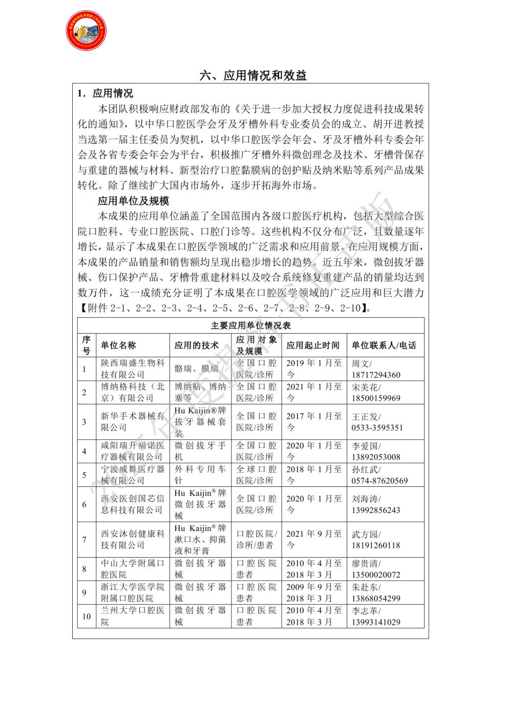
| 应用情况和效益: |  |
| 主要知识产权和标准规范等目录: | 


|
| 主要完成人: | - 姓名:胡开进
排名:1 行政职务:口腔医学院名誉院长 技术职称:教授 工作单位:西安医学院 对本项目技术创造性贡献:总体负责制定项目方案和具体实施计划,对本成果创新点一、二、三做出重要贡献。创研了微创牙槽外科手术的新技术,产业化了我国首套牙槽外科微创手术专用器械;制订了自体牙移植术的规范化操作流程;并明确翼外肌是颞颌关节创伤后强直的关键因素。见附件2-11。 曾获国家科技奖励情况:1. 2024年陕西高等学校科学技术研究优秀成果一等奖:牙槽骨的保存和重建关键技术及系列产品的研发及应用,第1完成人;
2. 2020年陕西省科技工作者创新创业大赛一等奖,载药口腔黏膜纳米贴,第10完成人。 - 姓名:刘昌奎
排名:2 行政职务:院长 技术职称:教授 工作单位:西安医学院 对本项目技术创造性贡献:对本成果创新点一、二、三做出重要贡献。主要工作是个性化根形种植体的创新设计、研发及临床应用推广,PEEK个性化髁突假体的研发以及负载盐酸米诺环素明胶微球的骨水泥材料在牙槽窝骨再生中的应用研究。见附件1-1、1-3。 曾获国家科技奖励情况:1. 2020年陕西省科技工作者创新创业大赛一等奖:载药口腔黏膜纳米贴,第一完成人;
2. 2024年陕西高等学校科学技术研究优秀成果一等奖:牙槽骨的保存和重建关键技术及系列产品的研发及应用,第七完成人。 - 姓名:陈卓玥
排名:3 行政职务:无 技术职称:副教授 工作单位:西北大学 对本项目技术创造性贡献:对本成果创新点二做出重要贡献。利用基因工程技术及交联技术构建水凝胶或制备3D支架,负载生长因子等以构建促进骨修复材料。见附件1-2、2-12、2-15、2-17。 曾获国家科技奖励情况:1. 第五届全国大学生生命科学创新创业大赛一等奖(指导教师) 2020;
2. 国家级大学生创新创业训练(指导教师)2019;
3. iGEM大赛铜奖(指导教师)2018;
4. 第三届全国大学生生命科学创新创业大赛三等奖(指导教师)2017;
5. 陕西省细胞生物学学会青年优秀论文二等奖 2018。 - 姓名:李勐
排名:4 行政职务:无 技术职称:助理研究员 工作单位:西安交通大学口腔医院 对本项目技术创造性贡献:对本成果创新点二做出重要贡献。项目骨重建和骨再生材料的基础及临床研究的负责人之一,提出了本项目骨重建和骨再生材料的主要研究思路和研究方法,设计了研究内容和研究方案,并具体指导和完成了一系列骨再生材料的研发。见附件2-13。 曾获国家科技奖励情况:1. 陕西省优秀博士学位论文;
2. 美国化学会材料化学讲座奖(全球1项/年,第一完成人);
3. 中国国际大学生创新大赛国赛金奖(5/12,指导教师);
4. 中国大学生优秀创新创业导师;
5. 陕西省第六届研究生创新成果展一等奖第四完成人;
6. 陕西省第一届博士后创新创业大赛银奖第三完成人。 - 姓名:于照祥
排名:5 行政职务:院长 技术职称:教授 工作单位:西安医学院 对本项目技术创造性贡献:对本成果创新点二做出重要贡献。主要工作通过溶剂热法以谷胱甘肽和生物素为原料构建碳量子点,并利用壳聚糖/海藻酸盐水凝胶口服递送碳量子,创新性明确了其可通过清除活性氧和降低促炎因子表达等途径缓解炎症。见附件2-14。 曾获国家科技奖励情况:2020年4月,糖尿病视网膜病变的发病机制与防治研究,陕西省科技进步三等奖,第七完成人。 - 姓名:刘丹青
排名:6 行政职务:无 技术职称:教授 工作单位:哈尔滨理工大学 对本项目技术创造性贡献:对本成果创新点二做出重要贡献。主要完成生物相容性优异的氧缺陷二氧化钛材料的设计与制备。为实现材料与微生物的高效协同作用,通过精准的表面改性工艺赋予材料表面正电荷特性,利用静电相互作用原理,成功构建了二氧化钛材料与大肠杆菌紧密结合的生物杂化系统。通过多维度表征与机理分析,深入揭示了氧缺陷结构、表面电荷特性与微生物代谢过程协同促进作用的内在机制。见附件2-16。 曾获国家科技奖励情况:无 - 姓名:刘宁
排名:7 行政职务:无 技术职称:副教授 工作单位:西安医学院 对本项目技术创造性贡献:对本成果创新点一、二、三做出重要贡献。主要完成负载盐酸米诺环素明胶微球骨水泥材料用于牙槽窝骨再生的相关研究及个性化根形种植体的研发、PEEK个性化髁突假体的设计。见附件1-1、1-3。 曾获国家科技奖励情况:2024年陕西高等学校科学技术研究优秀成果一等奖:牙槽骨的保存和重建关键技术及系列产品的研发及应用,第二完成人。 - 姓名:郭亚媛
排名:8 行政职务:无 技术职称:讲师 工作单位:西安医学院 对本项目技术创造性贡献:对本成果创新点二做出重要贡献。利用基因工程技术及交联技术构建水凝胶多孔力学性能佳,或制备3D支架负载生长因子等以构建促进骨修复材料。见附件2-15。 曾获国家科技奖励情况:1. 陕西省创新训练计划项目(指导老师)2025年 - 姓名:郭芳
排名:9 行政职务:无 技术职称:副教授 工作单位:西安医学院 对本项目技术创造性贡献:对本成果创新点一、二、三做出重要贡献。主要工作是个性化根形种植体的临床应用、PEEK个性化髁突假体的设计优化及基础研究、负载盐酸米诺环素明胶微球骨水泥材料用于牙槽窝骨再生的相关研究。见附件1-1、1-3。 曾获国家科技奖励情况:2024年陕西高等学校科学技术研究优秀成果一等奖,牙槽骨的保存和重建关键技术及系列产品的研发及应用,第三完成人;2020年陕西省科技工作者创新创业大赛一等奖,载药口腔黏膜纳米贴,第三完成人。 - 姓名:崔继红
排名:10 行政职务:无 技术职称:副教授 工作单位:西北大学 对本项目技术创造性贡献:对本成果创新点二作出重要贡献,制备的类弹性蛋白-蚕丝纤维多孔复合材料能够促进骨和软骨修复,详见附件1-2。 曾获国家科技奖励情况:1. 第十届全国大学生基础医学创新研究暨实验设计论坛省级一等奖、国家级铜奖(指导老师) 2024;
2. 第十一届全国大学生医学创新大赛暨“一带一路”国际竞赛 省级三等奖(指导老师)2025。 - 姓名:黄硕
排名:11 行政职务:无 技术职称:副教授 工作单位:西安医学院 对本项目技术创造性贡献:对本成果创新点一、二、三作出重要贡献。主要工作是个性化根形种植体的临床应用、PEEK个性化髁突假体的设计优化及基础研究、负载盐酸米诺环素明胶微球骨水泥材料用于牙槽窝骨再生的相关研究。见附件1-1、1-3。 曾获国家科技奖励情况:2024年陕西高校科学技术一等奖,牙槽骨的保存和重建关键技术及系列产品的研发及应用,第四完成人;2023年秦创原·沣东杯陕西省科技工作者创新创业大赛三等奖,新型防水抑菌液体创可贴的开发,第五完成人;2020年陕西省科技工作者创新创业大赛一等奖,载药口腔黏膜纳米贴,第四完成人。 - 姓名:吕星星
排名:12 行政职务:无 技术职称:讲师 工作单位:西安医学院 对本项目技术创造性贡献:对本成果创新点二作出重要贡献。主要完成生物杂化系统的代谢变化与作用机理探究,结合先进表征技术,从材料 - 微生物相互作用、信号传导、代谢路径调控等多个维度,清晰阐明了系统发挥功能的内在机制。见附件2-16。 曾获国家科技奖励情况:无 - 姓名:张雅楠
排名:13 行政职务:无 技术职称:医师 工作单位:西安医学院 对本项目技术创造性贡献:对本成果创新点二作出重要贡献。主要工作是通过溶剂热法以谷胱甘肽和生物素为原料构建碳量子点,并利用壳聚糖/海藻酸盐水凝胶口服递送碳量子,创新性明确了其可通过清除活性氧和降低促炎因子表达等途径缓解炎症。见附件2-14。 曾获国家科技奖励情况:无 - 姓名:杨雨桐
排名:14 行政职务:无 技术职称:助理研究员 工作单位:西安交通大学 对本项目技术创造性贡献:对本成果创新点二作出重要贡献。项目骨重建和骨再生材料的基础研究负责人之一,提出了本项目骨重建和骨再生材料的主要材料构建思路和材料设计方法,优化了研究内容和研究方案,并具体指导和完成了一系列骨再生材料的研发和材料学表征。见附件2-13。 曾获国家科技奖励情况:1. 西安交通大学腾飞杯创新创业大赛三等奖(指导教师);
2. 中国国际大学生创新大赛校内赛高教主赛道银奖(第二完成人)。 - 姓名:乌佳伟
排名:15 行政职务:无 技术职称:讲师 工作单位:西北大学 对本项目技术创造性贡献:对本成果创新点二做出重要贡献。协助完成了本项目骨重建和骨再生材料的研究。见附件2-12、2-15。 曾获国家科技奖励情况:1. 第二届全国大学生生命科学创新创业大赛二等奖(指导教师) 2017;
2. 第三届全国大学生生命科学创新创业大赛二等奖(指导教师) 2018;
3. 国际基因工程机器大赛(iGEM)铜奖(指导教师)2018;
4 .国际基因工程机器大赛(iGEM)金奖(指导教师)2019。
|
| 主要完成单位及创新推广贡献: | - 单位名称:西安医学院
单位贡献:西安医学院是本成果的主要完成者和设计者,负责整个成果的设计、组织、管理以及各完成单位之间协调。提出了口颌系统疾病研究亟待解决的难点,并由西安医学院胡开进全程参与并本成果的实施。西安医学院推动相关技术成果的应用和推广,通过与相关企业合作,将技术成果转化为实际产品,并推向市场,实现了技术成果的经济效益和社会效益的最大化,为多家公司和医院带来可观的经济效益。通过举办学术会议、技术研讨会等形式推动技术成果的进一步推广和应用,技术成果已经在全国众多医院、门诊、诊所进行了临床应用,并得到了广泛好评。
- 单位名称:西北大学
单位贡献:西北大学为本项目的主要参与及完成单位,主要参与完成植骨材料的研发以及骨缺损修复研究。此外,为本成果配备了必要的技术人员、研究设备及实验场地,为项目提供了良好的临床实验基地及应用推广平台。
- 单位名称:西安交通大学口腔医院
单位贡献:对本项目技术创新情况的贡献:西安交通大学口腔医院及陕西省颅颌面精准医学研究重点实验室为本项目牙,牙周和牙槽骨的基础及临床研究以及骨重建和骨再生材料的基础及临床研究的主要参与及完成单位,为本项目的上述研究提供了重要的机制及材料研究基础。对本项目应用推广情况的贡献:西安交通大学口腔医院为本项目牙,牙周和牙槽骨的临床研究、骨重建和骨再生材料的临床研究及颞下颌关节疾病的临床研究提供了良好的临床实验基地及应用推广平台。
- 单位名称:哈尔滨理工大学
单位贡献:对本项目技术创新情况的贡献:哈尔滨理工大学在无机纳米材料-微生物杂化体系构建和机理研究上取得了创新性成果,为本项目牙和牙周的基础及应用研究的主要参与及完成单位,为本项目的上述研究提供了重要的机制及材料研究基础。对本项目应用推广情况的贡献:哈尔滨理工大学为本项目无机纳米材料-微生物杂化体系在牙和牙周的应用研究提供了良好的实验平台及应用推广平台。
- 单位名称:西安交通大学
单位贡献:对本项目技术创新情况的贡献:在牙,牙周和牙槽骨再生材料的基础研究方面,西安交通大学前沿科学技术研究院与材料力学行为国家重点实验室是本项目的主要参与并完成单位,并为相关研究提供了关键的机制解析与材料学支撑。对本项目应用推广情况的贡献:西安交通大学前沿科学技术研究院为本项目在牙、牙周与牙槽骨再生材料的基础研究,以及颞下颌关节疾病的材料学基础研究中,提供了坚实的实验支撑平台和应用推广条件。
|
| 完成人合作关系说明: | 完成人合作关系说明:1
|