| 学科专业评审组: | 医药卫生组 | | 项目名称: | 循经刮痧的生物学效应及转化应用研究 |
| 提名单位: | 陕西省中医药管理局 |
| 提名等级: | 一等奖 |
| 提名单位意见: | “循经刮痧的生物学效应及转化应用研究”项目紧密围绕传统中医循经刮痧技术的现代化发展需求,系统揭示了其生物学机制并实现了临床转化,具备显著的科学价值与应用前景,现郑重提名申报陕西省科学技术进步奖。
该项目成果亮点突出,核心创新体现在三方面:
1. 理论突破:首次从分子生物学层面阐明循经刮痧通过调节局部微循环、激活免疫细胞信号通路等发挥疗效的科学机制,为传统刮痧疗法的现代化阐释提供了关键实验依据,相关研究获得中华中医药学会科技奖一等奖。
2. 技术转化:研发了标准化循经刮痧操作规范及配套辅助器具,解决了传统操作主观性强、疗效不稳定的问题,已在全省20余家医疗机构推广应用,增加了基层适宜技术使用的多样性。
3. 临床价值:临床研究证实该技术在膝骨性关节炎、围绝经期综合征、亚健康调理等领域有效率达85%以上,降低了患者医疗成本,具有良好的社会经济效益。
项目团队由陕西中医药大学以及合作单位中国中医科学院中医基础理论研究所、中国中医科学院针灸研究所、陕西中医药大学第二附属医院跨区域专家组成,研究过程严谨规范,成果已发表CSCD论文6篇,核心论文1篇、出版专著1部,获国家标准1项,国际标准1项,国家外观设计专利1项,实用新型专利1项。综合评估,该项目在中医传统技术现代化研究与转化领域达到国内领先水平,符合省科学技术进步奖申报条件,提名该项目为陕西省科学技术进步奖一等奖。 |
| 项目简介: | 

|
| 客观评价: | 

|
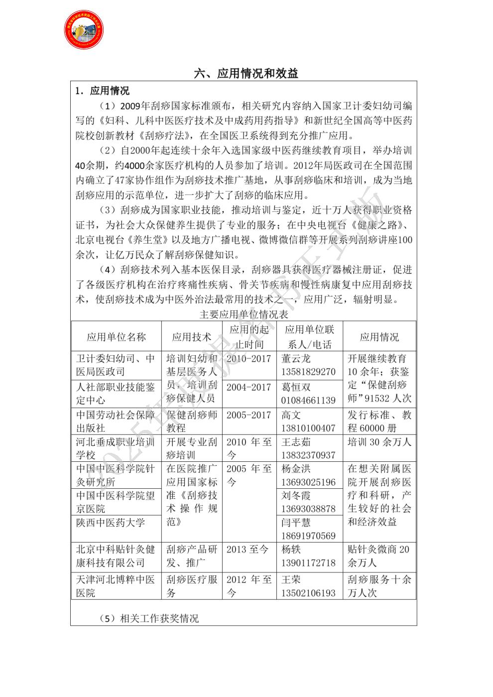
| 应用情况和效益: | 

|
| 主要知识产权和标准规范等目录: |  |
| 主要完成人: | - 姓名:杨金生
排名:1 行政职务:无 技术职称:主任医师 工作单位:中国中医科学院中医基础理论研究所 对本项目技术创造性贡献:完成人对1-6项均作出创造性贡献,是第1代表性著作的作者,也是第2-7篇代表性论文的作者。 曾获国家科技奖励情况:2024年获获中华中医药学会科学技术奖二等奖,2019年获中华中医药学会优秀管理人才,2017年获中华中医药学会科技一等奖,2009年度中华中医药学会科普著作奖二等奖,2004年年度中华中医药学会优秀著作奖,2001年获中华中医药学会优秀学术著作奖等。 - 姓名:刘智斌
排名:2 行政职务:无 技术职称:教授 工作单位:陕西中医药大学 对本项目技术创造性贡献:完成人是基本内容中第4项科学发现做出创造性贡献。 曾获国家科技奖励情况:2009年、2010年、2020年分别获陕西省科学技术奖二等奖1项,2016年获得中国针灸学会科学技术奖一等奖1项,2013年、2019年分别获中国针灸学会科学技术奖二等奖1项。 - 姓名:王莹莹
排名:3 行政职务:病区主任 技术职称:主任医师 工作单位:中国中医科学院针灸研究所 对本项目技术创造性贡献:完成人对项目基本内容中1-6项均有创造性贡献,是第1代表性著作的作者,也是第2-7代表性论文的作者。 曾获国家科技奖励情况:2024年获中华中医药学会科技奖二等奖 (2/5)、2022年获中国针灸学会科学技术二等奖(1/15) 2022年获中华中医药学会科技二等奖(4/10) 、2018年获北京市科学技术奖二等奖、2017年获中华中医药学会科技一等奖 (2/15)、2016年获中国针灸学会科学技术奖二等奖、2015年中华中医药学会科技进步二等奖 (1/10)、2009年中华中医药学会科普著作二等奖(2/5)。 - 姓名:张豪斌
排名:4 行政职务:教研室主任 技术职称:副教授 工作单位:陕西中医药大学 对本项目技术创造性贡献:完成人对基本内容第1,3,5做出创造性贡献;是第5篇代表性论文的作者 曾获国家科技奖励情况:2017.11获得中华中医药学会科学技术奖一等奖,名称是刮痧循经理论及生物学基础研究和标准体系制订与应用,本人排名(13/15) - 姓名:陈虹
排名:5 行政职务:无 技术职称:主治医师 工作单位:陕西中医药大学第二附属医院 对本项目技术创造性贡献:对本项目基本内容第2,3,5做出创造性贡献,是第2代表性论文的作者 曾获国家科技奖励情况:无 - 姓名:杨昆吾
排名:6 行政职务:无 技术职称:助理研究员 工作单位:中国中医科学院研究生院 对本项目技术创造性贡献:对基本内容第2项做出创造性贡献,是第6篇代表性论文的作者。 曾获国家科技奖励情况:无 - 姓名:徐东升
排名:7 行政职务:党委办公室副主任 技术职称:主管技师 工作单位:中国中医科学院针灸研究所 对本项目技术创造性贡献:完成人对2项发现做出了创造性贡献,是第2篇代表性论文的作者 曾获国家科技奖励情况:2017年,中华中医药学会,科学技术奖,一等奖,刮痧循经理论及生物学基础研究和标准体系制订与应用,9/15;2018,北京市人民政府,北京市科学技术奖,二等奖,刮痧技术标准关键指标的基础与临床研究,4/11。 - 姓名:杨莉
排名:8 行政职务:无 技术职称:副主任医师 工作单位:中国中医科学院针灸研究所 对本项目技术创造性贡献:对本研究内容第1,6项做出创造性贡献,是第7篇代表性论文的作者。 曾获国家科技奖励情况:2021年中国针灸学会科学技术奖二等奖,2017年中华中医药学会科学技术进步奖一等奖、2017年中国中医科学院科学技术进步奖二等奖、2016年中国针灸学会科学技术奖一等奖、2015年中华中医药学会科学技术奖二等奖 - 姓名:荆业腾
排名:9 行政职务:无 技术职称:助理研究员 工作单位:中国中医科学院中医基础理论研究所 对本项目技术创造性贡献:对基本内容第6项做出创造性贡献。 曾获国家科技奖励情况:2024年获中华中医药学会科学技术奖二等奖 - 姓名:张改月
排名:10 行政职务:无 技术职称:医师 工作单位:宿迁中西医结合医院 对本项目技术创造性贡献:对本项目基本第3项做出创造性贡献,是第4篇代表性论文的作者 曾获国家科技奖励情况:无 - 姓名:陈帅
排名:11 行政职务:无 技术职称:无 工作单位:陕西中医药大学 对本项目技术创造性贡献:对本项目基本内容第3项做出创造性贡献,是第3篇代表性论文的作者。 曾获国家科技奖励情况:无
|
| 主要完成单位及创新推广贡献: | - 单位名称:陕西中医药大学
单位贡献:作为项目负单位引进“千人计划”人才-杨金生为整体项目负责运行,本单位人员完成标准申请、基础实验、临床研究等
- 单位名称:中国中医科学院中医基础理论研究所
单位贡献:作为项目重要参与单位,参与项目理论构建、标准制定及转化应用等
- 单位名称:中国中医科学院针灸研究所
单位贡献:作为项目重要参与单位,参与项目理论构建、基础实验、标准制定及转化应用等
- 单位名称:陕西中医药大学第二附属医院
单位贡献:作为项目参与单位,参与项目相关基础研究与临床推广应用等。
|
| 完成人合作关系说明: | 完成人合作关系说明:1
|