| 学科专业评审组: | 医药卫生组 | | 项目名称: | 老年糖尿病低血糖护理风险管理的关键技术创新与推广应用 |
| 提名单位: | 安康市人民政府 |
| 提名等级: | 三等奖 |
| 提名单位意见: | 该项目“老年糖尿病低血糖护理风险管理的关键技术创新与推广应用”紧密围绕老年糖尿病患者低血糖护理这一临床护理重难点,针对老年群体生理机能特殊、低血糖风险高且识别救治难度大的问题,系统开展技术创新与应用推广工作,具备显著的科学价值与社会意义。
项目核心创新点突出,一是构建了老年糖尿病患者低血糖风险分层评估量表及预警机制,实现风险精准预判并干预;有效降低低血糖发生率;二是形成了可复制的推广体系,通过培训、标准课件推广,推动技术在省内多家尤其是基层医疗机构落地。
经实践验证,项目实施后老年糖尿病患者低血糖发生率由10.29%下降至2.82%,下降率达72.59%,患者对低血糖预防知识知晓率提升至85%以上,患者满意度高。成果已在省内推广应用,累计培训护理人员1000余人次,发表相关研究论文12篇,社会经济效益显著。
经审查,项目相关信息已完成提名公示,公示结果无异议。我单位认真审阅了申报材料及完成人资格,确认申报材料真实有效,相关栏目填写符合要求。 |
| 项目简介: | 

|
| 客观评价: | 

|
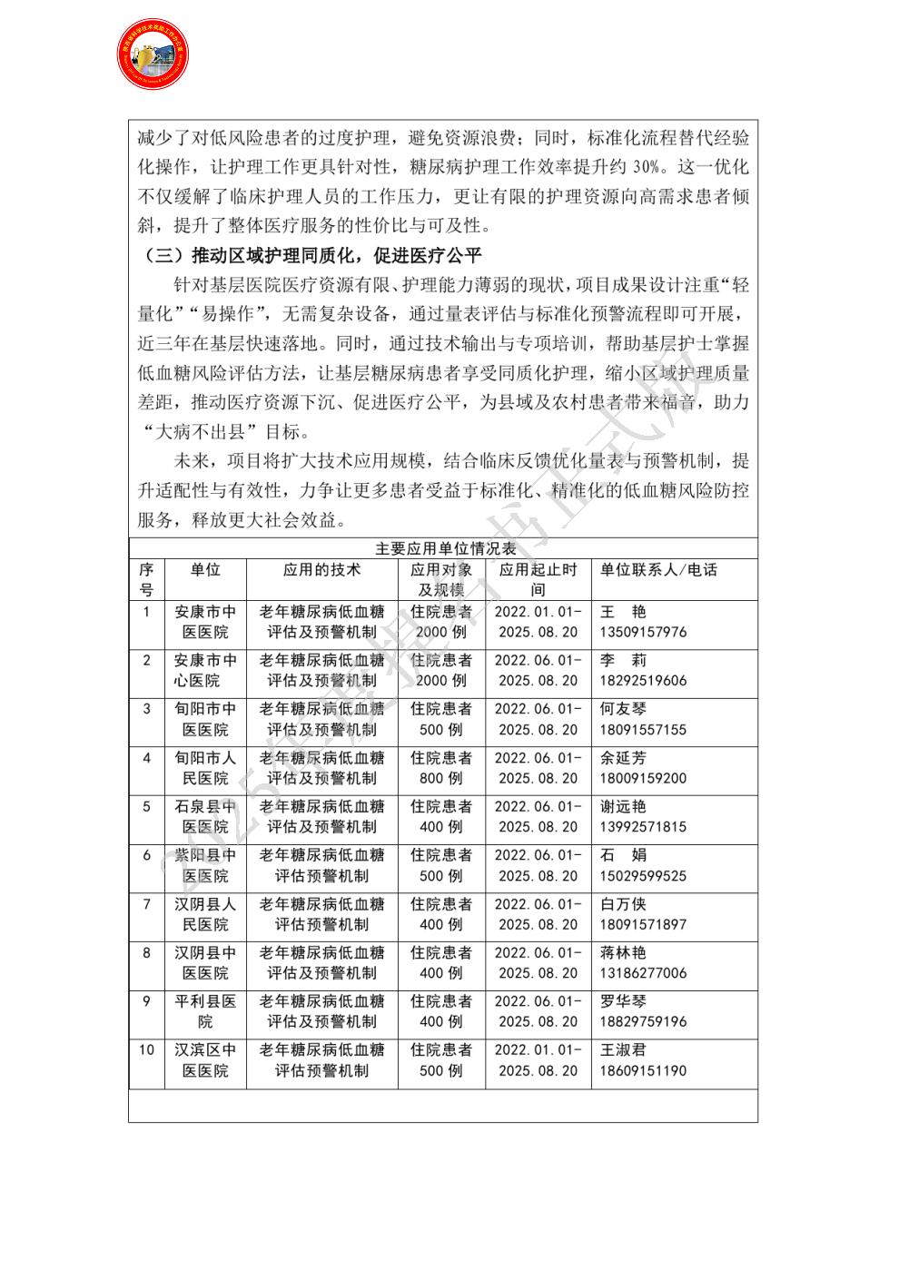
| 应用情况和效益: | 

|
| 主要知识产权和标准规范等目录: |  |
| 主要完成人: | - 姓名:王艳
排名:1 行政职务:护士长 技术职称:副主任护师 工作单位:安康市中医医院 对本项目技术创造性贡献:本项目的负责人,也是团队的核心,全面负责本课题的研究方案设计与具体实施工作,主导课题研究的整体思路与深度,统筹课题从设计、立项、实施到结题与成果登记的全过程管理;同时牵头负责相关资料的撰写与协调工作。对本项目的创新点一、二、三等三个方面独立提出研究构想,提供关键技术支持,为项目推进奠定核心方向与技术基础;牵头构思项目整体方案,同步提供全流程技术支撑,保障方案落地与实施质量;主导形成项目核心构想,输出专业技术支持,有效解决实施过程中的技术难点。1项陕西省科技成果的负责人,3篇论文的作者之一,是核心论文的作者。佐证材料:必备附件1-1,5-1,其他附件2-13,2-14,2-15,2-16。 曾获国家科技奖励情况:(1)王艳(9/10),《自制中药贴敷配合耳穴压籽在促进妇科手术后胃肠功能恢复中的临床应用》,安康市人民政府,安康市科学技术奖,二等奖,2015年,证书号:14-2-01-R09。(2)王艳论文《不同时辰中药保留灌肠方法对慢性肾功衰的影响》,安康市人民政府,安康市自然科学优秀学术论文奖,三等奖,2014年,证书号:2014-12-3-072。 - 姓名:张祥
排名:2 行政职务:无 技术职称:副主任护师 工作单位:安康市中医医院 对本项目技术创造性贡献:主导核心技术中德尔菲法实施,负责专家遴选、问卷设计与多轮反馈统计,共同完成改良安德鲁低血糖危险因素分层量表的构建,负责核心课题的立项、结题等工作。对本项目的创新点一提供关键技术支持,精准攻克项目实施中的核心技术难点,保障研发与应用环节高效推进;输出关键技术支持,为项目关键模块的落地提供专业技术保障,确保整体技术路线稳定可行;给予关键技术支持,针对项目技术瓶颈提供针对性解决方案,助力突破研发关键节点。一项陕西省科技成果第二完成人,是核心论文作者之一。佐证材料:必备附件1-1,5-1。 曾获国家科技奖励情况:无 - 姓名:李琳
排名:3 行政职务:无 技术职称:副主任医师 工作单位:安康市中医医院 对本项目技术创造性贡献:作为项目组指导组专家,本人全程参与项目的设计、实施和推广应用。在项目的创新点一、二、三等三个方面做出了创造性贡献;在项目设计阶段,指导确立研究方向与技术路线,对创新点的凝练与研究方法的选择提出关键建议;在实施过程中,定期参与阶段评估与质量控制,协助解决数据采集、模型构建及机制落地中的难点问题;在推广应用阶段,指导制定成果转化方案,协调多方资源,推动闭环管理模式在多家医疗机构的规范化应用,为项目的科学性、规范性及实效性提供了持续支撑与权威保障。1项陕西省科技成果第3完成人。佐证材料:必备附件5-1. 曾获国家科技奖励情况:(1)李琳,胱抑素——C、同型半胱氨酸和糖化血红蛋白检测与糖尿病肾病的相关性研究,安康市人民政府,安康市科学技术奖,三等奖,2014年,编号:13-3-01-R6.(2)李琳,补气活血法联合针刺治疗前部缺血性视神经病变临床应用研究,安康市人民政府,安康市科学技术奖,一等奖,2014年,编号:13-1-12-R8. - 姓名:吴粉
排名:4 行政职务:无 技术职称:主管护师 工作单位:安康市中医医院 对本项目技术创造性贡献:在创新点一通过多中心横断面调查,采用分析与文献询证相结合的方法,精准识别低血糖核心风险因素,为风险预测奠定数据基础,突破传统依赖经验的局限。项目中两篇论文的作者之一。佐证材料:必备附件1-2,其他附件2-11。 曾获国家科技奖励情况:无 - 姓名:王能花
排名:5 行政职务:无 技术职称:主管护师 工作单位:安康市中医医院 对本项目技术创造性贡献:在本项目负责整体构思与文本编制,在创新点一、二两个方面准确把握项目创新性与实施路径,将多维度风险识别与闭环管理机制等核心创新点转化具有竞争力和可操作性的研究方案,在成果推广实施,通过组织医护培训,建立示范路径,推动研究成果在多家医疗机构落地应用,有效提升低血糖管理的规范性与覆盖率。是项目中一篇论文作者之一。佐证材料:其他附件2-10。 曾获国家科技奖励情况:无 - 姓名:陈娥
排名:6 行政职务:无 技术职称:主管护师 工作单位:安康市中医医院 对本项目技术创造性贡献:在本项目中的创新点二、三两个方面,负责项目的整体实施推荐与多方协调联络工作。具体包括制定项目执行计划与时间节点,统筹协调多家医疗机构之间的合作流程,确保各环节按方案落实,是项目中三篇论文的作者之一。佐证材料:必备附件1-3,其他附件2-9,2-12. 曾获国家科技奖励情况:无 - 姓名:杨思思
排名:7 行政职务:无 技术职称:主管护师 工作单位:安康市中医医院 对本项目技术创造性贡献:在本项目中,负责项目的实施、系统推广及多方协调工作。在创新点二、三方面,制定项目执行计划与阶段目标,统筹推进临床试点与数据收集,确保方案规范落实;牵头组织推广,通过培训宣讲与应用知道,为项目的顺利推进提供持续支撑。1项陕西省科技成果的第四完成人,本项目中一篇论文的作者之一。佐证材料:必备附件5-1,其他附件2-8. 曾获国家科技奖励情况:无
|
| 主要完成单位及创新推广贡献: | - 单位名称:安康市中医医院
单位贡献:为项目核心完成单位,以糖尿病患者低血糖预防管理为核心目标,不仅为临床护理实践搭建了科研平台,牵头开展系列研究与实践,更在项目的理论构建、临床验证及推广应用全过程中,提供了坚实的技术支撑与全面的组织保障。
|
| 完成人合作关系说明: | 完成人合作关系说明:1
|