| 学科专业评审组: | 医药卫生组 | | 项目名称: | 儿童注意缺陷多动障碍(ADHD)规范化诊疗体系的建立与推广 |
| 提名单位: | 西安市人民政府 |
| 提名等级: | 三等奖 |
| 提名单位意见: | 《儿童注意缺陷多动障碍(ADHD)规范化诊疗体系的建立及推广》项目聚焦近年来儿童神经发育障碍诊疗领域的痛点问题,通过系统研究与实践,构建了一套科学、规范、可推广的标准化诊疗体系,具有重要的学术价值与应用意义。
该项目团队历经多年攻关,首次建立了以注意缺陷多动障碍为核心,涵盖孤独症谱系障碍、抽动障碍、特定性学习障碍、智力障碍等几种当前备受关注的ADHD常见共病的标准化诊疗路径,明确了疾病的筛查指标、诊断流程及干预方案,填补了区域内相关领域规范化诊疗的空白。项目从疾病机制研究,到实用性的筛查工具的开发,以及干预模式的探索方面取得了显著的成效,搭建了一套适用于各级医疗机构的规范化的诊疗流程,极大提升了本区域ADHD的诊疗能力。
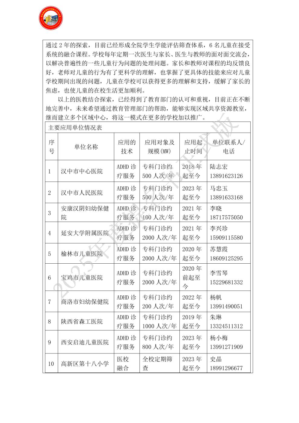
在推广应用方面,项目成果已在省内10个地市的20余家医疗机构落地实施,累计培训医护人员2000余人次,近3年来,每年服务患儿超3万名,并推动了ADHD医校联合干预,使大量ADHD儿童通过科学干预而得到改善。
该项目创新性突出,实用性强,社会经济效益显著,达到省内领先水平,同意提名申报省级科技进步奖。 |
| 项目简介: | 

|
| 客观评价: | 

|
| 应用情况和效益: | 

|
| 主要知识产权和标准规范等目录: | 

|
| 主要完成人: | - 姓名:张婕
排名:1 行政职务:科主任 技术职称:主任医师 工作单位:西安市儿童医院 对本项目技术创造性贡献:对项目实施总体设计,确定研究计划的方向,制定实施计划,负责项目的质量控制,以及项目的推广工作。 曾获国家科技奖励情况: - 姓名:谭川雪
排名:2 行政职务:无 技术职称:主治医师 工作单位:西安市儿童医院 对本项目技术创造性贡献:诊疗方案实施,诊疗领域科研 曾获国家科技奖励情况: - 姓名:成银萍
排名:3 行政职务:无 技术职称:主治医师 工作单位:西安市儿童医院 对本项目技术创造性贡献:诊疗方案实施,诊疗领域科研 曾获国家科技奖励情况: - 姓名:赵小艳
排名:4 行政职务:无 技术职称:副主任医师 工作单位:西安市儿童医院 对本项目技术创造性贡献:家庭干预项目设计、实施与研究 曾获国家科技奖励情况: - 姓名:田琳
排名:5 行政职务:无 技术职称:技师 工作单位:西安市儿童医院 对本项目技术创造性贡献:家庭干预项目设计、实施与研究 曾获国家科技奖励情况: - 姓名:李春阳
排名:6 行政职务:无 技术职称:主治医师 工作单位:西安市儿童医院 对本项目技术创造性贡献:诊疗方案实施,诊疗领域科研 曾获国家科技奖励情况: - 姓名:贺莉
排名:7 行政职务:科主任 技术职称:主任医师 工作单位:西安市儿童医院 对本项目技术创造性贡献:诊疗方案实施,诊疗领域科研 曾获国家科技奖励情况:
|
| 主要完成单位及创新推广贡献: | - 单位名称:西安市儿童医院
单位贡献:本单位张婕主任医师团队建立的“儿童注意缺陷多动障碍(ADHD)规范化诊疗体系的建立与推广”项目,在我省ADHD诊疗领域基础薄弱的状况下,针对ADHD早期诊断、规范化诊断及综合干预,通过大量的实践及探索,获得多项省市科研项目立项支持、参与多个全国多中心项目的实施,形成了一套完整的ADHD规范化诊疗方案,显著提升了我省ADHD诊疗水平。本单位在项目实施在过程中,充分利用医院的各种管理资源,为项目的开始和实施提供管理支持和辅助。通过医联体和西部儿科联盟,把项目向医联体和联盟各单位推介,及时通过这两个平台向各单位发放学习和培训的会议讯息,参与继续教育项目的管理,接受并安排联盟单位的人员进修学习,搭建双向转诊通道,协调医院资源,为项目的成功推进提供了便利条件,对于新技术新业务的申报、实施、转化过程进行监管,对科研工作的过程进行严格管理,保证科研成果的真实性。并为科研项目按照1:1的比例提供配套科研经费,以保证科研项目顺利实施。
|
| 完成人合作关系说明: | 完成人合作关系说明:1
|