| 学科专业评审组: | 轻工与纺织组 | | 项目名称: | 食源性营养功能因子稳态化递送技术创新及其在健康产品中的应用 |
| 提名单位: | 杨凌农业高新技术产业示范区管理委员会 |
| 提名等级: | 二等奖 |
| 提名单位意见: | 现代食品工业越来越注重消费者对营养和健康的需求,因此食源性营养功能因子,如不饱和脂肪酸、多酚和类胡萝卜素等因具有优异的生理活性如清除自由基、抗氧化、抗炎、降血脂和降血糖等而被广泛应用于各类食品体系。然而,大多数营养功能因子与食品基质的相容性差,在加工、贮藏及胃肠环境中不能维持较高的稳定性,生物利用率低,一直是制约营养健康食品发展的重大难题。为了提高营养功能因子在食品生产加工过程中的稳定性及消化后的生物利用率,本项目在国家自然科学基金、陕西省重点研发计划等课题支持下,经过多年产学研技术攻关,创制了多项营养功能因子稳态化关键技术,突破了单一食品组分稳定性差、包埋和递送效率低的技术瓶颈,有效构建了基于蛋白质-多酚-多糖的功能性纳米递送体系;基于界面调控技术,全面阐明了乳液的稳定机理,设计并开发了多种负载营养功能因子的结构化乳液体系;系统探究了多元营养功能因子的共包封和稳态化,实现了不同极性功能营养因子的协同增效;建立了营养功能因子“体外消化-细胞摄取-动物干预”三位一体的构效、量效的多维评价方法,开发了番茄红素软胶囊、水溶性叶黄素等营养健康食品十余种。该项目获批发明专利12项,发表高质量论文50余篇,部分相关成果已转化应用,取得了良好的经济和社会效益。 |
| 项目简介: | 

|
| 客观评价: | 

|
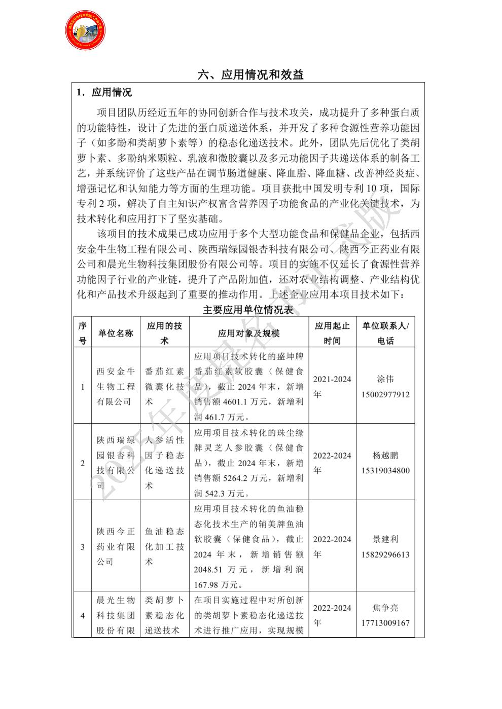
| 应用情况和效益: | 

|
| 主要知识产权和标准规范等目录: | 

|
| 主要完成人: | - 姓名:刘夫国
排名:1 行政职务:新农村发展研究院副主任 技术职称:教授 工作单位:西北农林科技大学 对本项目技术创造性贡献:主要负责总体技术方案设计与组织实施,系统阐明了食品体系蛋白质、多糖、多酚的自组装与共价结合机理;构建结构化食品乳液体系,解析了乳液界面性质与功能之间的构效关系;设计并开发多元食品功能因子递送体系,实现了不同极性功能因子的协同增效等;建立了食物功能组分“体外-细胞-动物”的构效、量效的多维评价技术,创制了具有改善认知和记忆功能的纳米乳液、膜修饰脂质体、纳米颗粒、微胶囊等产品。对关键技术内容1.2.1~1.2.3,主要知识产权1、2(必备附件1-1、1-2)和5-9(其他附件2-2~2-6)作出创造性贡献。 曾获国家科技奖励情况:2023年,陕西高等学校科学技术研究优秀成果奖,一等奖,食品营养因子稳态化技术及功效评价研究,排名第1;
2023年,高等学校科学研究优秀成果奖,二等奖,食品营养功能因子脑神经保护作用评价与机制探索,排名第3,证书编号2022-248-R3。 - 姓名:王玉堂
排名:2 行政职务:无 技术职称:教授 工作单位:西北农林科技大学 对本项目技术创造性贡献:基于色谱、质谱等分析手段,构建了食品功能因子“体外消化-细胞摄取-动物干预”多体系精准检测技术体系,支撑功能性产品功能设计与组效、量效关系研究,深入分析不同递送体系对营养功能因子生物利用度及组织分布的影响规律。参与完成关键技术内容1.2.2,对项目主要知识产权3(必备附件1-3)和5(其他附件2-2)作出创造性贡献。 曾获国家科技奖励情况:2018年,陕西高等学校科学技术研究优秀成果奖,一等奖,特色食物组分营养健康功能发掘与作用机制研究,排名第3;
2019年,陕西省自然科学奖,二等奖,特色食物组分营养健康功能发掘与作用机制研究,排名第3,证书编号2018-2-009-R3;
2023年,陕西高等学校科学技术研究优秀成果奖,一等奖,食品营养因子稳态化技术及功效评价研究,排名第3。 - 姓名:马翠翠
排名:3 行政职务:无 技术职称:高级实验师 工作单位:西北农林科技大学 对本项目技术创造性贡献:系统阐明了食品体系中蛋白质、多糖、多酚的相互作用机理,探索了乳液及乳液凝胶微结构调控功能因子稳定性的途径。参与完成关键技术内容1.2.1,对项目主要知识产权1和2(必备附件1-1~1-2)、5和9(其他附件2-2和其他附件2-6)作出创造性贡献。 曾获国家科技奖励情况:2023年,陕西高等学校科学技术研究优秀成果奖,一等奖,食品营养因子稳态化技术及功效评价研究,排名第6。 - 姓名:乔青莲
排名:4 行政职务:毒理功能室主管 技术职称:工程师 工作单位:陕西功能食品工程中心有限公司 对本项目技术创造性贡献:对食源性营养功能因子的毒理学及生物活性进行了评估,为营养功能因子稳态化技术的落地转化搭建了平台,以番茄红素、鱼油等原料,参与开发了降血脂、降血糖、增强免疫力等功能产品的开发。参与完成关键技术内容1.2.2,对项目主要知识产权10(其他附件2-7)作出创造性贡献。 曾获国家科技奖励情况:无 - 姓名:徐建中
排名:5 行政职务:主管 技术职称:高级工程师 工作单位:晨光生物科技集团股份有限公司 对本项目技术创造性贡献:主要开展了创新天然类胡萝卜素应用制剂制备关键技术与装备集成工艺的完善工作,开发了水溶性叶黄素制剂,实现了叶黄素相关产品的落地转化。对关键技术内容1.2.3,项目主要知识产权4(其他附件2-1)作出创造性贡献。 曾获国家科技奖励情况:2022年,河北省科技进步奖,一等奖,叶黄素酯系列高值化衍生产品制备及绿色生产关键技术与产业化,排名第5,证书编号2022JB3059-D3;
2019年,河北省科技进步奖,三等奖,植物提取物稳态化制剂关键技术研究与产业化,排名第1,证书编号2019JB3048-D1。 - 姓名:卢颖
排名:6 行政职务:总经理 技术职称:工程师 工作单位:晨光生物科技集团股份有限公司 对本项目技术创造性贡献:对天然类胡萝卜素制剂应用关键技术改进提出了部分技术思路,优化了配方和工艺参数,实现了叶黄素相关产品的规模化生产和市场转化。对关键技术内容1.2.3,项目主要知识产权4(其他附件2-1)作出创造性贡献。 曾获国家科技奖励情况:无 - 姓名:赵涉良
排名:7 行政职务:无 技术职称:无 工作单位:西北农林科技大学 对本项目技术创造性贡献:设计开发乳液,乳液凝胶等食品功能因子递送体系,实现了多元营养功能因子的控制释放和靶向递送。参与完成关键技术内容1.2.1,对项目主要知识产权6(其他附件2-3)作出创造性贡献。 曾获国家科技奖励情况:无 - 姓名:顾青卓
排名:8 行政职务:无 技术职称:无 工作单位:西北农林科技大学 对本项目技术创造性贡献:开发蛋白质-多糖-多酚纳米颗粒递送体系,明析了功能因子的稳态化机制。对关键技术内容1.2.1及主要知识产权2(必备附件1-2)和7(其他附件2-4)作出创造性贡献。 曾获国家科技奖励情况:无
|
| 主要完成单位及创新推广贡献: | - 单位名称:西北农林科技大学
单位贡献:西北农林科技大学作为牵头单位,承担了项目的总体设计与关键技术研发工作。在基础研究方面,系统阐明了食品体系中蛋白质、多糖与多酚的分子互作与自组装、共价结合机理,提出了构建稳定递送体系的新思路。研发了乳液、纳米颗粒、脂质体等多类型递送体系,突破了营养功能因子在加工、贮藏和消化过程中的低稳定性和低利用率瓶颈。建立了“体外消化–细胞摄取–动物干预”的多维评价体系,从分子机制到功能验证系统揭示了递送体系在改善认知、调节代谢、增强免疫等方面的作用规律。依托上述成果,开发出番茄红素、叶黄素、鱼油等多种新型健康产品,取得了多项发明专利和高水平论文成果,在功能食品学科前沿研究和产业化推广中发挥了引领作用。
- 单位名称:陕西功能食品工程中心有限公司
单位贡献:陕西功能食品工程中心有限公司主要承担成果评价与转化应用任务。围绕项目关键技术,系统开展了营养功能因子的毒理学、安全性和生物活性评估,构建了符合产业应用的验证平台。以番茄红素、鱼油、灵芝人参等功能原料为依托,开发了降血脂、降血糖、增强免疫力等系列健康食品,实现了多项成果的注册与市场化推广。通过完善的检测与评价体系,推动科研成果顺利转化为产品,缩短了实验室技术到企业应用的转化周期。该单位的工作不仅保障了成果在推广过程中的安全性和有效性,也提升了区域功能食品产业的整体研发水平和市场竞争力。
- 单位名称:晨光生物科技集团股份有限公司
单位贡献:晨光生物科技集团股份有限公司主要负责关键工艺优化和规模化应用。在项目实施中,针对天然类胡萝卜素稳定性差、易氧化降解等技术难题,开发了类胡萝卜素稳态化递送和微胶囊制备关键技术,形成了水溶性叶黄素、番茄红素等系列产品,实现了稳定性、溶解性和生物利用率的全面提升。通过工艺集成与生产线优化,实现了叶黄素等制剂的规模化生产和市场投放,显著提高了产品附加值和市场竞争力。依托企业在产业链和市场渠道方面的优势,项目成果得以快速落地,形成了良好的经济效益与社会效益,为功能食品行业的技术升级和产业链延伸提供了有力示范。
|
| 完成人合作关系说明: | 完成人合作关系说明:1
|