| 学科专业评审组: | 轻工与纺织组 | | 项目名称: | 机组式柔版印刷机关键技术开发及应用 |
| 提名单位: | 渭南市人民政府 |
| 提名等级: | 三等奖 |
| 提名单位意见: | 我单位认真审阅了该项目提名书及附件材料,确认全部材料真实有效,相关内容均符合项目提名书填写要求,相关单位均已按要求进行了公示,目前无异议。
该项目针对我国包装印刷企业对国产高端机组式柔版印刷装备的迫切需求,围绕收卷张力系统建模与料卷张力控制、油墨传递系统与印刷版辊更换装置、料卷接换控制系统与印刷机组远程运维三个方面展开了机组式柔版印刷装备关键技术研究,最终研制出了以FL400系列为代表的具有自主知识产权的国产高端机组式柔版印刷机。项目实施过程中,授权发明专利9项、实用新型专利24项、软件著作权8项,制定国家及地方标准2项。
同行专家鉴定认为:“项目创新性强,具有完全自主知识产权,研制出FIL400系列机组式柔版印刷机,实现了整体装备的国产化,经济、社会效益显著。项目总体技术水平达到国内领先,其中成品率、换单时间等指标达到国际先进水平”。同时,该项目所研制的以FIL400为代表的系列产品打破了国外品牌在国内的垄断现状,为我国包装印刷企业提供了性能指标接近、价格更有优势的国产高端机组式柔版印刷装备。此外,该项目的成功实施为国内机组式柔版印刷装备领域培养了一批具有过硬研发经验的科技攻关团队,极大促进了国产高端机组式柔板印刷装备的发展,为实现包装印刷行业的绿色化做出了重要贡献!
提名该项目为陕西省科学技术进步奖三等奖。 |
| 项目简介: | 

|
| 客观评价: | 
|
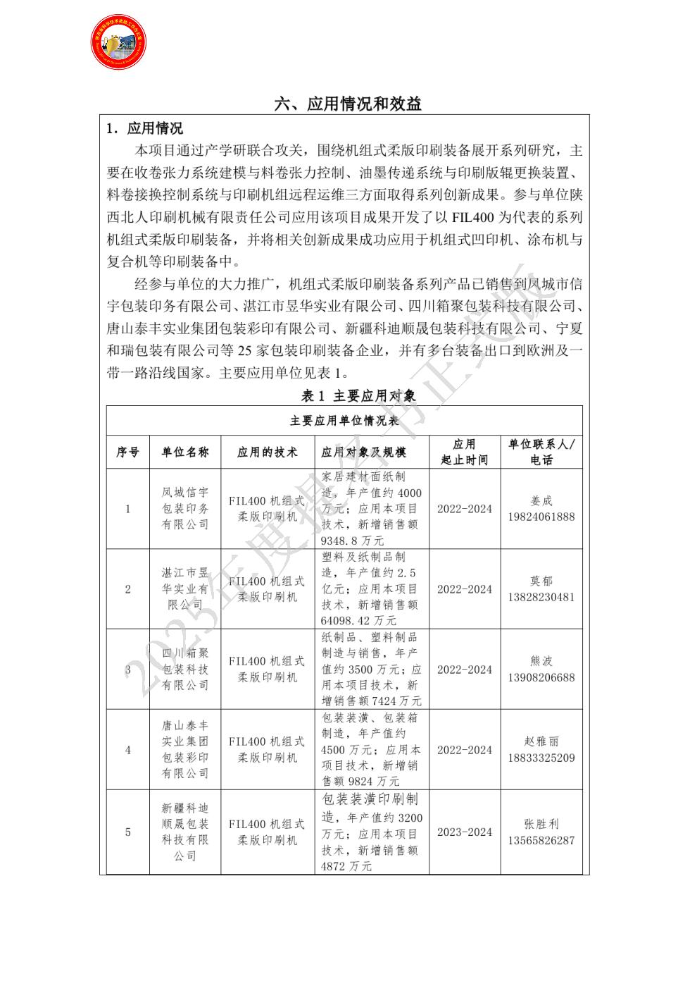
| 应用情况和效益: |  |
| 主要知识产权和标准规范等目录: |  |
| 主要完成人: | - 姓名:李征
排名:1 行政职务:总经理 技术职称:高级工程师 工作单位:陕西北人印刷机械有限责任公司 对本项目技术创造性贡献:1、对创新点2、3作出重要贡献。
2、负责该项目总体技术方案的制定与实施、核心理论突破、关键技术攻关工作,参与机组式柔版印刷装备产品研发与推广工作;参与柔版印刷机封闭式墨漕装置与墨辊传动系统开发工作;参与印刷机版辊更换装置开发的工作;参与料卷不停机接换料控制系统开发工作,开发了FIL350卷筒料机组式柔版印刷机电子轴控制程序等软件;取得与该项目相关联的学术论文、软件著作权等。
3、本人在该项技术研发工作中投入的工作量占本人同期科研工作量的60%以上。
4、主要贡献证明材料:见其他附件,附件16、附件17、附件19、附件23、附件33、附件34、附件37、附件40、附件41。 曾获国家科技奖励情况:参与开发的“RXJ系列卷筒料卫星式柔性版印刷机”荣获2012年度全国印刷装备科技进步一等奖、“RXJ卷筒料卫星式柔性版印刷机”荣获2013年度中国机械工业科学技术三等奖、“FR400ELS环保型卷筒料机组式凹版印刷机”荣获2017年度中国印刷及设备器材工业协会科学技术奖二等奖、“FR300ELS系列至睿3.0型机组式电子轴凹版印刷机” 荣获2021年度第十六届毕昇印刷科技进步二等奖。 - 姓名:韩奎
排名:2 行政职务:经理 技术职称:工程师 工作单位:陕西北人印刷机械有限责任公司 对本项目技术创造性贡献:1、对创新点1、2、3作出重要贡献。
2、负责该项目组工作协调、技术及产品应用推广工作,参与该项目的总技术方案制定、核心理论突破、电子轴控制系统系列软件开发工作;参与印刷机数字化柔性版贴版装置与版辊的芯轴定位装置开发工作;参与印刷机新旧料对接装置及其对接方法开发工作,开发FIL400卷筒料机组式柔版印刷机电子轴控制程序等软件;参与起草了一项与本项目相关的地方标准;取得与该项目相关联的学术论文、软件著作权等。
3、本人在该项技术研发工作中投入的工作量占本人同期科研工作量的60%以上。
4、主要贡献证明材料:见必备附件,附件1;其他附件,附件14、附件19、附件23、附件40。 曾获国家科技奖励情况:无 - 姓名:侯和平
排名:3 行政职务:印刷工程系副主任 技术职称:副教授 工作单位:西安理工大学 对本项目技术创造性贡献:1、对创新点3作出重要贡献。
2、负责项目核心理论突破、关键技术攻关,参与印刷机远程运维与故障诊断系统开发工作,提出了印刷机故障在线检测方法,建立印刷机故障诊断体系,开发印刷机状态监测与故障诊断系统软件;取得与该项目相关联的学术论文、专利、软件著作权等。
3、本人在该项技术研发工作中投入的工作量占本人同期科研工作量的60%以上。
4、主要贡献证明材料:见其他附件,附件15、附件23、附件34。 曾获国家科技奖励情况:无 - 姓名:夏溪
排名:4 行政职务:无 技术职称:高级工程师 工作单位:陕西北人印刷机械有限责任公司 对本项目技术创造性贡献:1、对创新点1、3作出重要贡献。
2、负责机组式柔版印刷装备收放卷电子轴控制系统技术方案的组织实施、硬件集成、软件开发工作;参与印刷机收卷系统张力控制系统开发工作,开发了具有多种张力控制模式的收料张力控制系统与FIL350卷筒料机组式柔性版印刷机张力控制程序软件;参与料卷不停机接换控制系统开发的工作,提出印刷设备放料短尾长裁切控制系统及控制方法;取得与该项目相关联的专利、软件著作权等。
3、本人在该项技术研发工作中投入的工作量占同期科研工作量的60%以上。
4、主要贡献证明材料:见必备附件,附件2、附件3;其他附件,附件13、附件14、附件19、附件23、附件37、附件40。 曾获国家科技奖励情况:参与开发的“宽幅卫星式高速柔性版印刷机关键技术研究与应用”荣获2016年度渭南市科学技术一等奖、“宽幅卫星式高速柔性版印刷机关键技术研究与应用”荣获2017年度陕西省科学技术三等奖、“卷筒料包装印刷装备电子轴控制系统关键技术及应用”荣获2023年度中国包装联合会包装行业科学技术奖二等奖。 - 姓名:李转民
排名:5 行政职务:无 技术职称:高级工程师 工作单位:陕西北人印刷机械有限责任公司 对本项目技术创造性贡献:1、对创新点2、3作出重要贡献。
2、参与项目研究方案及机组式柔版印刷装备性能测试与评估工作,参与并组织实施了机组式柔版印刷装备的推广应用工作;参与印刷机墨漕定位装置与辊筒锁紧装置开发工作,发明了一种导向光轴快速锁紧装置、一种印刷机版辊的芯轴定位装置;参与料卷不停机接换控制系统开发工作,发明了一种料卷装卸平台;参与起草《卷筒料机组式柔版印刷机维护保养技术规程》的地方标准。取得与该项目相关联的专利、软件著作权等。
3、本人在该项技术研发工作中投入的工作量占本人同期科研工作量的60%以上。
4、主要贡献证明材料:见其他附件,附件18、附件19、附件23、附件33、附件40。 曾获国家科技奖励情况:参与开发的“宽幅卫星式高速柔性版印刷机关键技术研究与应用”荣获2016年度渭南市科学技术一等奖、“宽幅卫星式高速柔性版印刷机关键技术研究与应用”荣获2017年度陕西省科学技术三等奖。 - 姓名:管世全
排名:6 行政职务:无 技术职称:高级工程师 工作单位:陕西北人印刷机械有限责任公司 对本项目技术创造性贡献:1、对创新点2作出重要贡献。
2、参与项目实施方案、组织协调现场测试,参与印刷机版辊更换装置开发的工作,开发了一种版辊套更换装置;参与料卷装卸平台装置开发等工作,取得与该项目相关联的专利。
3、本人在该项技术研发工作中投入的工作量占本人同期科研工作量的60%以上。
4、主要贡献证明材料:见其他附件,附件18、附件19、附件23。 曾获国家科技奖励情况:无 - 姓名:刘健
排名:7 行政职务:无 技术职称:高级工程师 工作单位:陕西北人印刷机械有限责任公司 对本项目技术创造性贡献:1、对创新点2作出重要贡献。
2、参与项目研究方案、实施方案编制等工作,参与印刷机贴板机开发工作,开发了数字化柔性版贴版装置,参与料卷装卸平台装置开发等工作;取得与该项目相关联的发明专利。
3、本人在该项技术研发工作中投入的工作量占本人同期科研工作量的60%以上。
4、主要贡献证明材料:见其他附件,附件18、附件19、附件23。 曾获国家科技奖励情况:无
|
| 主要完成单位及创新推广贡献: | - 单位名称:陕西北人印刷机械有限责任公司
单位贡献: 陕西北人印刷机械有限责任公司是我国包装印刷装备制造的领军企业、包装印刷装备制造行业首批“制造业单项冠军培育企业”,于2019年入选工信部“国家技术创新示范企业”,先后承担国家科技支撑计划、国家重点研发、陕西省重点研发等10余项科技攻关项目。公司于2013年承担陕西省科技统筹创新工程课题“印刷装备专用数控技术研究及主机产品创新应用示范”的研究工作,2016年公司承担国家重点研发计划课题“环保型水基油墨开发与绿色印刷技术研究(2016YFC0204201)”,展开机组式柔版印刷装备关键核心技术研究。公司利用国家企业技术中心、陕西省工程技术研究中心、博士后科研工作站等科研平台,与西安理工大学深度产学研融合,围绕机组式柔版印刷装备的收卷张力系统建模与料卷张力控制、油墨传递系统与印刷版辊更换装置、料卷接换控制系统与印刷机组远程运维等方面展开系列研究,并取得协力关键技术创新成果,最终成功研制出具有自主知识产权的以FIL400系列为代表的国产高端机组式柔版印刷装备。通过陕西北人印刷机械有限责任公司的大力推广,所研制出的FIL400系列机组式已成功销售到国内25家包装印刷企业。此外,应用本项目相关成果的机组式凹印机、机组式柔印机、涂布机、复合机等产品,已销售到国内众多高端包装印刷企业,并有多台出口到欧洲及一带一路沿线国家,取得了显著的经济社会效益,推动了包装印刷装备行业的科技进步。
- 单位名称:西安理工大学
单位贡献: 西安理工大学是国家“中西部高等教育振兴计划”入选高校、工信部与陕西省共建的陕西省重点建设的高水平大学,是我国最早成立并开展印刷包装类高等教育的院校之一、中国印刷及设备器材工业协会和中国印刷技术协会常务理事单位。从2013年以来,学校参与了陕西省科技统筹创新工程课题“印刷装备专用数控技术研究及主机产品创新应用示范”的研究工作,承担了本项目关键技术研究的国家自然科学基金“印刷电子装备多色套准系统耦合建模与解耦控制研究”、陕西省自然科学基础研究计划“凹版印刷电子装备张力系统耦合机理建模与组合解耦控制研究”等项目,2016年参与陕西北人印刷机械有限责任公司承担的国家重点研发计划课题“环保型水基油墨开发与绿色印刷技术研究(2016YFC0204201)”,展开机组式柔版印刷装备关键核心技术研究。学校通过博士启动金、青年科技新星等项目支持组建了包装印刷装备关键技术科研团队,利用陕西省印刷包装工程重点实验室、陕西省印刷包装工程技术研究中心、陕西省绿色智能印刷包装协同创新中心等科研平台,对项目进行有效组织、管理协调和条件支撑,联合陕西北人印刷机械有限责任公司,为本项目的关键技术攻关、系列产品开发与推广应用做出巨大贡献。
|
| 完成人合作关系说明: | 完成人合作关系说明:1
|