| 学科专业评审组: | 轻工与纺织组 | | 项目名称: | 果品采后病害精准防控及减损保鲜关键技术研发与应用 |
| 提名单位: | 陕西省教育厅 |
| 提名等级: | 二等奖 |
| 提名单位意见: | 该项目在连续五项国家自然科学基金、陕西省重点研发计划、陕西省农业科技创新与攻关项目等项目资助下完成。围绕果品采后贮藏病害精准防控与减损保鲜技术进行攻关,创新性地研发了多种植物源活性物质控制病害发生及毒素合成的关键技术,实现了果品采后病害精准防控,显著降低了果品产后腐烂损耗;基于植物源活性物质的高效抑菌性,以果品减损保鲜为目标,开发制备了多种天然活性物质保鲜材料,明显提升了果品采后保鲜效果;创造性地建立了智能动态气调大帐技术,同时研发了气凝胶乙烯缓释颗粒等绿色即食处理技术,达到了高性价比、大库存、精确贮藏的效果,实现了典型呼吸跃变型果品的季产年销,显著提升了经济效益;探明了果品内在天然多酚类化合物的精细结构、生物合成途径,创建了特定波段光源辐照新型保鲜技术,延长了果品贮藏期和货架期。成果共计授权发明专利4项,实用新型专利2项;颁布标准与技术规范1项;发表高水平科技论文25篇;获得各类厅局级奖项3项;技术成果为果品的运输、贮藏和保鲜供应链发展提供了有力的科技支撑,为我省现代化农业产业和社会经济发展作出积极贡献,经济和社会效益十分显著。
项目成果材料齐全、规范,无知识产权纠纷,人员排序无争议。 |
| 项目简介: | 

|
| 客观评价: | 

|
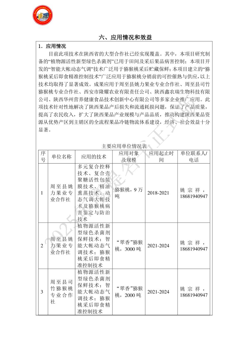
| 应用情况和效益: | 

|
| 主要知识产权和标准规范等目录: | 

|
| 主要完成人: | - 姓名:任雪艳
排名:1 行政职务:无 技术职称:副教授 工作单位:陕西师范大学 对本项目技术创造性贡献:承担组织和协调工作,确保所有参与者的工作按计划进行。探讨新疆酿酒葡萄中的活性物质紫檀茋对金黄色葡萄球菌和大肠杆菌的抑制机制,参与制定了专利:一种避免水果碰撞损伤的保鲜涂膜装置、白藜芦醇或白藜芦醇衍生物在抑制扩展青霉中的应用、紫檀芪在抑制葡萄汁中炭黑曲霉生长及赭曲霉毒素 A 产生的应用、厚皮甜瓜贮藏专用保鲜剂。主要证明材料见附件五:其它附件-02相关专利证书2.3、2.4、2.5、2.6。 曾获国家科技奖励情况:植物源类活性物质对果品采后病害控制及机制研究,陕西高等学校科学技术奖二等奖,陕西省教育厅,2022;酿酒葡萄中白藜芦醇二聚体异构体及类似物淬灭单线态氧(1O2)微量成分及其机制研究,陕西高等学校科学技术奖二等奖,陕西省教育厅,2020;猕猴桃智能大帐动态气调及精准即食保鲜技术,陕西高等学校科学技术奖二等奖,陕西省教育厅,2025。
- 姓名:孔庆军
排名:2 行政职务:无 技术职称:教授 工作单位:陕西师范大学 对本项目技术创造性贡献:利用UHPLC-QTOF-MS2和UHPLC-QQQ-MS2技术分离并鉴定酿酒葡萄中 13 种茋类化合物,从细胞和分子水平探究茋类化合物紫檀茋防御酸腐菌的抑制机制。参与制定了专利:一种避免水果碰撞损伤的保鲜涂膜装置、白藜芦醇或白藜芦醇衍生物在抑制扩展青霉中的应用、紫檀芪在抑制葡萄汁中炭黑曲霉生长及赭曲霉毒素 A 产生的应用、厚皮甜瓜贮藏专用保鲜剂。主要证明材料见附件五:其它附件-02相关专利证书2.3、2.4、2.5、2.6。 曾获国家科技奖励情况:植物源类活性物质对果品采后病害控制及机制研究,陕西高等学校科学技术奖二等奖,陕西省教育厅,2022;酿酒葡萄中白藜芦醇二聚体异构体及类似物淬灭单线态氧(1O2)微量成分及其机制研究,陕西高等学校科学技术奖 二等奖,陕西省教育厅,2020;猕猴桃智能大帐动态气调及精准即食保鲜技术,陕西高等学校科学技术奖二等奖,陕西省教育厅,2025。 - 姓名:姚力
排名:3 行政职务:总经理 技术职称:高级农艺师 工作单位:周至县姚力果业专业合作社 对本项目技术创造性贡献:提供专业设备和场地进行新技术的应用,提供资金和支持,推动项目的成功实施和成果转化。参与制定了专利:一种用于果蔬保鲜的动态大帐气调设备、一种采后猕猴桃果实的变温催熟方法。主要证明材料见附件五:其它附件-02相关专利证书2.1、2.2。 曾获国家科技奖励情况:猕猴桃智能大帐动态气调及精准即食保鲜技术,陕西高等学校科学技术奖二等奖,陕西省教育厅,2025。 - 姓名:高庆超
排名:4 行政职务:无 技术职称:助理研究员 工作单位:陕西师范大学 对本项目技术创造性贡献:探明了果品内在天然多酚类化合物的精细结构、生物合成途径,创建了特定波段光源辐照新型保鲜技术,对创新点4做出创造性贡献。参与陕西省重点研发计划-高灵敏型即食猕猴桃智能指示卡的研究与应用。参与合著论文“Ultraviolet C irradiation enhances the resistance of grape against postharvest black rot (Aspergillus carbonarius) by regulating the synthesis of phenolic compounds.”主要证明材料见附件五:其它附件-5.2、附件五:其它附件-1.3。 曾获国家科技奖励情况:无 - 姓名:刘正锋
排名:5 行政职务:无 技术职称:无 工作单位:陕西师范大学 对本项目技术创造性贡献:研发了典型呼吸跃变型果实精准即食处理技术。为实现猕猴桃的可控催熟,制备了乙烯缓释剂,结合 1-MCP处理,通过应用动态温湿度控制技术,得到不同温度下猕猴桃即食处理技术的最佳处理条件。对创新点3做出创造性贡献。参与陕西省重点研发计划-高灵敏型即食猕猴桃智能指示卡的研究与应用。参与合著论文。主要证明材料见附件五:其它附件-05相关项目合作协议5.2、附件五:其它附件-1.3。 曾获国家科技奖励情况:无 - 姓名:王迪
排名:6 行政职务:无 技术职称:副研究员 工作单位:陕西师范大学 对本项目技术创造性贡献:从果实表面分离得到一株广谱抑菌的拮抗菌,并用其制备稳定、安全、高效、便捷的绿色杀菌剂。对创新点2做出创造性贡献。参与陕西省重点研发计划-高灵敏型即食猕猴桃智能指示卡的研究与应用。主要证明材料见附件五:其它附件-05相关项目合作协议5.2。 曾获国家科技奖励情况:猕猴桃智能大帐动态气调及精准即食保鲜技术,陕西高等学校科学技术奖二等奖,陕西省教育厅,2025。 - 姓名:田小蕗
排名:7 行政职务:无 技术职称:无 工作单位:陕西师范大学 对本项目技术创造性贡献:探索出大豆分离蛋白:壳聚糖季铵盐=1:1时,无论在何种蛋白质浓度下均能制备出稳定乳液,以此为基础,制备出一款海藻酸钠基精油乳液膜,将其用于樱桃番茄果实的涂膜保鲜,对创新点2做出创造性贡献。参与制定专利:一种避免水果碰撞损失的保鲜涂膜装置。主要证明材料见附件五:其它附件-02相关专利证书2.5。 曾获国家科技奖励情况:猕猴桃智能大帐动态气调及精准即食保鲜技术,陕西高等学校科学技术奖二等奖,陕西省教育厅,2025。 - 姓名:陆进军
排名:8 行政职务:总经理 技术职称:无 工作单位:陕西鑫农瑞生物科技有限公司 对本项目技术创造性贡献:参与项目研发和技术推广应用工作。参与了“植物源活性新型绿色杀菌剂” 技术和“绿色生物防控微生物菌剂”技术推广应用。对创新点2做出创造性贡献。 曾获国家科技奖励情况:无 - 姓名:涂伟
排名:9 行政职务:工艺标准研究部负责人 技术职称:助理工程师 工作单位:陕西华州营养健康食品技术创新中心有限公司 对本项目技术创造性贡献:参与开发和应用了“多元复合控释技术、复合活性涂膜保鲜技术、精油熏蒸技术、猕猴桃采后即食精准控制技术”,对创新点4做出创造性贡献。 曾获国家科技奖励情况:无
|
| 主要完成单位及创新推广贡献: | - 单位名称:陕西师范大学
单位贡献:组织项目整体实施,统筹协调参加单位和人员。主持研发了多种植物源活性物质控制病害发生及毒素合成的关键技术,实现了果品采后病害精准防控,显著降低了果品产后腐烂损耗。基于植物源活性物质的高效抑菌性,以果品减损保鲜为目标,开发制备了多种天然活性物质保鲜材料,明显提升了果品采后保鲜效果。创造性地建立了智能动态气调大帐技术,同时研发了气凝胶乙烯缓释颗粒等绿色即食处理技术,达到了高性价比、大库存、精确贮藏的效果,实现了典型呼吸跃变型果品的季产年销,显著提升了经济效益。探明了果品内在天然多酚类化合物的精细结构、生物合成途径,创建了特定波段光源辐照新型保鲜技术,延长了果品贮藏期和货架期。
- 单位名称:周至县姚力果业专业合作社
单位贡献:参与项目研发和技术推广应用工作。参与建立了智能动态气调大帐技术,同时协助研发了气凝胶乙烯缓释颗粒等绿色即食处理技术,达到了高性价比、大库存、精确贮藏的效果,实现了典型呼吸跃变型果品的季产年销,显著提升了经济效益。2018年-2021年期间应用本项目的“多元复合控释技术、复合壳聚糖活性包装膜技术、精油熏蒸技术、动态气调大帐技术”等新型贮藏保鲜技术,增加猕猴桃贮藏9万吨,新增产值3907万元,将新鲜即食猕猴桃推广到广东福建、江西等全果各地,深受消费者欢迎,经济效益显著。
- 单位名称:陕西鑫农瑞生物科技有限公司
单位贡献:参与项目研发和技术推广应用工作。参与建立了“植物源活性新型绿色杀菌剂” 技术,参与研发“拮抗菌复合保鲜菌剂”。2021年-2024年期间应用“植物源活性新型绿色杀菌剂技术”和“绿色生物防控微生物菌剂”技术成果,实现了果蔬贮藏投入品的高效利用,新增各类水果贮藏与减损保鲜10万吨,新增产值3500万元。
- 单位名称:陕西华州营养健康食品技术创新中心有限公司
单位贡献:参与开发和应用了“多元复合控释技术、复合活性涂膜保鲜技术、精油熏蒸技术、猕猴桃采后即食精准控制技术”。实现了陕西果品的高效贮藏、精深加工,经过果蔬加工中试车间产业化示范,新增功能性果品产品15万吨,对创新点4做出创造性贡献。
|
| 完成人合作关系说明: | 完成人合作关系说明:1
|