| 学科专业评审组: | 能源与化工组 | | 项目名称: | 灵活运行模式下火电机组长期服役寿命可靠性保障关键技术及应用 |
| 提名单位: | 西安热工研究院有限公司 |
| 提名等级: | 二等奖 |
| 提名单位意见: | 该项目针对长期服役后火电机组在灵活运行工况下关键部件老化损伤与失效机理复杂、缺陷检测与监测难度大、寿命预测精度低等三大难题开展了关键技术攻关,揭示了灵活运行工况下火电机组关键部件的损伤与失效机理,研发了针对复杂结构部件的系列无损检测技术,提出了适用于深度调峰的基于老化物理机制和可靠性理论的高温部件寿命预测方法,攻克了灵活运行工况下火电机组长寿命可靠性保障关键技术。
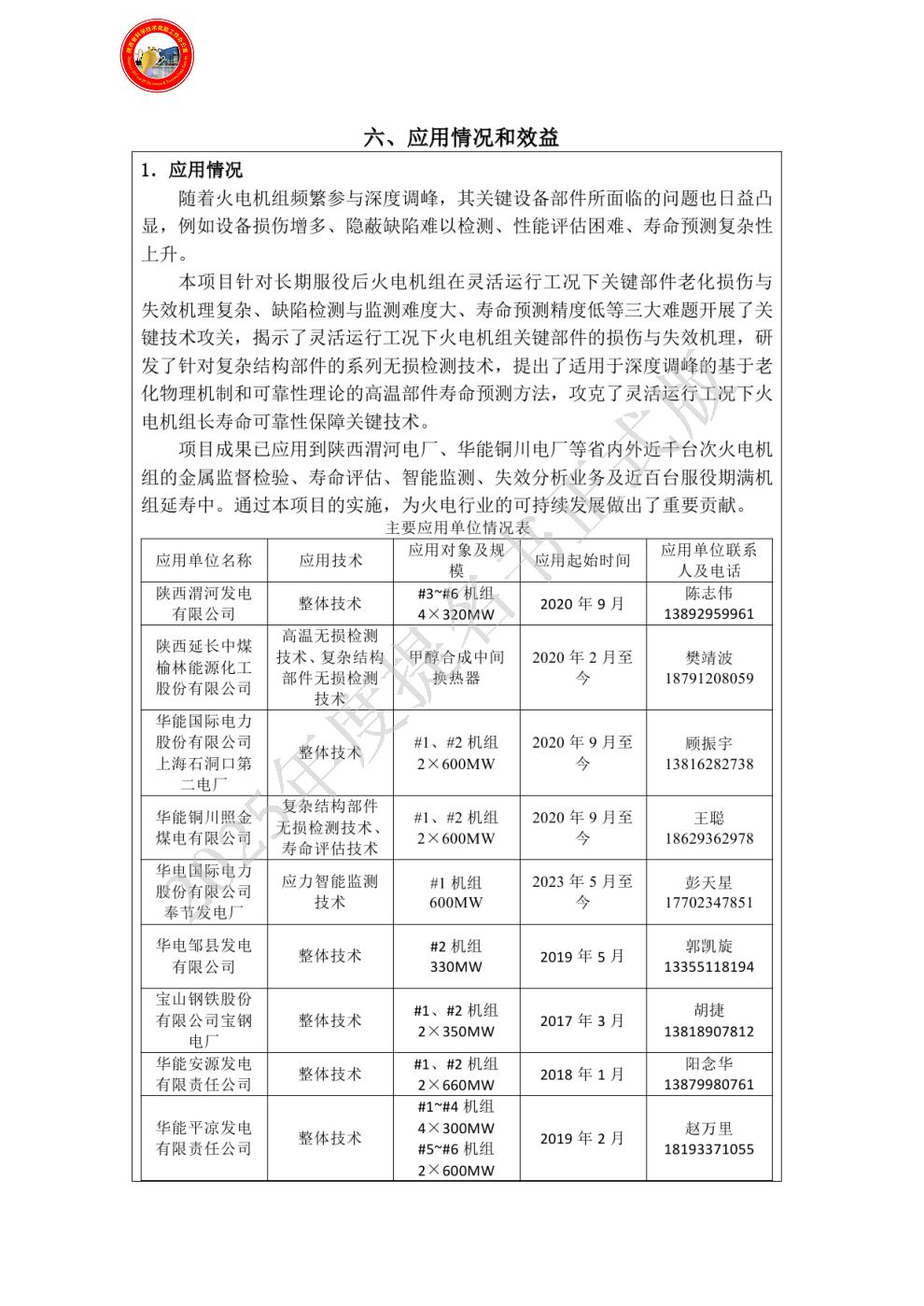
该项目完善了火力发电金属技术监督标准体系,制定了DL/T 2764-2024《火电机组延寿技术导则》,修订了DL/T 438-2023《火力发电厂金属技术监督规程》等9项电力行业标准。陕西渭河电厂、陕西延长中煤榆林能源化工有限公司等省内外近千台次火电机组的金属监督检验、寿命评估、智能监测、失效分析业务及近百台服役期满机组延寿中,实现了巨大的经济和社会效益。通过本项目的实施,为火电行业的可持续发展做出了重要贡献。
我单位对提名书进行了认真审核,确认材料真实有效,符合陕西省科学技术进步奖授奖条件,提名该项目为陕西省科学技术进步奖二等奖。 |
| 项目简介: | 

|
| 客观评价: | 
|
| 应用情况和效益: | 

|
| 主要知识产权和标准规范等目录: | 

|
| 主要完成人: | - 姓名:杨哲一
排名:1 行政职务:处长 技术职称:高级工程师 工作单位:西安热工研究院有限公司 对本项目技术创造性贡献: 项目负责人,负责项目整体策划和实施,规划项目研究内容、技术路线,把握项目总体进度。牵头完成本项目创新点1和创新点3相关技术内容,共同完成创新点2相关技术内容。 曾获国家科技奖励情况:2024年中国电力科学技术进步奖二等奖;
2024年中国电力建设科学技术进步奖二等奖;
第四届锅炉科学技术奖一等奖;
2024年中国石油和化学工业联合会科技进步奖一等奖;
2024年中国华能集团有限公司科技进步奖二等奖。 - 姓名:秦承鹏
排名:2 行政职务:所长 技术职称:高级工程师 工作单位:西安热工研究院有限公司 对本项目技术创造性贡献:项目主要成员,配合项目整体进度把控和具体实施。牵头完成本项目创新点2相关技术内容,参与完成创新点1相关技术内容。 曾获国家科技奖励情况:中国电力企业联合会2017年度电力职工技术创新奖一等奖、2017年度全国能源化学地质系统优秀职工技术创新成果一等奖、华能集团公司2020年度职工技术创新优秀成果一等奖、中国电力企业联合会2020年度电力职工技术创新奖一等奖、2020年度全国能源化学地质系统优秀职工技术创新成果二等奖、中国能源研究会2021年度能源创新奖三等奖、中国电力企业联合会2021年度电力职工技术创新奖一等奖、中国腐蚀与防护学会2023年度科学技术奖二等奖、2023年度电力建设科学技术进步奖三等奖、2024年度电力建设科学技术进步奖二等奖、电力科学技术进步奖二等奖、中国华能集团有限公司2024年度科学技术进步奖二等奖。 - 姓名:王志强
排名:3 行政职务:副所长 技术职称:高级工程师 工作单位:西安热工研究院有限公司 对本项目技术创造性贡献:项目主要成员,配合项目整体进度把控和具体实施。牵头完成本项目创新点2相关技术内容,参与完成创新点1相关技术内容。 曾获国家科技奖励情况: - 姓名:张磊
排名:4 行政职务:无 技术职称:高级工程师 工作单位:西安热工研究院有限公司 对本项目技术创造性贡献:项目主要成员,对创新点1和创新点3做出了突出贡献,参与完成“微观组织老化—力学性能劣化/寿命损耗”定量关系模型构建、新型损伤机理和失效机制阐明、新型寿命预测方法研发和金属技术监督标准体系完善。 曾获国家科技奖励情况:2008年获中国电力科学技术奖三等奖“300MW机组锅炉承压部件爆漏问题分析与防治研究”;2024年获中国电力科学技术奖二等奖“新型电力系统下火电机组长期服役寿命保障关键技术及延寿工程应用” - 姓名:陈尚军
排名:5 行政职务:无 技术职称:工程师 工作单位:西安热工研究院有限公司 对本项目技术创造性贡献:项目主要成员,对创新点2做出了突出贡献,主持开发了高温承压部件应力状态全寿命周期智能监测预警系统并进行了市场推广应用。 曾获国家科技奖励情况:(1)2024年度中国华电集团有限公司科学技术成果奖二等奖,获奖名称:基于数字孪生技术电站锅炉本体及管道蹇康监测关键技术研究与应用,第2完成人。
(2)2020年度电力科技创新奖一等奖,成果名称:电站管道状态线偏离机理及防治关键技术与应用,第12完成人。 - 姓名:夏咸喜
排名:6 行政职务:无 技术职称:高级工程师 工作单位:苏州热工研究院有限公司 对本项目技术创造性贡献:项目主要成员,对创新点1和创新点3做出了突出贡献,参与完成新型损伤机理和失效机制阐明、新型寿命预测方法研发和金属技术监督标准体系完善。 曾获国家科技奖励情况:2023年度上海市科技进步一等奖;
2023年中国电力优秀青年科技人才奖;
2024年中国石油和化学工业联合会科技进步一等奖;
2025年第四届锅炉科学技术奖一等奖; - 姓名:王小威
排名:7 行政职务:院长助理 技术职称:教授 工作单位:南京工业大学 对本项目技术创造性贡献:项目主要成员,对创新点1和创新点3做出了突出贡献,参与完成“微观组织老化—力学性能劣化/寿命损耗”定量关系模型构建、新型寿命预测方法研发和金属技术监督标准体系完善。 曾获国家科技奖励情况: - 姓名:唐丽英
排名:8 行政职务:副所长 技术职称:正高级工程师 工作单位:西安热工研究院有限公司 对本项目技术创造性贡献:项目主要成员,对创新点1和创新点3做出了突出贡献,参与完成“微观组织老化—力学性能劣化/寿命损耗”定量关系模型构建、新型寿命预测方法研发和金属技术监督标准体系完善。 曾获国家科技奖励情况:陕西省科技奖二等奖2项、三等奖1项;
中国电力奖二等奖2项、三等奖1项;
中国能源奖一等奖1项、二等奖1项;
2017年度中国电力优秀青年工程师、2018年度中国能源优秀科技工作者。 - 姓名:陈志伟
排名:9 行政职务:副主任 技术职称:工程师 工作单位:陕西渭河发电有限公司 对本项目技术创造性贡献:项目组成员,具体负责项目技术成果在示范机组上的推广应用。 曾获国家科技奖励情况: - 姓名:樊靖波
排名:10 行政职务:部门主管 技术职称:工程师 工作单位:陕西延长中煤榆林能源化工股份有限公司 对本项目技术创造性贡献:项目组成员,具体负责项目技术成果在示范机组上的推广应用。 曾获国家科技奖励情况:
|
| 主要完成单位及创新推广贡献: | - 单位名称:西安热工研究院有限公司
单位贡献:西安热工研究院有限公司负责制定本项目的整体技术路线,把控项目整体进度,主持项目技术攻关、验收、鉴定评审等工作。对项目全部科技创新点做出了创造性贡献,促进了相关技术在多个领域和单位进行了推广应用。
- 单位名称:苏州热工研究院有限公司
单位贡献:协助项目的整体技术路线制定、技术攻关、鉴定评审、推广应用等工作。对创新点1和创新点3做出了突出贡献,参与完成新型损伤机理和失效机制阐明、新型寿命预测方法研发和金属技术监督标准体系完善。
- 单位名称:南京工业大学
单位贡献:对项目创新点1和创新点3做出了突出贡献,参与完成“微观组织老化—力学性能劣化/寿命损耗”定量关系模型构建、新型寿命预测方法研发和金属技术监督标准体系完善。
- 单位名称:陕西渭河发电有限公司
单位贡献:具体负责项目技术成果在本单位四台服役期满机组延寿工作中的推广应用。
- 单位名称:陕西延长中煤榆林能源化工股份有限公司
单位贡献:具体负责项目技术成果在本单位机组金属监督与高温无损检测工作中的推广应用。
- 单位名称:华能国际电力股份有限公司上海石洞口第二电厂
单位贡献:具体负责项目技术成果在本单位一期两台服役期满机组延寿工作中的推广应用。
|
| 完成人合作关系说明: | 完成人合作关系说明:1
|