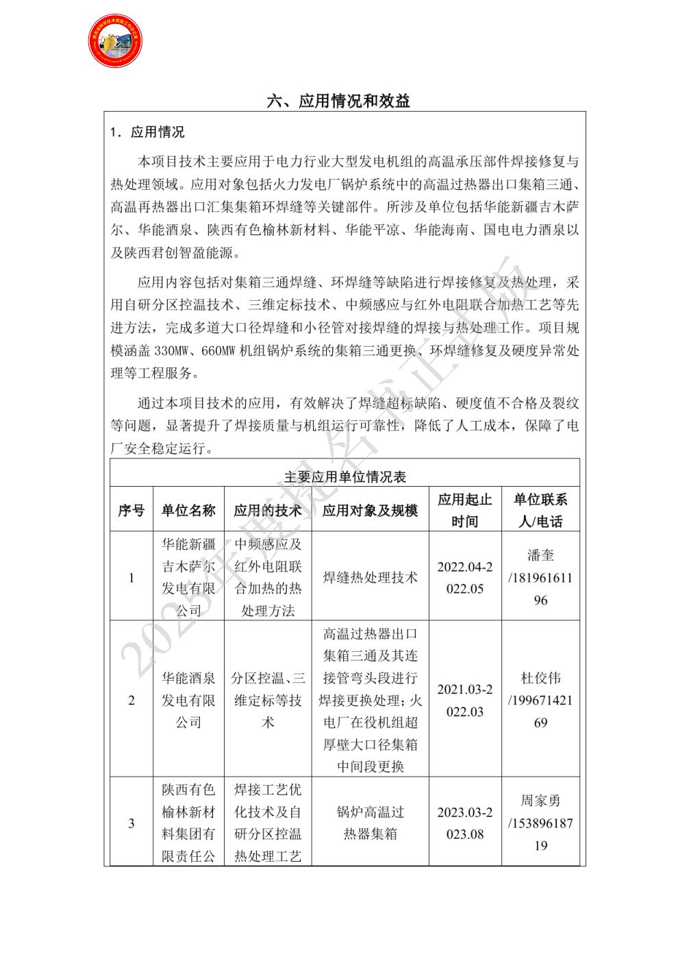
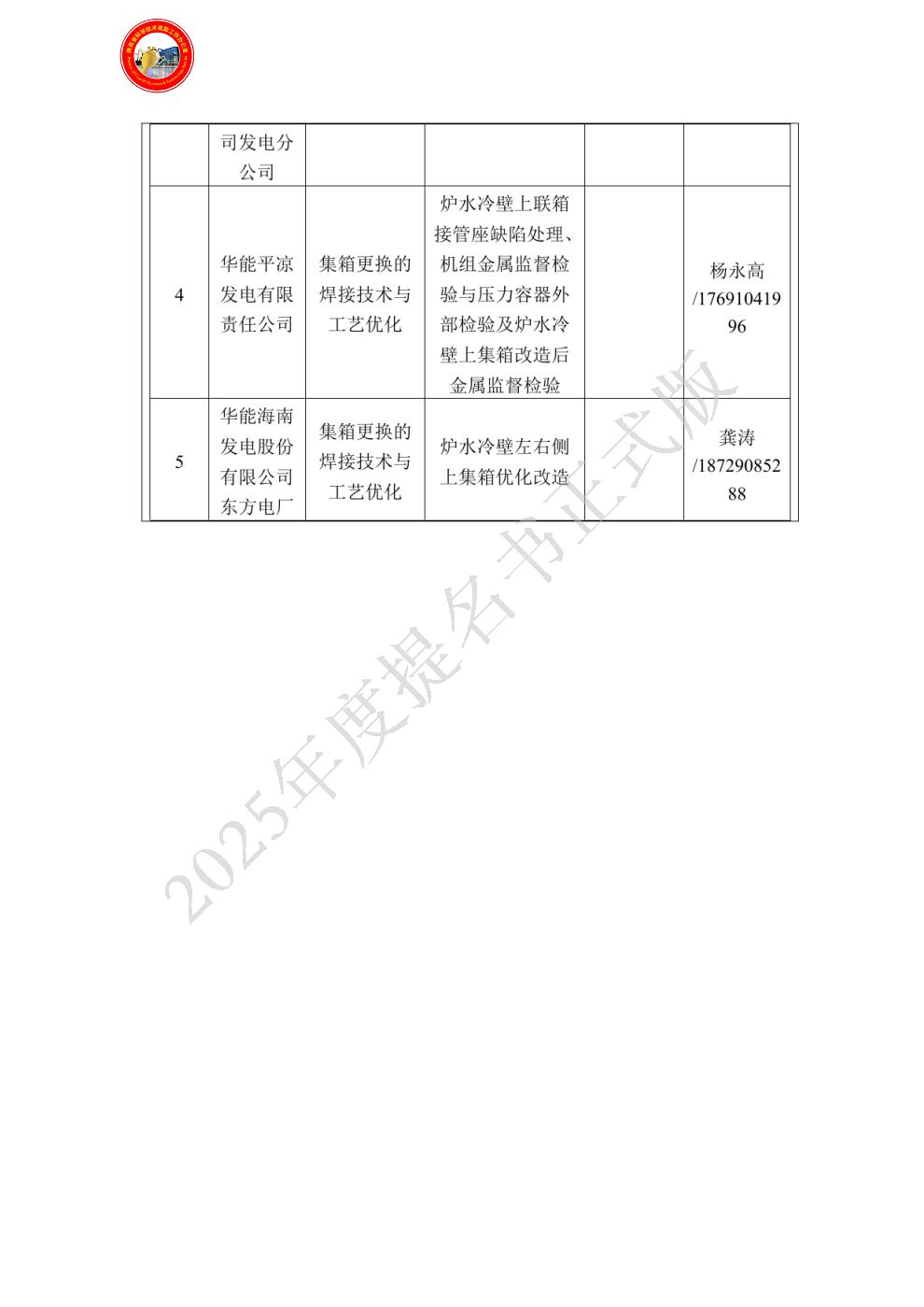
| 学科专业评审组: | 能源与化工组 | | 项目名称: | 电站锅炉超厚壁大口径集箱异常处置关键技术及应用 |
| 提名单位: | 陕西省总工会 |
| 提名等级: | 三等奖 |
| 提名单位意见: | 此项目针对电站锅炉超厚壁大口径集箱现场处置中的重大技术难题,系统性地开发了数字孪生建模、三维智能定标、集箱更换的焊接工艺优化及分区精准热处理等关键技术。该技术体系已成功实现成果转化,应用于大型火电机组,有效提升机组安全性、运行稳定性与经济性,经济效益与社会效益显著。本项目经中国电机工程学会评审鉴定,整体技术达到国际先进水平,对推动电力行业重大装备运维技术进步与产业升级具有重要作用。 |
| 项目简介: | 

|
| 客观评价: | 
|
| 应用情况和效益: | 

|
| 主要知识产权和标准规范等目录: | 

|
| 主要完成人: | - 姓名:吕品正
排名:1 行政职务:副总经理 技术职称:高级工程师 工作单位:陕西君创智盈能源科技有限公司 对本项目技术创造性贡献:作为项目核心技术研发与工程化落地的牵头人,系统性地推动了数字孪生建模、焊接工艺优化及热处理控制等关键技术的开发与实施,为项目的整体技术架构和工程应用提供了核心支撑。 曾获国家科技奖励情况:2025年陕西省企业“三新三小”创新竞赛项目一等奖;
2024年泰创原·沣东杯陕西省科技工作者创新创业大赛三等奖;
2024年获电力行业技术监督创新成果一等奖;
2024年获陕西省科技工作者创新创业大赛三等奖;
2024年获电力行业技术监督创新成果一等奖;
2023秦创原·泾河新城杯陕西省创新方法大赛一等奖;
2023年获得陕西省第七届职工科技节职工先进操作(工作)法省级三等奖;
2023年获得中电技协金苹果二等奖;
2023年获得中电联电力职工创新二等奖;
2022年陕西省创新方法大赛一等奖;
2022年中国创新方法大赛优胜奖;
2013年中国电机工程学会中国电力科技进步奖三等奖;
2012年中国华能集团公司科学技术进步奖二等奖。 - 姓名:张小锋
排名:2 行政职务:董事长 技术职称:高级工程师 工作单位:陕西能源电力运营有限公司 对本项目技术创造性贡献:在项目中负责战略决策与资源保障,从高层次推动项目资源的整合与配置,确保技术研发与现场应用的有效衔接,为项目顺利实施和成果转化提供了坚实基础。 曾获国家科技奖励情况:2024年获电力行业技术监督创新成果一等奖;
2024年获陕西省科技工作者创新创业大赛三等奖;
2023年获得陕西省第七届职工科技节职工先进操作(工作)法省级三等奖;
2023年获得中电技协金苹果二等奖;
2023年获得中电联电力职工创新二等奖。 - 姓名:衡鑫
排名:3 行政职务:高级主管 技术职称:工程师 工作单位:陕西能源电力运营有限公司 对本项目技术创造性贡献:专注于集箱精确焊接控制技术与工艺优化,通过引入智能控制方法与算法优化,显著提升了焊接精度与效率,为项目在焊接质量控制方面做出了重要贡献. 曾获国家科技奖励情况:2025年1月陕投集团首届职工“五小”创新大赛一等奖;
2023年9月陕西省第二届国有企业青年创新创效大赛三等奖;
2023年11月先进操作工法三等奖;
2019年1月南方电网调峰调频发电公司职工创新成果二等奖;
2021年11月全国电力行业质量管理活动二等奖;
2021年9月陕西省创新方法大赛三等奖;
2021年9月陕西省电力行业质量管理活动一等奖;
2022年7月全国电力行业质量管理活动二等奖;
2022年7月全国电力行业质量管理活动特等奖;
2022年8月陕西省质量协会质量管理活动二等奖;
2024年12月秦创原陕西省科技工作者创新创业大赛三等奖;
2023年12月中国创新方法大赛优胜奖;
2022年7月陕西省企业“三新三小”创新竞赛三等奖。 - 姓名:李世涛
排名:4 行政职务:主任 技术职称:正高级工程师 工作单位:润电能源科学技术有限公司 对本项目技术创造性贡献:为项目提供了集箱焊接缺陷检测方面的关键技术支持,通过先进检测方法与系统开发,有效提升了焊缝质量的可靠性与设备运行的安全性。 曾获国家科技奖励情况:2014年河南省科技进步二等奖;
2012年河南省科技进步三等奖;
2008年郑州市科技进步二等奖;
2013年中国专利优秀奖。 - 姓名:魏佳贵
排名:5 行政职务:工程技术部主任 技术职称:高级工程师 工作单位:陕西能源电力运营有限公司 对本项目技术创造性贡献:在集箱三通更换的三维定标方法研发中发挥了关键作用,借鉴航天器对接理念实现了高精度组对,解决了现场多管道对接的技术难题。 曾获国家科技奖励情况:无 - 姓名:王鹏
排名:6 行政职务:主任 技术职称:正高级工程师 工作单位:西安热工研究院有限公司 对本项目技术创造性贡献:承担了焊接及热处理关键工艺的技术指导与质量验证工作,通过严格工艺控制与试验验证,保障了技术方案的可靠性与工程适用性。 曾获国家科技奖励情况:获得锅炉科学技术奖一等奖1项、中国腐蚀与防护学会科学技术奖二等奖1项、电力科技创新奖一等奖1项、华能集团科学技术三等奖1项、电力建设科学技术进步奖三等奖1项、中国能源研究会能源创新奖三等奖1项、中国能源化学地质系统优秀职工技术创新成果一等奖1项、电力行业金桥项目二等奖1项、西安热工研究院科学技术一等奖1项、西安热工研究院科学技术三等奖4项;获得发明专利10余项、实用新型专利20余项;参编专著1部;制修订国家、行业和团体标准8项;发表论文10余篇。 - 姓名:雷超
排名:7 行政职务:无 技术职称:讲师 工作单位:西安理工大学 对本项目技术创造性贡献:负责数字孪生模型的构建与仿真计算分析,通过高精度有限元建模与多物理场仿真,为切割过程预测和应力分析提供了关键理论支撑。 曾获国家科技奖励情况:陕西省技术发明奖一等奖(第6)
陕西高等学校科学技术研究优秀成果奖特等奖(第6)
|
| 主要完成单位及创新推广贡献: | - 单位名称:陕西能源电力运营有限公司
单位贡献:作为本项目的主导单位和最终应用验证主体,全面负责了项目的整体规划、资源协调与现场实施工作。该公司将数字孪生建模、三维智能定标、焊接工艺优化及分区精准热处理等核心技术进行集成与工程化转换,确保了技术创新与复杂现场环境的紧密结合。其贡献尤为突出地体现在成功将全套技术体系应用于酒泉电厂的660MW机组改造中,解决了超厚壁集箱更换的重大工程难题,不仅大幅缩短了停机时间,降低了维护成本,更实现了显著的经济效益,为技术的行业推广提供了成功的示范案例。
- 单位名称:陕西君创智盈能源科技有限公司
单位贡献:在本项目中扮演了关键技术研发者和核心解决方案提供者的角色。公司在数字孪生仿真、智能定标算法以及协同热处理工艺等核心环节进行了深度研发与攻关,提供了工程化应用的底层技术支撑。其创新成果直接应用于酒泉电厂的超临界机组集箱焊缝修复项目,成功解决了多管道密集布置下的高精度组对与焊接难题,实现了技术的成功落地与产业化推广,体现了强大的研发转化能力。
- 单位名称:润电能源科学技术有限公司
单位贡献:为本项目提供了至关重要的焊接质量保障技术支持。公司专注于集箱焊接缺陷的检测方法与系统开发,通过引入先进的无损检测技术和定量评估方法,为项目建立了科学严谨的质量控制体系。这套体系确保了集箱更换后焊缝的可靠性与设备长期运行的安全性,为整个技术方案的成功应用提供了不可或缺的质量背书,其贡献显著提升了项目成果的成熟度和行业认可度。
- 单位名称:西安热工研究院有限公司
单位贡献:作为电力行业权威的技术研发与验证机构,为项目的关键工艺环节提供了高水平的技术咨询和独立的试验验证。在焊接工艺优化、热处理参数制定以及材料性能评估等方面提供了专业指导,其严格的第三方验证确保了所开发工艺的可靠性、安全性与先进性。这些工作为技术在华能酒泉发电有限公司等大型电厂的成功应用提供了坚实的技术信任基础,极大地促进了项目成果在行业内的应用推广
- 单位名称:西安理工大学
单位贡献:充分发挥了其在计算力学与数字化仿真领域的学术优势,承担了本项目核心的数字孪生模型构建与多物理场耦合仿真分析任务。通过建立高精度的有限元模型并运用先进的算法,精准模拟了复杂工况下的切割过程与应力应变场,为现场施工提供了预测性数据和理论依据。其前沿的学术研究成果为项目的技术创新奠定了坚实的基础,实现了产学研的深度融合,推动了行业技术进步.
|
| 完成人合作关系说明: | 完成人合作关系说明:1
|