| 学科专业评审组: | 农林养殖组 | | 项目名称: | 农业多元有机废弃物协同厌氧“气-肥”联产关键技术与应用 |
| 提名单位: | 中国电建集团西北勘测设计研究院有限公司 |
| 提名等级: | 一等奖 |
| 提名单位意见: | 项目以生态文明建设、乡村振兴、资源高效循环、“碳达峰、碳中和”等国家重大战略需求为导向,围绕大宗农业废弃物厌氧发酵工程的重大技术难题,通过研究提出超高氨氮浓度重构产甲烷菌群理论,开发出畜禽粪污高底物负荷厌氧发酵技术;构建了基于畜禽粪污的农业多元废弃物协同发酵的规模化生物天然气制备系统,提高了生物天然气工程的生产效率;研发出高含固原料除砂除杂匀浆彻底的前处理和混合进料装置,开发出位置连续可调的厌氧反应搅拌器,开发的新型螺旋挤压固液分离装置能有效去除沼液固体悬浮物,研发出沼渣循环回用、高值化学品联产、有机肥施用等技术方案,以及沼液净化与养分高值利用新技术,构建了高效物质流和能量流驱动的农业多元废弃物厌氧发酵“气-肥”联产系统;首次形成涵盖原料资源评估、项目规划设计、工程安全管理的生物天然气工程能源行业标准规范体系,开发了生物质厌氧发酵原料资源量及产气率快速测算软件。
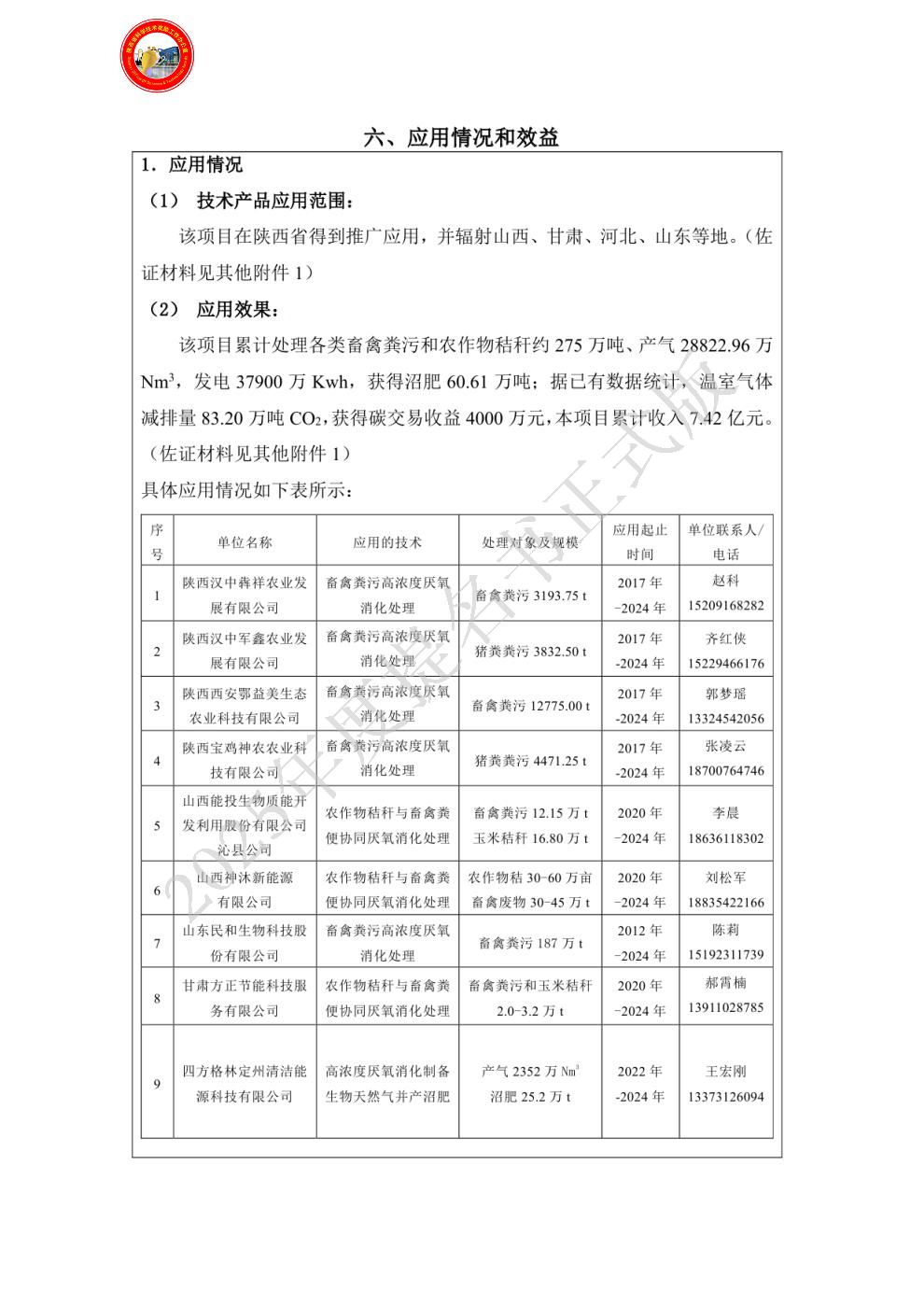
通过产学研用合作模式的建立,已在全国多个地区实现了创新技术成果的推广与应用,应用项目累计处理畜禽粪污和农作物秸秆约275万吨、产沼气28823余万标方,发电3.79亿度,制备沼肥60余万吨,减少二氧化碳排量83万吨,碳交易收益4000万元,累计收入近7.42亿元,对农业绿色低碳模式的构建与发展起到了重要引领作用。项目社会环境效益突出,经济效益显著,对助力生态文明建设、构建农业循环经济意义重大。
|
| 项目简介: | 

|
| 客观评价: | 

|
| 应用情况和效益: |  |
| 主要知识产权和标准规范等目录: | 

|
| 主要完成人: | - 姓名:姚义清
排名:1 行政职务:副院长 技术职称:教授 工作单位:西北农林科技大学 对本项目技术创造性贡献:提出了高氨氮驯化厌氧发酵微生物新理论,并参与该理论对工程应用的指导工作(对应“四、主要科技创新”所列创新点1);
畜禽粪污厌氧发酵关键参数的构建模型与优化(对应“四、主要科技创新”所列创新点2);
指导了沼渣等固废高值资源化的技术构建与应用,参与构建沼液的养分回收系统研制(对应“四、主要科技创新”所列创新点3)并负责完成了科技成果评价。
详见必备附件1.1、1.2;其他附件其他1、2、4、7、15、16、17、18、19、20、21、22。 曾获国家科技奖励情况:2023年,陕西高等学校科学技术研究优秀成果奖一等奖,排名第1;
2021年,中国产学研合作创新成果奖一等奖,排名第1;
2021年,中国发明协会发明创业奖创新奖一等奖,排名第1;
2022年,陕西省环境保护科学技术奖一等奖,排名第1。 - 姓名:高徐军
排名:2 行政职务:副总经理 技术职称:正高级工程师 工作单位:中国电建集团西北勘测设计研究院有限公司 对本项目技术创造性贡献:本项目技术产业化应用负责人,负责工艺方案确定、系统新能研发、关键设备研制、技术推广应用、标准规范体系构建等工作(对应“四、主要科技创新“所列创新点1、2、3、4 。
详见其他附件其他5、8、12、22。 曾获国家科技奖励情况:2022年,陕西省优秀城市规划设计奖优秀奖,排名第1;
2022年,陕西省科学技术奖一等奖,排名2;
2024年,中国电力规划设计协会电力工程科学技术进步奖二等奖,排名第1。
- 姓名:安黎哲
排名:3 行政职务:河北工程技术学院校长 技术职称:教授 工作单位:兰州大学 对本项目技术创造性贡献:完成了畜禽粪污、农作秸秆等废弃物厌氧发酵高底物浓度工艺研发(对应“四、主要科技创新”所列创新点1)。
详见其他附件其他1、4、22。 曾获国家科技奖励情况:2008年,甘肃省科技厅自然科学奖二等奖,排名第1;
2007年,教育部高等学校自然科学奖一等奖,排名第1;
2014年,甘肃省教学成果奖一等奖,排名第1。 - 姓名:李紫燕
排名:4 行政职务:无 技术职称:教授 工作单位:西北农林科技大学 对本项目技术创造性贡献:完成了“沼渣堆肥与还田利用技术”在大田作物玉米上有机无机配施技术推广和应用工作(对应“四、主要科技创新”所列创新点3)。
详见其他附件其他16、22。 曾获国家科技奖励情况:无 - 姓名:高丽娟
排名:5 行政职务:分院副总工 技术职称:正高级工程师 工作单位:中国电建集团西北勘测设计研究院有限公司 对本项目技术创造性贡献:发展了多元有机垃圾协同厌氧发酵制备生物天然气技术(对应“四、主要科技创新”所列创新点 3);
开发了发酵原料资源量及产气量测算软件和生物天然气工程碳减排量计算软件,有效提升了生物天然气工程的经济效益(对应“四、主要科技创新”所列创新点 4);
编制完善了生物质能尤其是生物天然气领域的行业标准,对指导产业规范发展和技术进步做出了贡献(对应“四、主要科技创新”所列创新点 4)。
详见其他附件其他5、10、12、13、15、22。 曾获国家科技奖励情况:2020年,电力科技创新一等奖,排名第3;
2021年,陕西省科学技术进步三等奖,排名第3;
2022年,中国电力规划设计协会电力工程科技进步一等奖,排名第4;
2023年,中国电力建设企业协会科技进步三等奖,排名第4。 - 姓名:任兴春
排名:6 行政职务:董事长 技术职称:无 工作单位:西安青予环能科技股份有限公司 对本项目技术创造性贡献:主要负责关键装备的研发设计、系统集成与运营实践,并主导开发了多项软件工具,推动科技成果的产业化应用。完成多项软件著作,为项目的数字化、标准化管理提供核心技术支撑。将研发的设备系统与软件工具应用于多个示范工程,实现从实验室到产业化的高效转化,显著提升农业废弃物资源化利用水平与项目综合效益(对应“四、主要科技创新”所列创新点4)。
详见其他附件其他17、18。 曾获国家科技奖励情况:无 - 姓名:李文涛
排名:7 行政职务:主任 技术职称:高级工程师 工作单位:中国电建集团西北勘测设计研究院有限公司 对本项目技术创造性贡献:对本项目“四、主要科技创新”所列的创新点3、4做出了重要贡献,研发了发酵原料前处理与进料、厌氧反应及搅拌装置,发展了多元有机垃圾协同厌氧发酵制备生物天然气技术,有效解决了原料含砂量高、混合搅拌不均、产气效率低等问题;开发了发酵原料资源量及产气量测算软件和生物天然气工程碳减排量计算软件,有效提升了生物天然气工程的经济效益。
详见其他附件其他5、8、9、10、12、13、22。 曾获国家科技奖励情况:2021年,陕西省科学技术进步奖三等奖,排名第6;
2021年,中国电力工程科学技术进步一等奖,排名第10;
2023年,中国电力工程科学技术进步二等奖,排名第3;
2023年,中国电力建设科学技术进步三等奖,排名第3。 - 姓名:王晓娇
排名:8 行政职务:无 技术职称:副教授 工作单位:西北农林科技大学 对本项目技术创造性贡献:本人对完成本科研项目所从事的主要技术工作内容,负责项目中关于畜禽粪污发酵工艺的优化和研究工作
(对应“四、主要科技创新”所列创新点2、创新点3);
负责分析梳理我国生物天然气工程的发展历程和存在的问题;
主要参与多种原料混和厌氧发酵新理论的发现与提出(对应“四、主要科技创新”所列创新点2);
详见其他附件其他3、19、21、22。 曾获国家科技奖励情况:2021年,中国发明协会发明创业奖创新奖一等奖,排名第6;
2021年,产学研合作促进会产学研合作创新成果奖一等奖,排名第5;
2022年,陕西省环境保护科学技术奖一等奖,排名第2;
2023年,陕西高等学校科学技术研究优秀成果奖一等奖,排名第3。 - 姓名:强敏敏
排名:9 行政职务:无 技术职称:高级工程师 工作单位:中国电建集团西北勘测设计研究院有限公司 对本项目技术创造性贡献:农业废弃物资源高效利用研究方面,完成了室内和大田试验,在国际刊物上发表论文一篇(对应“四、主要科技创新”所列创新点3)。
详见其他附件其他20、22。
曾获国家科技奖励情况:2023年,第二届陕西省博士后创新创业大赛银奖,排名第3。 - 姓名:艾平
排名:10 行政职务:研究中心副主任 技术职称:教授 工作单位:华中农业大学 对本项目技术创造性贡献:完成了畜禽粪便高负荷厌氧发酵残余物的养分回收高值化利用工艺和增值化沼肥开发技术(对应“四、主
要科技创新”所列创新点3);
并对厌氧残余物增值化沼肥的果蔬安全施用建立了施用规程和标准(对应“四、主要科技创新”所列创新点4)。
详见其他附件其他19、21、22。 曾获国家科技奖励情况:2021年,中国发明协会发明创业奖创新奖一等奖,排名第3;
2021年,产学研合作促进会产学研合作创新成果奖一等奖,排名第3;
2022年,四川省科技进步二等奖,排名第4。 - 姓名:董泰丽
排名:11 行政职务:总工程师 技术职称:农业技术推广研究员 工作单位:山东民和生物科技股份有限公司 对本项目技术创造性贡献:开展高负荷高氨氮纯鸡粪厌氧发酵高效产甲烷的工程化研究与应用示范,在国内首次实现高负荷高氨氮纯鸡粪沼气工程16年全天候高效稳定运行(对应“四、主要科技创新”所列创新点1)。
开展沼液浓缩资源化利用的工程化研究与应用示范,建设运行国内首座大型沼液纳米膜浓缩工程,开发市场化的功能性有机液体水溶肥料(对应“四、主要科技创新”所列创新点3)。
详见必备附件1.3;其他附件其他11、19、21。 曾获国家科技奖励情况:2012年,国家科技进步二等奖,排名第3;
2021年,产学研合作促进会产学研合作创新成果奖一等奖,排名第2;
2021年,中国发明协会发明创业奖创新奖一等奖,排名第4;
2022年,陕西省环境保护科学技术奖一等奖,排名第5。 - 姓名:郝霄楠
排名:12 行政职务:总工程师 技术职称:高级工程师 工作单位:甘肃方正节能科技服务有限公司 对本项目技术创造性贡献:确定了不同条件下的进料配比方案,主要负责工艺设计方案确定与优化等相关科研工作(对应“四、主要科技创新”所列创新点2);
对接设计、施工、监理等单位,共同探索特大型CSTR在北方寒冷地区的工程施工难点及施工方案,成功建成了四个7500立方米特大型CSTR发酵装置,截至目前,发酵系统运行情况稳定(对应“四、主要科技创新”所列创新点2)。
详见必备附件2。 曾获国家科技奖励情况:无 - 姓名:强虹
排名:13 行政职务:无 技术职称:副教授 工作单位:西北农林科技大学 对本项目技术创造性贡献:负责项目中畜禽粪污抗生素残留对发酵系统的作用方式及其降解机制研究,以及重金属残留对发酵系统的影响及其分布规律的研究(对应“四、主要科技创新”所列创新点1)。
详见其他附件其他21、22。 曾获国家科技奖励情况:2021年,中国产学研合作创新成果奖一等奖,排名第4;
2023年,陕西高等学校科学技术研究优秀成果奖一等奖,排名第4。 - 姓名:杨选民
排名:14 行政职务:无 技术职称:工程师 工作单位:西北农林科技大学 对本项目技术创造性贡献:负责项目中设备研发与测试应用方面的工作(对应“四、主要科技创新”所列创新点3)。
详见其他附件其他22。 曾获国家科技奖励情况:2023年,陕西高等学校科学技术研究优秀成果奖一等奖,排名第5。 - 姓名:邱凌
排名:15 行政职务:站长 技术职称:教授 工作单位:西北农林科技大学 对本项目技术创造性贡献:参与项目中畜禽粪污厌氧发酵重要参数的模型构建与优化和发酵微生物代谢分析方面的研发工作(对应“四、主要科技创新”所列创新点2)。
详见必备附件1.1;其他附件其他14、22。 曾获国家科技奖励情况:2003年,陕西省科学技术奖二等奖,排名第9;
2006年,陕西省农业技术推广成果奖一等奖,排名第1;
1999年,陕西省专利奖一等奖,排名第1;
2011年,国家能源科技进步奖三等奖,排名第1;
|
| 主要完成单位及创新推广贡献: | - 单位名称:中国电建集团西北勘测设计研究院有限公司
单位贡献:本公司对本项目创新点2、3、4做出了重要贡献,主要包括:
(1)发展了多元有机垃圾协同厌氧发酵制备生物天然气技术,开发了发酵原料前处理与进料、厌氧反应搅拌等设备装置,有效解决了原料含砂量高、混合搅拌不均、产气效率低等问题;
(2)开发了发酵原料资源量及产气量测算软件和生物天然气工程碳减排量计算软件,有效提升了生物天然气工程的经济效益;
(3)编制完善了生物质能尤其是生物天然气领域的行业标准,对指导产业规划范发展和技术进步做出了贡献。
- 单位名称:兰州大学
单位贡献:兰州大学针对畜禽粪污厌氧发酵的能源化利用关键问题,从理论突破和技术创新方面,取得了突破成果:
(1)研究了畜禽粪污单底物发酵及其与农作物秸秆混合发酵系统的微生物转化规律;
(2)研发出畜禽粪污单底物及其与农作物秸秆混合厌氧发酵两种技术,以及湿法、高底物负荷和干法厌氧发酵技术。
- 单位名称:西北农林科技大学
单位贡献:针对畜禽粪污高负荷厌氧发酵的能源与资源化用关键问题,从理论突破、技术创新和校企产学研合作方面,取得了突破性成果,主要包括:
(1)提出高氨氮负荷驯化产甲烷微生物思路,通过试验揭示了甲烷古菌种群结构响应氨氮胁迫的机制,为菌群调控策略升、发酵工艺革新和实际应用提供了理论指导;
(2)研发出畜禽粪污高负荷厌氧发酵和固态好氧堆肥工艺,以沼渣沼液高值资源化利用新技术,为解决畜禽粪污处理效率低、附加不高等问题奠定了基础;
(3)建立了校企和校地合作关系,将项目成果应用于陕西省大部分区域,并辐射陕西、山东、河北和甘肃等地,实现了畜禽粪污全量高值化利用先进技术的产业化。
依托农业生物环境与能源工程学科,项目研发成果有力支撑了地方和企业的技术革新和发展。产生了好的环境、社会和经济效益,得到了社会和国家的广泛认可,并获得中产学研合作创新成果一等奖、发明创业奖·创新奖一等奖、陕西省环境保护科学技术一等奖和陕西高等学校科学技术研究优秀成果奖一等奖等多项奖励。
- 单位名称:西安青予环能科技股份有限公司
单位贡献:本公司对农业多元有机废弃物协同厌氧“气-肥”联产关键技术与应用项目创新点1、2、3做出了重要贡献,主要包括:
(1)开发了有机废弃物资源化处置中微生物活体监控系统,使厌氧消化系统的管理从依赖外部参数经验判断,提升到基于内部微生物健康状态的精准养护层面,极大提升了运行的可靠性和效率。
(2)开发了“气-肥”联产设备运行控制系统,解决了发酵后料液固液分离不彻底、沼渣沼液处理水平不高、利用不彻底等问题,使复杂的多元有机废弃物协同处理和“气-肥”联产从理论变为可稳定运行的工业化技术。
(3)实现了从有机废弃物前端预处理、核心工艺控制、微生物态监控到后端产物高值化利用的全链条智能化管理与优化,对项目技术实现工业化、规模化、经济化应用提供了的核心支柱与关键贡献。
- 单位名称:华中农业大学
单位贡献:华中农业大学针对畜禽粪污厌氧消化后的沼液养分回收、深度处理和安全利用,在理论突破和技术创新方面获得以下成果:
(1)研究了沼肥养分回收增值化利用技术,完成了高氨氮沼液的氮回收工艺及装备开发,包括沼液原位氨氮吹脱与回收工艺,沼液低成本深度处理工艺两方面;
(2)开展了增值化沼肥生产和沼气工程实际应用,进行了畜禽粪污各类增值化处理后的沼肥施用栽培果蔬的安全监测,建立了系列的沼肥设施蔬菜种植的风险评估基础数据,制定了沼肥设施栽培施用的行业标准,为本项目技术的实施应用提供了重要理伦参考和投术支撑。
- 单位名称:山东民和生物科技股份有限公司
单位贡献:本公司对该项目的创新点1和3做出了主要贡献,主要包括:
(1)开展高负荷高氨氮纯鸡粪厌氧发酵高效产甲烷的工程化研究与应用示范,克服纯鸡粪高氨氮抑制厌氧发酵产气、降低发酵产沼气效果的难题,连续近16年全天候高效稳定运行国内首例高负荷高氨氮纯鸡粪沼气工程,实现较好的发电与提纯生物天然气收益,为国内高水平沼气工程代表,入选国际能源署网站沼气工程案例、《中国沼气工程案例图鉴》;
(2)融合国际畜禽粪便管理温室气体减排方法学,连续10年开展国际CDM项目温室气体减排监测与碳交易,截至2023年,开展国际CDM项目累计碳交易收益达4000多万元,有效提升沼气工程环境收益;
(3)创新集成高氨氮纯鸡粪高效厌氧发酵“气-肥”联产系统,创造额外的碳减排环境补偿收益,项目合作期间累计获沼气发电、提纯生物天然气、碳交易收益约3.4亿元。已创建高水平的市场化、专业化沼气工程运行管理模式,为国内沼气工程建设与运行提供模式借鉴,有效带动国内沼气工程高质量发展。
- 单位名称:甘肃方正节能科技服务有限公司
单位贡献:我公司对该项目的创新点3、4做出主要贡献,包括:
(1)作为国家高新技术企业,公司采用项目研发的高底物负荷蓄禽粪污及蓄禽粪污与农作物秸秆混合厌氧发酵技术,实现了四个7500立方米特大型CSTR发酵装置的稳定运行。截至2024年,公司累计处理蓄禽粪污和生物秸秆80万吨,累计产生物天然气2190万Nm3,累计售气收入达10731万元,产生了很好的经济效益。
|
| 完成人合作关系说明: | 完成人合作关系说明:1
|