| 学科专业评审组: | 农林养殖组 | | 项目名称: | 杜仲丰产培育模式构建及资源高效利用关键技术研发 |
| 提名单位: | 杨凌农业高新技术产业示范区管理委员会 |
| 提名等级: | 一等奖 |
| 提名单位意见: | 杜仲是一种集橡胶、药、油、花、树脂、蛋白质、木质纤维素于一体的高经济价值植物资源,被誉为“植物黄金”。《全国杜仲产业发展规划(2016-2030)》指出到2030年杜仲新增种植面积5000万亩,从而在资源层面为杜仲产业发展提供原料保障。但当前杜仲产业仍面临多重挑战:一方面,现有栽培技术与规范不完善,采收与加工机械化程度低,致使原料品质均一性差,关键组分难以达到国际标准;另一方面,杜仲次生代谢产物积累机制尚不明确、高值利用技术滞后,阻碍了其在功能食品、保健品和战略储备资源杜仲胶等领域的深度开发,制约杜仲产业可持续发展。
针对以上问题,在国家重点研发计划等项目的支持下,团队以杜仲细胞壁结构形成和有效成分生物合成积累规律为切入点,经过30余年持续攻关,在种质创新、丰产栽培和高效利用等领域取得重要突破,在资源集约化、采收机械化、过程绿色化和产品高值化等方面实现了全产业链技术跨越,显著提升了资源利用效率与产品附加值,有力推动了杜仲产业提质增效和行业科技进步,助力“两山”和“双碳”战略的实施。该成果整体达到国际先进水平,胶用药用型杜仲种质资源创制、杜仲胶维管束形成发育过程研究处于国际领先水平。提名者认真审阅了项目材料,内容真实,科技应用意义重大。 |
| 项目简介: | 

|
| 客观评价: | 

|
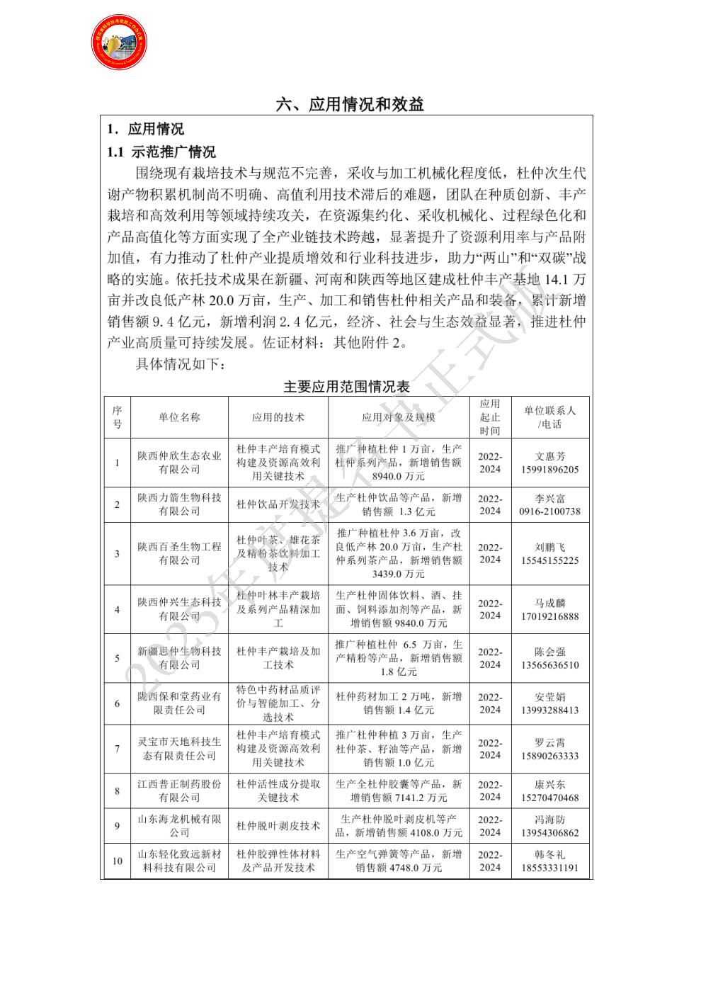
| 应用情况和效益: | 

|
| 主要知识产权和标准规范等目录: | 

|
| 主要完成人: | - 姓名:朱铭强
排名:1 行政职务:副院长 技术职称:教授 工作单位:西北农林科技大学 对本项目技术创造性贡献:项目主持人,项目总体设计、团队组建、工作任务分解等,对科技创新1、2、3做出突出贡献。具体负责杜仲丰产栽培技术创新、杜仲细胞壁结构及次生代谢物积累规律解析、杜仲资源高值化利用关键技术研究。创制了高胶高药型杜仲优良种质资源,创建了高密度宜机化杜仲叶林丰产栽培模式,建立了杜仲标准化农机农艺融合技术体系,研制了机械化种植-采收-加工专用关键装备,首创“物-化-生”协同的杜仲胶绿色分离技术体系。参与制定食品安全地方标准《略阳杜仲叶》1项,杜仲精粉企业标准1项。
代表性成果见附件1-1-1~1-1-3、1-2-2、1-2-3、2-1-1、2-2-18~2-2-27。 曾获国家科技奖励情况:2024年,陕西省农业技术推广成果奖一等奖,农业废弃物高效转化与高值利用技术集成创新及应用,排名4,2024-01-24;
2023年,国家重大人才工程青年人才;2022年,陕西省杰出青年基金获得者;2022年,林草青年科技奖;2020年,陕西青年科技奖;2020年,陕西青年科技标兵;2019年,全国林草科技创新人才计划青年拔尖人才。 - 姓名:苏印泉
排名:2 行政职务:无 技术职称:教授 工作单位:西北农林科技大学 对本项目技术创造性贡献:项目主要执行人,对科技创新1、2、3有突出贡献。创建了高密度依机化叶林丰产栽培模式,构建了杜仲次生代谢物调控技术体系,明确了不同器官有效成分的合成积累规律,为杜仲丰产栽培、成分调控及采收时效提供了科学依据。在新疆、河南和陕西等地区建成杜仲丰产基地14.1万亩并改良低产林20.0万亩,其中在新疆和田、昌吉种植抗寒抗旱型良种6.5万亩,助力新疆绿色锁边工程。开发“物-化-生”协同的杜仲胶绿色分离技术,攻克传统酸碱法污染重、胶质纯度低的行业难题,建成年产300吨的杜仲胶绿色制造生产线。
代表性成果见附件1-1-1~1-1-3、2-2-28~2-2-29。 曾获国家科技奖励情况:1993年,国家劳动人事部和国家教委全国优秀教师;
1997年,陕西省先进工作者;
1998年,被林业部评为有突出贡献的中青年专家。 - 姓名:解加庆
排名:3 行政职务:无 技术职称:副教授 工作单位:西北农林科技大学 对本项目技术创造性贡献:项目参加人,对科技创新2、3有突出贡献。创制了基于柔性排种技术的杜仲翅果精量播种机,实现高效无损播种。构建了杜仲机械化采收技术体系,自主研发平茬机与脱叶剥皮装备,实现叶、皮、木高效分离与连续作业,显著提升了采收效率。提出多级筛分-风力耦合式杜仲籽壳仁分离工艺,研制锤片冲击式剥壳装备,突破了壳仁高效分离技术瓶颈。创建了“物-化-生”协同的杜仲胶绿色分离技术,开发出具有电磁屏蔽、形状记忆、耐磨损等功能的杜仲胶基复合材料,推动了杜仲产业高质量发展。
代表性成果见附件1-5、2-1-2、2-1-7。 曾获国家科技奖励情况:无 - 姓名:谷芳
排名:4 行政职务:无 技术职称:副教授 工作单位:西北农林科技大学 对本项目技术创造性贡献:项目参加人,对科技创新2、3有突出贡献。构建了杜仲机械化采收技术体系,自主研发平茬机与脱叶剥皮装备,实现叶、皮、木高效分离与连续作业,显著提升了采收效率。提出多级筛分-风力耦合式杜仲籽壳仁分离工艺,研制锤片冲击式剥壳装备,突破了壳仁高效分离技术瓶颈。建立不同干燥方式下杜仲叶、花活性成分保留模型,建成了蒸汽杀青-微波热风联合干燥生产线,高效保留原料中的有效成分。创制了“物-化-生”协同的杜仲胶绿色分离技术,开发出具有电磁屏蔽、形状记忆、耐磨损等功能的杜仲胶基复合材料。
代表性成果见附件1-2-3、2-1-10。 曾获国家科技奖励情况:无 - 姓名:董娟娥
排名:5 行政职务:无 技术职称:教授 工作单位:西北农林科技大学 对本项目技术创造性贡献:项目参加人,对科技创新2、3有突出贡献。针对叶、花在加工过程中色泽褐变、活性成分易损失等行业难题,系统比较了晒干、阴干、冻干、热风、等离子及微波等干燥方式下活性成分保留模型,并分析了其能耗经济性。建立不同干燥方式下杜仲叶、花活性成分保留模型,建成了蒸汽杀青-微波热风联合干燥生产线,高效保留原料中的有效成分。基于杜仲胶独有的“橡胶-塑料”二重性,采用氢化、卤化、环氧化、接枝等高效改性方法,开发出具有电磁屏蔽、形状记忆与高耐磨等功能的新型杜仲胶基复合材料并阐明了构效关系,拓展其在高端特种材料领域的应用。
代表性成果见附件:2-1-4、2-1-5。 曾获国家科技奖励情况:2018年,陕西省科学技术奖一等奖,杜仲新品种选育与次生代谢物深度开发利用,排名3,2017-1-05-R3。 - 姓名:张继川
排名:6 行政职务:无 技术职称:教授 工作单位:北京化工大学 对本项目技术创造性贡献:项目参加人,对科技创新3有重要贡献。针对细胞壁致密结构限制杜仲胶高效提取的难题,提出“物-化-生”协同绿色分离技术体系,实现高品位杜仲胶的高效解离。解析了不同器官含胶细胞中高分子量杜仲胶合成规律,攻克传统酸碱法污染重、胶质纯度低的技术瓶颈,建成年产300吨杜仲胶生产线。基于杜仲胶独有的“橡胶-塑料”二重性,采用氢化、卤化、环氧化、接枝等高效改性方法,开发出具有电磁屏蔽、形状记忆与高耐磨等功能的新型杜仲胶基复合材料并阐明了构效关系,拓展其在高端特种材料领域的应用。
代表性成果见附件:2-2-9、2-2-10。 曾获国家科技奖励情况:2023年,江苏省科学技术奖三等奖,绿色高性能全钢子午线轮胎关键技术研究及产业化,排名3,2023-3-80-R3。 - 姓名:张强
排名:7 行政职务:无 技术职称:副教授 工作单位:西北农林科技大学 对本项目技术创造性贡献:项目参加人,对科技创新1、2有重要贡献。构建了外源激素、微量元素、剥皮强度与栽培模式对杜仲次生代谢物调控技术,实现了杜仲有效成分积累与采收期的时效协同优化。建立不同干燥方式下杜仲叶、花活性成分保留模型,建成了蒸汽杀青-微波热风联合干燥生产线,高效保留原料中的有效成分。阐明了杜仲不同器官有效成分的合成积累规律,为全株高值化利用与适期采收提供了科学依据。
代表性成果见附件:1-1-1、1-1-2、2-2-28。 曾获国家科技奖励情况:无 - 姓名:朱琳
排名:8 行政职务:无 技术职称:副教授 工作单位:西北农林科技大学 对本项目技术创造性贡献:项目参加人,对科技创新2、3有重要贡献。建立了杜仲标准化农机农艺融合技术体系,研制了机械化种植-采收-加工专用关键装备,显著提高了杜仲种植、采收和加工效率,推动了杜仲产业高效可持续发展。采用氢化、卤化、环氧化、接枝等高效改性方法,开发出具有电磁屏蔽、形状记忆与高耐磨等功能的新型杜仲胶基复合材料并阐明了构效关系,拓展其在高端特种材料领域的应用。
代表性成果见附件:1-2-2、2-1-11、2-1-12。 曾获国家科技奖励情况:2018年,陕西省科学技术进步一等奖,陕西小麦玉米生产保护性耕作技术模式与配套机械化装备,排名10,2018-1-002-R10。 - 姓名:朱亚红
排名:9 行政职务:无 技术职称:工程师 工作单位:陕西省林业调查规划院(陕西省森林资源监测中心) 对本项目技术创造性贡献:负责项目的资源数据采集与示范推广。在资源动态监测方面通过构建动态监测网络,定点采集不同产区杜仲的生长指标、土壤数据及次生代谢物含量变化,精准掌握了杜仲资源的动态规律,为资源培育和产能预测等提供理论依据。在示范林建设方面,规划并建设了高标准示范林地,通过集成管理与调控等丰产栽培技术,提升了技术推广效率,有效推动了科技成果的落地转化。在杜仲资源动态监测、示范林建设方面做出了重大贡献,授权国家专利2件。在该项目技术研发工作量占本人工作总量40%,对科技创新1做出重大贡献。主要成果见1-2-2、1-2-3、2-1-2。 曾获国家科技奖励情况:无 - 姓名:胡凤成
排名:10 行政职务:副站长 技术职称:正高级工程师 工作单位:略阳县林木种苗工作站 对本项目技术创造性贡献:负责项目示范推广与示范林建设,在杜仲良种选育、丰产栽培、示范林建设等方面做出了贡献。系统开展优良单株的筛选、测定与繁育工作,4个杜仲优良品种通过陕西省林木良种审定,为产业提质增效奠定了种质基础。建立良种无性采穗圃、良种繁育圃和良种示范基地,推广杜仲丰产林1.2万亩,低产林改良20.0万亩。在该项目技术研发工作量占本人工作总量50%,对科技创新1做出重大贡献。主要成果见附件2-1-2。 曾获国家科技奖励情况:2021年,陕西林业科技成果奖,一等奖,濒危野生植物秦岭石蝴蝶人工繁育技术研究,排名2,2021-SLKJ-1-06;2023年,陕西林业科技成果奖,二等奖,濒危植物秦岭石蝴蝶保护技术研究,排名1,2023-SLKJ-2-02。
- 姓名:张兴海
排名:11 行政职务:站长 技术职称:高级工程师 工作单位:略阳县林木种苗工作站 对本项目技术创造性贡献:负责项目示范推广与基地建设,在杜仲区域化栽培试验、矮化栽培模式(叶林、果林、雄花园)、人工林提质增效、高接换优技术等方面做出了贡献。通过布点试验,筛选并确定了各区域最适宜的优良品种及配套栽培技术,为杜仲的科学规划与布局提供了关键依据。探索并建立了 “叶林”、“果林”及“雄花园”三种高效模式,推广高接换优技术,实现了快速对低产低效林进行品种改良,推广杜仲丰产林1.2万亩,低产林改良20.0万亩。在该项目技术研发工作量占本人工作总量50%,对科技创新1做出重大贡献。主要成果见附件2-1-2。 曾获国家科技奖励情况:无
|
| 主要完成单位及创新推广贡献: | - 单位名称:西北农林科技大学
单位贡献:西北农林科技大学负责该项目的总体设计和组织实施,协调陕西仲欣生态农业有限公司、陕西省林业调查规划院(陕西省森林资源监测中心)和略阳县林木种苗工作站,依托杜仲国家林业和草原局重点实验室、陕西省经济植物资源开发利用重点实验室、西北农林科技大学杜仲研究所等平台。在人力、物力、财力等方面给予了大力支持,提供了实验室和实验设备,在该项目中起主导作用。
该项目以杜仲细胞壁结构形成和主成分生物合成积累规律为切入点,在国家重点研发计划等项目的支持下,历时30余年从资源培育、高效利用、功效开发和全产业链效益等方面攻关,实现资源集约化、采收智能化、利用精细化、过程绿色化和产品高值化。首次提出了基于良种杜仲的叶林丰产栽培模式,开发出“林草间作,以草养地”种植方法,提高了杜仲优质丰产栽培技术水平;确了外源刺激、环境因子、时空变化等调控对杜仲次生代谢物的合成积累机制的影响,显著提高了杜仲生物量和有效成分含量;开发了杜仲机械化采收和加工装备,率先实现了杜仲种植、采收与加工的全程机械化;提出“多级耦合协同精炼”方法,建立了“物-化-生”协同的杜仲胶绿色分离技术体系,实现了杜仲提取物的高效分离;构建了杜仲全产业链开发过程的技术经济分析与生命周期评价模式。在应用推广方面,基于杜仲良种建立推广示范基地,推动杜仲种植、管理、采收和加工向规模化、标准化、现代化发展,为特色农林资源高值化开发提供了示范。
- 单位名称:陕西仲欣生态农业有限公司
单位贡献:陕西仲欣生态农业有限公司在本项目中完成杜仲栽培丰产技术推广示范与关键技术应用转化等方面工作。参与杜仲叶林丰产栽培技术研究开发与示范推广;参与杜仲高值利用技术产业化转化。公司自2015年以来公司已建成1万亩杜仲丰产林。在新疆、陕西、内蒙、安徽等地推广杜仲叶林栽培基地,同时开发杜仲精粉功能食品和杜仲鸡蛋等产品,推进杜仲资源高效利用及产业转化。通过项目的实施,为我国杜仲产业提质增效、转型升级发挥了重要的引领作用,促进杜仲资源综合高值利用,有效增加农民收入,其社会、经济、生态效益显著。
- 单位名称:略阳县林木种苗工作站
单位贡献:略阳县林木种苗工作站(县杜仲推广发展服务中心)负责杜仲良种引进、选育和推广;略阳县国家杜种良种基地建设与管理;开展杜仲科学研究和试验,从事与杜仲生产经营有关的技术、信息、设施建设运营等服务,以及略阳杜仲品牌打造、产品推介和协助营销等职能。推广秦仲1~4号杜仲丰产林1.2万亩,改造低产林20万亩,辐射带动了全县以杜仲为主要原材料的加工企业生产杜仲胶、杜仲油、杜仲雄花茶、杜仲挂面、杜仲酱油、杜仲醋、杜仲啤酒等30多个产品,改良、稳定、巩固了略阳县58.6万亩杜仲丰产栽培的地存量,有力推动了县域经济高质量发展、农民增收致富和乡村产业振兴。
- 单位名称:陕西省林业调查规划院(陕西省森林资源监测中心)
单位贡献:陕西省林业调查规划院(陕西省森林资源监测中心)负责杜仲良种示范推广过程中资源的调查监测,制定技术方案和操作细则,开展技术指导培训;杜仲种植生态保护修复、防沙治沙、森林康养等生态领域规划和成效评价、评估工作;统计分析种植区生态综合监测结果,构建了“监测中心、智库中心、数据中心、碳汇中心”四位一体的杜仲高质量监测体系,在杜仲良种示范推广过程中做出了重要贡献。
|
| 完成人合作关系说明: | 完成人合作关系说明:1
|