| 学科专业评审组: | 农林养殖组 | | 项目名称: | 特色富硒茶关键技术开发及全产业链集成示范 |
| 提名单位: | 安康市人民政府 |
| 提名等级: | 三等奖 |
| 提名单位意见: | 该团队在“特色富硒茶关键技术开发及全产业链集成示范”项目上取得了显著的进展,其成果在区域范围内产生了广泛的影响,获得了国内同行专家的认可和好评。项目基于特色富硒绿茶、特色花香味红茶加工等技术在所检出的国内外相关文献中未见报道。
项目成果在建立良繁基地与示范基地、富硒茶新产品开发等方面具有广阔应用前景。项目成果在企业生产中获得推广应用,为秦巴地区茶产业高质量发展奠定了坚实基础,促进了安康茶产业升级和技术转化,推动了国内富硒茶产业行业科技进步。
经审查,项目相关信息已完成提名公示,公示结果无异议。我单位认真审阅了申报材料及完成人资格,确认申报材料真实有效,相关栏目符合填写要求。 |
| 项目简介: | 

|
| 客观评价: | 

|
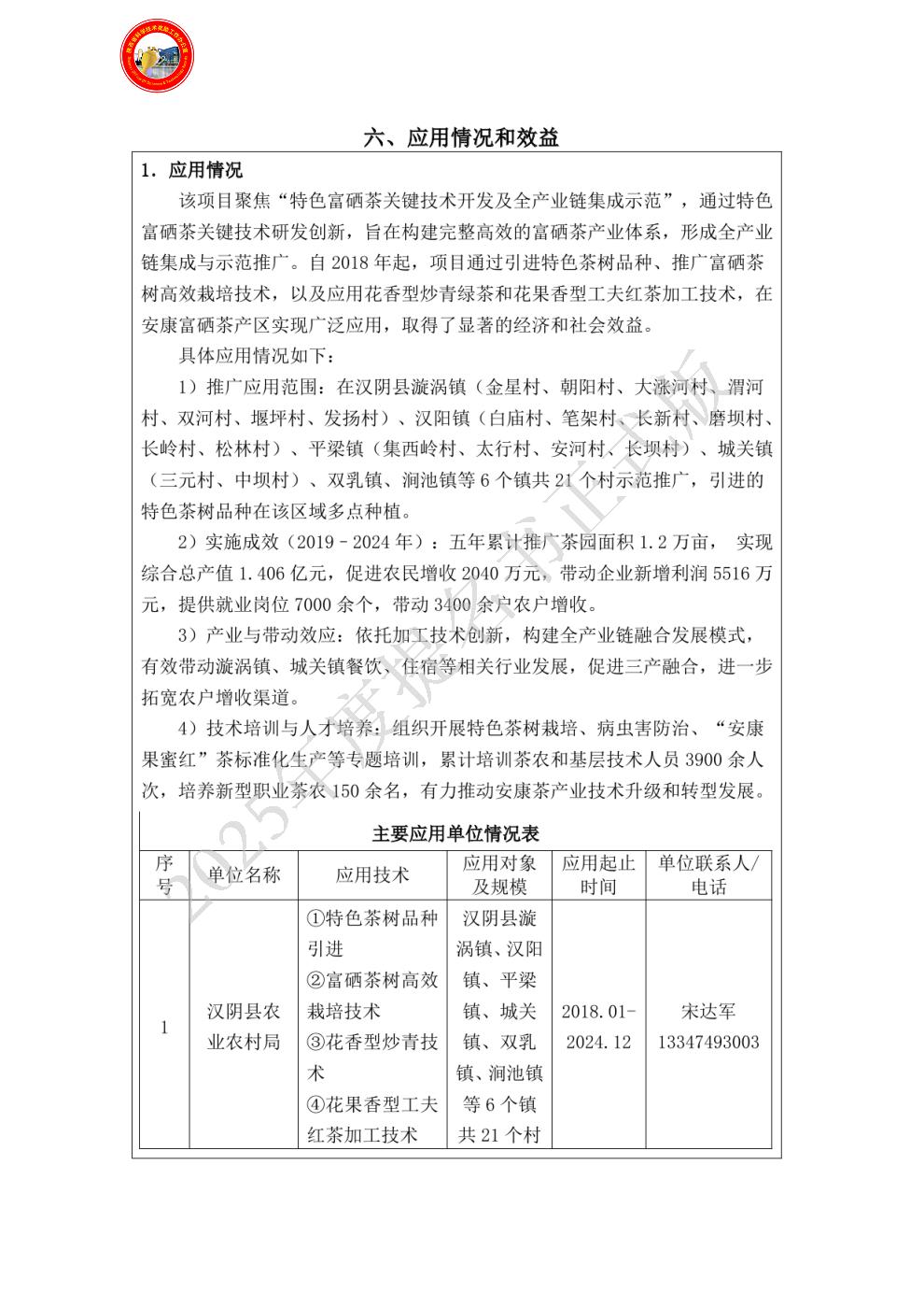
| 应用情况和效益: |  |
| 主要知识产权和标准规范等目录: |  |
| 主要完成人: | - 姓名:朱爱民
排名:1 行政职务:总经理 技术职称:高级农艺师 工作单位:汉阴县嘉木田园生态农业科技有限公司 对本项目技术创造性贡献:项目负责人,负责项目的组织实施、技术攻关、应用与推广,对项目做出的实质性贡献对应“四、主要科技创新”中所列的关键技术创新的1-5条和管理创新中1-2条内容(证明材料见附件2-1-0a、2-1-0b),这7项内容为项目团队共同完成,本人主要负责牵头技术攻关,组建核心研发团队,统筹推进品种、栽培、加工全链条技术突破。引进8个珍稀茶树品种,筛选出3个适配秦巴地区的特色品种,研发3个新产品,建立2条中试生产线;参与起草团体标准4个、企业标准1项。主导完成产业链重点项目1项,项目成果推动汉阴富硒茶从“单一绿茶”向“多品类特色茶”转型。主要贡献成果证明材料见附件1-1-1、1-2、1-5-1。 曾获国家科技奖励情况:无 - 姓名:方琼
排名:2 行政职务:无 技术职称:实验师 工作单位:安康学院 对本项目技术创造性贡献:参与特色富硒茶关键技术试验、开发指导,对应“四、主要科技创新”中所列的技术创新中第2条和管理创新中第2条(证明材料见附件2-1-4,1-5-1)。本人在项目中主要完成理论研究、技术实验和开发指导、论文撰写,作为参与人获安康市科学技术成果三等奖1项,参与完成省部级项目1项,发表相关研究论文1篇。成果证明材料对应附件2-2-5、2-2-3。 曾获国家科技奖励情况:参与科研成果“安康富硒茶产业升级关键技术研究与应用”获安康市科学技术成果三等奖1项。 - 姓名:乔雅洁
排名:3 行政职务:无 技术职称:副教授 工作单位:安康学院 对本项目技术创造性贡献:作为选派“三区人才”对接公司一年科技服务,主要参与产品研究与市场推广相关工作;组建科研团队围绕产业链集成和茶叶品牌建设开展科学研究,协助完成相关项目和成果,并积极进行成果推广。对项目做出的实质性贡献对应“四、主要科技创新”中所列的理论创新的1-2条和管理创新中第2条内容,本人主要负责产业经济分析、市场营销分析、成推广与宣传,同时组建团队参与技术培训,主持完成科研项目1项,撰写论文1篇,参编专著1部,授权专利1项。证明材料为附件2-2-1、2-2-6、2-2-7、2-2-4、2-2-2。 曾获国家科技奖励情况:无 - 姓名:李勇
排名:4 行政职务:馆长 技术职称:教授 工作单位:安康学院 对本项目技术创造性贡献:与企业组建“科学家+工程师”团队,作为首席专家,开展特色富硒茶关键技术开发指导,对项目做出的实质性贡献对应“四、主要科技创新”中所列的关键技术创新的3-5条和理论创新中1-2条内容,本人主要负责技术指导,学术研究,主持申报并完成省部级项目1项,发表相关论文3篇,出版专著1部。证明材料为附件2-1-4、2-2-2、2-2-1、2-2-6。 曾获国家科技奖励情况:2017年3月主持科研成果“安康富硒茶产业升级关键技术研究与应用”获安康市科学技术成果三等奖。 - 姓名:郭梅英
排名:5 行政职务:办公室主任 技术职称:无 工作单位:汉阴县嘉木田园生态农业科技有限公司 对本项目技术创造性贡献:主要负责财务管理与经营核算,风险与成本分析,对于核算经济效益和推广应用方面提供财务决策支持。对项目做出的实质性贡献对应“四、主要科技创新”中所列的理论创新的第3条和管理创新中1-2条内容,本人主要负责经营核算与风险评估。证明材料对应附件1-5-1、2-1-5,1-2、2-1-1。 曾获国家科技奖励情况:无 - 姓名:纪昌中
排名:6 行政职务:无 技术职称:副教授 工作单位:安康学院 对本项目技术创造性贡献:主要参与特色富硒茶种植与加工技术指导,对项目做出的实质性贡献对应“四、主要科技创新”中所列的关键技术创新的1-5条内容,本人主要负责关键技术试验、技术攻关和技术培训,参与完成科研项目1项。证明材料对应附件1-5-1、2-1-4、2-1-0a。 曾获国家科技奖励情况:2016年12月参与科技成果“花香型富硒陕青茶工艺技术研究与应用”(第5参与人)获奖。
|
| 主要完成单位及创新推广贡献: | - 单位名称:汉阴县嘉木田园生态农业科技有限公司
单位贡献:1.牵头技术攻关,突破产业核心瓶颈。1)构建“安康学院+企业”产学研协同创新模式,组建核心研发团队,统筹推进品种、栽培、加工全链条技术突破。主导引进8个珍稀茶树品种,筛选出3个适配秦巴地区的特色品种;集成“秦巴茶树高效栽培技术”。2)组织攻克特色茶加工关键技术,研发3个新产品,建立2条中试生产线;主导起草《汉阴县天然富硒茶团体》标准4个、企业标准1项,形成从品种选育到产品加工的完整技术体系。
2.推动成果转化,实现经济社会多重效益。1)统筹建成100亩良繁基地,200亩核心示范基地,辐射带动2000亩茶园升级。2)创新推广模式,组织5期全链条技术培训,覆盖300人次;以“基地+农户”模式带动西岭村30户贫困户年增收超4000元。规范管理项目总投资470万元(含省级资助30万元),期间新增销售124.35万元、利润12.47万元,有效减少水土流失与化学农药使用。
3.夯实发展根基,引领区域产业升级。1)引进高层次人才1名,培养一批本地茶产业技术与管理人才,为产业持续发展储备力量。针对资金、品牌、茶农技术接受度等问题提出前瞻性解决方案。2)项目成果推动汉阴富硒茶从“单一绿茶”向“多品类特色茶”转型,为陕南茶区规模化、标准化、产业化发展实践参考,引领区域特色农业高质量发展。
- 单位名称:安康学院
单位贡献:1.同企业组建“企业家+工程师”团队,选派“三区人才”,联合企业开展定向技术服务,协同企业组建核心研发团队,推进品种、栽培、加工全链条技术突破。多次进行现场技术指导和交流,对企业开放茶叶研究相关实验室,并共享部分关键技术成果。由本单主导申请实用新型专利1项,并获得授权。
2.积极开展并推动成果转化,协助企业完成重点项目申报,并在项目实施过程进行指导。所研发新产品积极进行市场需求调研和品宣,通过大学生暑期三下乡实践团队、全国大学生创新创业大赛、大学生创新创业项目等方式,进行多渠道宣传。并积极向县、乡、企业及农户等相关主体,宣传产业链发展的相关新技术。
3.开展相关科学研究,为产业发展赋能。主导完成相关研究论文3篇,学术专著1部,获批并完成省级以上科研项目3项,组建团队3支。派出相关技术人员参与县域技术培训多场,为培养一批本地茶产业技术与管理人才,为产业持续发展储备力量。针对资金、品牌、经营管理等问题提出前瞻性解决方案,明确后续政策实施、品牌建设、市场拓展及产品开发的方向。
|
| 完成人合作关系说明: | 完成人合作关系说明:1
|