| 学科专业评审组: | 农林养殖组 | | 项目名称: | 人工饲料育蚕种滞育卵冷藏浸酸关键技术研究与应用 |
| 提名单位: | 安康市人民政府 |
| 提名等级: | 三等奖 |
| 提名单位意见: | “人工饲料育蚕种滞育卵冷藏浸酸关键技术研究与应用”是针对传统保种不能满足全龄人工饲料育养蚕的供种需求的问题,围绕产下卵保护时间和温度、冷藏时间、浸酸时间和温度等滞育卵冷藏浸酸技术进行了系统研究,取得3项创新成果,该成果在同类研究领域达到国际先进水平。
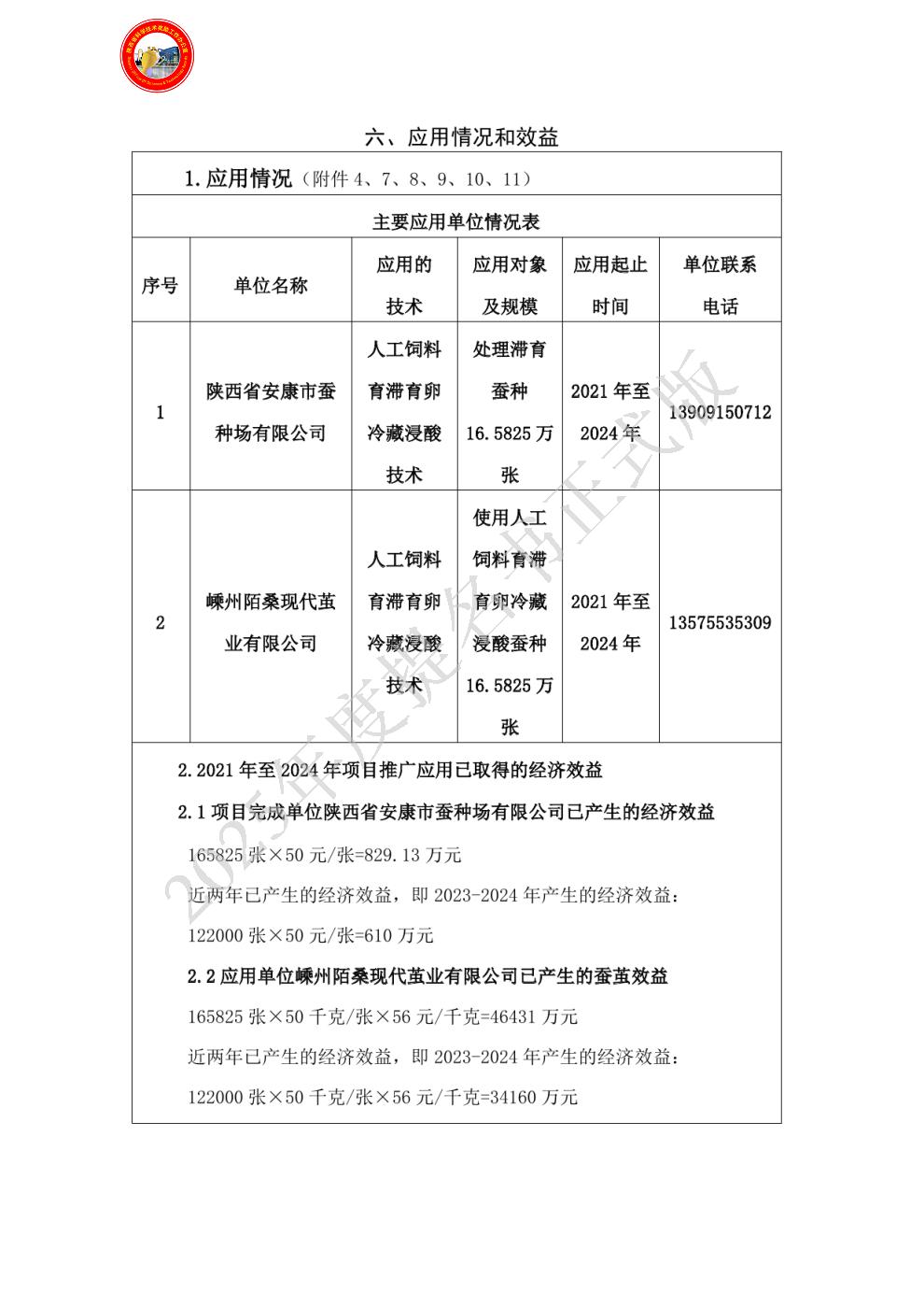
应用该成果生产蚕种16.58万张,累计经济效益4.73亿元。在我国无桑叶期间(当年10月至次年4月)应用推广该成果,每年可增加9批次养蚕以上,增加人工饲料育蚕种120万张,鲜茧年增长6万吨,产值33.6亿元。因此,该成果经济效益显著,具有广阔的应用前景。该成果促进了陕西省蚕桑产业科技成果的转化和技术升级,推动了陕西蚕桑丝绸产业科技进步。
经审查,项目相关信息已完成提名公示,公示结果无异议。我单位认真审阅了申报材料及完成人资格,确认申报材料真实有效,相关栏目填写符合要求。
|
| 项目简介: | 

|
| 客观评价: | 

|
| 应用情况和效益: |  |
| 主要知识产权和标准规范等目录: |  |
| 主要完成人: | - 姓名:张保华
排名:1 行政职务:安康市蚕种场有限公司党委书记、董事长 技术职称:高级农艺师 工作单位:陕西省安康市蚕种场有限公司 对本项目技术创造性贡献:项目负责人张保华负责本课题的研究方案设计及具体实施,全面把握课题研究的思路、深度及实验课题的设计和具体实验开展,对产业化技术设计及放大,并负责根据项目完成程度及实验结果申报相关专利。对项目技术创新点1.4.1、1.4.2、1.4.3做出贡献,其发表的合著论文:陕西省安康市蚕种场蚕种质量保证体系的建设情况及效果、家蚕一代杂交种优质高效繁育技术的集成与实践、3对人工饲料适应性蚕品种在安康农村饲养初报;实用新型专利一种摊蛹装置、一种升温补湿装置;主持制定1项企业技术规范,为本项目主要知识产权。(证明材料:附件1、附件14、附件15、附件16、实用新型专利:附件2和附件19) 曾获国家科技奖励情况:参加的桑蚕新品种“873×874”引繁推广项目获得2005年陕西省科技进步奖三等奖;主持的桑蚕新品种“明丰×春玉”引繁推广项目获得2016年陕西省安康市科学技术进步奖一等奖;参加的陕南蚕桑新技术综合配套应用项目获得2012年陕西省科技进步奖二等奖;参加的蚕桑标准化生产技术集成创新与推广项目获得2022年陕西省科技进步奖二等奖。 - 姓名:姜国莉
排名:2 行政职务:部长 技术职称:高级农艺师 工作单位:陕西省安康市蚕种场有限公司 对本项目技术创造性贡献:负责项目实施,对项目的技术创新点1.4.1、1.4.2、1.4.3做出贡献,发表合著论文3篇、取得实用新型专利3项,制定企业技术规范1项。其中,其发表的合著论文《滞育卵冷藏浸酸法蚕种良卵率和实用孵化率的对比调查》、《蚕种催青见点时长与一日孵化率高低的调查分析》和获得的实用新型专利“一种升温补湿装置”、“一种浸酸插种架”为该项目主要知识产权(证明材料:附件3、附件14、附件18、附件19、附件20) 曾获国家科技奖励情况:参加的桑蚕新品种明丰×春玉引繁推广项目获得2016年陕西省安康市科学技术进步奖一等奖。 - 姓名:刘声利
排名:3 行政职务:副部长 技术职称:农艺师 工作单位:陕西省安康市蚕种场有限公司 对本项目技术创造性贡献:负责项目组织实施,资料收集、技术报告撰写工作。对项目的技术创新点1.4.1、1.4.2、1.4.3做出贡献,发表合著论文4篇、取得实用新型专利1项,制定企业技术规范1项。其中,其发表的合著论文《滞育卵冷藏浸酸法蚕种良卵率和实用孵化率的对比调查》、《蚕种催青见点时长与一日孵化率高低的调查分析》、《3对人工饲料适应性蚕品种在安康农村饲养初报》和实用新型专利“一种浸酸插种架”为项目主要知识产权。(证明材料:附件3、附件18、附件16、附件14、附件20) 曾获国家科技奖励情况:无 - 姓名:丁少观
排名:4 行政职务:副部长 技术职称:农艺师 工作单位:陕西省安康市蚕种场有限公司 对本项目技术创造性贡献:负责项目推广,对项目技术创新点1.4.1、1.4.2、1.4.3做出贡献,发表独著论文1篇、合著论文1篇、取得实用新型专利1项,参与制定企业技术规范1项。其中,获得的实用新型专利“一种浸酸插种架”为项目主要知识产权。(证明材料:附件14、附件20,附件7、附件8、附件9) 曾获国家科技奖励情况:无 - 姓名:杨云艳
排名:5 行政职务:部长 技术职称:农艺师 工作单位:陕西省安康市蚕种场有限公司 对本项目技术创造性贡献:负责项目的技术推广,对项目的技术创新点1.4.1、1.4.2、1.4.3做出贡献,发表论文2篇、取得实用新型专利3项,制定企业技术规范1项.其中,其发表的合著论文《陕西省安康市蚕种场蚕种质量保证体系的建设情况及效果》、《安康原蚕区近10年变化与发展思路》和实用新型专利“一种摊蛹装置”为项目主要知识产权。(证明材料附件1、附件14、附件17、附件2) 曾获国家科技奖励情况:参加的桑蚕新品种明丰×春玉引繁推广项目获得2016年陕西省安康市科学技术进步奖一等奖。 - 姓名:吴胜兵
排名:6 行政职务:作业组长 技术职称:农艺师 工作单位:陕西省安康市蚕种场有限公司 对本项目技术创造性贡献:协助项目具体实施,对项目的技术创新点1.4.1、1.4.3做出贡献,取得实用新型专利1项,参加制定企业技术规范1项。其中,其获得的实用新型专利“一种浸酸插种架”为项目主要知识产权。(证明材料:附件14、附件20) 曾获国家科技奖励情况:无 - 姓名:桂强
排名:7 行政职务:副作业组长 技术职称:农艺师 工作单位:陕西省安康市蚕种场有限公司 对本项目技术创造性贡献:协助项目的具体实施,对项目的技术创新点1.41、1.4.2、1.4.3项做出贡献,发表合著论文1篇,参加制定企业技术规范1项。其中,其发表的合著论文《3对人工饲料适应性蚕品种在安康农村饲养初报》为项目主要知识产权。(证明材料:附件14、附件16) 曾获国家科技奖励情况:无
|
| 主要完成单位及创新推广贡献: | - 单位名称:陕西省安康市蚕种场有限公司
单位贡献:项目对产卵下经过的时间和温度、冷藏时间、浸酸时间和温度等条件进行了系统研究,找到了滞育卵冷藏浸酸技术最佳条件组合,取得3项研究成果,获得6项实用新型专利授权,在中国蚕业、北方蚕业等报刊共发表论文8篇,制定一项企业技术规程。2021年-2024年已取得的经济效益 :项目完成单位陕西省安康市蚕种场有限公司已产生的效益165825张×50元/张=829.13万元;项目应用单位嵊州陌桑现代茧业有限公司已产生的蚕茧效益165825张×50千克/张×56元/千克=46431万元;预期经济效益 :该项目推广应用后,本公司年增加发种量15万张,预期蚕种的经济收入每年增加750万元以上;全龄人工饲料育在未来3年全国年养蚕将达300万张,采用该项技术的蚕种占40%即120万张,年产鲜茧6万吨,产值33.6亿元;社会效益:该项目的实施,延长了养蚕时间,增加了蚕茧产量,增加就业人数;项目取得的成果在同类研究领域达到国际先进水平,对茧丝绸行业的转型升级具有重要意义;养蚕是无污染的生态产业,并且经济效益显著,符合绿色高质量发展和乡村振兴战略。
|
| 完成人合作关系说明: | 完成人合作关系说明:1
|