| 学科专业评审组: | 农林养殖组 | | 项目名称: | 规模养殖场粪污无害化处理与资源化利用关键技术集成与应用 |
| 提名单位: | 延安市人民政府 |
| 提名等级: | 二等奖 |
| 提名单位意见: | 该项目的材料真实有效,内容符合填写要求,按要求进行了公示,公示期间无异议。《规模养殖场粪污无害化处理与资源化利用关键技术集成与应用》项目是目前国内外农业领域中的研究热点之一,涉及农业基础学科、生物学、农业工程与畜牧兽医学等多个学科。本课题选题先进,有重要的研究意义。课题研究方案合理可行,有较好的创新性。课题组研究基础雄厚,预计可以取得预计研究成果。项目申请人承担过多项省级县域项目,有较强的研究能力。此成果针对规模化养殖场粪污处理难题,综合应用现代生物技术、智能环控技术和工程技术原理,围绕规模化养殖场粪污源头减量、过程控制和生产有机肥目标展开联合攻关,创新性研发出了规模化养殖场废弃物减量和生产有机肥核心技术,组合了适宜陕北地区自然资源和气候特点的环境控制和物料配制与生物发酵肥施用关键技术,总结出了4种粪污处理模式,发布了3个地方标准,创制了3种装备或装置,集成研发和应用技术,创造性形成了“技术—标准—装备”三位一体技术体系,提升了成果技术的可复制性,取得了一定的创新成果。 |
| 项目简介: | 

|
| 客观评价: | 

|
| 应用情况和效益: | 

|
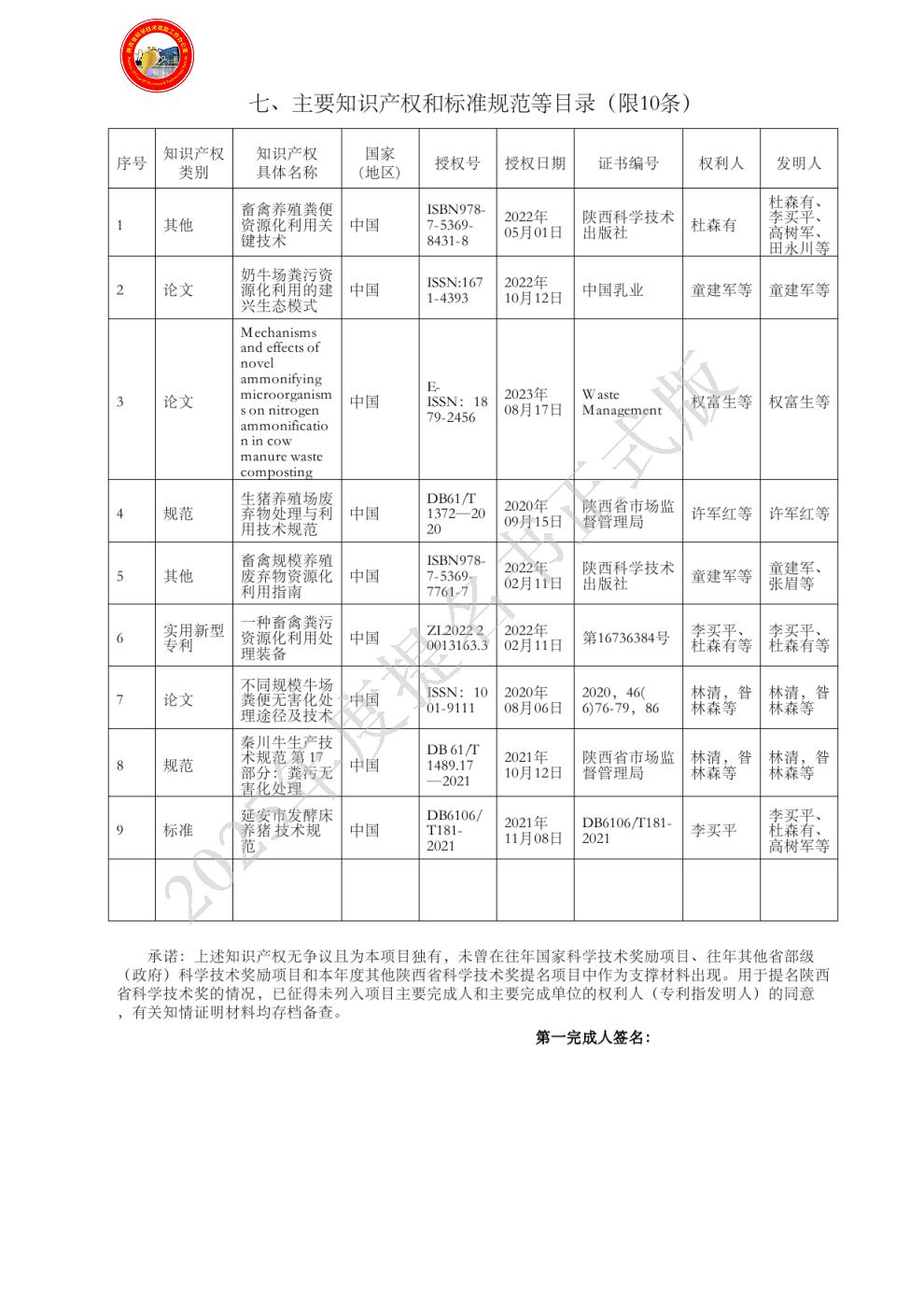
| 主要知识产权和标准规范等目录: |  |
| 主要完成人: | - 姓名:杜森有
排名:1 行政职务:无 技术职称:教授 工作单位:延安职业技术学院 对本项目技术创造性贡献:主持实施了规模化养殖场粪污无害化处理与资源化利用技术研究与推广项目,带领课题组科技人员,在认真调查研究、分析论证的基础上,编制了项目实施方案和技术操作规程,完善了核心技术理论体系,主编出版了《畜禽养殖粪便资源利用关键技术》等著作,发表专业论文4余篇,参与获得产品专利1件,制定地方标准1项。并精心组织,统筹安排,在全市范围内予以大力推广。在技术推广的过程中,经常深入到各养猪场(户实地监督检查各项技术措施落实情况,项目完成后,及时对技术资料进行了整理汇总,研究分析存在的问题,总结积累成功经验,为今后科学养殖提供技术依据。对所有创新点都做出了创造性贡献。见附件1、5、6、10 曾获国家科技奖励情况:近年来先后获得“陕西省高职教育知名教师”、“陕西省高等学校教学名师”:延安市首届“优秀科技工作者参与完成的并获得陕西省科学技术一等奖1项、三等奖1项、获得陕西省农业技术推广奖一等奖1项:主持并获得陕西省科学技术二、三等奖各1项。延安市科学技术一等奖2项,二三等奖各1项。 - 姓名:童建军
排名:2 行政职务:副站长 技术职称:研究员 工作单位:陕西省畜牧技术推广总站 对本项目技术创造性贡献:参与起草项目相关方案与项目组织实施、技术指导及技术培训推广工作, 参与完成著作 1 部,发表相关论文 1 篇,对创新点2有突出贡献。见附件2 曾获国家科技奖励情况:无 - 姓名:权富生
排名:3 行政职务:无 技术职称:教授 工作单位:西北农林科技大学 对本项目技术创造性贡献:参与项目实施及牛粪制备有机肥发酵菌的研究与应用,发 表SCI论文8篇。对创新点2有突出贡献。见附件3. 曾获国家科技奖励情况:无 - 姓名:林清
排名:4 行政职务:无 技术职称:教授 工作单位:西北农林科技大学 对本项目技术创造性贡献:参与项目实施及牛场粪污处理与资源化利用技术研究,发表论文1篇,制定地方标准1个。对创新点2有贡献。见附件7. 曾获国家科技奖励情况:无 - 姓名:李买平
排名:5 行政职务:无 技术职称:高级兽医师 工作单位:延安市宝塔区畜牧兽医服务中心 对本项目技术创造性贡献:参与项目组织实施工作,参与起草项目相关方案、总结,参与检查指导, 参与完成著作 2 部,发表相关论文 2 篇,获得产品专利 2件,制定地方标准 1 项。对创新点4有突出贡献,见附件10. 曾获国家科技奖励情况:近年来先后获得“陕西省畜牧技术先进个人”、延安市首届“优秀科技工作者参与完成的并获得陕西省科学技术一等奖1项、三等奖1项、获得陕西省农业技术推广奖一等奖1项:主持并获得陕西省科学技术二、三等奖各1项。延安市科学技术一等奖2项,二三等奖各1项。 - 姓名:陈朋刚
排名:6 行政职务:无 技术职称:副教授 工作单位:延安职业技术学院 对本项目技术创造性贡献:参与项目实施,参与项目方案和技术规范起草,研究资料的统计分析,参与技术成果的转化与培训指导工作,参与完成著作 2 部。参与创新点4.见附件10. 曾获国家科技奖励情况:近年来先后参与完成并获得陕西省科学技术二、三等奖各1项。延安市科学技术一等奖2项,二、三等奖各1项。 - 姓名:许军红
排名:7 行政职务:主任 技术职称:高级畜牧师 工作单位:渭南市农产品质量安全检验检测中心 对本项目技术创造性贡献:参与项目的实施与技术推广工作。主要完成了生猪养猪场粪污处理与资源化利用技术的研究与成果转化工作,负责技术试验示范、应用推广等,形成了省级地方标准《生猪养殖场废弃物处理与利用技术规范》1个。对创新点3做出突出贡献。见附件4. 曾获国家科技奖励情况:获渭南市科学技术奖三等奖1次(第三位) - 姓名:高树军
排名:8 行政职务:无 技术职称:高级兽医师 工作单位:延安市安塞区畜牧兽医服务中心 对本项目技术创造性贡献:在技术推广的过程中,及时对技术资料进行了整理汇总,研究分析存在的问题, 总结积累成功经验,为今后科学养殖提供技术依据。参与创新点4,见附件10. 曾获国家科技奖励情况:2019年度全市畜牧工作先进个人,2020年度全省屠宰管理先进个人。 - 姓名:王百雄
排名:9 行政职务:无 技术职称:高级兽医师 工作单位:延安市黄陵县畜牧兽医服务中心 对本项目技术创造性贡献:在技术推广的过程中,及时对技术资料进行了整理汇总,研究分析存在的问题, 总结积累成功经验,为今后科学养殖提供技术依据。 曾获国家科技奖励情况:无 - 姓名:梅楚刚
排名:10 行政职务:无 技术职称:副研究员 工作单位:西北农林科技大学 对本项目技术创造性贡献:参与了规模养殖场粪污无害化处理与资源化利用关键技术的研发,并在养殖企业进行集成示范,对项目技术的应用推广做出了积极贡献。 曾获国家科技奖励情况:中国肉牛重要经济性状功能基因组学研究与应用,陕西省科学技术进步奖,一等奖,2022年
优质肉牛标准化生产关键技术研究集成与示范推广,2016-2018年度全国农牧渔业丰收奖,一等奖。
|
| 主要完成单位及创新推广贡献: | - 单位名称:延安职业技术学院
单位贡献:该技术研究、应用和推广过程中学院给予项目团队专项配套经费支持。研究技术方案采取边研究、“高校+企业+基地+农户”边示范、边推广的方法建立了产学研相结合技术模式,取得了显著的技术、经济、社会和生态效益。课题组编制出版了《畜禽养殖粪污处理技术》、《畜禽养殖粪便资源化利用关键技术》等8部专著,发表科技论文18篇,专利1件,制定了发酵床养猪技术规范1个。
- 单位名称:陕西省畜牧技术推广总站
单位贡献:在项目实施过程中,主要针对畜禽粪污处理与循环利用开展了政策宣传、技搭建起养殖企业与项目组技术合作转化与推广平台术培训、试验研究、工艺革新和模式总结等工作。建立了“高校+推广+企业+基地+农户”的“产学研推”相结合的畜禽粪污资源化利用技术开发模式为畜禽规模化养殖,节能减排、降低环境污染、实现环境友好型社会环境定了良好技术保障。
- 单位名称:西北农林科技大学
单位贡献:在牛粪中分离到氨化微生物,并进行了氨化微生物添加堆肥的研究。研究制备出了一种嗜冷热混合硝化菌剂(CNB),并探究 CNB在牛粪固体废物堆肥中氮转化和腐殖质的机制。从不同牛粪样品中筛选并驯化出高效保氮的氨氧化细菌(AOB),接种于牛粪堆肥当中,并进行了保氮机制等研究。将两株嗜热固氮菌NF1(枯草芽孢杆菌)和NF2(褐球固氨菌)添加在牛粪堆肥中
- 单位名称:甘泉劳山吉祥农牧发展有限责任公司
单位贡献:搭建起养殖企业与项目组技术合作转化与推广平台,制定出了鸡粪高温有发酵处理技术工艺。通过提开系统将鸡粪送入发酵罐,智能控制下高压送风系统向鸡粪中不断输送氧在好氧发酵菌的作用下,有机物不断分解,产生高温,促进物料中的水分蒸发,同时杀灭病原体寄生虫及杂草种子,达到无害化、减量化、稳定化的处理目的,发酵后的鸡粪可作为有机肥,实现资源化利用。
|
| 完成人合作关系说明: | 完成人合作关系说明:1
|