学科专业评审组:农林养殖组
项目名称:黄土高原苹果精准施肥智能装备关键技术研究与应用
提名单位: 渭南市人民政府
提名等级:三等奖
提名单位意见: 由陕西美好家园农业科技发展股份有限公司、中国农业科学院都市农业研究所、西北农林科技大学共同完成的“黄土高原苹果精准施肥智能装备关键技术研究与应用”项目,主要针对黄土高原苹果主产区肥水条件较差,大量盲目施用化肥,导致肥料利用率低下,土壤破坏严重,叠加劳动力严重不足等问题,对苹果产业绿色高质高效发展的严重制约。通过集成推广精准施肥新技术,配套智能化装备,省力省时省成本,实施过程中技术经济指标与同行业研究相比优势明显,总体技术达到国内先进水平,应用前景广阔. 该项目选题准确,技术路线科学合理,创新点突出,“产学研用”结合紧密,农机农艺有机融合,在实施过程中取得显著效益。 在公示期间无异议,同意申报。
项目简介:

客观评价:

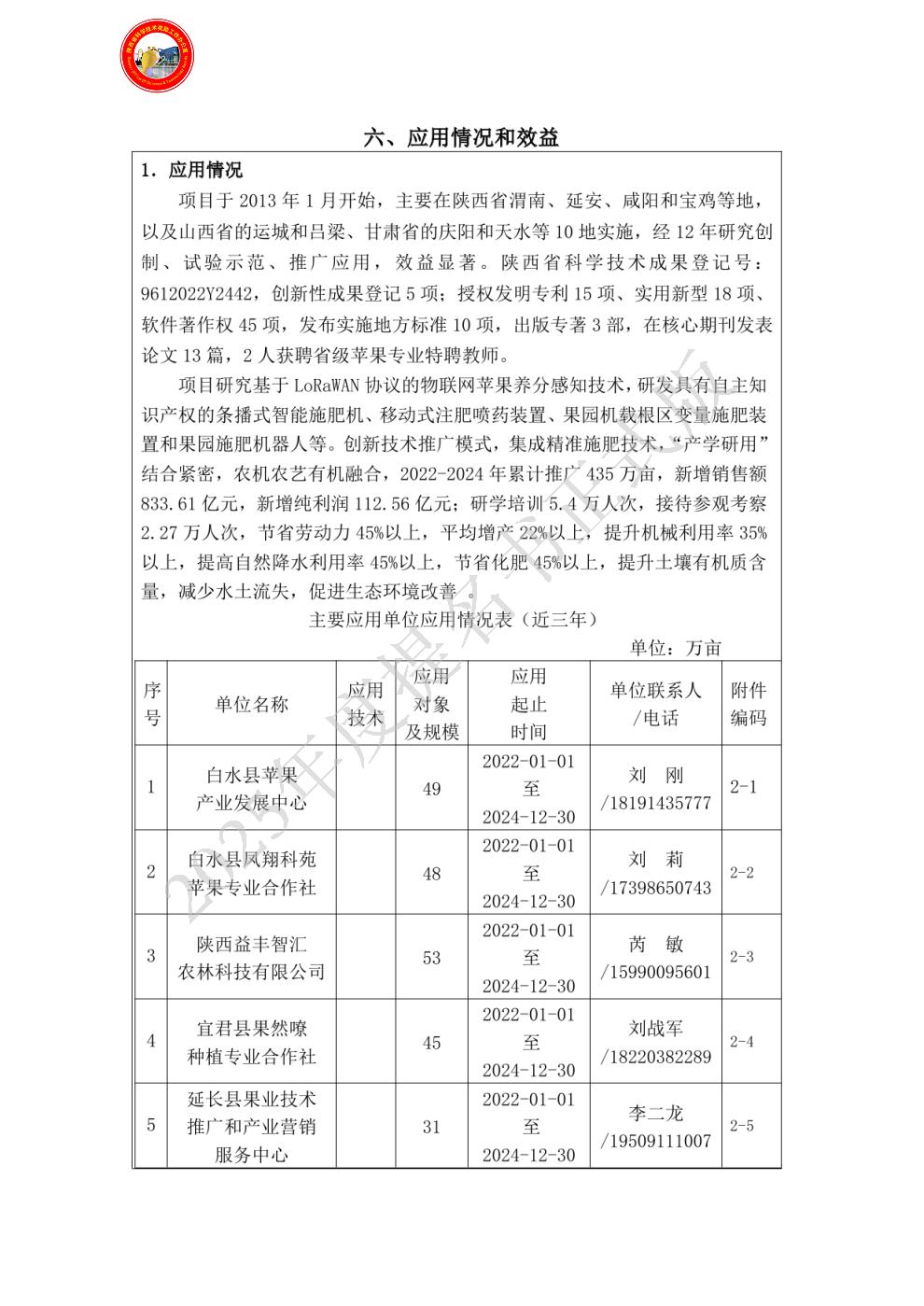
应用情况和效益:

主要知识产权和标准规范等目录:
主要完成人:
  1. 姓名:马伟
    排名:1
    行政职务:首席科学家
    技术职称:研究员
    工作单位:中国农业科学院都市农业研究所
    对本项目技术创造性贡献:在项目中主要完成创新点1和2的工作。负责项目整体设计和协调,统筹技术推广和装备熟化。完成对靶喷施叶面施肥技术、在线探测深施有机肥技术等新技术集成应用推广,创智果园精准喷雾机、抛洒施肥机等新型装备3种并规模化应用。 证明材料见附件编号:1-1 1-2 1-3 6-1 6-4 7-1 8-1 8-2
    曾获国家科技奖励情况:2010《小麦-玉米两熟农田除草剂安全高效技术研究与应用》获省科技一等奖,排8,2010JB1012-8;2016《蔬菜集约化穴盘育苗技术集成与推广》获市农技推广二等奖,排4,2016-2-01-04,2011年获中华农业优秀创新团队奖,排18,TD2011-008-18,获省优秀科普作品三等奖,全国优秀创新项目,省青年人才,北京市优秀人才。 证明材料见附件编号:9-1
  2. 姓名:张田龙
    排名:2
    行政职务:董事长
    技术职称:高级农艺师
    工作单位:陕西美好家园农业科技发展股份有限公司
    对本项目技术创造性贡献:科技创新点1和4的主要贡献者。主要创造性贡献有负责示范基地的选择和确定;通过预估果园产量并在此基础上制定水肥精准施用实施方案;负责智能装备的购置和常规化精准施肥作业;观察收集和计算分析省工省时省肥等相关数据;为“三站一线”推广模式和基层骨干跟踪服务提供实质性后勤保障。 证明材料见附件编号:1-1 1-2 2-1至2-10 6-4 7-1 8-1
    曾获国家科技奖励情况:2025年7月获陕西省“三新三小”创新竞赛优秀成果“二等奖”,2021年8月获第五届陕西省农村创业创新大赛“三等奖”,2019年8月获第四届农业科技创新创业大赛渭南赛区“第一名”,2021年7月获渭南市创新创业大赛“二等奖”,2017年6月获“优秀科技工作者”,2018年12月获“务果状元”。 证明材料见附件编号:9-2
  3. 姓名:杨会君
    排名:3
    行政职务:无
    技术职称:教授
    工作单位:西北农林科技大学
    对本项目技术创造性贡献:科技创新点3的主要贡献者,从事点云重建、智慧表型20年,突破了基于果树长势特征重构的肥料精准调控技术。基于三维点云和图像多特征融合的检测算法,突破果树微观重构技术,创制了多源传感器融合的田间果树表型精准监测设备,完成了果树健康特征数据的深度解析及养分实时调控。 证明材料见附件编号:6-2 6-3 6-5 6-6 6-7 7-1
    曾获国家科技奖励情况:2020年,《基于三维点云的果实表型高通量无损监测与精准数字化》获陕西高等学校科学技术奖二等奖,排1;2024年12月,在中国高校计算机大赛人工智能创意赛中获全国高等学校计算机教育研究会颁发的《优秀指导教师奖》。 证明材料见附件编号:9-3
  4. 姓名:赵淑芹
    排名:4
    行政职务:无
    技术职称:正高级农艺师
    工作单位:陕西省农业广播电视学校渭南市临渭区分校
    对本项目技术创造性贡献:科技创新点1和4的主要贡献者,主要负责技术方案的执笔起草、论证和实施;关键技术的集成示范和培训推广,试验数据的收集整理、技术查新和评价验收,项目不同阶段的汇报总结和宣传报道工作。 证明材料见附件编号:2-1至2-10 7-1 8-1 8-2 10-1
    曾获国家科技奖励情况:2020年《早熟优质高效宜籽粒机收渭单6000选育与应用》获陕西省科技成果三等奖,排4,编号2020-J-204318-3-R04;2024《耐密丰产玉米新品种选育及高效栽培技术集成与示范推广》获陕西省农技推广二等奖,排9,编号2024-02-72;2010年《玉米新品种先玉335选育与应用》获渭南市科技成果一等奖,排7,编号2010-1-5-R7。 证明材料见附件编号:9-4
主要完成单位及创新推广贡献:
  1. 单位名称:陕西美好家园农业科技发展股份有限公司
    单位贡献:1.规模化示范与推广: 在1000亩示范基地、周边合作社、家庭农场和规模农户中,推广应用精准施肥智能装备技术,验证其在果园生产中的稳定性、经济性、高效性和可靠性。 2.市场化模式与运营: 探索“产业+技术+农机+服务”的推广模式,开展测土配肥、水肥一体化托管等服务,推动技术从“政府推动”向“市场拉动”转变。 3.品牌塑造与提升: 通过借助智能装备应用精准施肥技术,生产出产量高、品质优、绿色安全优质苹果,打造高端品牌,实现优质优价,反向激励更多生产者采用该技术。 4.资金投入与保障: 为技术成果的推广应用提供必要资金支持、设备投入和人力资源。 证明材料见附件:2-1至2-10 7-1 8-1 8-2 10-2

  2. 单位名称:西北农林科技大学
    单位贡献: 西北农林科技大学在研发条件、关键技术攻关、系统创建、成果鉴定、推广应用过程中,发挥了重要的组织协调、管理和落实作用,保证了项目的顺利实施,研究成果的凝练和提升在该项目中起主导作用。 负责项目实施过程中实验条件、人员、设备和场所等方面的工作,支持项目组开展“基于三维点云的果实表型高通量精准监测技术集成与应用研究”工作。基于三维点云和图像多特征融合的检测算法,突破果树微观重构技术,实现数枝点云识别,重建精度≥93%。创新了多源传感器融合技术,实现了果实健康特征数据的深度解析。发明了针对不同尺度输出特征的上下文信息融”果脸“检测方法。解析了高光谱特征及果实外观参数之间的波谱反射规律。阐明了果实-肥料投入产出逆推机理,为解决田间施肥自动化和可持续发展提供理论和实践参考,培养大批相关领域的研究生和本科生,提升陕西省田间果实自动化检测及智慧果园领域发展研究水平,推动和促进该行业快速高质量发展。 证明材料见附件:6-2 6-3 6-5 6-6 6-7 7-1 8-1 10-1

  3. 单位名称:中国农业科学院都市农业研究所
    单位贡献:主要负责研究创制智能装备,试验、示范、调试、检测和指导智能装备的推广和应用工作,为智能精准施肥装备大规模推广提供科技支撑和技术培训。 证明材料见附件编号:1-1 1-2 1-3 6-4 7-1 8-1 8-2 10-1

完成人合作关系说明: 完成人合作关系说明:1
陕西省科技厅成果处