| 学科专业评审组: | 农林养殖组 | | 项目名称: | 果蔬食品加工主要安全因子识别控制关键技术与应用 |
| 提名单位: | 陕西省教育厅 |
| 提名等级: | 一等奖 |
| 提名单位意见: | 我国果蔬食品加工产业长期面临有害微生物、真菌毒素超等突出安全风险,严重威胁加工产品的安全性 严重制约产业升级和国际化发展。2006年以来,项目组围绕“高效识别—快速检测—系统控制—产业化应用”主线开展系统研究:(1)甄别发现嗜酸耐热菌主要菌株,解析其胞内特征物质代谢调控分子机制,创建快速识别检测与免疫捕获杀灭技术;(2)发现展青霉素、赭曲霉素关键产毒菌株,阐明其全产业链分布与产毒规律,建立多维快速检测方法;突破失活微生物细胞定向去除、复合酶修饰分级介孔气凝胶连续流动去除展青霉素等关键技术;(3)创新提出全产业链有害微生物和真菌毒素识别控制系统解决方案,形成“识别—阻断—去除—验证”一体化技术体系。项目首次系统阐明嗜酸耐热菌、展青霉素/赭曲霉素产生菌的菌株特征、产毒机制及全链条污染规律,填补国内空白;首创免疫捕获杀灭、定向去除及连续流动去除三大核心工艺并研发关键装备,实现安全因子高效控制;主持修订国家苹果制品展青霉素限量标准1项,形成可复制、可推广的系统解决方案。团队授权国际(美国)发明专利1件、国家发明专利19件;发表学术论文189篇(其中中科院一区论文116篇),培养博硕士研究生140余名。技术成果在陕西、山东、辽宁、甘肃等区域推广,辐射全国70%苹果及猕猴桃加工产区,有效解决了加工品微生物污染、毒素超标问题,产生重大经济社会效益,获陕西高等学校科学技术研究优秀成果特等奖1项。 |
| 项目简介: | 

|
| 客观评价: | 

|
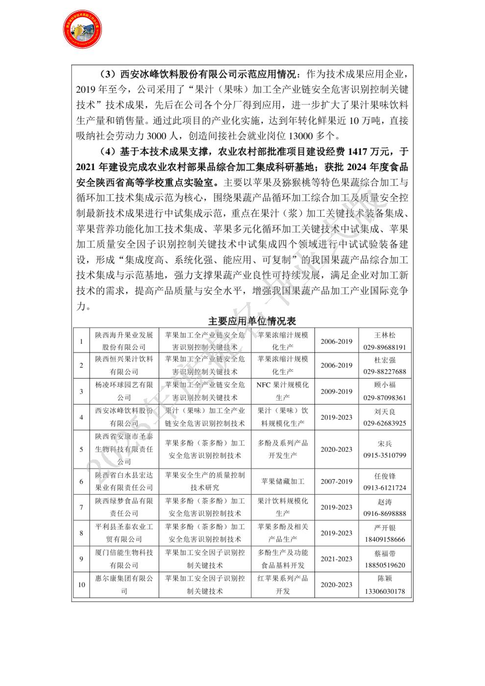
| 应用情况和效益: | 

|
| 主要知识产权和标准规范等目录: | 

|
| 主要完成人: | - 姓名:岳田利
排名:1 行政职务:院长 技术职称:教授 工作单位:西北大学 对本项目技术创造性贡献:项目总负责人,负责项目设计,制定研究方案,组织项目实施。主持开展了嗜酸耐热菌、展青霉素和赭曲霉素产生菌菌株库构建,建立了有害微生物及真菌毒素快速识别检测及高效控制技术方法体系,提出了我国果蔬食品加工全产业链识别控制的系统解决方案,对创新点1、2、3均有贡献。授权国家专利19件,发表学术论文150余篇,修订国家标准1项。证明性材料见必备附件1、2;其他附件2。 曾获国家科技奖励情况:陕西省科学技术一等奖2项,第一完成人;陕西省科学技术二等奖1项,第一完成人;陕西省科学技术奖二等奖1项,第三完成人;全国商业科技进步奖一等奖1项,第三完成人;霍英东基金奖1项,中国农学会青年科技奖1项;陕西省高等学校科学技术研究优秀成果特等奖1项,第一完成人。 - 姓名:袁亚宏
排名:2 行政职务:无 技术职称:教授 工作单位:西北大学 对本项目技术创造性贡献:与完成人1共同参与项目设计,制定研究方案,组织项目实施。参与开展了针对威胁我国果蔬食品加工质量安全性的嗜酸耐热菌、展青霉素及赭曲霉毒素产生菌等主要安全因子的识别控制技术;建立了有害菌菌株库,创建了快速识别检测与免疫捕获杀灭技术方法及果蔬汁中展青霉素去除关键技术,组织试验示范、技术培训和推广工作,对创新点1、2、3均有贡献。证明性材料见必备附件1.1-1.3、2.1、2.2、2.4-2.6;其他附件2.3-2.6。 曾获国家科技奖励情况:陕西省科学技术一等奖2项,第二完成人;陕西省科学技术二等奖1项,第二完成人;全国商业科技进步奖一等奖1项,第八完成人;第九届陕西省青年科技奖。 - 姓名:盛庆林
排名:3 行政职务:无 技术职称:教授 工作单位:西北大学 对本项目技术创造性贡献:主要开展了果蔬中赭曲霉素、展青霉素等生物毒素和重金属离子的电化学传感检测技术的开发等研究工作,参与实施了技术培训和示范推广工作,对创新点2、3均有贡献。证明性材料见必备附件1.1;其他附件2.1、2.2、2.7。 曾获国家科技奖励情况:陕西省高等学校科学技术研究优秀成果特等奖1项,第三完成人;第十四届陕西青年科技奖,个人获奖者,14053;陕西高等学校科学技术奖一等奖2项,第二完成人;陕西省科学技术奖二等奖1项,第三完成人。 - 姓名:王周利
排名:4 行政职务:无 技术职称:教授 工作单位:西北农林科技大学 对本项目技术创造性贡献:主持完成国家自然科学基金、国家“十三五”重点研发计划子课题、陕西省重点研发计划项目、农业农村部农产品质量安全风险评估项目,参与完成了国家自然科学基金面上项目、国家“十二五”科技支撑计划项目、科技部港澳台科技合作专项等国家项目。聚焦果蔬制品加工中嗜酸耐热菌特异性识别、分离富集、快速检测、高效控制及真菌毒素转化规律解析及减控方法体系构建与应用,培养博硕士研究生10余人,发表学术论文50余篇,授权国家发明专利4项。对创新点1、3做出了重要贡献。证明性材料见必备附件1.2、1.3;其他附件2.3、2.4。 曾获国家科技奖励情况:陕西省科学技术一等奖1项,第七完成人;陕西省优秀博士学位论文、陕西高等学校科学技术研究优秀成果特等奖1项,第四完成人。 - 姓名:蔡瑞
排名:5 行政职务:无 技术职称:副教授 工作单位:西北大学 对本项目技术创造性贡献:主持完成国家自然科学基金顼目、陕西省重点研发计划项目等,参与完成国家十二五科技支撑计划项目、国家自然科学基金面上顼目、港澳台科技合作专项科研项目等。主要参与解析了脂环酸芽孢杆菌特征代谢产物愈创木酚的生物合成途径,阐明了香草酸脱羧酶和vdc基因调控愈创木酚生物合成的主要分子机制;开发了脂环酸芽孢杆菌愈创木酚产生菌快速检测方法;构建了基于天然抑菌剂、脉冲电场、低温等离子体和新型磁性纳米杀菌材料的脂环酸芽孢杆菌控制技术方法体系。对创新点1和3做出了重要贡献。证明性材料见必备附件1.2、1.3;其他附件2.3、2.4。 曾获国家科技奖励情况:陕西高等学校科学技术研究优秀成果特等奖1项,第五完成人。 - 姓名:王媛
排名:6 行政职务:无 技术职称:副教授 工作单位:西北大学 对本项目技术创造性贡献:主要参与开展了果蔬中展青霉素产生菌的识别、在全产业链的分布与代谢产毒特征等研究工作,对创新点2有贡献,证明性材料见必备附件2.3;其他附件2.8。 曾获国家科技奖励情况:陕西高等学校科学技术研究优秀成果特等奖1项,第六完成人。 - 姓名:闫小孩
排名:7 行政职务:无 技术职称:讲师 工作单位:西北大学 对本项目技术创造性贡献:主要进行了展青霉素快速识别检测技术的开发等研究工作,主要参与建立了半胱氨酸和猪胰脂肪酶修饰分级介孔金属锆一有机框架气凝胶连续流动去除果蔬汁中展青霉素的关键技术,对创新点2有贡献,证明性材料见其他附件2.5、2.6。 曾获国家科技奖励情况:陕西高等学校科学技术研究优秀成果特等奖1项。 - 姓名:赵旭博
排名:8 行政职务:无 技术职称:副教授 工作单位:西北农林科技大学 对本项目技术创造性贡献:主要开展了苹果、猕猴桃等特色果蔬食品中主要危害因子风险评估、真菌毒素和高渗酵母的快速检测和非热控制关键技术研究与应用,对创新点1做出了重要贡献。证明材料见必备附件2.2、2.4。 曾获国家科技奖励情况:陕西省科学技术一等奖1项;中国轻工业联合会成果鉴定,国际先进,2022。 - 姓名:龙芳羽
排名:9 行政职务:无 技术职称:副教授 工作单位:西北农林科技大学 对本项目技术创造性贡献:主要参加了果蔬食品加工中嗜酸耐热菌的高效控制及中试转化应用,协助完成农业农村部果品综合加工技术集成科研基地建设工作,促进了科研成果的转化落地。对创新点3做出了重要贡献,证明材料见必备附件2.2。 曾获国家科技奖励情况:无。 - 姓名:郭春锋
排名:10 行政职务:无 技术职称:教授 工作单位:西北农林科技大学 对本项目技术创造性贡献:对本项目技术创造性贡献:开展了陕西特色果蔬食品(果汁、果酱、果酒及速冻果片)加工中展青霉素和高渗酵母的快速检测和高效控制关键技术研究与应用。对创新点3做出了重要贡献,证明性材料见必备附件2.3、2.7。 曾获国家科技奖励情况:无。 - 姓名:李国龙
排名:11 行政职务:学院党委书记 技术职称:副研究员 工作单位:西北农林科技大学 对本项目技术创造性贡献:对本项目技术创造性贡献:参与了果蔬食品加工中嗜酸耐热菌的天然抑菌剂筛选评价、聚赖氨酸纳米脂质体制备及抑菌体系构建、脉冲强光非热杀菌关键技术研究与应用。对创新点1、3做出了重要贡献,证明性材料见必备附件1.2。 曾获国家科技奖励情况:无。 - 姓名:冯克伟
排名:12 行政职务:无 技术职称:副教授 工作单位:西北大学 对本项目技术创造性贡献:主要参与了果蔬中展青霉素产生菌的识别、代谢产毒特征等研究工作,对创新点2有贡献,证明性材料见必备附件2.8。 曾获国家科技奖励情况:陕西省高等学校科学技术研究优秀成果一等奖1项,第五完成人;2024年陕西省科技工作者创新创业大赛二等奖,第一完成人。 - 姓名:牛晨
排名:13 行政职务:无 技术职称:讲师 工作单位:西北大学 对本项目技术创造性贡献:创制了果汁中主要腐败微生物脂环酸芽孢杆菌的免疫磁性微球、免疫磁分离-ELISA检测方法,设计并建立了脂环酸芽孢杆菌PCR检测的引物、探针及应用方法,为实现脂环酸芽孢杆菌的快速检测识别提供了方法学依据和创新手段。对创新点1做出了重要贡献,证明性材料见必备附件1.3;其他附件2.3、2.4。 曾获国家科技奖励情况:无。 - 姓名:宋微
排名:14 行政职务:无 技术职称:副教授 工作单位:西北大学 对本项目技术创造性贡献:主要参与了荧光适配体传感器快速检测技术的相关工作,对创新2有贡献,证明材料见其他附件2.7。 曾获国家科技奖励情况:黑龙江省科技进步一等奖1项、中国食品科学技术学会科技创新奖一等奖1项、陕西高等学校科学技术研究优秀成果特等奖1项。 - 姓名:董欣茹
排名:15 行政职务:无 技术职称:无 工作单位:西北大学 对本项目技术创造性贡献:参与了苹果、猕猴桃等特色果蔬食品中主要危害因子展青霉的吸附,开发“生物吸附-化学去除”协同技术体系,并研发了关键技术装备。对创新点2做出了重要贡献,证明性材料见其他附件2.5。 曾获国家科技奖励情况:陕西高等学校科学技术研究优秀成果特等奖1项。
|
| 主要完成单位及创新推广贡献: | - 单位名称:西北大学
单位贡献:为本项目的第一完成单位,负责项目总体设计并组织实施。在项目研究过程中提供并保障了研究中所用的仪器设备、实验用房人员等基本条件,并对项目资金管理和使用进行检查监督和组织协调,确保项目顺利实施。项目验收、成果鉴定、论文发表、项目成果在全国的创新推广等方面提供支持与协调。
- 单位名称:西北农林科技大学
单位贡献:作为第二完成单位,在项目实施过程中发挥了重要的组织、协调和落实作用。主持完成了国家自然科学基金、国家“十三五”重点研发计划子课题、陕西省重点研发计划项目、农业农村部农产品质量安全风险评估项目等,从时间、人力、物力、财力等方面为项目实施提供了有力保障,保证了项目的顺利实施,促进了项目成果在全国范围的示范推广。
|
| 完成人合作关系说明: | 完成人合作关系说明:1
|