| 学科专业评审组: | 机械组 | | 项目名称: | 单晶涡轮叶片冶金缺陷形成机理及控制技术 |
| 提名单位: | 陕西省教育厅 |
| 提名等级: | 二等奖 |
| 提名单位意见: | 单晶涡轮叶片的冶金质量是决定航空发动机及燃气轮机的综合性能的关键因素,然而单晶叶片的冶金质量控制难度大,目前我国的单晶涡轮叶片生产合格率仍不足50%,远低于西方发达国家70%以上的成品率。针对这一难题,该项目在单晶叶片冶金缺陷形成机理及控制技术方面开展了创新性研究,揭示了单晶叶片定向凝固过程中冶金缺陷的形成机理,提出了其控制工艺方法,开发了基于重力平衡原理的单晶叶片定向凝固新技术。项目使单晶叶片在定向凝固制备过程中各类冶金缺陷的发生率降低了80%,消除了雀斑缺陷,叶片良品率提升了20%以上。发表高水平学术论文20篇,获得授权发明专利9项,软件著作权1项,取得了良好的学术成果。研究成果应用于东方电气集团东方汽轮机有限公司、江苏永瀚特种合金技术股份有限公司、深圳市万泽航空科技有限责任公司等国内重点企业的单晶叶片生产,提高了其叶片成品率,累计实现销售收入1.72亿元,产生了显著的社会和经济效益。
提名材料真实有效,技术具有显著的创新性,具有较高的学术水平和良好的工业应用前景。同意推荐该项目参评2025年度陕西省技术发明二等奖。
|
| 客观评价: | 

|
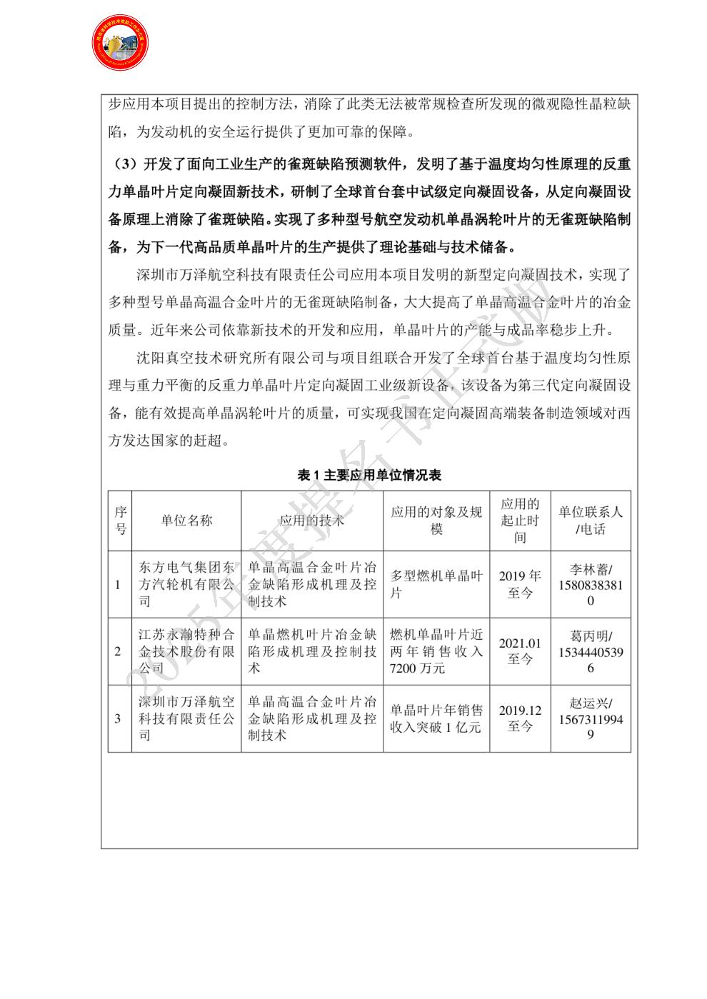
| 应用情况和效益: | 

|
| 主要知识产权目录: |  |
| 主要完成人: | - 姓名:王富
排名:1 行政职务:无 技术职称:教授 工作单位:西安交通大学 完成项目时所在单位:西安交通大学 对本项目技术创造性贡献:项目总体负责人,发现了单晶叶片显/隐性冶金缺陷的形成机理,提出了单晶叶片冶金缺陷的控制方法,开发了面向工业生产的雀斑缺陷预测软件与基于温度均匀性原理的反重力单晶叶片定向凝固新技术,是发明点1、2、3的重要贡献者。
- 姓名:杨强
排名:2 行政职务:无 技术职称:副研究员 工作单位:西安交通大学 完成项目时所在单位:西安交通大学 对本项目技术创造性贡献:发现了“马赛克”微观隐性晶粒缺陷的控制方法,开发了面向工业生产的雀斑缺陷预测软件与基于温度均匀性原理的反重力单晶叶片定向凝固新技术,是发明点2、3的重要贡献者。
|
| 主要完成单位情况: | - 单位名称:西安交通大学
单位贡献:西安交通大学机械工程学院与精密微纳制造技术全国重点实验室为本项目在单晶高温合金叶片冶金缺陷的形成机理、工艺控制、反重力定向凝固设备的开发以及性能检测方面提供了实验平台与启动经费支持,为本项目研究过程中设备研制、工艺试验、性能检测等工作提供仪器和设备支撑。
|
| 完成人合作关系说明: | 完成人合作关系说明:1
|