| 学科专业评审组: | 材料科学组 | | 项目名称: | 高安全、高比能固态锂电池关键技术及应用 |
| 提名单位: | 陕西省教育厅 |
| 提名等级: | 二等奖 |
| 提名单位意见: | 随着无人飞行器、电推进系统等国防战略装备和安防巡查、消费电子产业快速发展,开发高安全、高比能固态锂电池已成为国家重大战略需求。然而,传统电池体系面临电解质易燃易爆、负极材料循环寿命短、活性锂初始损耗大三大技术瓶颈,严重制约其能量密度与安全性提升。项目围绕此重大难题,开展了原创性技术攻关:首创了阻燃超薄一体化固态电解质膜材料,从根本上提升了电池本征安全性;发明了低成本、高稳定性硅碳负极材料,显著提升了电池能量密度与循环寿命;创制了高效催化补锂隔膜,精准补偿了活性锂初始损耗,突破了能效瓶颈。项目研究成果选题准确,理论上有原创性高水平论文、核心发明专利体系,受到国内外学术界与行业的一致好评和认可,同时完成了多项成果转化和技术落地,为省内外新能源领域研究和固态电池行业发展产生了引领和示范作用。成果材料齐全、规范,无知识产权纠纷,人员排序无争议,符合陕西省技术发明奖提名条件。
|
| 客观评价: | 

|
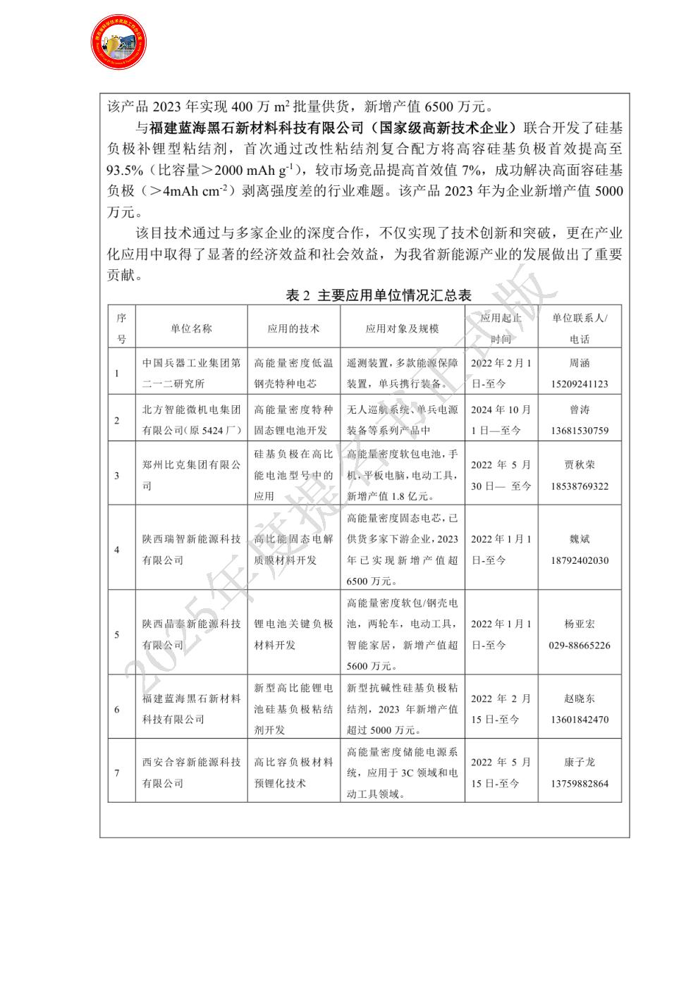
| 应用情况和效益: | 

|
| 主要知识产权目录: |  |
| 主要完成人: | - 姓名:马越
排名:1 行政职务:无 技术职称:教授 工作单位:西北工业大学 完成项目时所在单位:西北工业大学 对本项目技术创造性贡献:完成人对本项目的实质性贡献对应主要技术发明中所列第一、二、三项技术发明,完成人通过建立界面精准离子补偿辅助高比能电芯构筑的新方法,成功解决了多型号高能量密度电芯在极端服役条件下稳定性差的“卡脖子”问题,开发了具有高安全、高比能的全固态锂离子电池,已通过GJB-2374-2013和GJB4477-2002性能和安全测试认证,解决了目前锂电池能量密度低、循环性能差、安全性低的行业技术难题,服务了国家重大战略需求。支持完成人贡献成立的证明材料为必备附件主要知识产权1-3
- 姓名:刘婷
排名:2 行政职务:无 技术职称:助理研究员 工作单位:西北工业大学 完成项目时所在单位:西北工业大学 对本项目技术创造性贡献:完成人对本项目的实质性贡献对应主要技术发明中所列第一、二、三项技术发明,完成人开发超薄阻燃固态电解质膜技术,成功解决了固态电解质材料成膜工艺中的瓶颈问题。这项技术在提高固态电解质膜生产效率的同时降低了制备成本,同时保证了电解质膜的稳定性和一致性。支持完成人贡献成立的证明材料为必备附件主要知识产权1-3
- 姓名:汪朝晖
排名:3 行政职务:无 技术职称:教授 工作单位:湖南大学 完成项目时所在单位:湖南大学 对本项目技术创造性贡献:完成人对本项目的实质性贡献对应主要技术发明中所列第一项技术发明,完成人开发固态电解质膜材料的优化设计,通过高空隙的聚烯烃支撑层、快离子陶瓷、聚合物的热复合工艺,成功解决了传统固态电解质材料成膜工艺中的稳定性和一致性问题,提高了生产效率,降低制备成本。支持完成人贡献成立的证明材料为其他附件-主要知识产权4
- 姓名:王鑫
排名:4 行政职务:总经理 技术职称:无 工作单位:陕西瑞智新能源科技有限公司 完成项目时所在单位:陕西瑞智新能源科技有限公司 对本项目技术创造性贡献:完成人对本项目的实质性贡献对应主要技术发明中所列第一项技术发明,完成人通过设计开发智能化量产工艺系统,完成了固态电解质膜的规模化工艺开发,建立了稳定可靠的工程化产线和完整的质量控制体系,成功实现了固态电解质膜批量化卷对卷工程化生产工艺。支持完成人贡献成立的证明材料为其他附件-共同论著2
- 姓名:穆天
排名:5 行政职务:无 技术职称:副教授 工作单位:西北工业大学 完成项目时所在单位:西北工业大学 对本项目技术创造性贡献:完成人对本项目的实质性贡献对应主要技术发明中所列第二项技术发明,完成人通过设计开发智能化量产工艺系统,完成了硅碳材料的规模化工艺开发,建立了稳定可靠的工程化产线和完整的质量控制体系,成功实现了硅碳材料低成本工程化生产工艺管理。支持完成人贡献成立的证明材料为其他附件-共同论著2
|
| 主要完成单位情况: | - 单位名称:西北工业大学
单位贡献:本项目的主要完成单位为西北工业大学,是一所以发展航空、航天、航海等领域人才培养和科学研究为特色的国家“双一流”建设高校,综合实力强,研发设备齐全,科研经费充足。申请人团队所在的“纳米能源材料研究中心”隶属于西北工业大学材料学院,材料学院拥有材料科学与工程国家一级重点学科和材料学、材料加工工程国家二级重点学科,拥有材料科学与工程和光学工程两个一级学科博士学位授予权、材料科学与工程全国优秀博士后科研流动站,是人才培养、科学研究、技术创新和学术交流的重要基地。申请人研究团队依托凝固技术国家重点实验室、陕西省石墨烯联合实验室、材料科学与工程国家一级重点学科等平台,具备项目所需材料合成、物相与微观结构表征分析设备。此外,申请人以学校工程中心搭建18650型圆柱 (1-3 Ah) /软包电池中试线为器件开发平台,该平台为高能量密度特种固态电芯关键材料技术开发提供产业化开发支撑,确保项目顺利进行,取得预期的研究目标与成果。
- 单位名称:湖南大学
单位贡献:本项目的主要完成单位湖南大学在陕西省科学技术奖项目的技术发明和应用推广方面作出了突出贡献。他们通过提供良好的研发平台和科研环境,促进了本项目的技术攻关,解决了多项关键技术难题,提高了固态电解质膜材料的生产效率,降低了制备成本,同时保证了电解质膜的稳定性和批次一致性。相关产品被应用于瑞智新能源等公司,为陕西省的科技进步和经济发展作出了重要贡献,带来了一定经济效益。
- 单位名称:陕西瑞智新能源科技有限公司
单位贡献:本项目的主要完成单位陕西瑞智新能源科技有限公司在本项目的应用推广方面作出了突出贡献。他们积极推动本项目的创新科技成果的转化和应用,通过广泛的技术培训和推广活动,将先进技术和创新成果在全省范围内进行普及,显著提升了相关行业的技术水平和竞争力。这些努力不仅促进了项目成果的广泛应用,还为陕西省的经济发展和技术进步提供了有力支持。
|
| 完成人合作关系说明: | 完成人合作关系说明:1
|